XB-ART-60481
Nat Commun
2023 Dec 14;141:8293. doi: 10.1038/s41467-023-43873-0.
Show Gene links
Show Anatomy links
Profiling ubiquitin signalling with UBIMAX reveals DNA damage- and SCFβ-Trcp1-dependent ubiquitylation of the actin-organizing protein Dbn1.
Colding-Christensen CS, Kakulidis ES, Arroyo-Gomez J, Hendriks IA, Arkinson C, Fábián Z, Gambus A, Mailand N, Duxin JP, Nielsen ML.
???displayArticle.abstract???
Ubiquitin widely modifies proteins, thereby regulating most cellular functions. The complexity of ubiquitin signalling necessitates unbiased methods enabling global detection of dynamic protein ubiquitylation. Here, we describe UBIMAX (UBiquitin target Identification by Mass spectrometry in Xenopus egg extracts), which enriches ubiquitin-conjugated proteins and quantifies regulation of protein ubiquitylation under precise and adaptable conditions. We benchmark UBIMAX by investigating DNA double-strand break-responsive ubiquitylation events, identifying previously known targets and revealing the actin-organizing protein Dbn1 as a major target of DNA damage-induced ubiquitylation. We find that Dbn1 is targeted for proteasomal degradation by the SCFβ-Trcp1 ubiquitin ligase, in a conserved mechanism driven by ATM-mediated phosphorylation of a previously uncharacterized β-Trcp1 degron containing an SQ motif. We further show that this degron is sufficient to induce DNA damage-dependent protein degradation of a model substrate. Collectively, we demonstrate UBIMAX's ability to identify targets of stimulus-regulated ubiquitylation and reveal an SCFβ-Trcp1-mediated ubiquitylation mechanism controlled directly by the apical DNA damage response kinases.
???displayArticle.pubmedLink??? 38097601
???displayArticle.pmcLink??? PMC10721886
???displayArticle.link??? Nat Commun
???displayArticle.grants??? [+]
NNF13OC0006477 Novo Nordisk Fonden (Novo Nordisk Foundation), R146-A9159-16-S2 Kræftens Bekæmpelse (Danish Cancer Society), EPIC-XS-823839 EC | Horizon 2020 Framework Programme (EU Framework Programme for Research and Innovation H2020), MR/K007106/1 Medical Research Council
Species referenced: Xenopus tropicalis Xenopus laevis
Genes referenced: atm btrc chfr cul1 cul3 cul4a cul4b cul5 dbn1 mre11 nedd8 rpa1 skp1 ssb
GO keywords: DNA repair
???attribute.lit??? ???displayArticles.show???
|
|
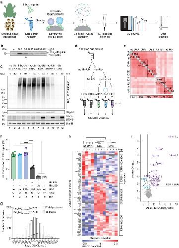
Fig. 1: UBIMAX efficiently and specifically detects ubiquitin-conjugated proteins in response to DSBs. a Schematic representation of UBIMAX experimental system and workflow. LC-MS/MS; liquid chromatography-tandem mass spectrometry. b His6-ubiquitin was added to extracts at indicated concentrations and analysed by western blot. Arrow indicates concentration of His6-ubiquitin, 0.1 µg/µL, used in subsequent experiments. c, d Extracts were supplemented with DMSO or ubiquitin E1 inhibitor (“E1i”) prior to addition of untagged ubiquitin (“Ub”) or His6-Ubiquitin (“His6-Ub”). Reactions were initiated by addition of buffer (“no DNA”), undamaged plasmid DNA (“DNA”) or linearized plasmid DNA (“DSB”). Samples were analysed by western blot (c) 1 or 30 min after reaction initiation. UBIMAX (experimental outline in d) was performed in independent reaction quadruplicates. Samples were harvested at 30 min and subjected to the UBIMAX workflow outlined in a. no His Ub, untagged ubiquitin; Ub E1i, ubiquitin E1 inhibitor. e Pearson correlation matrix of the experiment outlined in d. Within-replicate mean and ±standard deviation is indicated. no His, untagged ubiquitin. f Mean percent contribution of ubiquitin peptides to summed peptide abundance for UBIMAX samples (“U”), derived from quadruplicate independent reactions, and three biologically independent replicates of a total extract proteome (“TP”). Error bars represent standard deviations. Significance was determined by one-way ANOVA with Tukey’s multiple comparisons test for all pairwise comparisons, with those indicated of p-values ˂ 0.0001. no, no DNA; un., undamaged plasmid DNA. g Depth of sequencing illustrated as distribution of log10(iBAQ)-values of ubiquitylated proteins detected by UBIMAX compared to proteins detected in a total extract proteome. Frequency distribution medians (“M”) are shown at the top left corner. iBAQ, intensity-based absolute quantification; a.u., arbitrary units. h Hierarchical clustering analysis of Z-scored ubiquitylated protein abundances robustly changing with DNA treatment. Gene names are provided on the left (or UniProtID if unannotated). Rep., replicate. i Volcano plot analysis comparing ubiquitylated proteins enriched from DSB- versus undamaged DNA-treated samples. Purple and blue dots indicate significantly enriched and -depleted ubiquitylated proteins. Significance was determined by two-tailed Student’s t-test, with permutation-based FDR-control with s0 = 0.1 and 2500 rounds of randomization, to ensure FDR ≤ 0.05. Source data are provided as a Source Data file. |
|
|
Fig. 2: UBIMAX identifies DNA damage specific ubiquitylation events and detects DSB-induced ubiquitylation of Dbn1. a Experimental outline for the UBIMAX experiment profiling ubiquitylated proteins in response to DPC-containing substrates. Extracts were untreated or supplemented with ubiquitin E1 inhibitor (“Ub E1i”) prior to addition of His6-Ubiquitin (“His6-Ub”). Reactions were initiated by addition of buffer (“no DNA”), undamaged plasmid DNA (“DNA”), plasmids carrying the M.HpaII protein crosslinked at a single-stranded DNA gap (“ssDNA-DPC”), or plasmids carrying the Flp protein crosslinked at a single-strand break (“SSB-DPC”). Reactions were performed in independent reaction triplicates. Samples were harvested at 30 min and subjected to the UBIMAX workflow outlined in Fig. 1a. b, c Volcano plot analysis comparing ubiquitylated proteins enriched from ssDNA-DPC (b) or SSB-DPC (c) versus DNA-treated samples. Pink/orange and blue dots indicate significantly enriched and -depleted ubiquitylated proteins. Significance was determined by two-tailed Student’s t-test, with permutation-based FDR-control with s0 = 0.1 and 2500 rounds of randomization, to ensure an FDR ≤ 0.05. Ubiquitylated proteins with FDR ≤ 0.01 are labelled. d–i Abundance of Ku80 (d) Ku70 (e) Mre11 (f) Rpa1 (g) Chfr (h) and Dbn1 (i) across ubiquitin target enriched samples of the UBIMAX experiments profiling protein ubiquitylation in response to DSBs (Fig. 1d) and DPCs (a). Horizontal lines indicate the median and significance was determined by one-way ANOVA with Dunnett’s multiple comparisons test for all conditions against undamaged DNA with a cut-off of p-value ≤ 0.01 and with those indicated of p-values ˂ 0.0001. n = 3 independent reaction replicates for DSB and DPC conditions and n = 7 for no DNA and DNA conditions. a.u., arbitrary units. j Extracts were untreated or supplemented with ubiquitin E1 inhibitor prior to initiation of reactions by addition of undamaged plasmid DNA (“DNA”), linearized plasmid DNA (“DSB”), or plasmids carrying a DPC at a ssDNA gap (“ssDNA-DPC”). Samples were analysed by western blot at the indicated times. *unspecific band. Source data are provided as a Source Data file. |
|
|
Fig. 3: DSB-induced ubiquitylation of Dbn1 depends on ATM and is mediated by SCFβ-Trcp1. a Western blot analysis of denaturing His-ubiquitin pulldowns from mock- or Dbn1-immunodepleted extracts supplemented with His6-ubiquitin (“His6-Ub”) prior to addition of linearized plasmid DNA (“DSB”). Immunodepletion control in Supplementary Fig. 3a. PD, pulldown. b, c Western blot analysis of untreated extracts or extracts supplemented with ATM inhibitor (“ATMi”, b) or neddylation E1 inhibitor (“Culi”, c) prior to addition of linearized plasmid DNA. d Western blot analysis of extracts supplemented with the indicated dominant negative Cullin proteins, neddylation E1 inhibitor or buffer prior to addition of linearized plasmid DNA. *unspecific band. e Experimental outline of Dbn1 IP-MS experiment performed in independent reaction quadruplicates. Extracts were untreated or supplemented with ATMi or proteasome inhibitor (MG262) prior to addition of undamaged- (“DNA”) or linearized plasmid DNA (“DSB”). Samples were collected for mock- or Dbn1-immunoprecipitation (IP) at 60 min and analysed by MS. f Volcano plot analysis comparing proteins enriched from DSB-treated Dbn1 IP-MS samples with versus without MG262. Orange and blue dots indicate significantly enriched and -depleted proteins. Significance was determined by two-tailed Student’s t-test, with permutation-based FDR-control with s0 = 0.1 and 2500 rounds of randomization, to ensure an FDR ≤ 0.05. g Scatter plot analysis of the mean abundance difference between proteins enriched with Dbn1-immunoprecipitation from DSB- versus undamaged DNA-treated samples plotted against that of DSB-treated samples without versus with ATMi. Red and blue dots indicate proteins significantly enriched and -depleted with Dbn1-immunoprecipitation in the presence of DSBs. Purple dots/outlines indicate proteins significantly changed in enrichment with Dbn1-immunoprecipitation upon ATMi. Significance was determined by two-tailed Student’s t-test with s0 = 0.1 and permutation-based FDR-control, with 2500 rounds of randomization, to ensure an FDR ≤ 0.05. h Abundance of Skp1, Cul1, Nedd8, and β-Trcp1 across the indicated Dbn1 IP-MS conditions. Horizontal lines indicate the median and significance was determined by one-way ANOVA with Tukeys’s multiple comparisons test for all conditions shown against DSB-treatment. p-values 0.0006, 0.0007, 0.0091, and 0.0062 for DNA versus DSB and p-values 0.0013, 0.009, 0.0241, and 0.007 for DSB+ATMi versus DSB for Skp1, Cul1, Nedd8, and β-Trcp1. a.u., arbitrary units. i Western blot analysis of mock- or β-Trcp1-immunodepleted extracts with addition of β-Trcp1 protein or buffer prior to linearized plasmid DNA. j Cells exposed to 10 Gy ionizing radiation (IR) were lysed after the indicated times, subjected to ubiquitin pulldown and analysed along with whole cell extracts (“input”) by western blot. PD, pulldown; Ub, ubiquitin. k Cells were untreated (“Unt.”) or treated with Culi or ATMi for 1 h before exposure or not to 10 Gy IR, harvested at 30 min, and processed as described in j. l Cells were transfected with control siRNA (siCTRL) or two different β-TRCP1 siRNAs 72 h before exposure or not to 10 Gy IR, harvested at 30 min, and processed as described in j. Source data are provided as a Source Data file. |
|
|
Fig. 4: A variant β-Trcp1 degron is necessary and sufficient for inducing Dbn1 and general protein degradation in response to DSBs. a Schematic representation of the conserved variant β-Trcp1 degron in the Dbn1 C-terminus. ADF-H, actin depolymerization factor homology; HCM, helical charged motif; ABD, actin-binding domain. b Extracts were untreated or supplemented with ATM inhibitor (“ATMi”), ubiquitin E1 inhibitor (“Ub E1i”), or neddylation E1 inhibitor (“Culi”), prior to addition of linearized plasmid DNA (“DSB”). Samples were analysed by western blot at the indicated timepoints. c Recombinant Dbn1 WT, S609A, or S609D were added to Dbn1-immunodepleted extracts. Samples were collected from Dbn1-immunodepleted extract prior to addition of recombinant protein, and at the indicated timepoints following addition of protein and linearized plasmid DNA. Samples were analysed by western blot. d Schematic representation of the recombinant proteins generated by insertion of WT or mutated variant β-Trcp1 degron at the M.HpaII C-terminus. e M.HpaII protein with or without the variant β-Trcp1 degron or buffer (“no M.HpaII”) was added to extracts prior to linearized plasmid DNA. Samples were analysed by western blot at the indicated timepoints. f M.HpaII protein with WT or AQ-mutated variant β-Trcp1 degron was added to extracts prior to undamaged- (“DNA”) or linearized plasmid DNA (“DSB”). Samples were analysed by western blot at the indicated timepoints. g In silico analysis of the human proteome revealed numerous proteins containing a potential ATM/ATR-activated β-Trcp1 degron, a subset of which are involved in the DNA damage response. *indicates proteins where the S/TQ site of the putative variant β-Trcp1 degron is known to be phosphorylated. h, i DNA damage, such as DSBs, activates the apical DDR kinase ATM, which mediates phosphorylation of the actin-organizing protein Dbn1 at the S609 SQ motif. This primes the connected conserved variant degron (ii) for recognition by the F-box protein β-Trcp1, resulting in ubiquitylation by the SCFβ-Trcp1 ubiquitin E3 ligase complex and subsequent proteasomal degradation of the Dbn1 protein. Source data are provided as a Source Data file. Figures a, d, g, and h were created with BioRender.com. |
References [+] :
Akimov,
UbiSite approach for comprehensive mapping of lysine and N-terminal ubiquitination sites.
2018, Pubmed
Akimov, UbiSite approach for comprehensive mapping of lysine and N-terminal ubiquitination sites. 2018, Pubmed
Akimov, StUbEx: Stable tagged ubiquitin exchange system for the global investigation of cellular ubiquitination. 2014, Pubmed
Akimov, StUbEx PLUS-A Modified Stable Tagged Ubiquitin Exchange System for Peptide Level Purification and In-Depth Mapping of Ubiquitination Sites. 2018, Pubmed
Aymard, Genome-wide mapping of long-range contacts unveils clustering of DNA double-strand breaks at damaged active genes. 2017, Pubmed
Belin, DNA damage induces nuclear actin filament assembly by Formin -2 and Spire-½ that promotes efficient DNA repair. [corrected]. 2015, Pubmed
Canning, Structural basis for Cul3 protein assembly with the BTB-Kelch family of E3 ubiquitin ligases. 2013, Pubmed
Caridi, Nuclear F-actin and myosins drive relocalization of heterochromatic breaks. 2018, Pubmed
Chaturvedi, Chfr regulates a mitotic stress pathway through its RING-finger domain with ubiquitin ligase activity. 2002, Pubmed
Chau, A multiubiquitin chain is confined to specific lysine in a targeted short-lived protein. 1989, Pubmed
Ciehanover, A heat-stable polypeptide component of an ATP-dependent proteolytic system from reticulocytes. 1978, Pubmed
Collart, Chk1 Inhibition of the Replication Factor Drf1 Guarantees Cell-Cycle Elongation at the Xenopus laevis Mid-blastula Transition. 2017, Pubmed , Xenbase
Cox, MaxQuant enables high peptide identification rates, individualized p.p.b.-range mass accuracies and proteome-wide protein quantification. 2008, Pubmed
Cox, Accurate proteome-wide label-free quantification by delayed normalization and maximal peptide ratio extraction, termed MaxLFQ. 2014, Pubmed
Danielsen, Mass spectrometric analysis of lysine ubiquitylation reveals promiscuity at site level. 2011, Pubmed
de Castro, ScanProsite: detection of PROSITE signature matches and ProRule-associated functional and structural residues in proteins. 2006, Pubmed
Diella, Phospho.ELM: a database of phosphorylation sites--update 2008. 2008, Pubmed
Di Virgilio, Repair of double-strand breaks by nonhomologous end joining in the absence of Mre11. 2005, Pubmed , Xenbase
Duxin, Repair of a DNA-protein crosslink by replication-coupled proteolysis. 2014, Pubmed , Xenbase
Elia, RFWD3-Dependent Ubiquitination of RPA Regulates Repair at Stalled Replication Forks. 2015, Pubmed
Fang, Distinct roles of cdk2 and cdc2 in RP-A phosphorylation during the cell cycle. 1993, Pubmed , Xenbase
Feldman, A complex of Cdc4p, Skp1p, and Cdc53p/cullin catalyzes ubiquitination of the phosphorylated CDK inhibitor Sic1p. 1997, Pubmed
Feng, The E3 ligase RNF8 regulates KU80 removal and NHEJ repair. 2012, Pubmed
Foster, Tools for Decoding Ubiquitin Signaling in DNA Repair. 2021, Pubmed
Frescas, Deregulated proteolysis by the F-box proteins SKP2 and beta-TrCP: tipping the scales of cancer. 2008, Pubmed
Gallina, The ubiquitin ligase RFWD3 is required for translesion DNA synthesis. 2021, Pubmed
Goldknopf, Isopeptide linkage between nonhistone and histone 2A polypeptides of chromosomal conjugate-protein A24. 1977, Pubmed
Graham, Two-Stage Synapsis of DNA Ends during Non-homologous End Joining. 2016, Pubmed
Grintsevich, Drebrin inhibits cofilin-induced severing of F-actin. 2014, Pubmed
Harper, Cullin-RING Ubiquitin Ligase Regulatory Circuits: A Quarter Century Beyond the F-Box Hypothesis. 2021, Pubmed
Hendriks, Site-specific characterization of endogenous SUMOylation across species and organs. 2018, Pubmed
Hjerpe, Efficient protection and isolation of ubiquitylated proteins using tandem ubiquitin-binding entities. 2009, Pubmed
Hoogenboom, Xenopus egg extract: A powerful tool to study genome maintenance mechanisms. 2017, Pubmed , Xenbase
Hori, Covalent modification of all members of human cullin family proteins by NEDD8. 1999, Pubmed
Hornbeck, PhosphoSitePlus, 2014: mutations, PTMs and recalibrations. 2015, Pubmed
Ismail, The RNF138 E3 ligase displaces Ku to promote DNA end resection and regulate DNA repair pathway choice. 2015, Pubmed
Jachimowicz, UBQLN4 Represses Homologous Recombination and Is Overexpressed in Aggressive Tumors. 2019, Pubmed
Kamura, The Rbx1 subunit of SCF and VHL E3 ubiquitin ligase activates Rub1 modification of cullins Cdc53 and Cul2. 1999, Pubmed
Kim, Substrate specificities and identification of putative substrates of ATM kinase family members. 1999, Pubmed
Kim, Systematic and quantitative assessment of the ubiquitin-modified proteome. 2011, Pubmed
Kim, A Novel Reciprocal Crosstalk between RNF168 and PARP1 to Regulate DNA Repair Processes. 2018, Pubmed
Kreis, Phosphorylation of the actin binding protein Drebrin at S647 is regulated by neuronal activity and PTEN. 2013, Pubmed
Kreis, ATM phosphorylation of the actin-binding protein drebrin controls oxidation stress-resistance in mammalian neurons and C. elegans. 2019, Pubmed
Larsen, Replication-Coupled DNA-Protein Crosslink Repair by SPRTN and the Proteasome in Xenopus Egg Extracts. 2019, Pubmed , Xenbase
Lebofsky, DNA replication in nucleus-free Xenopus egg extracts. 2009, Pubmed , Xenbase
Lee, What goes on must come off: phosphatases gate-crash the DNA damage response. 2011, Pubmed
Lin, SHPRH and HLTF act in a damage-specific manner to coordinate different forms of postreplication repair and prevent mutagenesis. 2011, Pubmed
Liu, Mechanism and function of DNA replication-independent DNA-protein crosslink repair via the SUMO-RNF4 pathway. 2021, Pubmed
Liu, CHFR is important for the first wave of ubiquitination at DNA damage sites. 2013, Pubmed
Lopitz-Otsoa, Integrative analysis of the ubiquitin proteome isolated using Tandem Ubiquitin Binding Entities (TUBEs). 2012, Pubmed
Ma, Identification of small ubiquitin-like modifier substrates with diverse functions using the Xenopus egg extract system. 2014, Pubmed , Xenbase
Mailand, Destruction of Claspin by SCFbetaTrCP restrains Chk1 activation and facilitates recovery from genotoxic stress. 2006, Pubmed
Margottin, A novel human WD protein, h-beta TrCp, that interacts with HIV-1 Vpu connects CD4 to the ER degradation pathway through an F-box motif. 1998, Pubmed
Mellacheruvu, The CRAPome: a contaminant repository for affinity purification-mass spectrometry data. 2013, Pubmed
Mikati, Drebrin-induced stabilization of actin filaments. 2013, Pubmed
Nielsen, A Flp-nick system to study repair of a single protein-bound nick in vivo. 2009, Pubmed
O'Neill, Utilization of oriented peptide libraries to identify substrate motifs selected by ATM. 2000, Pubmed
Peng, A proteomics approach to understanding protein ubiquitination. 2003, Pubmed
Perez-Riverol, The PRIDE database resources in 2022: a hub for mass spectrometry-based proteomics evidences. 2022, Pubmed
Peschiaroli, SCFbetaTrCP-mediated degradation of Claspin regulates recovery from the DNA replication checkpoint response. 2006, Pubmed
Petroski, Mechanism of lysine 48-linked ubiquitin-chain synthesis by the cullin-RING ubiquitin-ligase complex SCF-Cdc34. 2005, Pubmed
Pfeiffer, Joining of nonhomologous DNA double strand breaks in vitro. 1988, Pubmed , Xenbase
Pickart, Mechanisms underlying ubiquitination. 2001, Pubmed
Postow, An SCF complex containing Fbxl12 mediates DNA damage-induced Ku80 ubiquitylation. 2013, Pubmed , Xenbase
Postow, Ku80 removal from DNA through double strand break-induced ubiquitylation. 2008, Pubmed , Xenbase
Qin, Ataxia telangiectasia-mutated- and Rad3-related protein regulates the DNA damage-induced G2/M checkpoint through the Aurora A cofactor Bora protein. 2013, Pubmed , Xenbase
Rappsilber, Stop and go extraction tips for matrix-assisted laser desorption/ionization, nanoelectrospray, and LC/MS sample pretreatment in proteomics. 2003, Pubmed
Räschle, DNA repair. Proteomics reveals dynamic assembly of repair complexes during bypass of DNA cross-links. 2015, Pubmed , Xenbase
Raspelli, Xenopus egg extract to study regulation of genome-wide and locus-specific DNA replication. 2017, Pubmed , Xenbase
Read, Nedd8 modification of cul-1 activates SCF(beta(TrCP))-dependent ubiquitination of IkappaBalpha. 2000, Pubmed
Sannino, Studying essential DNA metabolism proteins in Xenopus egg extract. 2016, Pubmed , Xenbase
Sastre-Moreno, Regulation of human polλ by ATM-mediated phosphorylation during non-homologous end joining. 2017, Pubmed
Schrank, Nuclear ARP2/3 drives DNA break clustering for homology-directed repair. 2018, Pubmed , Xenbase
Schwertman, Regulation of DNA double-strand break repair by ubiquitin and ubiquitin-like modifiers. 2016, Pubmed
Seki, Plk1- and beta-TrCP-dependent degradation of Bora controls mitotic progression. 2008, Pubmed
Semlow, Replication-Dependent Unhooking of DNA Interstrand Cross-Links by the NEIL3 Glycosylase. 2016, Pubmed , Xenbase
Serbyn, SUMO orchestrates multiple alternative DNA-protein crosslink repair pathways. 2021, Pubmed
Session, Genome evolution in the allotetraploid frog Xenopus laevis. 2016, Pubmed , Xenbase
Sharma, Atomic force microscopy reveals drebrin induced remodeling of f-actin with subnanometer resolution. 2011, Pubmed
Sharma, Molecular cooperativity of drebrin1-300 binding and structural remodeling of F-actin. 2012, Pubmed
Skowyra, F-box proteins are receptors that recruit phosphorylated substrates to the SCF ubiquitin-ligase complex. 1997, Pubmed
Sun, Current methodologies in protein ubiquitination characterization: from ubiquitinated protein to ubiquitin chain architecture. 2022, Pubmed
Swatek, Ubiquitin modifications. 2016, Pubmed
Szklarczyk, The STRING database in 2023: protein-protein association networks and functional enrichment analyses for any sequenced genome of interest. 2023, Pubmed
Traven, SQ/TQ cluster domains: concentrated ATM/ATR kinase phosphorylation site regions in DNA-damage-response proteins. 2005, Pubmed
Trulsson, Site-specific proteomic strategies to identify ubiquitin and SUMO modifications: Challenges and opportunities. 2022, Pubmed
Tyanova, The Perseus computational platform for comprehensive analysis of (prote)omics data. 2016, Pubmed
Wagner, A proteome-wide, quantitative survey of in vivo ubiquitylation sites reveals widespread regulatory roles. 2011, Pubmed
Walter, Initiation of eukaryotic DNA replication: origin unwinding and sequential chromatin association of Cdc45, RPA, and DNA polymerase alpha. 2000, Pubmed , Xenbase
Wilson, MultiDsk: a ubiquitin-specific affinity resin. 2012, Pubmed
Worth, Drebrin contains a cryptic F-actin-bundling activity regulated by Cdk5 phosphorylation. 2013, Pubmed
Xu, Global analysis of lysine ubiquitination by ubiquitin remnant immunoaffinity profiling. 2010, Pubmed
Yamane, A DNA damage-regulated BRCT-containing protein, TopBP1, is required for cell survival. 2002, Pubmed
Yau, The increasing complexity of the ubiquitin code. 2016, Pubmed
Yumimoto, F-Box Proteins and Cancer. 2020, Pubmed
Zagelbaum, Multiscale reorganization of the genome following DNA damage facilitates chromosome translocations via nuclear actin polymerization. 2023, Pubmed
