XB-ART-60520
Int J Mol Sci
2023 Dec 28;251:. doi: 10.3390/ijms25010430.
Show Gene links
Show Anatomy links
SMC5 Plays Independent Roles in Congenital Heart Disease and Neurodevelopmental Disability.
O'Brien MP, Pryzhkova MV, Lake EMR, Mandino F, Shen X, Karnik R, Atkins A, Xu MJ, Ji W, Konstantino M, Brueckner M, Ment LR, Khokha MK, Jordan PW.
???displayArticle.abstract???
Up to 50% of patients with severe congenital heart disease (CHD) develop life-altering neurodevelopmental disability (NDD). It has been presumed that NDD arises in CHD cases because of hypoxia before, during, or after cardiac surgery. Recent studies detected an enrichment in de novo mutations in CHD and NDD, as well as significant overlap between CHD and NDD candidate genes. However, there is limited evidence demonstrating that genes causing CHD can produce NDD independent of hypoxia. A patient with hypoplastic left heart syndrome and gross motor delay presented with a de novo mutation in SMC5. Modeling mutation of smc5 in Xenopus tropicalis embryos resulted in reduced heart size, decreased brain length, and disrupted pax6 patterning. To evaluate the cardiac development, we induced the conditional knockout (cKO) of Smc5 in mouse cardiomyocytes, which led to the depletion of mature cardiomyocytes and abnormal contractility. To test a role for Smc5 specifically in the brain, we induced cKO in the mouse central nervous system, which resulted in decreased brain volume, and diminished connectivity between areas related to motor function but did not affect vascular or brain ventricular volume. We propose that genetic factors, rather than hypoxia alone, can contribute when NDD and CHD cases occur concurrently.
???displayArticle.pubmedLink??? 38203602
???displayArticle.pmcLink??? PMC10779392
???displayArticle.link??? Int J Mol Sci
???displayArticle.grants??? [+]
P50 MH115716 NIMH NIH HHS, R01GM11755 NIGMS NIH HHS , R03NS106486 NINDS NIH HHS , P50MH115716 NIMH NIH HHS, R03 NS106486 NINDS NIH HHS , R01 HD114180 NICHD NIH HHS , R01 HD102186 NICHD NIH HHS , R01 GM117155 NIGMS NIH HHS , UL1 TR001863 NCATS NIH HHS
Species referenced: Xenopus tropicalis
Genes referenced: actn1 mip pax6 smc5 trpa1
GO keywords: brain development [+]
gRNAs referenced: smc5 gRNA1 smc5 gRNA2 tpra1 gRNA1 tpra1 gRNA2 tpra1 gRNA3 tpra1 gRNA4
???displayArticle.disOnts??? congenital heart disease
Phenotypes: Xtr Wt + smc5 CRISPR(Fig. 1 E) [+]
???attribute.lit??? ???displayArticles.show???
|
|
Figure 1. SMC5 variant associated with impaired cardiac development in proband and frog knockdown model. (A) Graphic of hypoplastic left heart syndrome showing the small left ventricle (LV), small stenotic mitral valve (MV), aortic valve (AV), and hypoplastic aorta (Ao). (B) Fetal echocardiogram at 19 weeks gestation in an apical 4-chamber view demonstrates reduced left ventricular (LV) size compared to the right ventricle (RV) as well as the larger right atrium (RA) and small left atrium (LA). (C) A fetal echocardiogram at 23 weeks gestation in a view of the aortic arch demonstrates a small aortic arch (Ao) and larger ductus arteriosus (DA) with color Doppler imaging showing minimal blood flow (red) through the hypoplastic aortic arch and a much larger volume of blood flow (blue) across ductus arteriosus. Color scales estimate fluid velocity, with each color representing fluid flow toward (red) or away (blue) from the ultrasound probe located at the top of the image. (D) Postnatal echocardiogram at 28 days old in an apical 4-chamber view demonstrates a large right atrium (RA) and right ventricle (RV) with a thin hypoplastic left ventricle (LV). (E) Cross section of tadpole atria (A) and ventricle (V) of stage 45 live X. tropicalis embryos (n = 50). Scale bars indicating 50 m. ** p < 0.01, **** p < 0.0001 by t-test in (E). |
|
|
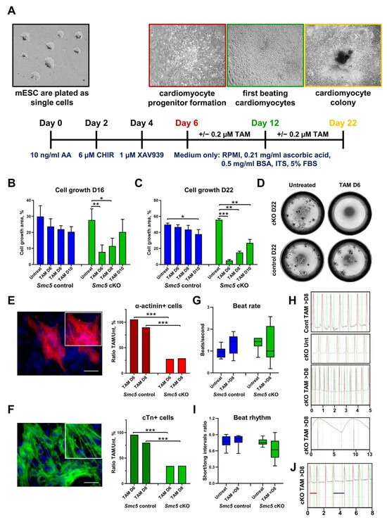
Figure 2. Smc5 is required for mouse cardiac development and function. (A) The outline of mESC cardiac differentiation and tamoxifen treatment. (BD) Smc5 cKO in cardiac progenitors causes a significant reduction in cell proliferation. Tamoxifen (TAM) was added on day 6, day 8, and day 10 of mESC differentiation. The cell outgrowth was evaluated on day 16 (B) and day 22 (C,D). Images of live cell cultures are shown for differentiation day 22 (D). Data are a cumulative of two independent experiments performed in replicas. Data was assessed using the MannWhitney t-test and significant comparisons are given as * p < 0.05, ** p < 0.01, and *** p < 0.001, and other comparisons were deemed non-significant. (E,F). Smc5 cKO in cardiac progenitors causes a significant reduction in resulting cardiomyocytes based on the evaluation of sarcomere proteins -actinin (red) and cardiac troponin T (cTn) (green) expression. Tamoxifen (TAM) was added on day 6 and day 8 of mESC differentiation. Cells were evaluated on day 18. The ratio of tamoxifen-treated to untreated cells is shown (n 5 103 total cells). Examples of -actinin (red) (E) and cardiac troponin T (cTn) (green) (F) expression in mESC-derived cardiomyocytes are shown. Scale bar 25 m. Data was assessed using the MannWhitney t-test and significant comparisons were given as *** p < 0.001, and other comparisons were deemed non-significant. (G) Smc5 cKO in cardiac progenitors results in higher variability in beat rate (n = 616). (H) Examples of TAM-treated control (Cont) (Supplementary Movie S1), untreated (Unt) cKO (Supplementary Movie S2), and TAM-treated cKO cardiomyocytes with fast and slow beat rate are shown (Supplementary Movies S3S5) (scale, seconds). (I) Smc5 cKO in cardiac progenitors results in higher variability in beat rhythm (n = 712). (J) An example of TAM-treated cKO cardiomyocytes with short (red line) and long (blue line) intervals between contractions is shown (Supplementary Movie S6) (scale, seconds). |
|
|
Figure 3. smc5 knockout alters brain development in frogs and mice (A) Sagittal cross-section of stage 45 X. tropicalis brain in control and smc5 KO (CRISPR exon 1) embryos. Scale bars presenting 100 m. (B) Whole-mount in situ hybridization of pax6 in stage 28 X. tropicalis embryos, highlighting reduced expression in the smc5 KO (CRISPR exon1) brain, notochord, and developing eye. Images show pax6 distribution rather than scale. (C) Brain volume and brain volume normalized by weight in control and Smc5 cKO mice measured by MRI. (D) Brain volume normalized by weight compared between male (M) and female (F) mice, showing all, control, or Smc5 cKO mice. (E) Brain ventricular volume of control or Smc5 cKO mice is shown as raw volume, ventricular volume normalized by brain volume, or ventricular volume normalized by weight. Legend: left (L), right (R), dorsal (D), ventral (V), anterior (A) and posterior (P), * p < 0.05, **** p < 0.0001 by t-test in (A,CE) and by chi-square analysis in (B). |
|
|
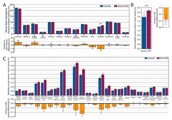
Figure 4. Smc5 cKO reduces brain volume in most regions except medulla. (A) Percentage of subregion volume compared to total brain volume of control vs smc5 cKO mice. A significant increase in medulla size is noted with Smc5 cKO. (B) The volume of the medullary infracerebellar nucleus is significantly (p = 0.03) enlarged in Smc5 cKO animals as normalized to total brain volume. (C) The medulla is uniformly enlarged across all remaining medulla subregions as demonstrated by medulla volume normalized to total brain volume; however, we see no significant differences between groups. Nuc.: nucleus, * p < 0.05, n = 12 for all experiments. |
|
|
|
|
|
Figure 6. Smc5 cKO disrupts somatomotor/somatosensory, cerebellar, and medial forebrain functional connectivity. Connectivity maps use each color in a semicircle to represent a different brain region, with the left and right semicircle representing each respective mouse brain hemisphere. While connections exist between all regions, lines shown between regions of interest (ROI, black arrow) denote a change in connectivity that distinguishes between control and Smc5 cKO mice. Red lines represent an increase in synchrony between ROIs (red text) and blue lines represent a decrease in synchrony between ROIs (blue text). (A) Combined connectivity changes across the brain, with all ROIs shown. (B–D) Connectivity patterns associated with each interrogated ROI (named by black text) are individually shown. (B) Somatosensory and somatomotor connectivity maps, with somatomotor ROI represented by innermost black arrows, and somatosensory ROI represented by outermost black arrows. (C) Cerebellar connectivity map and (D) Medial forebrain bundle system connectivity map. n = 12 for all experiments. |
|
|
Figure 7. SMC5 malfunction during embryonic development produces CHD and NDD through independent processes. The data presented indicates that neurodevelopmental defects can occur with and without concurrent CHD. Furthermore, SMC5 mutations can alter brain FC and cause developmental delays. |
|
|
Supplementary Figure S1. tpra1 knockout in Xenopus tropicalis is not associated with cardiac defects. CRISPR-Cas9 mediated knockout of tpra1 using sgRNAs targeting using 4 separate non-overlapping target sites (Supplemental Table S2) does not cause notable developmental cardiac defects. ns: nonsignificant, numbers in parentheses indicated n values. |
|
|
Supplementary Figure S2. CRISPR-Cas9 complexes targeting smc5 cause insertion/deletions in X. tropicalis genome (A-D) Bar graphs show frequency and size of insertion or deletion (indel) in smc5 induced by CRISPR-Cas9 activity. Pie graphs show type and frequency of indel caused by CRISPR-Cas9. Indel size in multiples of 3 correspond to in frame indels (brown), and samples without indels considered to have no edits. Indels of all other sizes considered out of frame edits (blue). DNA samples without edits not represented on bar graph. (A) CRISPR-exon 1 indel size and frequency, (B) CRISPR-exon 1 edit type and frequency, (C) CRISPR-exon 4 edit type and frequency, (D) CRISPR-exon 4 indel size and frequency. n=5 for all experiments. |
|
|
Supplementary Figure S3. Vessel volume was correlated with total brain volume Anatomical data from individual mice are registered to a common space. We use a reference space created from the nonlinear registration, and subsequent averaging, of n=162 mice. This reference space has been registered to an MRI compatible version of the Allen Atlas. This allows us to estimate the volume of different regions of interest (ROI) from the Allen Atlas for each mouse and to impose the Allen Atlas onto the fMRI data for functional connectivity measurements. |
|
|
Supplementary Figure S4. Connectivity matrix can be interrogated to assess mouse functional connectivity between and within groups. (A) Edge (region to region correlation) strengths averaged for control (salmon) and cKO (sky blue) mice. There are no group differences the distribution of edge strengths between groups, inter or intra-hemisphere. Kurtosis and skewness were found to show no groupwise differences when compared both inter- and intra-hemisphere. (B) Connectivity between each brain region is shown, compared interhemisphere and intrahemisphere. The connectivity patterns of control mice are shown in the top right half of the matrix, and those of cKO mice are shown in the bottom left half of the matrix. (C) To identify differences between control and cKO connectivity patterns, difference matrices are computed between all pairs of mice. Both within the control and cKO groups, as well as comparisons between groups, all show a weak, but significant, correlation between distinguishing connectivity profiles. (D) We average the difference matrices, threshold the edges, and binarize to generate two networks which distinguish control from cKO mice. The two networks consist of either edges that show higher connectivity strength in control than cKO mice (Positive network), or lower connectivity strength in control than cKO mice (Negative network). n=12 for all experiments. |
|
|
Supplementary Figure S5. Smc5 cKO disrupts functional connectivity in all brain regions interrogated. Connectivity maps and corresponding mouse brain representations with respective regions of interest (ROIs) described by black text atop of each section. Lines shown between the ROI and another region represent a significant change in connectivity compared to control mice. Red lines represent increased synchrony and blue lines represent decreased synchrony. List of brain regions above connectivity map summarize regions that show significant differences in connectivity. Volumetric representation of mouse brain from each visual angle, with topmost images showing dorsal (left) and ventral (right) aspects, middle images showing rostral (left) and caudal (right) aspects, and bottom set of images showing left lateral (left) and right lateral (right) aspects of the mouse brain. (A) Combined connectivity changes across the brain, with all ROIs shown. Additional connectivity maps with ROIs in somatosensory and somatomotor regions (B), cerebellum (C), Hippocampus (D), Orbital area (E), Medial forebrain bundle (F), Visual cortex (G), and Retrosplenial region (H). n=12 for all experiments. |
References [+] :
Ampatzidou,
Smc5/6 is required for repair at collapsed replication forks.
2006, Pubmed
Ampatzidou, Smc5/6 is required for repair at collapsed replication forks. 2006, Pubmed
Atkins, SMC5/6 is required for replication fork stability and faithful chromosome segregation during neurogenesis. 2020, Pubmed
Austin, TOP2B: The First Thirty Years. 2018, Pubmed
Avior, Pluripotent stem cells in disease modelling and drug discovery. 2016, Pubmed
Blue, Advances in the Genetics of Congenital Heart Disease: A Clinician's Guide. 2017, Pubmed
Burridge, Chemically Defined Culture and Cardiomyocyte Differentiation of Human Pluripotent Stem Cells. 2015, Pubmed
Chinen, A novel nonsense SMC1A mutation in a patient with intractable epilepsy and cardiac malformation. 2019, Pubmed
Conant, Inference of CRISPR Edits from Sanger Trace Data. 2022, Pubmed
Cowell, To Break or Not to Break: The Role of TOP2B in Transcription. 2023, Pubmed
De Asis-Cruz, Aberrant brain functional connectivity in newborns with congenital heart disease before cardiac surgery. 2018, Pubmed
Deniz, Xenopus Tadpole Craniocardiac Imaging Using Optical Coherence Tomography. 2022, Pubmed , Xenbase
Doench, Optimized sgRNA design to maximize activity and minimize off-target effects of CRISPR-Cas9. 2016, Pubmed
Donofrio, Impact of congenital heart disease on fetal brain development and injury. 2011, Pubmed
Dowen, SMC complexes link gene expression and genome architecture. 2014, Pubmed
Dubois, Nestin-Cre transgenic mouse line Nes-Cre1 mediates highly efficient Cre/loxP mediated recombination in the nervous system, kidney, and somite-derived tissues. 2006, Pubmed
Egbe, Prevalence of congenital anomalies in newborns with congenital heart disease diagnosis. 2014, Pubmed
Etheridge, Live-cell single-molecule tracking highlights requirements for stable Smc5/6 chromatin association in vivo. 2021, Pubmed
Exner, Xenopus leads the way: Frogs as a pioneering model to understand the human brain. 2021, Pubmed , Xenbase
Gaddipati, Conditional Mutation of SMC5 in Mouse Embryonic Fibroblasts. 2019, Pubmed
Gallego-Paez, Smc5/6-mediated regulation of replication progression contributes to chromosome assembly during mitosis in human cells. 2014, Pubmed
Gebbia, X-linked situs abnormalities result from mutations in ZIC3. 1997, Pubmed
Gil-Rodríguez, De novo heterozygous mutations in SMC3 cause a range of Cornelia de Lange syndrome-overlapping phenotypes. 2015, Pubmed
Giusti, Behavioral phenotyping of Nestin-Cre mice: implications for genetic mouse models of psychiatric disorders. 2014, Pubmed
Gómez, Dynamic localization of SMC5/6 complex proteins during mammalian meiosis and mitosis suggests functions in distinct chromosome processes. 2013, Pubmed
Grange, Pathogenic variants in SLF2 and SMC5 cause segmented chromosomes and mosaic variegated hyperploidy. 2022, Pubmed
Grune, The "MYOCYTER" - Convert cellular and cardiac contractions into numbers with ImageJ. 2019, Pubmed
Gutierrez-Escribano, Purified Smc5/6 Complex Exhibits DNA Substrate Recognition and Compaction. 2020, Pubmed
Hiraide, A de novo TOP2B variant associated with global developmental delay and autism spectrum disorder. 2020, Pubmed
Hirano, Condensins: universal organizers of chromosomes with diverse functions. 2012, Pubmed , Xenbase
Homsy, De novo mutations in congenital heart disease with neurodevelopmental and other congenital anomalies. 2015, Pubmed
Huang, Intrinsic myocardial defects underlie an Rbfox-deficient zebrafish model of hypoplastic left heart syndrome. 2022, Pubmed
Hwang, SMC5/6 is required for the formation of segregation-competent bivalent chromosomes during meiosis I in mouse oocytes. 2017, Pubmed
Hwang, Depletion of SMC5/6 sensitizes male germ cells to DNA damage. 2018, Pubmed
Irmisch, Smc5/6 maintains stalled replication forks in a recombination-competent conformation. 2009, Pubmed
Jacome, NSMCE2 suppresses cancer and aging in mice independently of its SUMO ligase activity. 2015, Pubmed
Ji, De novo damaging variants associated with congenital heart diseases contribute to the connectome. 2020, Pubmed
Jia, Application of voxel-based morphometric method to detect brain changes in children with non-cyanotic congenital heart disease. 2020, Pubmed
Khan, Mutations in NCAPG2 Cause a Severe Neurodevelopmental Syndrome that Expands the Phenotypic Spectrum of Condensinopathies. 2019, Pubmed
Khokha, Techniques and probes for the study of Xenopus tropicalis development. 2002, Pubmed , Xenbase
Kim, Contractility of Induced Pluripotent Stem Cell-Cardiomyocytes With an MYH6 Head Domain Variant Associated With Hypoplastic Left Heart Syndrome. 2020, Pubmed
Lane, Microinjection of Xenopus tropicalis Embryos. 2022, Pubmed , Xenbase
Lane, Obtaining Xenopus tropicalis Embryos by In Vitro Fertilization. 2022, Pubmed , Xenbase
Laraja, Neurodevelopmental Outcome in Children after Fetal Cardiac Intervention for Aortic Stenosis with Evolving Hypoplastic Left Heart Syndrome. 2017, Pubmed
Lauridsen, Cerebral Oxygenation Measurements by Magnetic Resonance Imaging in Fetuses With and Without Heart Defects. 2017, Pubmed
Limperopoulos, Brain volume and metabolism in fetuses with congenital heart disease: evaluation with quantitative magnetic resonance imaging and spectroscopy. 2010, Pubmed
Liu, The complex genetics of hypoplastic left heart syndrome. 2017, Pubmed
Madabhushi, Activity-Induced DNA Breaks Govern the Expression of Neuronal Early-Response Genes. 2015, Pubmed
Madabhushi, The Roles of DNA Topoisomerase IIβ in Transcription. 2018, Pubmed
Martin, Mutations in genes encoding condensin complex proteins cause microcephaly through decatenation failure at mitosis. 2016, Pubmed
Masoller, Severity of Fetal Brain Abnormalities in Congenital Heart Disease in Relation to the Main Expected Pattern of in utero Brain Blood Supply. 2016, Pubmed
McKenna, The Genome Analysis Toolkit: a MapReduce framework for analyzing next-generation DNA sequencing data. 2010, Pubmed
McKinnon, Topoisomerases and the regulation of neural function. 2016, Pubmed
Mebius, Cerebral oxygen saturation during the first 72h after birth in infants diagnosed prenatally with congenital heart disease. 2016, Pubmed
Menolfi, Essential Roles of the Smc5/6 Complex in Replication through Natural Pausing Sites and Endogenous DNA Damage Tolerance. 2015, Pubmed
Mlczoch, Structural congenital brain disease in congenital heart disease: results from a fetal MRI program. 2013, Pubmed
Moradi-Fard, Smc5/6 Is a Telomere-Associated Complex that Regulates Sir4 Binding and TPE. 2016, Pubmed
Moreno-Mateos, CRISPRscan: designing highly efficient sgRNAs for CRISPR-Cas9 targeting in vivo. 2015, Pubmed , Xenbase
Morotomi-Yano, Dynamic behavior of DNA topoisomerase IIβ in response to DNA double-strand breaks. 2018, Pubmed
Morotomi-Yano, Disease-associated H58Y mutation affects the nuclear dynamics of human DNA topoisomerase IIβ. 2022, Pubmed
Morton, Abnormal neurogenesis and cortical growth in congenital heart disease. 2017, Pubmed
Moudgil, Topoisomerase 2B Decrease Results in Diastolic Dysfunction via p53 and Akt: A Novel Pathway. 2020, Pubmed
Mullegama, De novo loss-of-function variants in STAG2 are associated with developmental delay, microcephaly, and congenital anomalies. 2017, Pubmed
Naef, Neurodevelopmental Profiles of Children with Congenital Heart Disease at School Age. 2017, Pubmed
Nishiyama, Cohesion and cohesin-dependent chromatin organization. 2019, Pubmed
Noble, Influences on the Test-Retest Reliability of Functional Connectivity MRI and its Relationship with Behavioral Utility. 2017, Pubmed
Ochi, Thirty Years' History since the Discovery of Pax6: From Central Nervous System Development to Neurodevelopmental Disorders. 2022, Pubmed
Odanaka, Severe cardiac defect in Cornelia de Lange syndrome from a novel SMC1A variant. 2022, Pubmed
Papademetris, BioImage Suite: An integrated medical image analysis suite: An update. 2006, Pubmed
Payne, Hypomorphism in human NSMCE2 linked to primordial dwarfism and insulin resistance. 2014, Pubmed
Petit, Preoperative brain injury in transposition of the great arteries is associated with oxygenation and time to surgery, not balloon atrial septostomy. 2009, Pubmed
Peyvandi, Declining Incidence of Postoperative Neonatal Brain Injury in Congenital Heart Disease. 2023, Pubmed
Pradhan, SMC complexes can traverse physical roadblocks bigger than their ring size. 2022, Pubmed
Pryzhkova, Conditional mutation of Smc5 in mouse embryonic stem cells perturbs condensin localization and mitotic progression. 2016, Pubmed
Pryzhkova, Carbon nanotube-based substrates for modulation of human pluripotent stem cell fate. 2014, Pubmed
Rossi, SMC5/6 acts jointly with Fanconi anemia factors to support DNA repair and genome stability. 2020, Pubmed
Salman, Role of gated cardiac computed tomographic angiography in the evaluation of postsurgical complications after stage I Norwood procedure and its implications on management: a comparative study with two-dimensional echocardiography. 2021, Pubmed
Saraf, Hypoplastic left heart syndrome: From bedside to bench and back. 2019, Pubmed
Schindelin, Fiji: an open-source platform for biological-image analysis. 2012, Pubmed
Serrano, The Smc5/6 Core Complex Is a Structure-Specific DNA Binding and Compacting Machine. 2020, Pubmed
Sun, Reduced fetal cerebral oxygen consumption is associated with smaller brain size in fetuses with congenital heart disease. 2015, Pubmed
Talner, Report of the New England Regional Infant Cardiac Program, by Donald C. Fyler, MD, Pediatrics, 1980;65(suppl):375-461. 1998, Pubmed
Tapia-Alveal, SMC complexes and topoisomerase II work together so that sister chromatids can work apart. 2010, Pubmed
Tiwari, Target genes of Topoisomerase IIβ regulate neuronal survival and are defined by their chromatin state. 2012, Pubmed
Uusküla-Reimand, Untangling the roles of TOP2A and TOP2B in transcription and cancer. 2022, Pubmed
van der Linde, Birth prevalence of congenital heart disease worldwide: a systematic review and meta-analysis. 2011, Pubmed
Venegas, Inducible Degradation of the Human SMC5/6 Complex Reveals an Essential Role Only during Interphase. 2020, Pubmed
Verrall, 'Big issues' in neurodevelopment for children and adults with congenital heart disease. 2019, Pubmed
Verver, Non-SMC Element 2 (NSMCE2) of the SMC5/6 Complex Helps to Resolve Topological Stress. 2016, Pubmed
von Rhein, Severe Congenital Heart Defects Are Associated with Global Reduction of Neonatal Brain Volumes. 2015, Pubmed
Wang, ANNOVAR: functional annotation of genetic variants from high-throughput sequencing data. 2010, Pubmed
Wang, Cardiac induction of embryonic stem cells by a small molecule inhibitor of Wnt/β-catenin signaling. 2011, Pubmed
Wang, The Allen Mouse Brain Common Coordinate Framework: A 3D Reference Atlas. 2020, Pubmed
Woods, Evolving understanding of total artificial heart support of young infants and children. 2020, Pubmed
Yatskevich, Organization of Chromosomal DNA by SMC Complexes. 2019, Pubmed
Yong-Gonzales, The Smc5-Smc6 complex regulates recombination at centromeric regions and affects kinetochore protein sumoylation during normal growth. 2012, Pubmed
Yu, Integrative analysis reveals unique structural and functional features of the Smc5/6 complex. 2021, Pubmed
Zaidi, Genetics and Genomics of Congenital Heart Disease. 2017, Pubmed
Zhu, SPANXN2 functions a cell migration inhibitor in testicular germ cell tumor cells. 2020, Pubmed
Zhu, In-frame deletion of SMC5 related with the phenotype of primordial dwarfism, chromosomal instability and insulin resistance. 2023, Pubmed
