Click here to close Hello! We notice that you are using Internet Explorer, which is not supported by Xenbase and may cause the site to display incorrectly. We suggest using a current version of Chrome, FireFox, or Safari.
XB-ART-60528
Nat Commun 2024 Jan 17;151:579. doi: 10.1038/s41467-023-43012-9.
Show Gene links Show Anatomy links

Conserved chromatin and repetitive patterns reveal slow genome evolution in frogs.

Bredeson JV, Mudd AB, Medina-Ruiz S, Mitros T, Smith OK, Miller KE, Lyons JB, Batra SS, Park J, Berkoff KC, Plott C, Grimwood J, Schmutz J, Aguirre-Figueroa G, Khokha MK, Lane M, Philipp I, Laslo M, Hanken J, Kerdivel G, Buisine N, Sachs LM, Buchholz DR, Kwon T, Smith-Parker H, Gridi-Papp M, Ryan MJ, Denton RD, Malone JH, Wallingford JB, Straight AF, Heald R, Hockemeyer D, Harland RM, Rokhsar DS.


???displayArticle.abstract???
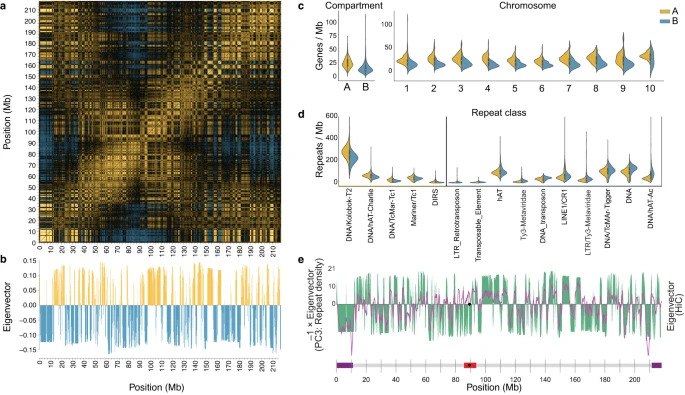
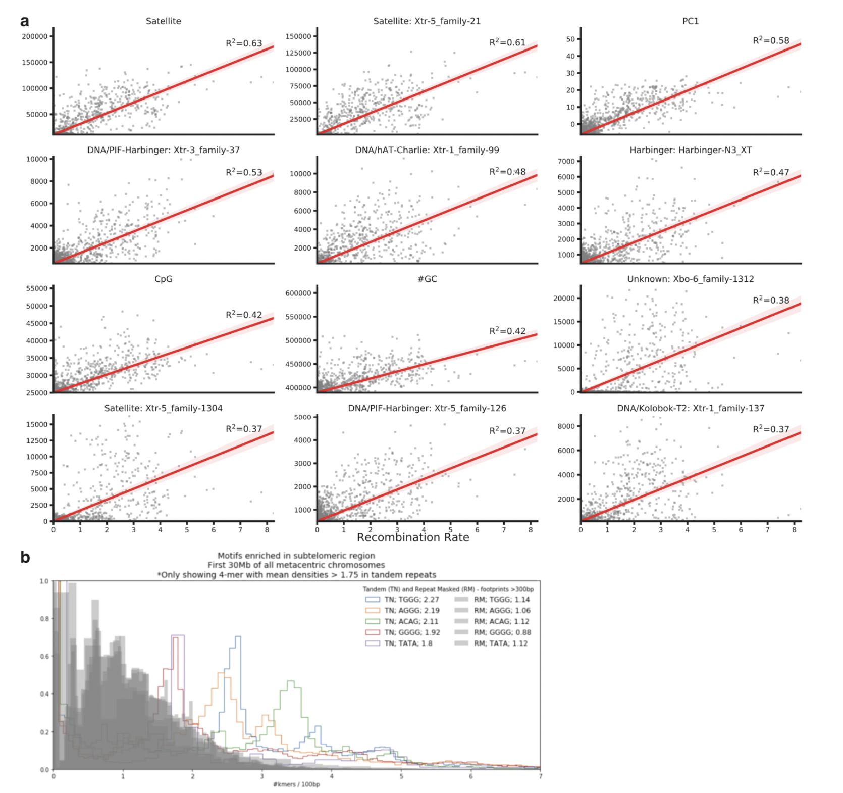
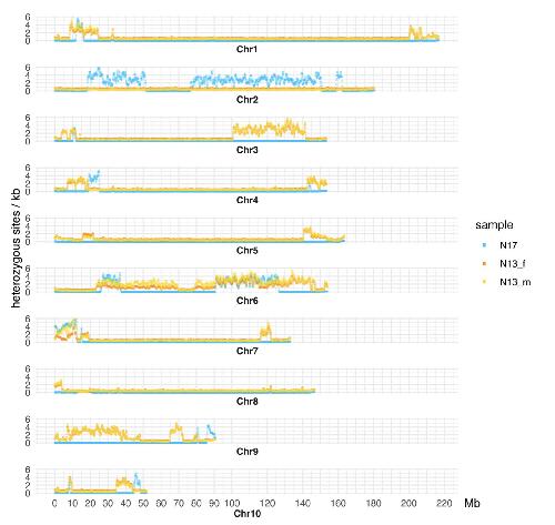
Frogs are an ecologically diverse and phylogenetically ancient group of anuran amphibians that include important vertebrate cell and developmental model systems, notably the genus Xenopus. Here we report a high-quality reference genome sequence for the western clawed frog, Xenopus tropicalis, along with draft chromosome-scale sequences of three distantly related emerging model frog species, Eleutherodactylus coqui, Engystomops pustulosus, and Hymenochirus boettgeri. Frog chromosomes have remained remarkably stable since the Mesozoic Era, with limited Robertsonian (i.e., arm-preserving) translocations and end-to-end fusions found among the smaller chromosomes. Conservation of synteny includes conservation of centromere locations, marked by centromeric tandem repeats associated with Cenp-a binding surrounded by pericentromeric LINE/L1 elements. This work explores the structure of chromosomes across frogs, using a dense meiotic linkage map for X. tropicalis and chromatin conformation capture (Hi-C) data for all species. Abundant satellite repeats occupy the unusually long (~20 megabase) terminal regions of each chromosome that coincide with high rates of recombination. Both embryonic and differentiated cells show reproducible associations of centromeric chromatin and of telomeres, reflecting a Rabl-like configuration. Our comparative analyses reveal 13 conserved ancestral anuran chromosomes from which contemporary frog genomes were constructed.

???displayArticle.pubmedLink??? 38233380
???displayArticle.pmcLink??? PMC10794172
???displayArticle.link??? Nat Commun
???displayArticle.grants??? [+]

Species referenced: Xenopus Xenopus tropicalis Xenopus laevis
Genes referenced: atp4a myod1 smo tdgf1.3
???displayArticle.antibodies??? H3f3a Ab33 H4c1 Ab9


???attribute.lit??? ???displayArticles.show???
References [+] :
Alford, Ecology. Global amphibian population declines. 2001, Pubmed