XB-ART-60561
Nat Commun
2024 Feb 02;151:1003. doi: 10.1038/s41467-024-44951-7.
Show Gene links
Show Anatomy links
R-Spondin 2 governs Xenopus left-right body axis formation by establishing an FGF signaling gradient.
???displayArticle.abstract???
Establishment of the left-right (LR, sinistral, dextral) body axis in many vertebrate embryos relies on cilia-driven leftward fluid flow within an LR organizer (LRO). A cardinal question is how leftward flow triggers symmetry breakage. The chemosensation model posits that ciliary flow enriches a signaling molecule on the left side of the LRO that promotes sinistral cell fate. However, the nature of this sinistralizing signal has remained elusive. In the Xenopus LRO, we identified the stem cell growth factor R-Spondin 2 (Rspo2) as a symmetrically expressed, sinistralizing signal. As predicted for a flow-mediated signal, Rspo2 operates downstream of leftward flow but upstream of the asymmetrically expressed gene dand5. Unexpectedly, in LR patterning, Rspo2 acts as an FGF receptor antagonist: Rspo2 via its TSP1 domain binds Fgfr4 and promotes its membrane clearance by Znrf3-mediated endocytosis. Concordantly, we find that at flow-stage, FGF signaling is dextralizing and forms a gradient across the LRO, high on the dextral- and low on the sinistral side. Rspo2 gain- and loss-of function equalize this FGF signaling gradient and sinistralize and dextralize development, respectively. We propose that leftward flow of Rspo2 produces an FGF signaling gradient that governs LR-symmetry breakage.
???displayArticle.pubmedLink??? 38307837
???displayArticle.pmcLink??? PMC10837206
???displayArticle.link??? Nat Commun
???displayArticle.grants??? [+]
SFB 1324-B01 Deutsche Forschungsgemeinschaft (German Research Foundation)
Species referenced: Xenopus laevis
Genes referenced: babam2 bmp4 cltc ctnnb1 dand5 dkk1 eea1 egf elk1 fgf19 fgf23 fgfr1 fgfr4 furin lamp1 lgr4 lrp6 mapk1 nodal nog pitx2 rnf43 rspo1 rspo2 rspo3 smad1 stom szl tf wnt3a znrf3
???displayArticle.morpholinos??? lrp6 MO1 rspo2 MO2 znrf3 MO2
Phenotypes: Xla Wt + rspo2 left + Methyl cellulose(Fig. 2 b c) [+]
Xla Wt + rspo2 MO(Fig. 1 eg)
Xla Wt + rspo2 MO(Fig. 1 hj)
Xla Wt + rspo2 MO - left(Fig. 1 op)
Xla Wt + rspo2 MO - left(Fig. 2 lm)
Xla Wt + rspo2 MO - right(Fig. 1 op)
Xla Wt + rspo2 MO - right(Frig. 1 lm)
Xla Wt + rspo2 right + Methyl cellulose
Xla Wt + rspo2 MO(Fig. 1 hj)
Xla Wt + rspo2 MO - left(Fig. 1 op)
Xla Wt + rspo2 MO - left(Fig. 2 lm)
Xla Wt + rspo2 MO - right(Fig. 1 op)
Xla Wt + rspo2 MO - right(Frig. 1 lm)
Xla Wt + rspo2 right + Methyl cellulose
???attribute.lit??? ???displayArticles.show???
|
|
Fig. 1: Rspo2 is expressed in the LRO and is required for LR specification. [ panels a-g] a Scheme of dorso-posterior explants from Xenopus St. 19 neurula harboring the left-right organizer (LRO). A anterior, P posterior, R right and L left. b (Left) Whole-mount in situ hybridization (WISH) of rspo2, nodal and dand5 in the LRO. LEC, lateral-endodermal crest; CBC, circumblastoporal collar. Scale bar, 100 µm. (Right) Cartoons illustrating the ciliated LRO. Central motile cilia (black) generate leftward fluid flow that is sensed by immotile cilia (magenta). c Microinjection strategy for (d–j). d Scheme of the morphologic analysis. Dashed square, ventral view of heart and intestine from Xenopus tailbud (St. 42) presented in (e–j). e Representative images of normal and reversed heart in Xenopus tailbuds. OFT outflow tract, V ventricle. Scale bar, 100 µm. R right, L left. f, g Quantification of heart looping in Xenopus tailbuds injected as indicated. |
|
|
Fig. 1: Rspo2 is expressed in the LRO and is required for LR specification. [ panels h-m] h Representative images of normal and LR defective Xenopus gut. Gut looping defects were categorized by position of the pancreatic bay concavity in developing midgut loops. Normal showed left-sided bay. Reversed showed right-sided bay. Symmetric showed concavities on both sides. Arrowheads, pancreatic bay concavities. liv, liver; duod, duodenum; stom, stomach; pan, pancreas; int, intestine. Scale bar, 1 mm. i, j Quantification of gut looping in Xenopus tailbuds injected as indicated. k Left-right-specific microinjection strategy for (l–p). D dorsal, V ventral, L left and R right. l WISH of pitx2c in Xenopus tailbuds (St. 31). Left (L) and right (R) sides of the same embryos are shown. Arrowheads, pitx2c at the lateral plate mesoderm (LPM); Asterisk, absent pitx2c at the left-LPM. Scale bar, 0.5 mm. m Quantification of (l). L left-DMZ injection, R right-DMZ injection. |
|
|
Fig. 1: Rspo2 is expressed in the LRO and is required for LR specification. [ panels n-p] n Scheme of dorso-posterior explants. A anterior, P posterior, R right, L left. o WISH of dand5 in Xenopus LRO (St. 19) injected as indicated. Arrowhead, derepression of dand5. Scale bar, 100 µm. p Quantification of (o). Data information: Two-sided Fisher’s exact test used for all statistical analyses. n = number of analyzed embryos. Source data are provided as a Source Data file. |
|
|
Fig. 2: Rspo2 is a sinistralizing signal in the left-right organizer. [panels a-d] a Microinjection strategy for (b–d). MC, methylcellulose. b Quantification of pitx2 in Xenopus tailbuds (St. 31) injected as indicated. L left-blastomeres injection, R right-blastomeres injection. n = number of embryos. c WISH of dand5 in Xenopus LRO (St. 19). Arrowheads, dand5 derepression. Scale bar, 100 µm. d Quantification of (c). n = number of dorso-posterior explants. |
|
|
Fig. 2: Rspo2 is a sinistralizing signal in the left-right organizer. panels e-h] e Microinjection strategy for (f–h). f Quantification of pitx2 in Xenopus tailbuds (St. 31) injected as indicated. L left-blastomeres injection, R right-blastomeres injection. n = number of embryos. g WISH of dand5 in Xenopus LRO (St. 19). Arrowheads, dand5 derepression. Scale bar, 100 µm. h Quantification of (g). n = number of dorso-posterior explants. |
|
|
Fig. 2: Rspo2 is a sinistralizing signal in the left-right organizer. [panel i] i Model for Rspo2 function as a leftward signal in Xenopus LRO. Data information: Two-sided Fisher’s exact test used for all statistical analyses. Source data are provided as a Source Data file. |
|
|
Fig. 3: Rspo2 regulates LR asymmetry by antagonizing Fgfr4 in the LRO. [panels a-f] a Gastrocoel microinjection strategy for (b, c). Schematic representation of Xenopus neurula (St. 15) is shown in sagittal section indicating the LRO (magenta). SM, superficial mesoderm. b WISH of pitx2c in Xenopus tailbuds (St. 31) injected with recombinant proteins. Left (L) and right (R) sides of the same embryos are shown. Arrowheads, pitx2c at the LPM. Scale bar, 0.5 mm. c Quantification of (b). n = number of embryos. d Gastrocoel microinjection strategy for (e, f). e WISH of pitx2c in Xenopus tailbuds (St. 31) injected with BLU9931. Arrowheads, pitx2c expression at the LPM. Scale bar, 0.5 mm. f Quantification of (e). n = number of embryos. Source data are provided as a Source Data file. |
|
|
Fig. 3: Rspo2 regulates LR asymmetry by antagonizing Fgfr4 in the LRO. [panels g-l] g Microinjection strategy for (h, i). h WISH of pitx2c in Xenopus tailbuds (St. 31) with AP20187-mediated induction of Fgfr4 signaling. Arrowheads, pitx2c at the LPM. Asterisk, absent pitx2c at the left-LPM. Scale bar, 0.5 mm. i Quantification of (h). n = number of embryos. j WISH of dand5 in Xenopus LRO (St. 19) injected as indicated. Asterisk, reduced dand5. Scale bar, 100 µm. k Quantification of dand5 in Xenopus LRO (St. 19) with induction of Fgfr4 signaling (j) and Fgfr1 signaling along with rspo2 mRNA injection. n = number of dorso-posterior explants. l Quantification of pitx2 in Xenopus tailbuds (St. 31) injected as indicated. n = number of embryos. Source data are provided as a Source Data file. |
|
|
Fig. 3: Rspo2 regulates LR asymmetry by antagonizing Fgfr4 in the LRO. [panel m] m Anti-FGF signaling by Rspo2 controls LR-symmetry breakage in the LRO. Data information: Two-sided Fisher’s exact test used for all statistical analyses. Source data are provided as a Source Data file. |
|
|
Fig. 4: RSPO2 antagonizes FGF19-FGFR4 signaling Wnt and BMP independently. [panels a-d] a, b FGF-responsive GAL-Elk1 luciferase reporter assays in HEPG2 cells treated as indicated. c GAL-Elk1 luciferase reporter assays in HEPG2 cells treated as indicated. d Western blot analysis in Xenopus neurulae (St. 19) injected as indicated. Source data are provided as a Source Data file. |
|
|
Fig. 4: RSPO2 antagonizes FGF19-FGFR4 signaling Wnt and BMP independently. [panels e-i] e–g Western blot analyses in H1581 cells treated with siRNA and stimulated by FGF19 as indicated. h Quantification of (e–g). Ratio, relative levels of pERK1/2 normalized to tERK1/2. i Western blot analysis in H1581 cells treated as indicated. Ratio, relative levels of pERK1/2 normalized to tERK1/2. Data information: For all reporter assays, data are displayed as mean ± SD with two-tailed unpaired t-test. n = 3 biologically independent samples. Source data are provided as a Source Data file. |
|
|
Fig. 5: RSPO2 binds and eliminates cell surface FGFR4 by endocytosis. [panels a-f a Scheme of RSPOs cell surface binding assays in (b, e). b Representative images of HEK293T cells transfected and treated as indicated. Scale bar, 1 mm. c Scatchard analysis of RSPO2 and FGFR4ECD binding. d Domain structures of RSPO2 and deletion mutants. SP signal peptide, FU furin domain, TSP1 thrombospondin domain 1. e Representative images of HEK293T cells transfected and treated as indicated. Scale bar, 1 mm. f Receptor internalization assay in HEPG2 cells treated with control (Co) or RSPO2 medium (R2) as indicated. TfR, transferrin receptor. Source data are provided as a Source Data file. |
|
|
Fig. 5: RSPO2 binds and eliminates cell surface FGFR4 by endocytosis. [panels g-n] (g) Co-immunofluorescence microscopy (Co-IF) for EEA1 and FGFR4 in HEPG2 cells. Nuclei were stained with Hoechst. White arrowheads, colocalized FGFR4-EEA1 in magnified inset. Scale bar, 20 μm. (h) Quantification of (g). i Co-IF for clathrin and FGFR4 in HEPG2 cells. Nuclei were stained with Hoechst. Scale bar, 20 μm. j Quantification of (i). k Co-IF for EEA1 and FGFR4 in H1581 cells. Nuclei were stained with Hoechst. White arrowheads, colocalized FGFR4-EEA1 in magnified inset. Scale bar, 20 μm. l Quantification of (k). m Cell surface biotinylation assay in HEPG2 cells transfected as indicated (Z/R, ZNRF3/RNF43). n Co-IF of RSPO2-ZNRF3-FGFR4 in HEPG2 cells. White arrowheads, colocalized FGFR4-RSPO2; white arrow, colocalized FGFR4-RSPO2-ZNRF3; yellow arrow, colocalized FGFR4-RSPO2-ZNRF3 in magnified inset; Dashed lines, nucleus. Scale bar, 20 um. Source data are provided as a Source Data file. |
|
|
Fig. 5: RSPO2 binds and eliminates cell surface FGFR4 by endocytosis. [panelso-q] o Model showing (1) RSPO2-LGRs-ZNRF3-FGFR4 complex at the cell surface and (2) membrane clearance of FGFR4 by endocytosis. p WISH of pitx2c in Xenopus tailbuds (St. 29). Arrowheads, pitx2c at the LPM. Scale bar, 0.5 mm. q Quantification of (p). Two-sided Fisher’s exact test used for statistical analysis. n = number of embryos. Data information: For all Co-IF analyses h, j, l data are displayed as mean ± SD with two-tailed unpaired t-test. n = number of cells. Source data are provided as a Source Data file. |
|
|
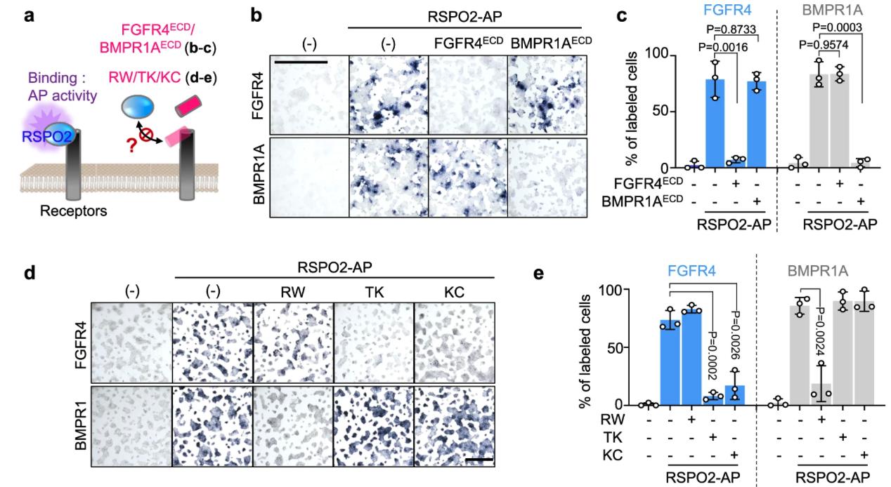
Fig. 6: TK peptide disrupts RSPO2-FGFR4 interaction and derepresses dand5 in the LRO. [panels a-e] a Scheme of cell surface competitive binding assays in (b–e). b Representative images of HEK293T cells transfected and treated as indicated. Scale bar, 1 mm. c Quantification of (b). d Representative images of HEK293T cells transfected and treated as indicated. Scale bar, 1 mm. e Quantification of (d). Source data are provided as a Source Data file. |
|
|
Fig. 6: TK peptide disrupts RSPO2-FGFR4 interaction and derepresses dand5 in the LRO. [panels f-j] f Amino acid sequence comparison of TK-KC peptides in RSPO2 TSP1 domain of several species. Note that TK-KC peptide sequence is highly conserved (Magenta boxes). g Amino acid sequence comparison of RSPO1-4 TSP1 domains. Note that TK-KC peptide sequence derived from human RSPO2 TSP1 domain is unconserved in other RSPOs (Magenta boxes). h Microinjection strategy for (i–k). i Western blot analysis of phosphorylated ERK1/2 and Smad1 (pERK1/2 and pSmad1) and total ERK1/2 and Smad1 (tERK1/2 and tSmad1) in Xenopus embryo (St. 15) lysates. j WISH of dand5 in Xenopus LRO (St. 19) injected as indicated. Arrowheads, dand5 derepression. Scale bar, 100um. Source data are provided as a Source Data file. |
|
|
Fig. 6: TK peptide disrupts RSPO2-FGFR4 interaction and derepresses dand5 in the LRO. [panels k-l] k Quantification of (j). Two-sided Fisher’s exact test used for statistical analysis. n = number of dorso-posterior explants. l Model showing the mode of action for TK to intervene RSPO2-FGFR4 interaction and increases FGFR4 signaling. Data information: For all cell surface binding assays (c, e), data are displayed as mean ± SD with two-tailed unpaired t-test: n = 3 biologically independent samples. Source data are provided as a Source Data file. |
|
|
Fig. 7: A LR-FGF signaling gradient in the LRO that requires Rspo2 and ciliary flow.[ panels a, b] a, c, e, g Immunofluorescence microscopy (IF) for phosphorylated ERK1 (pERK1) in the LRO from Xenopus St.14 (a) or St. 18 (c, e, g) neurula. Nuclei were stained with Hoechst. R right, L left. Dashed line, midline in the LRO. White boxes are magnified in right panels. Scale bar, 50 μm. b, d, f, h Normalized pERK1 intensity profile for the LRO explants in (a, c, e, g). n = number of LRO explants. Blue, magenta, and green lines, mean pERK1 intensity. Blue, magenta, and green shades, ±SD. The highest mean pERK1 intensity on the right side of control LRO (b, d), DMSO-injected LRO (f), or control Mo-injected LRO (h) was set to 1. R right, L left. Dashed line, dorsal midline. Scale bar, 50 μm. i Anti-FGF signaling by Rspo2 is required to establish a LR-FGF signaling gradient in the LRO. Data information: Two-tailed paired t-test was used for all statistical analyses. Source data are provided as a Source Data file. |
|
|
Fig. 7: A LR-FGF signaling gradient in the LRO that requires Rspo2 and ciliary flow. [panels c - g] a, c, e, g Immunofluorescence microscopy (IF) for phosphorylated ERK1 (pERK1) in the LRO from Xenopus St.14 (a) or St. 18 (c, e, g) neurula. Nuclei were stained with Hoechst. R right, L left. Dashed line, midline in the LRO. White boxes are magnified in right panels. Scale bar, 50 μm. b, d, f, h Normalized pERK1 intensity profile for the LRO explants in (a, c, e, g). n = number of LRO explants. Blue, magenta, and green lines, mean pERK1 intensity. Blue, magenta, and green shades, ±SD. The highest mean pERK1 intensity on the right side of control LRO (b, d), DMSO-injected LRO (f), or control Mo-injected LRO (h) was set to 1. R right, L left. Dashed line, dorsal midline. Scale bar, 50 μm. i Anti-FGF signaling by Rspo2 is required to establish a LR-FGF signaling gradient in the LRO. Data information: Two-tailed paired t-test was used for all statistical analyses. Source data are provided as a Source Data file. |
|
|
Suppl. Fig. 1 [panels a-g] Supplementary Figure 1. Rspo2 regulates LR asymmetry Wnt and BMP independently. (a) Whole-mount ni situ hybridization (WISH) of rspol and rspo3 ni the LRO (St. 18). LEC, lateral- endodermal crest; CBC, circumblastoporal collar. Scale bar, 10 um. (b) Representative images of Xenopus tailbuds (St. 42) ni Fig. 1. Note that the rspo2 mRNA dose used was below that causing gastrulation defects and embryos developed with normal body axis. (c) Microinjection strategy for (d-f). (d) Domain structures of Rspo2 wildtype (WT) and Rspo2 mutants. SP, signal peptide; FU, furin domain; TSP1, thrombospondin domain 1. (e) WISH of pitx2c ni Xenopus tailbuds (St. 26) injected as indicated. Left (L) and right (R) sides of hte same embryos are shown. Arowheads, pitx2c at the LPM. Scale bar, 05. m. (1) Quantification of pitx2c from Rspo2 and Rspo2 mutants injected embryos. (g-h) Western blot analyses in Xenopus neurulae to validate Wnt3A and DKK1 activities in Wnt signaling. Ratio, relative levels of activated -catenin (ABC) normalized ot GAPDH. |
|
|
Supplementary Figure 1. Rspo2 regulates LR asymmetry Wnt and BMP independently. [panels h-o] h) Western blot analyses ni Xenopus neurulae to validate Wnt3A and DKK1 activities ni Wnt signaling. Ratio, relative levels of activated -catenin (ABC) normalized ot GAPDH. (i) Quantification of pix2c WISH ni Xenopus tailbuds (St. 31) injected with bmprlaN mRNA. (i Quantification of sizzled WISH ni Xenopus gastrulae (St. 1) injected with bmpr laN mRNA. (k) Quantification of pitx2 WISH ni Xenopus tailbuds (St. 31) injected sa indicated. (1) Western blot analysis of phosphorylated ERK1/2 (pERK1/2) and total ERK1/2 (tERK1/2) with Xenopus neurulae (St. 19) lysates injected and treated as indicated. Ratio, relative levels of pERK1/2 normalized to tERK1/2. (m) Microinjection strategy for Figure 3j-k. (n) Western blot analysis of phosphorylated ERK1/2 (pERK1/2) and total ERK1/2 (tERK1/2) with Xenopus neurulac (St. 19) lysates injected and treated as indicated. Ratio, relative levels of pERK1/2 normalized to tERK1/2. (0) Microinjection strategy for Figure 3l. Data information: Two-sided Fisher's exact test used for al statistical analyses. n=number of embryos. Source data are provided as a Source Data file |
|
|
Supplementary Figure 2. RSP02 antagonizes FGF19-FGFR4 signaling. [panels a-h] (a-b) Western blot analyses of phosphorylated ERK1/2 (pERK1/2) and total ERK1/2 (tERK1/2) ni HEPG2 cels stimulated by FGF19, treated with or without increasing amount of RSPOs for 30 min as indicated. (c) TOPFlash reporter asay ni HEK293T cels treated with Wn3tA and RSPOs as indicated. (d-g) Western blot analyses of pERK1/2 and tERK1/2 ni HEPG2 cels stimulated by FGF21 or FGF23, treated with or without increasing amounts of RSPOs for 03 mni as indicated. (h) (Left) Scheme of analysis. (Right) Western blot analysis of pERK1/2 and tERK1/2 ni Xenopus animal cap explants treated with FGF19 from S.t 8ot S.t 13. |
|
|
Supplementary Figure 2. RSP02 antagonizes FGF19-FGFR4 signaling. [panels i-n] 1() EGF-responsive GAL-Elk1 luciferase reporter asay ni HEPG2 cels treated with FGF19 and RSPOs as indicated. (i) Western blot analysis ni HEPG2 cels upon siRNA transfection. (k) BMP-responsive BRE reporter asay ni HEPG2 cels treated as indicated. (l-n) Western blot analyses ni HEPG2 cells treated as indicated. Data information: For a, b, d, e, f, g, h, I and n: Ratio, relative levels of pERK1/2 normalized ot tERK1/2. For al reporter assays, data are displayed as mean SD with two-tailed unpaired t-test. n=3 biologically independent samples. Source data are provided as a Source Data file. |
|
|
Supplementary Figure 3. RSP02 interacts with FGFR4 via the TSP1 domain. [panels a-d] (a) RSPOs cel surface binding assays ni HEK293T cels transfected with LGR4 and treated with RSPOs as indicated. Scale bar, 1mm. (b) Quantification of Figure 6b and (a). n=3 biologically independent samples. Data are displayed as means SD with two-tailed unpaired t-test. (c) (Left) Scheme of analysis. (Right) In vitro binding assay between RSPOs and FGFR1/4. n=3 experimentaly independent samples. Data are displayed as mean SD with two-tailed unpaired -t test, (d) Cel surface binding assay ni HEK293T cels transfected with LGR4 and treated with RSPOs as indicated. Scale bar, 1mm. |
|
|
Supplementary Figure 3. RSP02 interacts with FGFR4 via the TSP1 domain. [panels e-i] e) Quantification of Figure 6e and (d). n=3 biologicaly independent samples. Data are displayed as means SD with two-tailed unpaired t-test. (f) (Left) Scheme of analysis. (Right) In vitro binding assay between RSPOs and FGFR4. n=3 experimentaly independent samples. Data are displayed as means SD with two-tailed unpaired-t (g) Domain structures of the RSPOl, 2- and R1-TSPR2. Dashed box denotes the TSP1 domain swapping. (h) Cel surface binding assay ni HEK293T cels. Scale bar, 1mm. (i) Quantification of (h). n=3 biologically independent samples. Data information: Data are displayed as means SD with two-tailed unpaired t-test. Source data are provided as a Source Data file. |
|
|
Supplementary Figure 4. RSPO2 removes cell surface FGFR4. [panels a-c] (a-b) Cell surface biotinylation assays ni HEPG2 cells treated as indicated. Transferrin receptor (TAR), a loading control. TCL, Total cel lysate. Ratio, relative levels of cel surface FGFR4 normalized to cell surface TfR. (c) Cel surface biotinylation assay ni H1581 cells upon siRNA transfection as indicated. Ratio, relative levels of cell surface FGFR4 normalized to cell surface TfR. |
|
|
Supplementary Figure 4. RSPO2 removes cell surface FGFR4. [panels d-j] (d) FI of endogenous FGFR4 ni H1581 cells upon siRNA transfection as indicated. Nuclei were stained with Hoechst. Scale bar, 20 um. (e) Quantification of cels harboring surface FGFR4 from (e). Data are displayed as mean SD with two-tailed unpaired t-test. =n 3 biologically independent experiments. (1) FI of endogenous FGFR1 ni H1581 cels upon siRNA transfection as indicated. Nuclei were stained with Hoechst. Scale bar, 20 um. =n single experiment. (g) Quantification of cells harboring surface FGFR1 from (f). (h) Co-IF of Lamp1-FGFR4 ni HEPG2 cells upon RSPO2 treatment. Nuclei were stained with Hoechst. Scale bar, 20 um. (i) Quantification of (h). Data are displayed as mean SD with two-tailed unpaired t-test. =n number of cells. (j) Western blot analysis ni H1581 cels treated with siRNA and stimulated by FGF19 as indicated. Ratio, relative levels of pERK1/2 normalized ot tERK1/2. Source data are provided as a Source Data file. |
|
|
Supplementary Figure 5. Rspo2 removes cell surface Fgfr4 in Xenopus embryo. [panels a-d] (a) Whole-mount ni situ hybridization (WISH) of fgfr4, fgfr1, znrf3, Igr4, and fgf19 ni Xenopus LRO (St. 18-19). R, right; L, left. LEC, lateral-endodermal crest; CBC, circumblastoporal collar. Scale bar, 100 um. (b) Scheme of cell surface binding assay ni (c-d). (c) Cel surface binding assay ni HEK293T cels transfected with Xenopus Fgfi4 and treated with Xenopus Rspo2 wildtype and Rspo2 mutants sa indicated. Scale bar, 1mm. (d) Quantification of (c). n=3 biologically independent samples. Data are displayed as means S D . [panels a-d] |
|
|
Supplementary Figure 5. Rspo2 removes cell surface Fgfr4 in Xenopus embryo. [panels e-j] (e) Scheme for immunofluorescence microscopy (IF) ni Xenopus animal cap (AC) explants ni (1). Embryos were injected animaly at S.t 3with fgfr4-EYFP and membrane (memb)-RFP mRNA along with wild-type or the TSP1 deletion mutant rspo2 mRNA. AC explants were dissected at St.9 for IF. Memb-RFP was served as acontrol ot compare reduction of Fgfi4-EYFP level at cel surface. (1) FI for Fgfr4 (green) and cel surface (red) ni AC explants injected as indicated, with a representative cel (top) and magnification (inset). Scale bar, 20 um. (g) Quantification of (t). =n number of areas analyzed. Data are displayed as mean SD with two- tailed unpaired t-test. (h) Scheme for IF ni Xenopus AC explants ni (i). Embryos were injected animally at S.t 3 as indicated and dissected at St.9 for IF. (i) FI for Egfr4 (green) and cel surface (red) ni AC explants injected as indicated, with a representative cel (top) and magnification (inset). Scale bar, 20 um. (j) Quantification of (i). =n number of areas analyzed. Data information: Data are displayed as mean SD with two-tailed unpaired t-test. Source data are provided as a Source Data file. |
|
|
Supplementary Figure 6. Identification of RSPO2-FGFR4 intervening peptides TK/KC. (a) Amino acid sequence (a 142-206) of human RSP02 TSP1 domain and overlapping peptide candidates derived from hte TSP1 domain. 1 peptides harboring 10-14 amino acids were designed with 5 amino-acids overlapping. Cysteine residues ni the middle of each peptide candidate were substituted by serine residues. (b) Scheme for ni vitro competitive binding assay ni (c). FGFR4ECD was coated on plastic wels as a bait, followed by RSPO2-AP treatment for 3 hours with or without 100 uM of peptide candidates. Binding between RSPO2 and FGFR4ECD was detected with AP activity. (c) In vitro binding assay for RSP02 and FGFR4ECD interaction competing with overlapping peptides. Data are displayed as means SD with two-tailed unpaired t-test. =n 3experimental replicates. (d) TOPFlash reporter assay ni Xenopus neurula (St. 15) injected with peptides. Data information: Data are displayed as means SD with ordinary one-way ANOVA test. n=3 biologically independent samples. Note that no peptide inhibits Wnt signaling. Source data are provided as a Source Data file. |
|
|
Supplementary Figure 7. Rspo2 is required for LR asymmetric ERK1/2 phosphorylation in the LRO. [panels a-d] (a-d) Brightfield image of the LRO explants immunostained with phosphorylated ERK1 (pERK1) shown ni Figure .7 R, right; L, left. White dashed line, midline; Black dashed box, area of FI shown in Figure 7. [panels a-d] |
|
|
Supplementary Figure 7. Rspo2 is required for LR asymmetric ERK1/2 phosphorylation in the LRO. [panels e-k] (e) Scheme of gastrocoel injection and the LRO dissection ni (f, g). (1) Representative western blot analyses of right (R) and left (L) sdie LROs dissected from Xenopus S.t 81 neurula injected as indicated. (g) Quantification of western blot analyses described ni (1). n=3 biologically independent samples. Data show relative levels of pERK1/2 normalized ot tERK1/2 as means SEM. Normalized pERK/tERK level ni hte right-side LRO from control embryo was set ot .1 (h) Scheme of microinjection and the LRO dissection ni (i, )j. (i) Representative data from western blot analyses ni the right (R) and the left (L) side LROs. (i Quantification of western blot analyses described ni (i). n=4 biologicaly independent samples. (k) Western blot analyses ni hte right (R) and hte left (L) sdie LOs dissected from Xenopus S.t 81 neurula injected as indicated. Data information: Ratio, relative levels of pERK1/2 normalized ot tERK1/2. Two-tailed unpaired -t test was used for al statistical analyses. Source data are provided as a Source Data file. |
|
|
Supplementary Figure 8. FGF signaling increases dand5 expression ni the LRO. (a) WISH of dand5 ni Xenopus LRO (St. 19) injected as indicated. Arrowhead, derepression of dand5. Scale bar, 10 um. (b) Quantification of (a). =n number of dorso-posterior explants. (c) WISH of dand5 ni Xenopus LRO (St. 19) injected as indicated. Scale bar, 10 um. (d) Quantification of (c). =n number of dorso-posterior explants. Source data are provided as a Source Data file. |
References [+] :
Baynam,
A child with an FGFR3 mutation, a laterality disorder and an hepatoblastoma: novel associations and possible gene-environment interactions.
2010, Pubmed
Baynam, A child with an FGFR3 mutation, a laterality disorder and an hepatoblastoma: novel associations and possible gene-environment interactions. 2010, Pubmed
Blum, Xenopus, an ideal model system to study vertebrate left-right asymmetry. 2009, Pubmed , Xenbase
Blum, Animal left-right asymmetry. 2018, Pubmed , Xenbase
Blum, The evolution and conservation of left-right patterning mechanisms. 2014, Pubmed , Xenbase
Blum, Morpholinos: Antisense and Sensibility. 2015, Pubmed , Xenbase
Boettger, FGF8 functions in the specification of the right body side of the chick. 1999, Pubmed
Brunsdon, A comparative analysis of fibroblast growth factor receptor signalling during Xenopus development. 2020, Pubmed , Xenbase
Bustamante-Marin, Lack of GAS2L2 Causes PCD by Impairing Cilia Orientation and Mucociliary Clearance. 2019, Pubmed , Xenbase
Cartwright, Fluid-dynamical basis of the embryonic development of left-right asymmetry in vertebrates. 2004, Pubmed
Chang, The tumor suppressor PTPRK promotes ZNRF3 internalization and is required for Wnt inhibition in the Spemann organizer. 2020, Pubmed , Xenbase
Coutelis, Drosophila left/right asymmetry establishment is controlled by the Hox gene abdominal-B. 2013, Pubmed
Coutelis, Diversity and convergence in the mechanisms establishing L/R asymmetry in metazoa. 2014, Pubmed
Dagle, Pitx2c attenuation results in cardiac defects and abnormalities of intestinal orientation in developing Xenopus laevis. 2003, Pubmed , Xenbase
Dasgupta, Cilia in vertebrate left-right patterning. 2016, Pubmed
de Lau, The R-spondin/Lgr5/Rnf43 module: regulator of Wnt signal strength. 2014, Pubmed , Xenbase
De Robertis, Evo-Devo of Urbilateria and its larval forms. 2022, Pubmed , Xenbase
Djenoune, Cilia function as calcium-mediated mechanosensors that instruct left-right asymmetry. 2023, Pubmed
Feistel, Gap junctions relay FGF8-mediated right-sided repression of Nodal in rabbit. 2008, Pubmed
Ferreira, Physical limits of flow sensing in the left-right organizer. 2017, Pubmed
Fischer, FGF8 acts as a right determinant during establishment of the left-right axis in the rabbit. 2002, Pubmed
Furtado, BMP/SMAD1 signaling sets a threshold for the left/right pathway in lateral plate mesoderm and limits availability of SMAD4. 2008, Pubmed
Glinka, LGR4 and LGR5 are R-spondin receptors mediating Wnt/β-catenin and Wnt/PCP signalling. 2011, Pubmed , Xenbase
Grimes, Left-Right Patterning: Breaking Symmetry to Asymmetric Morphogenesis. 2017, Pubmed
Gros, Cell movements at Hensen's node establish left/right asymmetric gene expression in the chick. 2009, Pubmed , Xenbase
Hagel, First Selective Small Molecule Inhibitor of FGFR4 for the Treatment of Hepatocellular Carcinomas with an Activated FGFR4 Signaling Pathway. 2015, Pubmed
Hamada, Diversity of left-right symmetry breaking strategy in animals. 2020, Pubmed , Xenbase
Hao, Control of Wnt Receptor Turnover by R-spondin-ZNRF3/RNF43 Signaling Module and Its Dysregulation in Cancer. 2016, Pubmed
Hao, ZNRF3 promotes Wnt receptor turnover in an R-spondin-sensitive manner. 2012, Pubmed , Xenbase
Hikasa, Wnt signaling in vertebrate axis specification. 2013, Pubmed , Xenbase
Hirokawa, Nodal flow and the generation of left-right asymmetry. 2006, Pubmed
Hojo, Right-elevated expression of charon is regulated by fluid flow in medaka Kupffer's vesicle. 2007, Pubmed
Ilmer, RSPO2 Enhances Canonical Wnt Signaling to Confer Stemness-Associated Traits to Susceptible Pancreatic Cancer Cells. 2015, Pubmed
Katoh, Immotile cilia mechanically sense the direction of fluid flow for left-right determination. 2023, Pubmed
Kazanskaya, R-Spondin2 is a secreted activator of Wnt/beta-catenin signaling and is required for Xenopus myogenesis. 2004, Pubmed , Xenbase
Kiecker, A morphogen gradient of Wnt/beta-catenin signalling regulates anteroposterior neural patterning in Xenopus. 2001, Pubmed , Xenbase
Klauzinska, Rspo2/Int7 regulates invasiveness and tumorigenic properties of mammary epithelial cells. 2012, Pubmed
Lang, Fibroblast Growth Factor Receptor 4 Targeting in Cancer: New Insights into Mechanisms and Therapeutic Strategies. 2019, Pubmed
Lebensohn, Receptor control by membrane-tethered ubiquitin ligases in development and tissue homeostasis. 2022, Pubmed
Lee, Uncoupling the BMP receptor antagonist function from the WNT agonist function of R-spondin 2 using the inhibitory peptide dendrimer RWd. 2022, Pubmed , Xenbase
Lee, R-spondins are BMP receptor antagonists in Xenopus early embryonic development. 2020, Pubmed , Xenbase
Liu, A variant of fibroblast growth factor receptor 2 (Fgfr2) regulates left-right asymmetry in zebrafish. 2011, Pubmed
Maerker, Bicc1 and Dicer regulate left-right patterning through post-transcriptional control of the Nodal inhibitor Dand5. 2021, Pubmed , Xenbase
Mao, LDL-receptor-related protein 6 is a receptor for Dickkopf proteins. 2001, Pubmed , Xenbase
McGrath, Two populations of node monocilia initiate left-right asymmetry in the mouse. 2003, Pubmed
Meyers, Differences in left-right axis pathways in mouse and chick: functions of FGF8 and SHH. 1999, Pubmed
Minegishi, Fluid flow-induced left-right asymmetric decay of Dand5 mRNA in the mouse embryo requires a Bicc1-Ccr4 RNA degradation complex. 2021, Pubmed
Mizuno, Role of Ca2+ transients at the node of the mouse embryo in breaking of left-right symmetry. 2020, Pubmed
Monsoro-Burq, BMP4 plays a key role in left-right patterning in chick embryos by maintaining Sonic Hedgehog asymmetry. 2001, Pubmed
Nakamura, Fluid flow and interlinked feedback loops establish left-right asymmetric decay of Cerl2 mRNA. 2012, Pubmed
Neugebauer, FGF signalling during embryo development regulates cilia length in diverse epithelia. 2009, Pubmed , Xenbase
Nonaka, Randomization of left-right asymmetry due to loss of nodal cilia generating leftward flow of extraembryonic fluid in mice lacking KIF3B motor protein. 1998, Pubmed
Okada, Mechanism of nodal flow: a conserved symmetry breaking event in left-right axis determination. 2005, Pubmed
Oki, Sulfated glycosaminoglycans are necessary for Nodal signal transmission from the node to the left lateral plate in the mouse embryo. 2007, Pubmed
Oki, Dissecting the role of Fgf signaling during gastrulation and left-right axis formation in mouse embryos using chemical inhibitors. 2010, Pubmed
Peng, Structures of Wnt-antagonist ZNRF3 and its complex with R-spondin 1 and implications for signaling. 2013, Pubmed
Peng, Structure of stem cell growth factor R-spondin 1 in complex with the ectodomain of its receptor LGR5. 2013, Pubmed
Reis, Rspo2 antagonizes FGF signaling during vertebrate mesoderm formation and patterning. 2020, Pubmed , Xenbase
Reversade, Depletion of Bmp2, Bmp4, Bmp7 and Spemann organizer signals induces massive brain formation in Xenopus embryos. 2005, Pubmed , Xenbase
Schneider, A dual function of FGF signaling in Xenopus left-right axis formation. 2019, Pubmed , Xenbase
Schweickert, The nodal inhibitor Coco is a critical target of leftward flow in Xenopus. 2010, Pubmed , Xenbase
Schweickert, Cilia-driven leftward flow determines laterality in Xenopus. 2007, Pubmed , Xenbase
Sempou, Candidate Heterotaxy Gene FGFR4 Is Essential for Patterning of the Left-Right Organizer in Xenopus. 2018, Pubmed , Xenbase
Shiratori, TGFβ signaling in establishing left-right asymmetry. 2014, Pubmed
Sivak, FGF signal interpretation is directed by Sprouty and Spred proteins during mesoderm formation. 2005, Pubmed , Xenbase
Sutherland, Disorders of left-right asymmetry: heterotaxy and situs inversus. 2009, Pubmed
Szenker-Ravi, RSPO2 inhibition of RNF43 and ZNRF3 governs limb development independently of LGR4/5/6. 2018, Pubmed , Xenbase
Szenker-Ravi, Discovery of a genetic module essential for assigning left-right asymmetry in humans and ancestral vertebrates. 2022, Pubmed , Xenbase
Tabin, A two-cilia model for vertebrate left-right axis specification. 2003, Pubmed
Takao, Asymmetric distribution of dynamic calcium signals in the node of mouse embryo during left-right axis formation. 2013, Pubmed
Tanaka, FGF-induced vesicular release of Sonic hedgehog and retinoic acid in leftward nodal flow is critical for left-right determination. 2005, Pubmed
Tsang, Promotion and attenuation of FGF signaling through the Ras-MAPK pathway. 2004, Pubmed , Xenbase
Vick, An Early Function of Polycystin-2 for Left-Right Organizer Induction in Xenopus. 2018, Pubmed , Xenbase
Walentek, ATP4a is required for Wnt-dependent Foxj1 expression and leftward flow in Xenopus left-right development. 2012, Pubmed , Xenbase
Weinstein, FGFR-3 and FGFR-4 function cooperatively to direct alveogenesis in the murine lung. 1998, Pubmed
Wu, RSPO2-LGR5 signaling has tumour-suppressive activity in colorectal cancer. 2014, Pubmed
Xu, Crystal structures of Lgr4 and its complex with R-spondin1. 2013, Pubmed , Xenbase
Yamauchi, Fgf4 is required for left-right patterning of visceral organs in zebrafish. 2009, Pubmed
Yi, Genetic and Clinical Features of Heterotaxy in a Prenatal Cohort. 2022, Pubmed
Yoshiba, Cilia at the node of mouse embryos sense fluid flow for left-right determination via Pkd2. 2012, Pubmed
Yuan, Intraciliary calcium oscillations initiate vertebrate left-right asymmetry. 2015, Pubmed
Zebisch, Structural and molecular basis of ZNRF3/RNF43 transmembrane ubiquitin ligase inhibition by the Wnt agonist R-spondin. 2013, Pubmed , Xenbase
Zhang, RSPO2 enhances cell invasion and migration via the WNT/β-catenin pathway in human gastric cancer. 2019, Pubmed
Zhu, Genetics of human heterotaxias. 2006, Pubmed
Zinski, Systems biology derived source-sink mechanism of BMP gradient formation. 2017, Pubmed
