|
Graphical abstract |
|
Figure 1. Western blot analysis of key players of meiotic maturation
(A) Prophase oocytes (PRO) were incubated with progesterone (Pg). At 3.5 h, 50% of the oocytes underwent NEBD (NEBD50%). Oocytes undergoing NEBD together were grouped and collected at the indicated times after NEBD. Oocyte extracts were analyzed by western blot. ∗Band represents the signal from the previously used anti-pT320-PP1 antibody.
(B) Time of NEBD50% of the oocytes from 29 Xenopus females used in this study. Each dot represents a female. Error bar, SD.
(C) Oocytes were injected (Cip1+Pg) or not (Pg) with Cip1. After overnight incubation, oocytes were incubated with progesterone (Pg). The cumulative time of NEBD is shown with representative pictures of oocytes.
(D) Western blot analysis of the oocytes collected at indicated times from the experiment in (C).
(E) In vitro Cdk1 kinase assay of oocytes from the experiment in (C) and (D). Western blot analysis revealing the Cdk1 substrate (GST-PP1) and its T320-phosphorylated form (GST-pT320-PP1). |
|
Figure 2. The level and phosphorylation of key proteins are differentially regulated, either dependently or independently of Cdk1
(A) Oocytes were injected or not with Cip1. After overnight incubation, progesterone (Pg) was added. Oocytes were collected at the indicated times and extracts were analyzed by western blot.
(B–G and I–J) Cyclin B1 (B), Aurora-A (C), Mos (D), pMAPK (E), Cdc6 (F), CPEB1 (G), pS287-Cdc25 (I), and pT210-Plk1 (J) signals were quantified from oocytes injected (empty dots) or not (filled dots) with Cip1 and collected at the indicated stages. Each dot represents a biological replicate. One-way ANOVA tests with multiple comparisons were performed. ∗∗p < 0.01,∗∗∗p < 0.001,∗∗∗∗p < 0.0001, ns: not significant. Error bars, SEM.
(H) Oocytes were injected or not with Cip1. After overnight incubation, progesterone (Pg) was added. Oocytes were collected at the indicated times. The analysis of the poly(A) tail length of cyclin B1 mRNA was performed by PAT assay. |
|
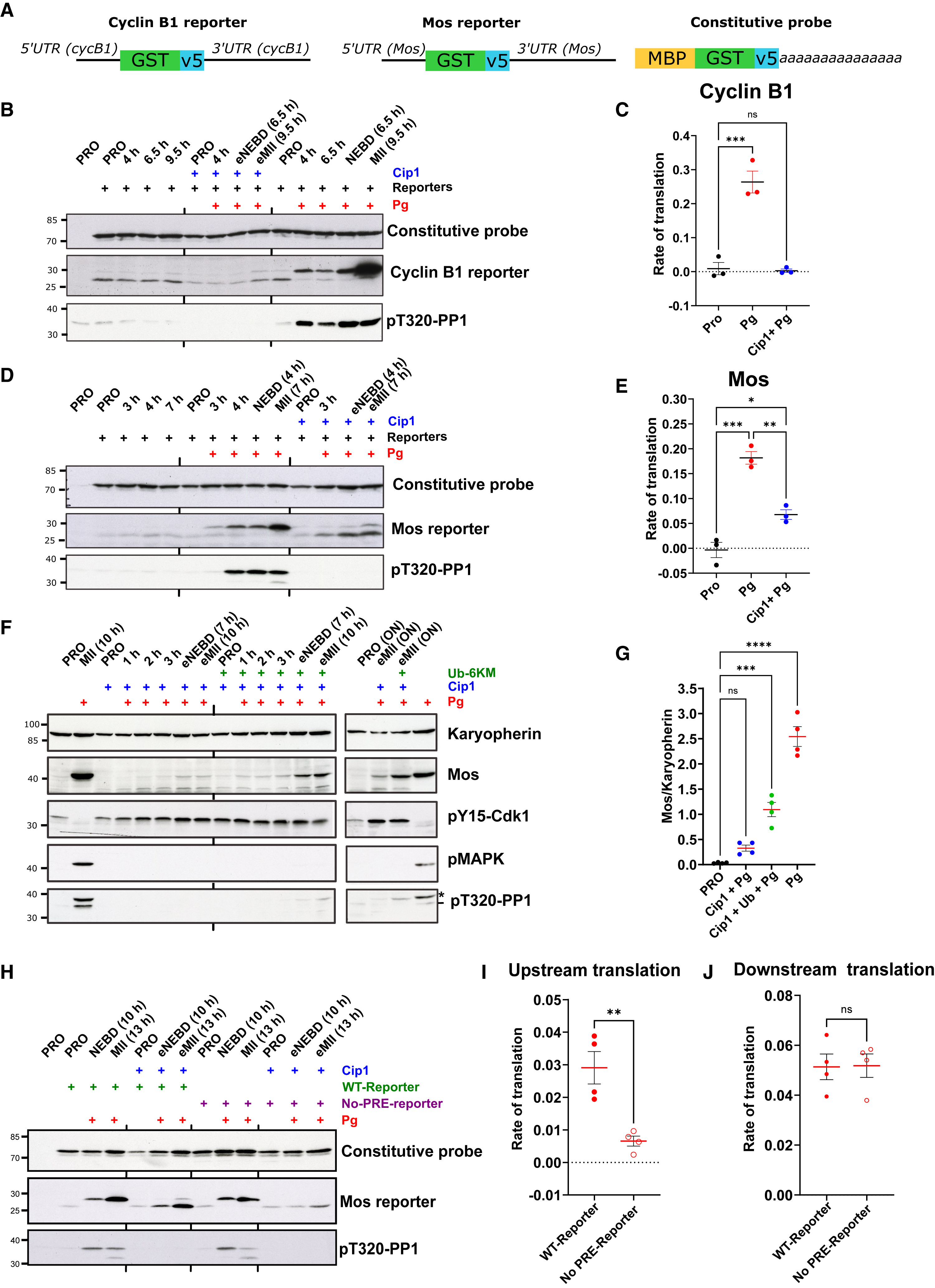
Figure 3. Mos translation occurs upstream of Cdk1 activation, while the activation of cyclin B1 takes place downstream
(A) Scheme of the translation reporters to monitor cyclin B1 and Mos translation.
(B) Oocytes were injected or not with Cip1. One hour later, they were injected with a 5:1 mix of the cyclin B1 reporter and the constitutive probe. After overnight incubation, progesterone (Pg) was added or not. Oocytes were collected at indicated times. Extracts were analyzed by western blot.
(C) The translation rate was calculated as described in STAR Methods. Three biological replicates of the experiment in (B) were plotted. One-way ANOVA test with multiple comparison was performed. ∗∗∗p < 0.001, ns: not significant. Error bars, SEM.
(D) The experiment was performed as in (B) but using the Mos reporter instead of the cyclin B1 one.
(E) The translation rate was calculated as in (C). Three biological replicates of the experiment in (D) were plotted. One-way ANOVA test with multiple comparison was performed. ∗p < 0.05,∗∗p < 0.01,∗∗∗p < 0.001.Error bars, SEM.
(F) Oocytes were injected or not with Cip1. After overnight incubation, oocytes were injected or not with Ub-6KM. 1 h later, progesterone (Pg) was added. Oocytes were collected at indicated times. Extracts were analyzed by western blot. ON: overnight.
(G) The ratios between karyopherin and Mos signals on overnight-incubated oocytes were plotted from four biological replicates of the experiment in (F). One-way ANOVA tests with multiple comparison were performed. ∗∗∗p < 0.001, ∗∗∗∗p < 0.0001, ns: not significant. Error bars, SEM.
(H) The experiment was performed as in (B) but using the Mos reporter (WT-reporter) or a Mos reporter where the PRE element was deleted (no-PRE-reporter).
(I–J) The rate of translation was calculated as described in STAR Methods. Four biological replicates of the experiment in (H) were plotted. (I) Upstream rate of translation obtained from Cip1-injected oocytes. (J) Downstream rate of translation calculated as (rate of translation calculated in Pg) – (rate of translation in Cip1-injected oocytes). One-way ANOVA tests with multiple comparison were performed. ∗∗p < 0.01, ns: not significant. Error bars, SEM. |
|
Figure 4. Two waves of protein translation take place, upstream and downstream of Cdk1 activation
(A) Oocytes were injected or not with Cip1. After overnight incubation, progesterone (Pg) was added. Oocytes were collected at the indicated times. 10 min before collection, oocytes were injected with puromycin. Puromycin incorporation into synthesized peptides was visualized by western blot. The total amount of proteins was visualized by Ponceau red staining.
(B) Quantification of 6 different biological replicates of experiment in (A). The puromycin signals were normalized on the signals of total amount of proteins visualized by Ponceau red staining. One-way ANOVA tests with multiple comparison were performed. ∗∗p < 0.01,∗∗∗p < 0.001,∗∗∗∗p < 0.0001, ns: not significant. Error bars, SEM.
(C and D) Oocytes were injected or not with mRNA encoding v5-Wee1. After overnight incubation, progesterone (Pg) was added. Oocytes were collected at the indicated times. 10 min before collection, oocytes were injected with puromycin, and extracts were analyzed by western blot (C). Puromycin incorporation into synthesized peptides was visualized by western blot and the total amount of proteins by Ponceau red staining (D).
(E) Quantification of 3 different biological replicates of the experiment in (C) and (D). The puromycin signals were normalized on the signals of total proteins visualized by Ponceau red staining. One-way ANOVA tests with multiple comparison were performed. ∗p < 0.05,∗∗p < 0.01,∗∗∗p < 0.001,∗∗∗∗p < 0.0001. Error bars, SEM. |
|
Figure 5. Progesterone inhibits PKA, which is sufficient to induce meiosis resumption and Cdk1 upstream events
(A) Prophase oocytes, oocytes exposed to progesterone (Pg), or PKI-injected oocytes were injected with Arpp19-v5.
(B) Quantification of 4 different biological replicates of the experiment in (A). Signals from S109-phosphorylated Arpp19 were normalized on total Arpp19, and the ratios were plotted. One-way ANOVA tests with multiple comparison were performed. ∗∗p < 0.01,∗∗∗p < 0.001,∗∗∗∗p < 0.0001. Error bars, SD.
(C–E) Oocytes were injected or not with Cip1. After overnight incubation, progesterone (Pg) was added, or PKI was injected in the oocytes. Oocytes were collected at the indicated stages. 10 min before collection, oocytes were injected with puromycin. Oocytes were analyzed by western blot (C and D). The incorporation of puromycin into synthesized peptides was visualized by western blot and the total amount of proteins by Ponceau red staining (E). The experiment was performed twice with similar results. |
|
Figure 6. Arpp19-S109D does not prevent the accumulation of cyclin B1 or Cdk1-cyclin B activity
(A) Oocytes were injected or not with either Cip1 or GST-Arpp19-S109D. After overnight incubation, progesterone (Pg) was added. Oocytes were collected at the indicated times and analyzed by western blot. Note that recombinant GST-Cip1 and GST-Arpp19-S109D proteins have the same molecular weight.
(B) GST-Cdk1/cyclin B1 was incubated with its substrate, GST-PP1, in the presence or not of v5-Arpp19-S109D. Cdk1 activity was then analyzed by western blot.
(C) Quantification of 3 different biological replicates of the experiment in (B). Signals from pT320-PP1 were normalized on total GST-PP1 signals, and the ratios were plotted. One-way ANOVA tests with multiple comparison were performed. ∗∗∗∗p < 0.0001. Error bars, SEM.
(D) Quantification of the levels of cyclin B1 of GST-Arpp19-S109D-injected oocytes as in (A). 6 independent biological replicates were analyzed. One-way ANOVA tests with multiple comparison were performed. ∗∗p < 0.01. Error bars, SEM.
(E) Oocytes were injected or not with Arpp19-S109D. After overnight incubation, the oocytes were incubated or not in the presence of 1 mM IBMX. 1 h later, oocytes were incubated with progesterone (Pg) or injected with mRNA encoding v5-cyclin B1. Oocytes were collected at indicated times. Extracts were analyzed by western blot.
(F and G) Oocytes were injected with Arpp19-S109D (F) or Arpp19-S109A (G). Protein extracts corresponding to 50 injected oocytes were fractionated on a Superose6 column. Fractions were analyzed by western blot. |
|
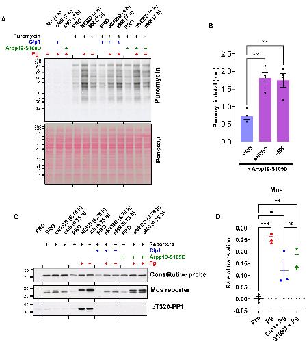
Figure 7. Arpp19-S109D does not block either global or Mos translation
(A) Oocytes were injected or not with either Cip1 or Arpp19-S109D. After overnight incubation, progesterone (Pg) was added. Oocytes were collected at the indicated times. 10 min before collection, oocytes were injected with puromycin. Puromycin incorporation into synthesized peptides was visualized by western blot and the total proteins by Ponceau red staining.
(B) Quantification of 4 biological replicates of the experiment in (A). The puromycin signals were normalized on the signals of total proteins visualized by Ponceau red staining. One-way ANOVA tests with multiple comparison were performed. ∗∗p < 0.01. Error bars, SEM.
(C) Oocytes were injected or not with either Cip1 or Arpp19-S109D. One hour later, they were injected with a 5:1 mix of the Mos reporter, and the constitutive probe is displayed in Figure 3A. After overnight incubation, progesterone (Pg) was added or not. Oocytes were collected at indicated times and analyzed by western blot.
(D) The rate of translation was calculated as described in STAR Methods. Three biological replicates of the experiment in (C) were plotted. One-way ANOVA tests with multiple comparison were performed. ∗p < 0.05,∗∗p < 0.01,∗∗∗p < 0.001, ns: not significant. Error bars, SEM. |
|
Figure S1: Arpp19-S109D prevents Cdk1 activation and the downstream events. |