XB-ART-60701
Biol Open
2024 May 15;135:. doi: 10.1242/bio.060269.
Show Gene links
Show Anatomy links
Na,K-ATPase activity promotes macropinocytosis in colon cancer via Wnt signaling.
Tejeda-Muñoz N, Azbazdar Y, Sosa EA, Monka J, Wei PS, Binder G, Mei KC, Kurmangaliyev YZ, De Robertis EM.
???displayArticle.abstract???
Recent research has shown that membrane trafficking plays an important role in canonical Wnt signaling through sequestration of the β-catenin destruction complex inside multivesicular bodies (MVBs) and lysosomes. In this study, we introduce Ouabain, an inhibitor of the Na,K-ATPase pump that establishes electric potentials across membranes, as a potent inhibitor of Wnt signaling. We find that Na,K-ATPase levels are elevated in advanced colon carcinoma, that this enzyme is elevated in cancer cells with constitutively activated Wnt pathway and is activated by GSK3 inhibitors that increase macropinocytosis. Ouabain blocks macropinocytosis, which is an essential step in Wnt signaling, probably explaining the strong effects of Ouabain on this pathway. In Xenopus embryos, brief Ouabain treatment at the 32-cell stage, critical for the earliest Wnt signal in development-inhibited brains, could be reversed by treatment with Lithium chloride, a Wnt mimic. Inhibiting membrane trafficking may provide a way of targeting Wnt-driven cancers.
???displayArticle.pubmedLink??? 38713004
???displayArticle.pmcLink??? PMC11139033
???displayArticle.link??? Biol Open
???displayArticle.grants??? [+]
P20CA016042 NIH HHS , UCLA BD-55 University of California, Los Angeles Jonsson Comprehensive Cancer Center, the Norman Sprague Endowment for Molecular Oncology, 910252-69 SUNY Binghamton faculty startup fund, RF1182424 SUNY Binghamton TAE Seed Grant, Oklahoma University, Stephenson Cancer Center, OUHSC: The University of Oklahoma Health Sciences Center, P30 CA016042 NCI NIH HHS , T32 GM149364 NIGMS NIH HHS , F31 MH131380 NIMH NIH HHS
Species referenced: Xenopus laevis
Genes referenced: atp1a1 calr cd63 mrc1 nodal3 otx2 rax sia1 sox2 wnt3a
GO keywords: embryo development [+]
???displayArticle.disOnts??? melanoma [+]
???attribute.lit??? ???displayArticles.show???
|
|
Fig. 1.Na,K-ATPase subunit α is overexpressed in colon cancer. (A) ATP1A1 RNA overexpression is significantly associated with colon adenocarcinoma. Bean plot analyses of ATP1A1 expression in 596 adenocarcinomas and 373 healthy colon samples reveal an approximately threefold difference in expression. The width of the horizontal lines represents the number of samples at each value, while the pink and yellow lines indicate the average ATP1A1 expression in normal colon and adenocarcinoma, respectively. The triple black asterisk indicates a P-value of 2.33×10−23 obtained via a two-tailed Student's t-test. (B) Quantification of the colocalization between Na,K-ATPase, and β-catenin in normal colon and in advanced stages of cancer from human array sections. (C-E″) Immunohistochemistry from B shows strong colocalization between Na,K-ATPase and β-catenin in advanced colon cancers (inset). Error bars denote SEM (n≥3) (**P<0.01). Scale bars: 10 μm. Human array sections were quantified in triplicate fields. |
|
|
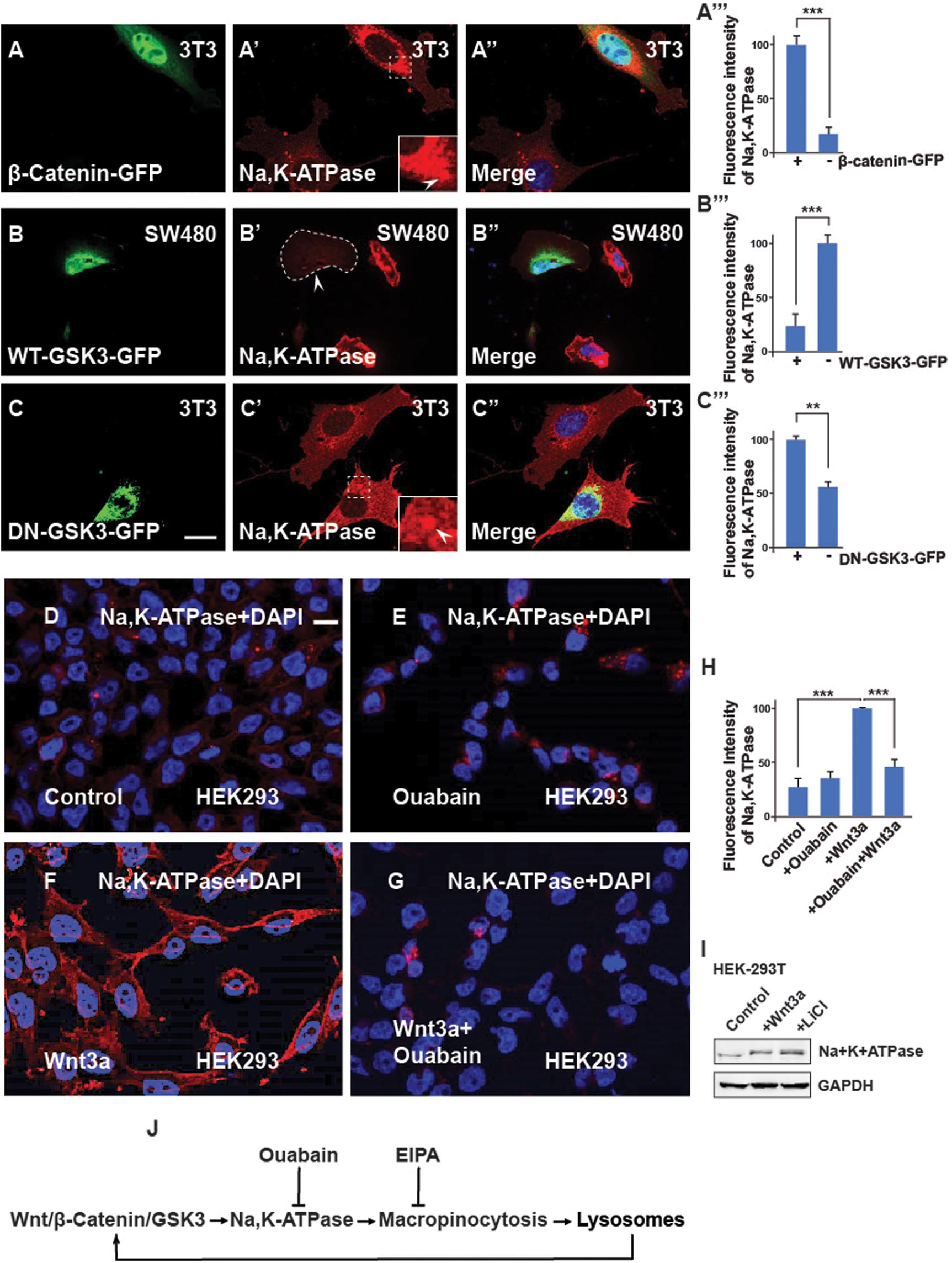
Fig. 2.The Na,K-ATPase is required for Wnt signaling and its regulation is via GSK3. (A-A‴) 3T3 cells transfected with the stabilized constitutively active forms of β-catenin-GFP show increased levels of Na,K-ATPase compared to untransfected neighbor cells used as a control. Quantification is shown on the right side. (B-B‴) Overexpression of WT-GSK3-GFP (demarcated by a stippled line) in CRC SW480 cells blocks the Na,K-ATPase stabilization by Wnt. (C-C‴) Transfecting DN-GSK3-GFP (DN-GSK3-GFP) in 3T3 cells increases Na,K-ATPase levels. Note that the accumulation is observed in vesicles (indicated by the stippled box). (D) HEK293BR (BAR/Renilla) cells stained with Na,K-ATPase antibody. (E) HEK293BR cells treated with the Na,K-ATPase inhibitor Ouabain (1 µM) overnight showed no changes in Na,K-ATPase levels. (F) Overnight treatment with Wnt3a protein (100 ng/ml from Peprotech) treatment stabilized Na,K-ATPase. (G) Ouabain blocked Na,K-ATPase stabilization due to Wnt3a. (H) Quantification of the fluorescence intensity of the Na,K-ATPase from D-G. (I) Western blot showing that endogenous levels of Na,K-ATPase increase after activating the canonical Wnt pathway. (J) Diagram showing that Na,K-ATPase is positively regulated by Wnt via macropinocytosis in lysosomes. EIPA blocks macropinocytosis; Ouabain blocks the Na,K-ATPase, and lysosomes enhance Wnt. All experiments with cultured cells were biological triplicates. Scale bars: 10 μm. Error bars denote s.e.m. (n≥3) (**P<0.01, ***P<0.001). |
|
|
Fig. 3.Ouabain inhibits β-catenin signaling, macropinocytosis, and cell proliferation. (A) β-catenin transcriptional activity stimulated by Wnt3a was strongly inhibited by Ouabain in HEK293BR cells. (B) Untreated HEK293BR (BAR/Renilla) cells stained with total β-catenin antibody. (C) HEK293BR (BAR/Renilla) cells treated with Ouabain showed no changes in β-catenin levels. (D) LiCl (40 mM) activates the β-catenin transcriptional response as shown in the BAR-luciferase assay. This effect was blocked with Ouabain (1 µM) treatment. (E) The increase of β-catenin levels due to LiCl, which increases macropinocytosis (Albrecht et al., 2020), was blocked by Ouabain. (F) Quantification of the β-catenin levels from B and E. (G) Quantification of the macropinocytosis uptake of TMR-dextran 70 kDa into SW480 cells and its reduction by Ouabain treatment. (H) TMR-dextran 1 (1 mg/ml) uptake into SW480 cells after 1 h of incubation. (I) TMR-dextran uptake after 1 h of incubation is reduced with Ouabain (200 nM) treatment. (J-K) SW480 cells transfected with membrane-GFP display sustained macropinocytic vesicles (arrowhead and inset) that were rapidly blocked within 30 min of Ouabain treatment (still images from Movie 1). (L) Cell proliferation in SW480 cells is decreased by Ouabain treatment (200 nM), only viable cells were scored. All experiments with cultured cells were biological triplicates. Error bars denote SEM (n≥3) (**P<0.01, ****P<0.0001). Scale bar: 10 μm. |
|
|
Movie 1.The Sustained Plasma Membrane Macropinosome Ruffles Characteristic of Cancer Cells with Activating Wnt Pathway Mutation Stop within Minutes of Addition of Ouabain; Related to Fig. 3. SW480 cells have sustained macropinocytosis [5] that involves the uptake of significant extracellular fluid and solutes by forming large vesicles (>0.2 μm) called macropinosomes (arrow) that were reduced rapidly after treatment with Ouabain (200 nM). Since macropinocytosis is required for Wnt signaling [50]–[54], blocking macropinocytosis explains the potent inhibitory effects of Ouabain on canonical Wnt signaling. |
|
|
Fig. 4.Ouabain inhibits anterior CNS development in Xenopus embryos. (A-B) Incubation of Xenopus embryos at the 32-cell stage in 10 μM Ouabain for 7 min results in embryos with a ventralized (small head) phenotype. A, anterior; P, posterior. (A′-B′) Ouabain incubation reduced the pan-neural marker sox2 in Xenopus embryos. (A″-B″) Ouabain incubation reduces the forebrain and midbrain marker Otx2 in Xenopus embryos (arrowhead). (A‴-B‴) Ouabain incubation reduces the eye marker Rx2a in Xenopus embryos. The numbers of embryos analyzed were as follows: A: 130, 100%; A′: 138, 97%; five independent experiments; A′: 32, 100%; B′: 36; 97%; A″: 32, 100%; B″: 28, 92%; A‴: 30, 100%; B‴: 27, 93%. Scale bar: 500 μm. |
|
|
Fig. 5.Order-of-addition experiment showing that Wnt/β-catenin activation at the 32-cell stage is inhibited by Ouabain and can be rescued by subsequent GSK3 inhibition in Xenopus embryos. (A) Untreated embryo. (B) Ouabain incubation (10 μM in 20% L-15 medium for 7 min at the 32-cell stage) resulted in ventralized embryos. (C) LiCl (300 mM for 7 min) dorsalized embryos resulting in expanded heads and reduced trunks. (D) The dorsalized phenotype due to LiCl treatment was blocked after subsequent incubation with Ouabain. (A′-D′) In situ hybridization of Sox2 expression at the gastrula stage showing reduction of CNS development by Ouabain and its expansion by LiCL in dorsal views. The radial expanded CNS phenotype by treating first with LiCl incubation was inhibited by secondary Ouabain incubation. (A″-D″) Anterior views of the same embryos shown in A′-D′. (E-H) Embryos at the 32-cell stage were treated with Ouabain for 7 min (10 µM in 20% L-15 culture medium without serum), washed twice in 0.1 MMR saline, then immersed in 300 mM LiCl in MMR for an additional 7 min, all within the 32-cell stage. Note that treatment with LiCL secondly restored head structures. (E′-H′) In situ hybridizations of the neural marker Sox2 at the gastrula stage show that the ventralized phenotype due to Ouabain was rescued by subsequent LiCl treatment. (E″-H″) Anterior views from the same embryos are shown in panels E′ to H′. (I-I′) Quantitative RT-PCR (qPCR) for the Wnt target genes Siamois and Xnr3 at blastula stage 9 (about 7 h of development), shows that the phenotypic effects are due to the early activation of the Wnt pathway. The numbers of embryos analyzed are as follows: A: 82, 100%; B: 95, 96%; C: 110, 99%; D: 87, 94%; five independent experiments; A′: 33, 100%; B′: 29, 92%; C: 34, 100%; D: 31, 92%; E: 78, 100%; F: 83, 95%; G: 92, 99%; H: 85, 94%; E′: 28, 100%; F′: 33, 96%; G′: 30, 100%; H′: 35, 95%. Scale bars: 500 μm. Error bars denote SEM (n≥3) (**P<0.01). |
|
|
Fig. 6.Model of Ouabain blocking the Na,K-ATPase pump and macropinocytosis, resulting in inhibition of Wnt signaling. The Na,K-ATPase transmembrane protein is a member of the P-type ATPase family that pumps three Na+ ions out of cells while pumping two K+ ions into cells, establishing the electrical potential across membranes. The cardiotonic steroid Ouabain is a selective Na,K-ATPase inhibitor targeting the α1-subunit that blocks macropinocytosis, lysosomes, and Wnt signaling. |
|
|
Fig. S1 The Na,K-ATPase is Accumulated in Lysosomes by Wnt Pathway Activation and Depends on Macropinocytosis; Related to Figure 2 (A-A’’) The human SW480 colon adenocarcinoma cell line, which constitutive Wnt, was stained with Na,K-ATPase and CD63 antibodies, which colocalized. (B-B’’) SW480 cells treated with the EIPA (40 µM) macropinocytosis inhibitor have reduced levels of Na,K-ATPase, and CD63. (C-C’’) The Na,K-ATPase inhibitor Ouabain (200 nM) reduces CD63 levels, presumably through the inhibition of macropinocytosis. (D-D’’) SW480 cells stained with Na,K-ATPase and -catenin antibodies. (E-E’’) The macropinocytosis inhibitor EIPA reduces Na,K-ATPase levels and blocks Wnt signaling. (F-F’’) Ouabain decreases Na,K-ATPase and β-catenin accumulation. (G) Diagram illustrating that activation of Wnt causes the endocytosis of the Na,K-ATPase in lysosomes. (H) Control HEK293 cells stained with CD63 and Na,K-ATPase antibodies. (I) Ouabain (1 M) overnight treatment reduced basal levels of Na,K-ATPase. (J) The activation of the Wnt pathway via GSK3 inhibition with LiCl (40 mM) strongly increased Na,K-ATPase and CD63 levels. (K) Ouabain treatment strongly reduced the levels of CD63 and Na,K-ATPase that were enhanced by LiCl. (L) A second GSK3 inhibitor CHIR99021 (8 nM) was used to validate the increased levels of CD63 and Na,K-ATPase caused by GSK3 inhibition (which is a potent inducer of macropinocytosis). (M) Ouabain blocked the stabilization of Na,K-ATPase (and CD63) induced by CHIR99021. Data from four independent experiments; Scale bars 10 μm. |
|
|
Fig. S2. Ouabain Blocks Macropinocytosis in CRC SW480 Spheroids; Related to Figure 3 (A) Rostafuroxin/PST2238, which binds specifically to the extracellular domain of ATP1A1, used as a second Na,K-ATPase inhibitor, decreased β-catenin signaling stimulated by LiCl. (B) The depletion of ATP1A1 (A1-subunit of the NA,K-ATPase pump) using a siRNA in SW480 cells. This results in decreased β-catenin transcriptional activity as measured by the BAR-luciferase assay. (C) Flow cytometry analysis shows that overexpression of ATP1A1 increases β-catenin levels in HeLa cells. Black: untransfected control HeLa cells; blue: HeLa cells overexpressing ATP1A1; red: untransfected HeLa cells treated with LiCl; green: HeLa cells overexpressing ATP1A1 and treated with LiCl. Each experiment was conducted three or more times. The overexpression of ATP1A1 (blue) shows no significant changes in -catenin levels compared to controls. The treatment by LiCl (red) increases the -catenin level 1.7-fold compared to controls (unpaired ttest, t = 8.437, df = 4, **p = 0.0011). The overexpression ATP1A1 combined with LiCl treatment (green) increases the -catenin level 2.2-fold compared to controls (Unpaired t-test, t = 8.563, df = 4, **p = 0.0010) and 1.3-fold compared to LiCl treatment only (Unpaired t-test, t = 3.429, df = 4, *p = 0.0266). Thus, we conclude that the overexpression of ATP1A1 enhances the activation of the Wnt pathway. (D) SW480 spheroids after 96 hours in inverted drop culture. (E) Ouabain (40 M) treatment affects the ability to form spheroids in 3D cultures. (F) Quantification of the spheroid area after Ouabain treatment. (G) Spheroids incubated with the macropinocytosis marker TMR-dextran 70kDa (1 mg/mL) for 1 hour. (H) Ouabain treatment reduces macropinocytosis of TMR-dextran 70 kDa. (I) Quantification of macropinocytic uptake inhibition caused Ouabain treatment. All experiments with cultured cells were biological triplicates. Eight spheroids were plated per condition, in triplicate. Error bars denote SEM (n ≥ 3) (*** p < 0.001, ** p < 0.01, and * p < 0.05). Scale bars, 500 μm. |
|
|
Movie 1 The Sustained Plasma Membrane Macropinosome Ruffles Characteristic of Cancer Cells with Activating Wnt Pathway Mutation Stop within Minutes of Addition of Ouabain; Related to Fig. 3 SW480 cells have sustained macropinocytosis [5] that involves the uptake of significant extracellular fluid and solutes by forming large vesicles (> 0.2 µm) called macropinosomes (arrow) that were reduced rapidly after treatment with Ouabain (200 nM). Since macropinocytosis is required for Wnt signaling [50]-[54], blocking macropinocytosis explains the potent inhibitory effects of Ouabain on canonical Wnt signaling. |
References [+] :
Albrecht,
GSK3 Inhibits Macropinocytosis and Lysosomal Activity through the Wnt Destruction Complex Machinery.
2020, Pubmed,
Xenbase
Albrecht, GSK3 Inhibits Macropinocytosis and Lysosomal Activity through the Wnt Destruction Complex Machinery. 2020, Pubmed , Xenbase
Albrecht, Cell Biology of Canonical Wnt Signaling. 2021, Pubmed
Aperia, New roles for an old enzyme: Na,K-ATPase emerges as an interesting drug target. 2007, Pubmed
Azbazdar, Addition of exogenous diacylglycerol enhances Wnt/β-catenin signaling through stimulation of macropinocytosis. 2023, Pubmed , Xenbase
Baker Bechmann, Na,K-ATPase Isozymes in Colorectal Cancer and Liver Metastases. 2016, Pubmed
Barwe, Novel role for Na,K-ATPase in phosphatidylinositol 3-kinase signaling and suppression of cell motility. 2005, Pubmed
Berger, Sepsis impairs alveolar epithelial function by downregulating Na-K-ATPase pump. 2011, Pubmed
Cardone, The role of disturbed pH dynamics and the Na+/H+ exchanger in metastasis. 2005, Pubmed
Chibalin, Receptor-mediated inhibition of renal Na(+)-K(+)-ATPase is associated with endocytosis of its alpha- and beta-subunits. 1997, Pubmed
Clevers, Wnt/β-catenin signaling and disease. 2012, Pubmed
Clevers, Stem cell signaling. An integral program for tissue renewal and regeneration: Wnt signaling and stem cell control. 2014, Pubmed
Colozza, Maternal syntabulin is required for dorsal axis formation and is a germ plasm component in Xenopus. 2014, Pubmed , Xenbase
Colozza, Wnt-inducible Lrp6-APEX2 interacting proteins identify ESCRT machinery and Trk-fused gene as components of the Wnt signaling pathway. 2020, Pubmed , Xenbase
Dada, Hypoxia-induced endocytosis of Na,K-ATPase in alveolar epithelial cells is mediated by mitochondrial reactive oxygen species and PKC-zeta. 2003, Pubmed
Faux, Restoration of full-length adenomatous polyposis coli (APC) protein in a colon cancer cell line enhances cell adhesion. 2004, Pubmed
Galluzzi, WNT Signaling in Cancer Immunosurveillance. 2019, Pubmed
Hanahan, Hallmarks of cancer: the next generation. 2011, Pubmed
Huang, Regulation of Myogenesis by a Na/K-ATPase α1 Caveolin-Binding Motif. 2022, Pubmed
Kao, Lithium-induced respecification of pattern in Xenopus laevis embryos. NULL, Pubmed , Xenbase
Kinzler, Lessons from hereditary colorectal cancer. 1996, Pubmed
Koivusalo, Amiloride inhibits macropinocytosis by lowering submembranous pH and preventing Rac1 and Cdc42 signaling. 2010, Pubmed
Kroemer, Lysosomes and autophagy in cell death control. 2005, Pubmed
Kurmangaliyev, Modular transcriptional programs separately define axon and dendrite connectivity. 2019, Pubmed
Lecuona, Ubiquitination participates in the lysosomal degradation of Na,K-ATPase in steady-state conditions. 2009, Pubmed
Lingemann, The alpha-1 subunit of the Na+,K+-ATPase (ATP1A1) is required for macropinocytic entry of respiratory syncytial virus (RSV) in human respiratory epithelial cells. 2019, Pubmed
Lingrel, The physiological significance of the cardiotonic steroid/ouabain-binding site of the Na,K-ATPase. 2010, Pubmed
Litan, Cancer as a channelopathy: ion channels and pumps in tumor development and progression. 2015, Pubmed
Liu, Ouabain induces endocytosis of plasmalemmal Na/K-ATPase in LLC-PK1 cells by a clathrin-dependent mechanism. 2004, Pubmed
Love, Moderated estimation of fold change and dispersion for RNA-seq data with DESeq2. 2014, Pubmed
Ma, The relationship between early embryo development and tumourigenesis. 2010, Pubmed
Mathieu, The sodium pump alpha1 sub-unit: a disease progression-related target for metastatic melanoma treatment. 2009, Pubmed
Mijatovic, Na+/K+-ATPase alpha subunits as new targets in anticancer therapy. 2008, Pubmed
Niehrs, The complex world of WNT receptor signalling. 2012, Pubmed
Orellana, Ouabain increases neuronal branching in hippocampus and improves spatial memory. 2018, Pubmed
Pierre, The Na,K-ATPase receptor complex: its organization and membership. 2006, Pubmed
Redelman-Sidi, The Canonical Wnt Pathway Drives Macropinocytosis in Cancer. 2018, Pubmed
Sarin, Role for Wnt Signaling in Retinal Neuropil Development: Analysis via RNA-Seq and In Vivo Somatic CRISPR Mutagenesis. 2018, Pubmed
Sopjani, Stimulation of Na+/K+ ATPase activity and Na+ coupled glucose transport by β-catenin. 2010, Pubmed , Xenbase
Spitzer, BoxPlotR: a web tool for generation of box plots. 2014, Pubmed
Taelman, Wnt signaling requires sequestration of glycogen synthase kinase 3 inside multivesicular endosomes. 2010, Pubmed , Xenbase
Tejeda-Munoz, The PMA phorbol ester tumor promoter increases canonical Wnt signaling via macropinocytosis. 2023, Pubmed , Xenbase
Tejeda-Muñoz, Wnt, GSK3, and Macropinocytosis. 2022, Pubmed
Tejeda-Muñoz, Lysosomes are required for early dorsal signaling in the Xenopus embryo. 2022, Pubmed , Xenbase
Tejeda-Muñoz, Wnt signaling in cell adhesion, development, and colon cancer. 2024, Pubmed
Tejeda-Muñoz, Wnt canonical pathway activates macropinocytosis and lysosomal degradation of extracellular proteins. 2019, Pubmed
Tejeda-Muñoz, Protocol for culturing and imaging of ectodermal cells from Xenopus. 2022, Pubmed , Xenbase
Tejeda-Muñoz, Targeting Membrane Trafficking as a Strategy for Cancer Treatment. 2022, Pubmed , Xenbase
Thul, The human protein atlas: A spatial map of the human proteome. 2018, Pubmed
Tomczak, The Cancer Genome Atlas (TCGA): an immeasurable source of knowledge. 2015, Pubmed
Welch, Extracellular signal-regulated kinase (ERK) participates in the hypercapnia-induced Na,K-ATPase downregulation. 2010, Pubmed
Wu, Cell signaling associated with Na(+)/K(+)-ATPase: activation of phosphatidylinositide 3-kinase IA/Akt by ouabain is independent of Src. 2013, Pubmed
Yan, Ouabain-stimulated trafficking regulation of the Na/K-ATPase and NHE3 in renal proximal tubule cells. 2012, Pubmed
Zhang, In vivo PTH provokes apical NHE3 and NaPi2 redistribution and Na-K-ATPase inhibition. 1999, Pubmed
Zhitomirsky, Lysosomes as mediators of drug resistance in cancer. 2016, Pubmed
