XB-ART-60718
Nat Commun
2024 Apr 26;151:3301. doi: 10.1038/s41467-024-47670-1.
Show Gene links
Show Anatomy links
Diphthamide deficiency promotes association of eEF2 with p53 to induce p21 expression and neural crest defects.
Shi Y, Huang D, Song C, Cao R, Wang Z, Wang D, Zhao L, Xu X, Lu C, Xiong F, Zhao H, Li S, Zhou Q, Luo S, Hu D, Zhang Y, Wang C, Shen Y, Su W, Wu Y, Schmitz K, Wei S, Song W.
???displayArticle.abstract???
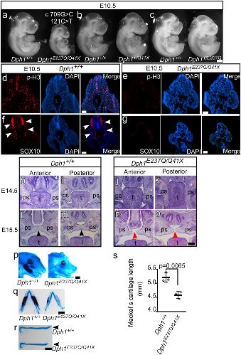
Diphthamide is a modified histidine residue unique for eukaryotic translation elongation factor 2 (eEF2), a key ribosomal protein. Loss of this evolutionarily conserved modification causes developmental defects through unknown mechanisms. In a patient with compound heterozygous mutations in Diphthamide Biosynthesis 1 (DPH1) and impaired eEF2 diphthamide modification, we observe multiple defects in neural crest (NC)-derived tissues. Knockin mice harboring the patient's mutations and Xenopus embryos with Dph1 depleted also display NC defects, which can be attributed to reduced proliferation in the neuroepithelium. DPH1 depletion facilitates dissociation of eEF2 from ribosomes and association with p53 to promote transcription of the cell cycle inhibitor p21, resulting in inhibited proliferation. Knockout of one p21 allele rescues the NC phenotypes in the knockin mice carrying the patient's mutations. These findings uncover an unexpected role for eEF2 as a transcriptional coactivator for p53 to induce p21 expression and NC defects, which is regulated by diphthamide modification.
???displayArticle.pubmedLink??? 38671004
???displayArticle.pmcLink??? PMC11053169
???displayArticle.link??? Nat Commun
???displayArticle.grants??? [+]
R01 DE029802 NIDCR NIH HHS
Genes referenced: dph1
???attribute.lit??? ???displayArticles.show???
References [+] :
Alatzoglou,
Development of the Pituitary Gland.
2020, Pubmed
Alatzoglou, Development of the Pituitary Gland. 2020, Pubmed
Alazami, Accelerating novel candidate gene discovery in neurogenetic disorders via whole-exome sequencing of prescreened multiplex consanguineous families. 2015, Pubmed
Barriga, Animal models for studying neural crest development: is the mouse different? 2015, Pubmed , Xenbase
Belin, Purification of ribosomes from human cell lines. 2010, Pubmed
Bhattacharya, CRISPR/Cas9: An inexpensive, efficient loss of function tool to screen human disease genes in Xenopus. 2015, Pubmed , Xenbase
Brady, Distinct p53 transcriptional programs dictate acute DNA-damage responses and tumor suppression. 2011, Pubmed
Calo, Tissue-selective effects of nucleolar stress and rDNA damage in developmental disorders. 2018, Pubmed , Xenbase
Chen, Ovca1 regulates cell proliferation, embryonic development, and tumorigenesis. 2004, Pubmed
Chipuk, PUMA couples the nuclear and cytoplasmic proapoptotic function of p53. 2005, Pubmed
Cong, Genome engineering using CRISPR-Cas9 system. 2015, Pubmed
Dash, The development, patterning and evolution of neural crest cell differentiation into cartilage and bone. 2020, Pubmed
Dimitrova, LincRNA-p21 activates p21 in cis to promote Polycomb target gene expression and to enforce the G1/S checkpoint. 2014, Pubmed
Dixon, Tcof1/Treacle is required for neural crest cell formation and proliferation deficiencies that cause craniofacial abnormalities. 2006, Pubmed
Djumagulov, Accuracy mechanism of eukaryotic ribosome translocation. 2021, Pubmed
Donati, 5S ribosomal RNA is an essential component of a nascent ribosomal precursor complex that regulates the Hdm2-p53 checkpoint. 2013, Pubmed
Dubey, Modeling human craniofacial disorders in Xenopus. 2017, Pubmed , Xenbase
Farley-Barnes, Paired Box 9 (PAX9), the RNA polymerase II transcription factor, regulates human ribosome biogenesis and craniofacial development. 2020, Pubmed , Xenbase
Farooqi, A Protein in the Yeast Saccharomyces cerevisiae Presents DNA Binding Homology to the p53 Checkpoint Protein and Tumor Suppressor. 2020, Pubmed
Fenwick, The Crystal Structure of Dph2 in Complex with Elongation Factor 2 Reveals the Structural Basis for the First Step of Diphthamide Biosynthesis. 2019, Pubmed
Fernandes, A dermal niche for multipotent adult skin-derived precursor cells. 2004, Pubmed
Foley, A mutation in codon 717 of the CHO-K1 elongation factor 2 gene prevents the first step in the biosynthesis of diphthamide. 1992, Pubmed
Hawer, Diphthamide-deficiency syndrome: a novel human developmental disorder and ribosomopathy. 2020, Pubmed
Itahana, Histone modifications and p53 binding poise the p21 promoter for activation in human embryonic stem cells. 2016, Pubmed
Jones, Prevention of the neurocristopathy Treacher Collins syndrome through inhibition of p53 function. 2008, Pubmed
Jørgensen, Two crystal structures demonstrate large conformational changes in the eukaryotic ribosomal translocase. 2003, Pubmed
Jumper, Highly accurate protein structure prediction with AlphaFold. 2021, Pubmed
LaMantia, Why Does the Face Predict the Brain? Neural Crest Induction, Craniofacial Morphogenesis, and Neural Circuit Development. 2020, Pubmed
Li, A new transgenic reporter line reveals Wnt-dependent Snai2 re-expression and cranial neural crest differentiation in Xenopus. 2019, Pubmed , Xenbase
Li, Tumor suppression in the absence of p53-mediated cell-cycle arrest, apoptosis, and senescence. 2012, Pubmed
Liu, Diphthamide modification on eukaryotic elongation factor 2 is needed to assure fidelity of mRNA translation and mouse development. 2012, Pubmed
Loucks, Matching two independent cohorts validates DPH1 as a gene responsible for autosomal recessive intellectual disability with short stature, craniofacial, and ectodermal anomalies. 2015, Pubmed
Mayer, Influence of DPH1 and DPH5 Protein Variants on the Synthesis of Diphthamide, the Target of ADPRibosylating Toxins. 2017, Pubmed
Medina-Cuadra, Xenopus, an emerging model for studying pathologies of the neural crest. 2021, Pubmed , Xenbase
Milicevic, mRNA reading frame maintenance during eukaryotic ribosome translocation. 2024, Pubmed
Moreno-Mateos, CRISPRscan: designing highly efficient sgRNAs for CRISPR-Cas9 targeting in vivo. 2015, Pubmed , Xenbase
Nakajima, Novel compound heterozygous DPH1 mutations in a patient with the unique clinical features of airway obstruction and external genital abnormalities. 2018, Pubmed
Osumi-Yamashita, The contribution of both forebrain and midbrain crest cells to the mesenchyme in the frontonasal mass of mouse embryos. 1994, Pubmed
Pellegrino, Structural Insights into the Role of Diphthamide on Elongation Factor 2 in mRNA Reading-Frame Maintenance. 2018, Pubmed
Russell, Inhibitory effect of p21 in MCF-7 cells is overcome by its coordinated stabilization with D-type cyclins. 1999, Pubmed
Ryazanov, Phosphorylation of elongation factor 2 by EF-2 kinase affects rate of translation. 1988, Pubmed
Saka, Spatial and temporal patterns of cell division during early Xenopus embryogenesis. 2001, Pubmed , Xenbase
Sekiguchi, A novel homozygous DPH1 mutation causes intellectual disability and unique craniofacial features. 2018, Pubmed
Sloan, The 5S RNP couples p53 homeostasis to ribosome biogenesis and nucleolar stress. 2013, Pubmed
Stahl, Loss of diphthamide pre-activates NF-κB and death receptor pathways and renders MCF7 cells hypersensitive to tumor necrosis factor. 2015, Pubmed
Studdert, Visualization of the Cartilage and Bone Elements in the Craniofacial Structures by Alcian Blue and Alizarin Red Staining. 2022, Pubmed
Tsai, p53 Activation in Genetic Disorders: Different Routes to the Same Destination. 2021, Pubmed
Tsuda-Sakurai, The hidden nature of protein translational control by diphthamide: the secrets under the leather. 2019, Pubmed
Ueharu, Gene tracing analysis reveals the contribution of neural crest-derived cells in pituitary development. 2017, Pubmed
Urreizti, Correction: DPH1 syndrome: two novel variants and structural and functional analyses of seven missense variants identified in syndromic patients. 2020, Pubmed
Vega-Lopez, Neurocristopathies: New insights 150 years after the neural crest discovery. 2018, Pubmed
Ventura, Use of a simple method for the Epstein-Barr virus transformation of lymphocytes from members of large families of Réunion Island. 1988, Pubmed
Villunger, p53- and drug-induced apoptotic responses mediated by BH3-only proteins puma and noxa. 2003, Pubmed
Wang, The nuclear function of p53 is required for PUMA-mediated apoptosis induced by DNA damage. 2007, Pubmed
Wilson, Molecular movement inside the translational engine. 1998, Pubmed
Yao, C-terminal Src kinase (Csk)-mediated phosphorylation of eukaryotic elongation factor 2 (eEF2) promotes proteolytic cleavage and nuclear translocation of eEF2. 2014, Pubmed
Yu, Role of OVCA1/DPH1 in craniofacial abnormalities of Miller-Dieker syndrome. 2014, Pubmed
Zhang, Phosphorylated eEF2 is SUMOylated and induces cardiomyocyte apoptosis during myocardial ischemia reperfusion. 2017, Pubmed
