XB-ART-60742
iScience
2024 Jun 21;276:109875. doi: 10.1016/j.isci.2024.109875.
Show Gene links
Show Anatomy links
RAD21 deficiency drives corneal to scleral differentiation fate switching via upregulating WNT9B.
???displayArticle.abstract???
The cornea and sclera are distinct adjacent tissues, yet their stromal cells originate from common neural crest cells (NCCs). Sclerocornea is a disease characterized by an indistinguishable boundary between the cornea and sclera. Previously, we identified a RAD21 mutation in a sclerocornea pedigree. Here, we investigated the impacts of RAD21 on NCC activities during eye development. RAD21 deficiency caused upregulation of PCDHGC3. Both RAD21 knockdown and PCDHGC3 upregulation disrupted the migration of NCCs. Transcriptome analysis indicated that WNT9B had 190.9-fold higher expression in scleral stroma than in corneal stroma. WNT9B was also significantly upregulated by both RAD21 knockdown and PCDHGC3 overexpression, and knock down of WNT9B rescued the differentiation and migration of NCCs with RAD21 deficiency. Consistently, overexpressing wnt9b in Xenopus tropicalis led to ocular developmental abnormalities. In summary, WNT9B is a determinant factor during NCC differentiation into corneal keratocytes or scleral stromal cells and is affected by RAD21 expression.
???displayArticle.pubmedLink??? 38774716
???displayArticle.pmcLink??? PMC11107359
???displayArticle.link??? iScience
Species referenced: Xenopus tropicalis
Genes referenced: ap2a1 ap2b1 ctcf dcn kera lum mgp mki67 pitx2 pou5f3 rad21 sox10 tfap2a twist1 vim vim.2 wnt10a wnt11 wnt16 wnt2 wnt2b wnt3 wnt5a wnt6 wnt7a wnt7b wnt9b
GO keywords: neural crest cell migration [+]
???displayArticle.disOnts??? sclerocornea
???displayArticle.omims??? SCLEROCORNEA, AUTOSOMAL DOMINANT
???attribute.lit??? ???displayArticles.show???
|
|
Summary Image |
|
|
Figure 1. Differentiation of corneal keratocytes from hESCs (A) Schematic representation of the methodology employed to induce the differentiation of hESCs into NCCs and subsequently into corneal keratocytes. NCCs were generated by incubating hESCs in NDM supplemented with 4 ng/mL bFGF and 1 μM RA for 5 days. To differentiate into keratocytes, the medium was switched to KDM containing 10 ng/mL bFGF for 2–3 weeks. (B) Fluorescence microscopy images depicting hESCs, NCCs, and keratocytes. Scale bar = 100 μm. The immunostaining staining of pluripotency markers OCT4 and NANOG in hESCs showed positive. Nuclei were counterstained with DAPI. Scale bar = 200 μm. (C) Representative immunofluorescence staining showing the expression of NCC markers, including P75, PITX2, AP2β, and SOX10. Nuclei were counterstained with DAPI. Scale bar = 100 μm. (D) qPCR analysis of gene expression of NCC markers. n = 3. (E) Representative immunofluorescence staining of keratocyte markers KERA and LUM. Nuclei were counterstained with DAPI. Scale bar = 100 μm. (F) qPCR analysis of gene expression of keratocyte markers. n = 3. Data are presented as mean ± standard deviation. ∗p < 0.05, ∗∗p < 0.01, ∗∗∗p < 0.001, ns, no significance. |
|
|
Figure 1. Differentiation of corneal keratocytes from hESCs (A) Schematic representation of the methodology employed to induce the differentiation of hESCs into NCCs and subsequently into corneal keratocytes. NCCs were generated by incubating hESCs in NDM supplemented with 4 ng/mL bFGF and 1 μM RA for 5 days. To differentiate into keratocytes, the medium was switched to KDM containing 10 ng/mL bFGF for 2–3 weeks. (B) Fluorescence microscopy images depicting hESCs, NCCs, and keratocytes. Scale bar = 100 μm. The immunostaining staining of pluripotency markers OCT4 and NANOG in hESCs showed positive. Nuclei were counterstained with DAPI. Scale bar = 200 μm. (C) Representative immunofluorescence staining showing the expression of NCC markers, including P75, PITX2, AP2β, and SOX10. Nuclei were counterstained with DAPI. Scale bar = 100 μm. (D) qPCR analysis of gene expression of NCC markers. n = 3. (E) Representative immunofluorescence staining of keratocyte markers KERA and LUM. Nuclei were counterstained with DAPI. Scale bar = 100 μm. (F) qPCR analysis of gene expression of keratocyte markers. n = 3. Data are presented as mean ± standard deviation. ∗p < 0.05, ∗∗p < 0.01, ∗∗∗p < 0.001, ns, no significance. |
|
|
Figure 2. Impact of RAD21 deficiency on NCC activity (A) Ki67 exhibited 0.4-fold lower in the siRAD21 group compared to the siCon group. n = 3. (B) During the NCC differentiation process, SA-β-Gal staining revealed enhanced senescence features in NCCs with RAD21 deficiency. Scale bar = 1370 μm. n = 3. (C) During NCC differentiation into keratocytes, RAD21 knockdown cells exhibited clustering. Scale bar = 200 μm. n = 3. (D) Immunofluorescence staining at the end of differentiation revealed lower expression of KERA in the siRAD21 group compared to the siCon group, while VIM was more enriched in the siRAD21 group than in the siCon group. The siRAD21 group displayed reduced cell numbers and clustered growth. Scale bar = 200 μm. (E) qPCR displayed consistent expression trends for KERA and VIM as observed in (D). The scleral marker MGP exhibited 38.9-fold higher in the siRAD21 group compared to the siCon group according to RNA sequencing data. Data are presented as mean ± standard deviation. n = 3. ∗p < 0.05, ∗∗∗p < 0.001. |
|
|
Figure 2. Impact of RAD21 deficiency on NCC activity (A) Ki67 exhibited 0.4-fold lower in the siRAD21 group compared to the siCon group. n = 3. (B) During the NCC differentiation process, SA-β-Gal staining revealed enhanced senescence features in NCCs with RAD21 deficiency. Scale bar = 1370 μm. n = 3. (C) During NCC differentiation into keratocytes, RAD21 knockdown cells exhibited clustering. Scale bar = 200 μm. n = 3. (D) Immunofluorescence staining at the end of differentiation revealed lower expression of KERA in the siRAD21 group compared to the siCon group, while VIM was more enriched in the siRAD21 group than in the siCon group. The siRAD21 group displayed reduced cell numbers and clustered growth. Scale bar = 200 μm. (E) qPCR displayed consistent expression trends for KERA and VIM as observed in (D). The scleral marker MGP exhibited 38.9-fold higher in the siRAD21 group compared to the siCon group according to RNA sequencing data. Data are presented as mean ± standard deviation. n = 3. ∗p < 0.05, ∗∗∗p < 0.001. |
|
|
Figure 2. Impact of RAD21 deficiency on NCC activity (A) Ki67 exhibited 0.4-fold lower in the siRAD21 group compared to the siCon group. n = 3. (B) During the NCC differentiation process, SA-β-Gal staining revealed enhanced senescence features in NCCs with RAD21 deficiency. Scale bar = 1370 μm. n = 3. (C) During NCC differentiation into keratocytes, RAD21 knockdown cells exhibited clustering. Scale bar = 200 μm. n = 3. (D) Immunofluorescence staining at the end of differentiation revealed lower expression of KERA in the siRAD21 group compared to the siCon group, while VIM was more enriched in the siRAD21 group than in the siCon group. The siRAD21 group displayed reduced cell numbers and clustered growth. Scale bar = 200 μm. (E) qPCR displayed consistent expression trends for KERA and VIM as observed in (D). The scleral marker MGP exhibited 38.9-fold higher in the siRAD21 group compared to the siCon group according to RNA sequencing data. Data are presented as mean ± standard deviation. n = 3. ∗p < 0.05, ∗∗∗p < 0.001. |
|
|
Figure 2. Impact of RAD21 deficiency on NCC activity (A) Ki67 exhibited 0.4-fold lower in the siRAD21 group compared to the siCon group. n = 3. (B) During the NCC differentiation process, SA-β-Gal staining revealed enhanced senescence features in NCCs with RAD21 deficiency. Scale bar = 1370 μm. n = 3. (C) During NCC differentiation into keratocytes, RAD21 knockdown cells exhibited clustering. Scale bar = 200 μm. n = 3. (D) Immunofluorescence staining at the end of differentiation revealed lower expression of KERA in the siRAD21 group compared to the siCon group, while VIM was more enriched in the siRAD21 group than in the siCon group. The siRAD21 group displayed reduced cell numbers and clustered growth. Scale bar = 200 μm. (E) qPCR displayed consistent expression trends for KERA and VIM as observed in (D). The scleral marker MGP exhibited 38.9-fold higher in the siRAD21 group compared to the siCon group according to RNA sequencing data. Data are presented as mean ± standard deviation. n = 3. ∗p < 0.05, ∗∗∗p < 0.001. |
|
|
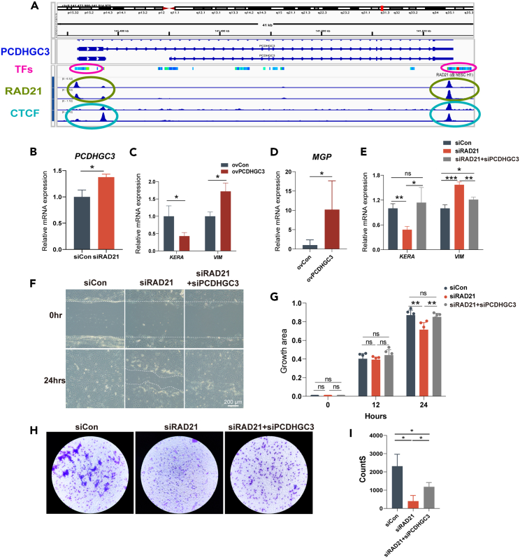
Figure 3. RAD21 induced upregulation of PCDHGC3 (A) Peaks of RAD21 (green circles), CTCF (blue circles), and TFs (red circles) are observed in both upstream and downstream of the PCDHGC3 gene. (B) qPCR analysis revealed upregulated PCDHGC3 expression in siRAD21-treated NCCs. PCDHGC3 exhibited 1.4-fold higher in the siRAD21 group than in the siCon group. n = 3. (C) At the end of differentiation, KERA exhibited 0.4-fold lower and VIM exhibited 1.7-fold higher in the ovPCDHGC3 group compared to the ovCon group. n = 3. (D) The scleral marker MGP exhibited 10.2-fold higher in the ovPCDHGC3 group compared to the ovCon group according to RNA sequencing data. n = 3. (E) Knock down of PCDHGC3 in RAD21-deficient NCCs served as a rescue strategy, and restored gene expression in KERA and VIM. n = 3. (F) Time-lapse images at time 0 and 24 h post-scratching. Scale bar = 200 μm. (G) Quantitative analysis of (F). At 24 h, the wound healing area of the rescue group was 1.2-fold higher than that of the siRAD21 group, resembling that of the siCon group. n = 3. (H) The transwell assay detects cell migration. (I) Quantitative analysis of (H). The number of migratory cells in the rescue group was 2.9-fold higher than in the siRAD21 group. Data are presented as mean ± standard deviation. n = 3. ∗p < 0.05, ∗∗p < 0.01, ∗∗∗p < 0.001, ns, no significance. |
|
|
Figure 3. RAD21 induced upregulation of PCDHGC3 (A) Peaks of RAD21 (green circles), CTCF (blue circles), and TFs (red circles) are observed in both upstream and downstream of the PCDHGC3 gene. (B) qPCR analysis revealed upregulated PCDHGC3 expression in siRAD21-treated NCCs. PCDHGC3 exhibited 1.4-fold higher in the siRAD21 group than in the siCon group. n = 3. (C) At the end of differentiation, KERA exhibited 0.4-fold lower and VIM exhibited 1.7-fold higher in the ovPCDHGC3 group compared to the ovCon group. n = 3. (D) The scleral marker MGP exhibited 10.2-fold higher in the ovPCDHGC3 group compared to the ovCon group according to RNA sequencing data. n = 3. (E) Knock down of PCDHGC3 in RAD21-deficient NCCs served as a rescue strategy, and restored gene expression in KERA and VIM. n = 3. (F) Time-lapse images at time 0 and 24 h post-scratching. Scale bar = 200 μm. (G) Quantitative analysis of (F). At 24 h, the wound healing area of the rescue group was 1.2-fold higher than that of the siRAD21 group, resembling that of the siCon group. n = 3. (H) The transwell assay detects cell migration. (I) Quantitative analysis of (H). The number of migratory cells in the rescue group was 2.9-fold higher than in the siRAD21 group. Data are presented as mean ± standard deviation. n = 3. ∗p < 0.05, ∗∗p < 0.01, ∗∗∗p < 0.001, ns, no significance. |
|
|
Figure 3. RAD21 induced upregulation of PCDHGC3 (A) Peaks of RAD21 (green circles), CTCF (blue circles), and TFs (red circles) are observed in both upstream and downstream of the PCDHGC3 gene. (B) qPCR analysis revealed upregulated PCDHGC3 expression in siRAD21-treated NCCs. PCDHGC3 exhibited 1.4-fold higher in the siRAD21 group than in the siCon group. n = 3. (C) At the end of differentiation, KERA exhibited 0.4-fold lower and VIM exhibited 1.7-fold higher in the ovPCDHGC3 group compared to the ovCon group. n = 3. (D) The scleral marker MGP exhibited 10.2-fold higher in the ovPCDHGC3 group compared to the ovCon group according to RNA sequencing data. n = 3. (E) Knock down of PCDHGC3 in RAD21-deficient NCCs served as a rescue strategy, and restored gene expression in KERA and VIM. n = 3. (F) Time-lapse images at time 0 and 24 h post-scratching. Scale bar = 200 μm. (G) Quantitative analysis of (F). At 24 h, the wound healing area of the rescue group was 1.2-fold higher than that of the siRAD21 group, resembling that of the siCon group. n = 3. (H) The transwell assay detects cell migration. (I) Quantitative analysis of (H). The number of migratory cells in the rescue group was 2.9-fold higher than in the siRAD21 group. Data are presented as mean ± standard deviation. n = 3. ∗p < 0.05, ∗∗p < 0.01, ∗∗∗p < 0.001, ns, no significance. |
|
|
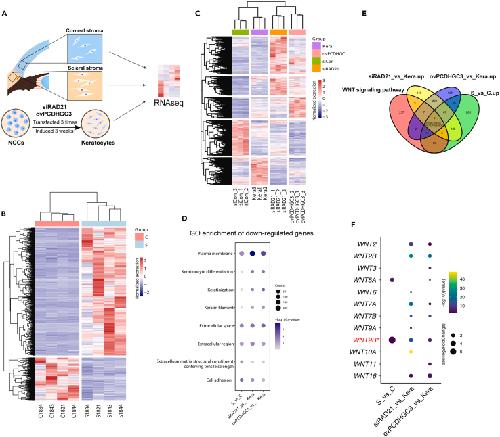
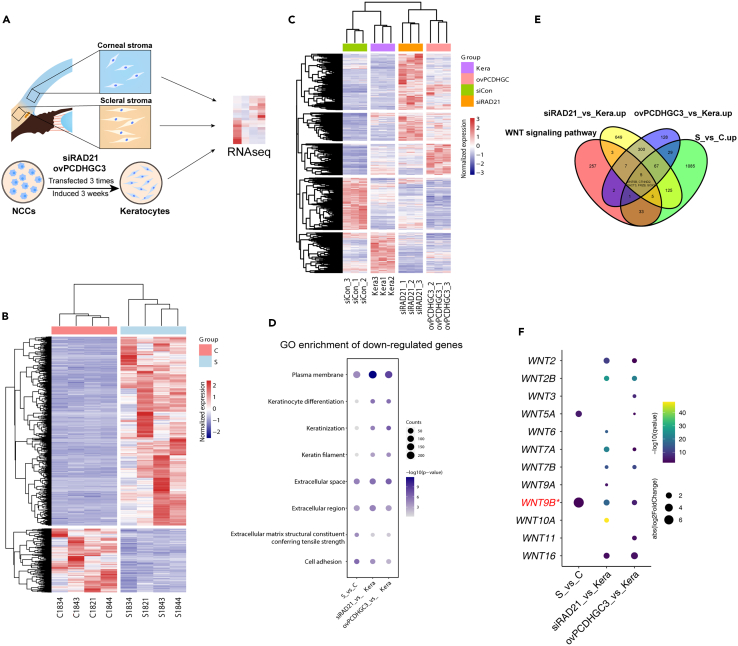
Figure 4. Transcriptome analysis (A) Transcriptome sequencing sample schematic. Four human corneal stroma samples (group C), four human scleral stroma samples (group S), and NCCs with RAD21 knockdown (siRAD21) or NCCs with PCDHGC3 overexpression (ovPCDHGC3) were also sequenced. (B) Hierarchical clustering heatmap of differentially expressed genes in different samples (S and C). (C) Hierarchical clustering heatmap of differentially expressed genes in different samples (siRAD21, ovPCDHGC3, Kera, and siCon). (D) Top GO terms for commonly downregulated genes in siRAD21 vs. Kera, ovPCDHGC3 vs. Kera, and S vs. C conditions. (E) A Venn diagram illustrated the common upregulated genes in siRAD21 vs. Kera, ovPCDHGC3 vs. Kera, and S vs. C conditions with canonical WNT signaling pathway genes. (F) Bubble map of the WNT gene family illustrated genes with significant differences common to siRAD21 vs. Kera, ovPCDHGC3 vs. Kera, and S vs. C. |
|
|
Figure 4. Transcriptome analysis (A) Transcriptome sequencing sample schematic. Four human corneal stroma samples (group C), four human scleral stroma samples (group S), and NCCs with RAD21 knockdown (siRAD21) or NCCs with PCDHGC3 overexpression (ovPCDHGC3) were also sequenced. (B) Hierarchical clustering heatmap of differentially expressed genes in different samples (S and C). (C) Hierarchical clustering heatmap of differentially expressed genes in different samples (siRAD21, ovPCDHGC3, Kera, and siCon). (D) Top GO terms for commonly downregulated genes in siRAD21 vs. Kera, ovPCDHGC3 vs. Kera, and S vs. C conditions. (E) A Venn diagram illustrated the common upregulated genes in siRAD21 vs. Kera, ovPCDHGC3 vs. Kera, and S vs. C conditions with canonical WNT signaling pathway genes. (F) Bubble map of the WNT gene family illustrated genes with significant differences common to siRAD21 vs. Kera, ovPCDHGC3 vs. Kera, and S vs. C. |
|
|
Figure 4. Transcriptome analysis (A) Transcriptome sequencing sample schematic. Four human corneal stroma samples (group C), four human scleral stroma samples (group S), and NCCs with RAD21 knockdown (siRAD21) or NCCs with PCDHGC3 overexpression (ovPCDHGC3) were also sequenced. (B) Hierarchical clustering heatmap of differentially expressed genes in different samples (S and C). (C) Hierarchical clustering heatmap of differentially expressed genes in different samples (siRAD21, ovPCDHGC3, Kera, and siCon). (D) Top GO terms for commonly downregulated genes in siRAD21 vs. Kera, ovPCDHGC3 vs. Kera, and S vs. C conditions. (E) A Venn diagram illustrated the common upregulated genes in siRAD21 vs. Kera, ovPCDHGC3 vs. Kera, and S vs. C conditions with canonical WNT signaling pathway genes. (F) Bubble map of the WNT gene family illustrated genes with significant differences common to siRAD21 vs. Kera, ovPCDHGC3 vs. Kera, and S vs. C. |
|
|
Figure 4. Transcriptome analysis (A) Transcriptome sequencing sample schematic. Four human corneal stroma samples (group C), four human scleral stroma samples (group S), and NCCs with RAD21 knockdown (siRAD21) or NCCs with PCDHGC3 overexpression (ovPCDHGC3) were also sequenced. (B) Hierarchical clustering heatmap of differentially expressed genes in different samples (S and C). (C) Hierarchical clustering heatmap of differentially expressed genes in different samples (siRAD21, ovPCDHGC3, Kera, and siCon). (D) Top GO terms for commonly downregulated genes in siRAD21 vs. Kera, ovPCDHGC3 vs. Kera, and S vs. C conditions. (E) A Venn diagram illustrated the common upregulated genes in siRAD21 vs. Kera, ovPCDHGC3 vs. Kera, and S vs. C conditions with canonical WNT signaling pathway genes. (F) Bubble map of the WNT gene family illustrated genes with significant differences common to siRAD21 vs. Kera, ovPCDHGC3 vs. Kera, and S vs. C. |
|
|
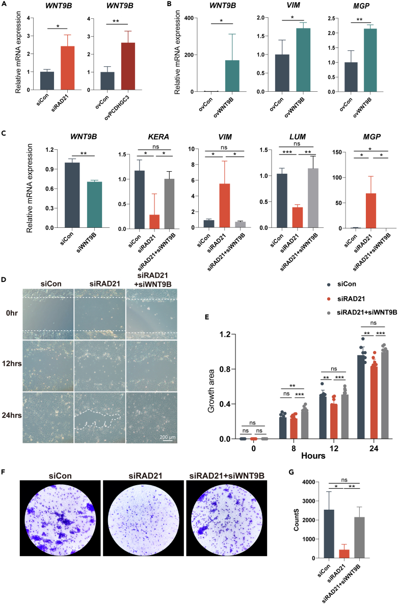
Figure 5. Knock down of WNT9B rescues defects in RAD21 (A) WNT9B exhibited 2.4-fold higher in the siRAD21 group compared to the siCon group and 2.6-fold higher in the ovPCDHGC3 group compared to the ovCon group. n = 3. (B) qPCR analysis of the efficiency of overexpression of WNT9B in NCCs. n = 3. At the end of differentiation, VIM and MGP exhibited 1.7-fold and 2.1-fold higher in the ovWNT9B group compared to the ovCon group. n = 3. (C) Knock down of WNT9B in RAD21-deficient NCCs served as a rescue strategy, and restored gene expression in KERA, VIM, LUM, and MGP. n = 3. (D) Time-lapse images at time 0, 12, and 24 h post-scratching. Scale bar = 200 μm. (E) Quantitative analysis of (D). At 12 h and 24 h, the wound healing area of the rescue group was 1.3-fold higher and 1.2-fold higher compared to the siRAD21 group, resembling that of the siCon group. n = 3. (F) The transwell assay detects cell migration. (G) Quantitative analysis of (F). The number of migratory cells in the rescue group was 4.9-fold higher than in the siRAD21 group and being 0.8-fold of the siCon group. Data are presented as mean ± standard deviation. n = 3. ∗p < 0.05, ∗∗p < 0.01, ∗∗∗p < 0.001, ns, no significance. |
|
|
Figure 5. Knock down of WNT9B rescues defects in RAD21 (A) WNT9B exhibited 2.4-fold higher in the siRAD21 group compared to the siCon group and 2.6-fold higher in the ovPCDHGC3 group compared to the ovCon group. n = 3. (B) qPCR analysis of the efficiency of overexpression of WNT9B in NCCs. n = 3. At the end of differentiation, VIM and MGP exhibited 1.7-fold and 2.1-fold higher in the ovWNT9B group compared to the ovCon group. n = 3. (C) Knock down of WNT9B in RAD21-deficient NCCs served as a rescue strategy, and restored gene expression in KERA, VIM, LUM, and MGP. n = 3. (D) Time-lapse images at time 0, 12, and 24 h post-scratching. Scale bar = 200 μm. (E) Quantitative analysis of (D). At 12 h and 24 h, the wound healing area of the rescue group was 1.3-fold higher and 1.2-fold higher compared to the siRAD21 group, resembling that of the siCon group. n = 3. (F) The transwell assay detects cell migration. (G) Quantitative analysis of (F). The number of migratory cells in the rescue group was 4.9-fold higher than in the siRAD21 group and being 0.8-fold of the siCon group. Data are presented as mean ± standard deviation. n = 3. ∗p < 0.05, ∗∗p < 0.01, ∗∗∗p < 0.001, ns, no significance. |
|
|
Figure 5. Knock down of WNT9B rescues defects in RAD21 (A) WNT9B exhibited 2.4-fold higher in the siRAD21 group compared to the siCon group and 2.6-fold higher in the ovPCDHGC3 group compared to the ovCon group. n = 3. (B) qPCR analysis of the efficiency of overexpression of WNT9B in NCCs. n = 3. At the end of differentiation, VIM and MGP exhibited 1.7-fold and 2.1-fold higher in the ovWNT9B group compared to the ovCon group. n = 3. (C) Knock down of WNT9B in RAD21-deficient NCCs served as a rescue strategy, and restored gene expression in KERA, VIM, LUM, and MGP. n = 3. (D) Time-lapse images at time 0, 12, and 24 h post-scratching. Scale bar = 200 μm. (E) Quantitative analysis of (D). At 12 h and 24 h, the wound healing area of the rescue group was 1.3-fold higher and 1.2-fold higher compared to the siRAD21 group, resembling that of the siCon group. n = 3. (F) The transwell assay detects cell migration. (G) Quantitative analysis of (F). The number of migratory cells in the rescue group was 4.9-fold higher than in the siRAD21 group and being 0.8-fold of the siCon group. Data are presented as mean ± standard deviation. n = 3. ∗p < 0.05, ∗∗p < 0.01, ∗∗∗p < 0.001, ns, no significance. |
|
|
Figure 5. Knock down of WNT9B rescues defects in RAD21 (A) WNT9B exhibited 2.4-fold higher in the siRAD21 group compared to the siCon group and 2.6-fold higher in the ovPCDHGC3 group compared to the ovCon group. n = 3. (B) qPCR analysis of the efficiency of overexpression of WNT9B in NCCs. n = 3. At the end of differentiation, VIM and MGP exhibited 1.7-fold and 2.1-fold higher in the ovWNT9B group compared to the ovCon group. n = 3. (C) Knock down of WNT9B in RAD21-deficient NCCs served as a rescue strategy, and restored gene expression in KERA, VIM, LUM, and MGP. n = 3. (D) Time-lapse images at time 0, 12, and 24 h post-scratching. Scale bar = 200 μm. (E) Quantitative analysis of (D). At 12 h and 24 h, the wound healing area of the rescue group was 1.3-fold higher and 1.2-fold higher compared to the siRAD21 group, resembling that of the siCon group. n = 3. (F) The transwell assay detects cell migration. (G) Quantitative analysis of (F). The number of migratory cells in the rescue group was 4.9-fold higher than in the siRAD21 group and being 0.8-fold of the siCon group. Data are presented as mean ± standard deviation. n = 3. ∗p < 0.05, ∗∗p < 0.01, ∗∗∗p < 0.001, ns, no significance. |
|
|
Figure 6. ovWNT9B affected NCCs Migration in X. tropicalis (A) At stage 28, the in situ hybridization pattern of ap2a on the non-injected side of the same embryo shows intact and clear NCC migration around the oc and three ba. In contrast, on the ovWNT9B side, these structures are disrupted (38/51). Scale bar upper panel = 1000 μm, lower panel = 500 μm. (B) At stage 28, the in situ hybridization pattern of twist1 on the non-injected side of the same embryo shows intact and clear NCC migration around the oc and three ba, while on the ovWNT9B side a delayed NCC migration was observed (38/49). Scale bar upper panel = 1000 μm, lower panel = 500 μm. (C) Number of embryos with normal and abnormal NCC migration in each group. (D) The in situ hybridization of pitx2 at stage 41. Both the ovWNT9B eye and the non-injected eye, as well as their ocular sections, were shown. n = 5. Scale bar upper panel = 250 μm, lower panel = 20 μm. (E) Quantitative analysis of the pitx2-positive area in the POM of non-injected eyes and eyes with wnt9b overexpression. Data are presented as mean ± standard deviation. n = 5. ∗∗p < 0.01. ∗∗∗p < 0.001. |
|
|
Figure 6. ovWNT9B affected NCCs Migration in X. tropicalis (A) At stage 28, the in situ hybridization pattern of ap2a on the non-injected side of the same embryo shows intact and clear NCC migration around the oc and three ba. In contrast, on the ovWNT9B side, these structures are disrupted (38/51). Scale bar upper panel = 1000 μm, lower panel = 500 μm. (B) At stage 28, the in situ hybridization pattern of twist1 on the non-injected side of the same embryo shows intact and clear NCC migration around the oc and three ba, while on the ovWNT9B side a delayed NCC migration was observed (38/49). Scale bar upper panel = 1000 μm, lower panel = 500 μm. (C) Number of embryos with normal and abnormal NCC migration in each group. (D) The in situ hybridization of pitx2 at stage 41. Both the ovWNT9B eye and the non-injected eye, as well as their ocular sections, were shown. n = 5. Scale bar upper panel = 250 μm, lower panel = 20 μm. (E) Quantitative analysis of the pitx2-positive area in the POM of non-injected eyes and eyes with wnt9b overexpression. Data are presented as mean ± standard deviation. n = 5. ∗∗p < 0.01. ∗∗∗p < 0.001. |
|
|
Figure 6. ovWNT9B affected NCCs Migration in X. tropicalis (A) At stage 28, the in situ hybridization pattern of ap2a on the non-injected side of the same embryo shows intact and clear NCC migration around the oc and three ba. In contrast, on the ovWNT9B side, these structures are disrupted (38/51). Scale bar upper panel = 1000 μm, lower panel = 500 μm. (B) At stage 28, the in situ hybridization pattern of twist1 on the non-injected side of the same embryo shows intact and clear NCC migration around the oc and three ba, while on the ovWNT9B side a delayed NCC migration was observed (38/49). Scale bar upper panel = 1000 μm, lower panel = 500 μm. (C) Number of embryos with normal and abnormal NCC migration in each group. (D) The in situ hybridization of pitx2 at stage 41. Both the ovWNT9B eye and the non-injected eye, as well as their ocular sections, were shown. n = 5. Scale bar upper panel = 250 μm, lower panel = 20 μm. (E) Quantitative analysis of the pitx2-positive area in the POM of non-injected eyes and eyes with wnt9b overexpression. Data are presented as mean ± standard deviation. n = 5. ∗∗p < 0.01. ∗∗∗p < 0.001. |
|
|
Figure 6. ovWNT9B affected NCCs Migration in X. tropicalis (A) At stage 28, the in situ hybridization pattern of ap2a on the non-injected side of the same embryo shows intact and clear NCC migration around the oc and three ba. In contrast, on the ovWNT9B side, these structures are disrupted (38/51). Scale bar upper panel = 1000 μm, lower panel = 500 μm. (B) At stage 28, the in situ hybridization pattern of twist1 on the non-injected side of the same embryo shows intact and clear NCC migration around the oc and three ba, while on the ovWNT9B side a delayed NCC migration was observed (38/49). Scale bar upper panel = 1000 μm, lower panel = 500 μm. (C) Number of embryos with normal and abnormal NCC migration in each group. (D) The in situ hybridization of pitx2 at stage 41. Both the ovWNT9B eye and the non-injected eye, as well as their ocular sections, were shown. n = 5. Scale bar upper panel = 250 μm, lower panel = 20 μm. (E) Quantitative analysis of the pitx2-positive area in the POM of non-injected eyes and eyes with wnt9b overexpression. Data are presented as mean ± standard deviation. n = 5. ∗∗p < 0.01. ∗∗∗p < 0.001. |
|
|
Figure 7. ovWNT9b affected eye development (A) At the two-cell stage of embryonic development, GFP was injected into one cell. At stage 41, there was no obvious abnormality in eye morphology developed from the injected cell. Scale bar = 500 μm. (B) At the two-cell stage of embryonic development, a combination of wnt9b and GFP was injected into one cell. At stage 41, 90% of eyes with wnt9b overexpression were malformed. Scale bar = 500 μm. |
|
|
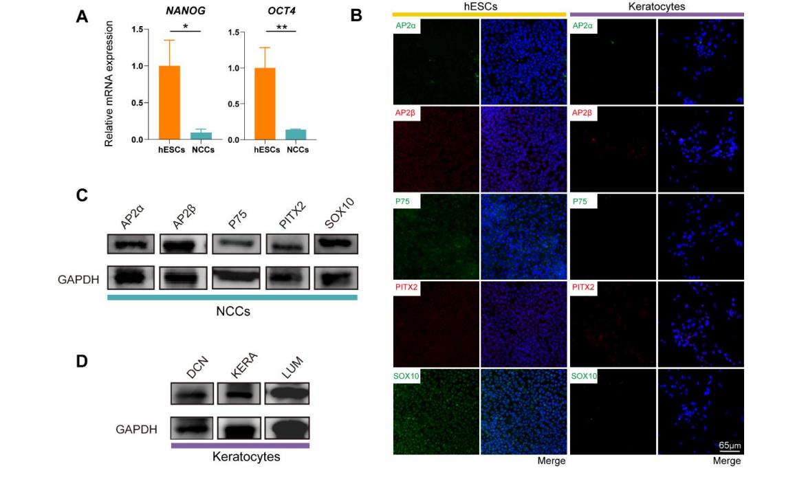
Fig S1 Differentiation of corneal keratocytes from hESCs, related to Figure 1. (A) The expression of pluripotency markers NANOG and OCT4 were 0.1-fold and 0.1- fold lower in NCCs than in hESCs. n = 3. (B) Immunofluorescence staining was conducted to assess the expression of NCCs markers in both hESCs and keratocytes. (C) Western blot detection of NCCs specific for markers AP2α, AP2β, P75, PITX2, and SOX10. (D) Western blot detection of keratocytes specific for markers DCN, KERA, LUM. *P < 0.05, **P < 0.01. |
|
|
Fig S2 Knockdown of RAD21 in NCCs, related to Figure 2. (A) NCCs were subjected to siRAD21 transfection, the siRAD21 group exhibited a 29% reduction in RAD21. n = 3. (B) Western blot analysis of RAD21 expression in NCCs 5 days posttransfection. RAD21 protein levels was decrease of 32.5% for the 130 kDa full length RAD21 and 34.8% for the 75 kDa cleaved RAD21. (C) Quantification of RAD21 levels relative to siCon from (B). n = 3. *P < 0.05, **P < 0.01. |
|
|
Fig S3 Immunofluorescence staining of NCCs with knockdown of RAD21, related to Figure 2. RAD21 knockdown was initiated during the differentiation of hESCs into the NCCs. Immunofluorescence staining for specific markers, including AP2β, SOX10, PITX2, and P75, in NCCs was conducted one week after the hESC differentiation. |
|
|
Fig S4 Transcriptome analysis, related to Figure 4. (A) Top GO terms associated with upregulated genes (S vs C). (B) Top GO terms related to downregulated genes (S vs C). |
|
|
Fig S5 The chromatin architecture around WNT9B, related to Figure 5. Enriched CTCF and RAD21 peaks were observed before and after WNT9B. |
|
|
Fig S6 wnt9b expression pattern in X. tropicalis at embryonic stage 28, related to Figure 6. wnt9b was highly expressed in ba and around the eyes. |
|
|
Fig S7 Eye abnormalities after wnt9b overexpression, related to Figure 7. ovWNT9B embryos displayed iris hypoplasia (A), fusion of the eyes (B), and lens abnormalities (C). |
|
|
|
|
|
Figure 1. Differentiation of corneal keratocytes from hESCs(A) Schematic representation of the methodology employed to induce the differentiation of hESCs into NCCs and subsequently into corneal keratocytes. NCCs were generated by incubating hESCs in NDM supplemented with 4 ng/mL bFGF and 1 μM RA for 5 days. To differentiate into keratocytes, the medium was switched to KDM containing 10 ng/mL bFGF for 2–3 weeks.(B) Fluorescence microscopy images depicting hESCs, NCCs, and keratocytes. Scale bar = 100 μm. The immunostaining staining of pluripotency markers OCT4 and NANOG in hESCs showed positive. Nuclei were counterstained with DAPI. Scale bar = 200 μm.(C) Representative immunofluorescence staining showing the expression of NCC markers, including P75, PITX2, AP2β, and SOX10. Nuclei were counterstained with DAPI. Scale bar = 100 μm.(D) qPCR analysis of gene expression of NCC markers. n = 3.(E) Representative immunofluorescence staining of keratocyte markers KERA and LUM. Nuclei were counterstained with DAPI. Scale bar = 100 μm.(F) qPCR analysis of gene expression of keratocyte markers. n = 3. Data are presented as mean ± standard deviation. ∗p < 0.05, ∗∗p < 0.01, ∗∗∗p < 0.001, ns, no significance. |
|
|
Figure 2. Impact of RAD21 deficiency on NCC activity(A) Ki67 exhibited 0.4-fold lower in the siRAD21 group compared to the siCon group. n = 3.(B) During the NCC differentiation process, SA-β-Gal staining revealed enhanced senescence features in NCCs with RAD21 deficiency. Scale bar = 1370 μm. n = 3.(C) During NCC differentiation into keratocytes, RAD21 knockdown cells exhibited clustering. Scale bar = 200 μm. n = 3.(D) Immunofluorescence staining at the end of differentiation revealed lower expression of KERA in the siRAD21 group compared to the siCon group, while VIM was more enriched in the siRAD21 group than in the siCon group. The siRAD21 group displayed reduced cell numbers and clustered growth. Scale bar = 200 μm.(E) qPCR displayed consistent expression trends for KERA and VIM as observed in (D). The scleral marker MGP exhibited 38.9-fold higher in the siRAD21 group compared to the siCon group according to RNA sequencing data. Data are presented as mean ± standard deviation. n = 3. ∗p < 0.05, ∗∗∗p < 0.001. |
|
|
Figure 3. RAD21 induced upregulation of PCDHGC3(A) Peaks of RAD21 (green circles), CTCF (blue circles), and TFs (red circles) are observed in both upstream and downstream of the PCDHGC3 gene.(B) qPCR analysis revealed upregulated PCDHGC3 expression in siRAD21-treated NCCs. PCDHGC3 exhibited 1.4-fold higher in the siRAD21 group than in the siCon group. n = 3.(C) At the end of differentiation, KERA exhibited 0.4-fold lower and VIM exhibited 1.7-fold higher in the ovPCDHGC3 group compared to the ovCon group. n = 3.(D) The scleral marker MGP exhibited 10.2-fold higher in the ovPCDHGC3 group compared to the ovCon group according to RNA sequencing data. n = 3.(E) Knock down of PCDHGC3 in RAD21-deficient NCCs served as a rescue strategy, and restored gene expression in KERA and VIM. n = 3.(F) Time-lapse images at time 0 and 24 h post-scratching. Scale bar = 200 μm.(G) Quantitative analysis of (F). At 24 h, the wound healing area of the rescue group was 1.2-fold higher than that of the siRAD21 group, resembling that of the siCon group. n = 3.(H) The transwell assay detects cell migration.(I) Quantitative analysis of (H). The number of migratory cells in the rescue group was 2.9-fold higher than in the siRAD21 group. Data are presented as mean ± standard deviation. n = 3. ∗p < 0.05, ∗∗p < 0.01, ∗∗∗p < 0.001, ns, no significance. |
|
|
Figure 4. Transcriptome analysis(A) Transcriptome sequencing sample schematic. Four human corneal stroma samples (group C), four human scleral stroma samples (group S), and NCCs with RAD21 knockdown (siRAD21) or NCCs with PCDHGC3 overexpression (ovPCDHGC3) were also sequenced.(B) Hierarchical clustering heatmap of differentially expressed genes in different samples (S and C).(C) Hierarchical clustering heatmap of differentially expressed genes in different samples (siRAD21, ovPCDHGC3, Kera, and siCon).(D) Top GO terms for commonly downregulated genes in siRAD21 vs. Kera, ovPCDHGC3 vs. Kera, and S vs. C conditions.(E) A Venn diagram illustrated the common upregulated genes in siRAD21 vs. Kera, ovPCDHGC3 vs. Kera, and S vs. C conditions with canonical WNT signaling pathway genes.(F) Bubble map of the WNT gene family illustrated genes with significant differences common to siRAD21 vs. Kera, ovPCDHGC3 vs. Kera, and S vs. C. |
|
|
Figure 5. Knock down of WNT9B rescues defects in RAD21(A) WNT9B exhibited 2.4-fold higher in the siRAD21 group compared to the siCon group and 2.6-fold higher in the ovPCDHGC3 group compared to the ovCon group. n = 3.(B) qPCR analysis of the efficiency of overexpression of WNT9B in NCCs. n = 3. At the end of differentiation, VIM and MGP exhibited 1.7-fold and 2.1-fold higher in the ovWNT9B group compared to the ovCon group. n = 3.(C) Knock down of WNT9B in RAD21-deficient NCCs served as a rescue strategy, and restored gene expression in KERA, VIM, LUM, and MGP. n = 3.(D) Time-lapse images at time 0, 12, and 24 h post-scratching. Scale bar = 200 μm.(E) Quantitative analysis of (D). At 12 h and 24 h, the wound healing area of the rescue group was 1.3-fold higher and 1.2-fold higher compared to the siRAD21 group, resembling that of the siCon group. n = 3.(F) The transwell assay detects cell migration.(G) Quantitative analysis of (F). The number of migratory cells in the rescue group was 4.9-fold higher than in the siRAD21 group and being 0.8-fold of the siCon group. Data are presented as mean ± standard deviation. n = 3. ∗p < 0.05, ∗∗p < 0.01, ∗∗∗p < 0.001, ns, no significance. |
|
|
Figure 6. ovWNT9B affected NCCs Migration in X. tropicalis(A) At stage 28, the in situ hybridization pattern of ap2a on the non-injected side of the same embryo shows intact and clear NCC migration around the oc and three ba. In contrast, on the ovWNT9B side, these structures are disrupted (38/51). Scale bar upper panel = 1000 μm, lower panel = 500 μm.(B) At stage 28, the in situ hybridization pattern of twist1 on the non-injected side of the same embryo shows intact and clear NCC migration around the oc and three ba, while on the ovWNT9B side a delayed NCC migration was observed (38/49). Scale bar upper panel = 1000 μm, lower panel = 500 μm.(C) Number of embryos with normal and abnormal NCC migration in each group.(D) The in situ hybridization of pitx2 at stage 41. Both the ovWNT9B eye and the non-injected eye, as well as their ocular sections, were shown. n = 5. Scale bar upper panel = 250 μm, lower panel = 20 μm.(E) Quantitative analysis of the pitx2-positive area in the POM of non-injected eyes and eyes with wnt9b overexpression. Data are presented as mean ± standard deviation. n = 5. ∗∗p < 0.01. ∗∗∗p < 0.001. |
|
|
Figure 7. ovWNT9b affected eye development(A) At the two-cell stage of embryonic development, GFP was injected into one cell. At stage 41, there was no obvious abnormality in eye morphology developed from the injected cell. Scale bar = 500 μm.(B) At the two-cell stage of embryonic development, a combination of wnt9b and GFP was injected into one cell. At stage 41, 90% of eyes with wnt9b overexpression were malformed. Scale bar = 500 μm. |
References [+] :
Anders,
HTSeq--a Python framework to work with high-throughput sequencing data.
2015, Pubmed
Anders, HTSeq--a Python framework to work with high-throughput sequencing data. 2015, Pubmed
Andrey, The three-dimensional genome: regulating gene expression during pluripotency and development. 2017, Pubmed
Bi, Transcriptomic analysis of differential gene expression during chick periocular neural crest differentiation into corneal cells. 2019, Pubmed
Chen, VennDiagram: a package for the generation of highly-customizable Venn and Euler diagrams in R. 2011, Pubmed
Dixon, Topological domains in mammalian genomes identified by analysis of chromatin interactions. 2012, Pubmed
Dorsky, Control of neural crest cell fate by the Wnt signalling pathway. 1998, Pubmed
Eghrari, Overview of the Cornea: Structure, Function, and Development. 2015, Pubmed
Evans, Expression of the homeobox gene Pitx2 in neural crest is required for optic stalk and ocular anterior segment development. 2005, Pubmed
Fokina, Expression patterns of Wnt genes during development of an anterior part of the chicken eye. 2006, Pubmed
Giorgio, A large genomic deletion leads to enhancer adoption by the lamin B1 gene: a second path to autosomal dominant adult-onset demyelinating leukodystrophy (ADLD). 2015, Pubmed
Gong, Transplantation of human induced pluripotent stem cell-derived neural crest cells for corneal endothelial regeneration. 2021, Pubmed
Gorkin, The 3D genome in transcriptional regulation and pluripotency. 2014, Pubmed
Hay, Transformations between epithelium and mesenchyme: normal, pathological, and experimentally induced. 1995, Pubmed
Ikeya, Wnt signalling required for expansion of neural crest and CNS progenitors. 1997, Pubmed
Ito, Genomics and anterior segment dysgenesis: a review. 2014, Pubmed
Ji, 3D Chromosome Regulatory Landscape of Human Pluripotent Cells. 2016, Pubmed
Kagey, Mediator and cohesin connect gene expression and chromatin architecture. 2010, Pubmed
Khaminets, Cohesin controls intestinal stem cell identity by maintaining association of Escargot with target promoters. 2020, Pubmed
Kim, HISAT: a fast spliced aligner with low memory requirements. 2015, Pubmed
Kline, Diagnosis and management of Cornelia de Lange syndrome: first international consensus statement. 2018, Pubmed
Lan, Expression of Wnt9b and activation of canonical Wnt signaling during midfacial morphogenesis in mice. 2006, Pubmed
Levine, Transcription regulation and animal diversity. 2003, Pubmed
Li, Long-term corneal recovery by simultaneous delivery of hPSC-derived corneal endothelial precursors and nicotinamide. 2022, Pubmed
Li, Comprehensive 3D epigenomic maps define limbal stem/progenitor cell function and identity. 2022, Pubmed
Liu, Cornelia de Lange syndrome, cohesin, and beyond. 2009, Pubmed
Love, Moderated estimation of fold change and dispersion for RNA-seq data with DESeq2. 2014, Pubmed
Lupiáñez, Disruptions of topological chromatin domains cause pathogenic rewiring of gene-enhancer interactions. 2015, Pubmed
Ma, Transformation of the Transcriptomic Profile of Mouse Periocular Mesenchyme During Formation of the Embryonic Cornea. 2019, Pubmed
Merkenschlager, CTCF and Cohesin in Genome Folding and Transcriptional Gene Regulation. 2016, Pubmed
Milot, Ocular anomalies in de Lange syndrome. 1972, Pubmed
Nora, Targeted Degradation of CTCF Decouples Local Insulation of Chromosome Domains from Genomic Compartmentalization. 2017, Pubmed
Peters, The cohesin complex and its roles in chromosome biology. 2008, Pubmed
Phillips-Cremins, Architectural protein subclasses shape 3D organization of genomes during lineage commitment. 2013, Pubmed
Robinson, Integrative genomics viewer. 2011, Pubmed
Saika, TGFbeta2 in corneal morphogenesis during mouse embryonic development. 2001, Pubmed
Sathiyanathan, Transcriptome analysis for the identification of cellular markers related to trabecular meshwork differentiation. 2017, Pubmed
Schneider, NIH Image to ImageJ: 25 years of image analysis. 2012, Pubmed
Sellheyer, Development of the human sclera. A morphological study. 1988, Pubmed
Seo, Foxc1 and Foxc2 in the Neural Crest Are Required for Ocular Anterior Segment Development. 2017, Pubmed
Sexton, The role of chromosome domains in shaping the functional genome. 2015, Pubmed
Shi, Evolutionarily distinct and sperm-specific supersized chromatin loops are marked by Helitron transposons in Xenopus tropicalis. 2023, Pubmed , Xenbase
Shi, Activation of P53 pathway contributes to Xenopus hybrid inviability. 2023, Pubmed , Xenbase
Summers, The choroid as a sclera growth regulator. 2013, Pubmed
Tsai, Identification of multipotent stem/progenitor cells in murine sclera. 2011, Pubmed
Walker, Corneal development: Role of the periocular mesenchyme and bi-directional signaling. 2020, Pubmed
Watson, Scleral structure, organisation and disease. A review. 2004, Pubmed
Xu, Nascent DNA methylome mapping reveals inheritance of hemimethylation at CTCF/cohesin sites. 2018, Pubmed
Yu, clusterProfiler: an R package for comparing biological themes among gene clusters. 2012, Pubmed
Zhang, rad21 Is Involved in Corneal Stroma Development by Regulating Neural Crest Migration. 2020, Pubmed , Xenbase
Zhang, A sclerocornea-associated RAD21 variant induces corneal stroma disorganization. 2019, Pubmed , Xenbase
Zhang, A Cohesin Subunit Variant Identified from a Peripheral Sclerocornea Pedigree. 2019, Pubmed
Zheng, Cistrome Data Browser: expanded datasets and new tools for gene regulatory analysis. 2019, Pubmed
