|
Graphical abstract |
|
Figure 1. Vinculin is mechanosensitively recruited to TCJs
(A) Schematic of the TULIP optogenetic system to activate RhoA. LOVpep is anchored to the plasma membrane (PM). Upon 405 nm light stimulation, LOVpep undergoes a conformational change, allowing it to interact with the photo-recruitable GEF (prGEF) and activate RhoA.
(B) Schematic of extracellular ATP addition. Xenopus embryos are mounted on a custom-made metal slide and are sandwiched between two glass coverslips. The top coverslip only covers 50% of the hole in the slide, allowing an opening to add ATP to the embryo during live confocal imaging.
(C) Schematic of observed cellular responses to optogenetic activation of RhoA and additional of extracellular ATP. Arrows represent expected forces, with thicker arrows representing more force.
(D) Live confocal images of epithelial cells expressing Vinculin (Halo-Vinculin with JF646), photo-recruitable GEF (prGEF-YFP), and LOVpep (GFP-silent-LOVpep). Images were captured before and during RhoA activation using optogenetic stimulation. Zoomed-in panels (indicated by boxes) highlight changes in Vinculin recruitment at TCJs (right) and BCJs (bottom).
(E) Quantification of Halo-Vinculin intensity at TCJs before and during RhoA activation. Measured signal was normalized to cytosolic signal, and “before RhoA activation” was set to 1. Statistics, paired t test; n = 3 experiments, 9 embryos, 55 TCJs; ∗∗∗∗p ≤ 0.0001. Violin plots show the median (dashed line) and the 25th and 75th quartiles (dotted lines).
(F) Live confocal images of cells expressing Vinculin (mNeon-Vinculin) before and after extracellular ATP addition. Zoomed-in panels (indicated by boxes) highlight changes in Vinculin recruitment at TCJs (right) and BCJs (bottom).
(G) Quantification of mNeon-Vinculin intensity at TCJs before and after ATP addition. Measured signal was normalized to cytosolic signal, and “before ATP” was set to 1. Statistics, paired t test; n = 3 experiments, 5 embryos, 29 TCJs; ∗∗∗∗p ≤ 0.0001. Violin plots show the median (dashed line) and the 25th and 75th quartiles (dotted lines).
See also
Figures S1
and
S2
and
Videos S1
and
S2
. |
|
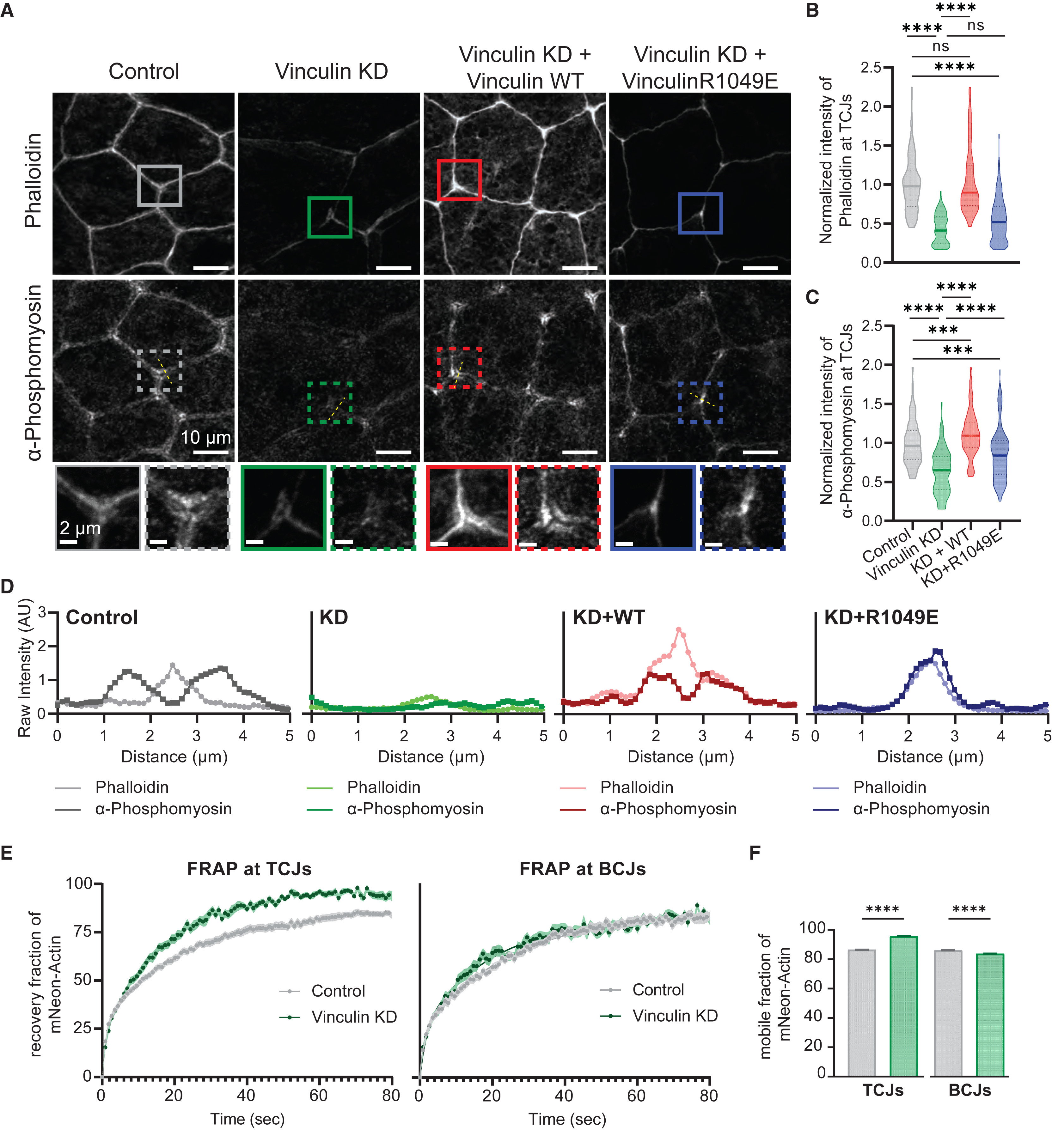
Figure 2. Vinculin’s actin-binding function is needed for proper actomyosin organization and stability at TCJs
(A) Fixed confocal images of epithelial cells from control embryos, Vinculin knockdown embryos (Vinculin KD), Vinculin knockdown embryos injected with wild type (WT) Vinculin mRNA (KD + WT), and Vinculin knockdown embryos injected with mRNA encoding an actin-binding mutant of Vinculin (KD + R1049E) that were stained for F-actin (phalloidin Alexa Fluor 568) and phosphomyosin (α-phosphomyosin light-chain 2 antibody). Zoomed-in panels (indicated by boxes) highlight changes at TCJs.
(B and C) Normalized intensity of phalloidin and α-phosphomyosin at TCJs. Measured signal was normalized, and control was set to 1. Statistics, one-way ANOVA; n = 3 experiments; control = 25 embryos, 174 TCJs; Vinculin KD = 14 embryos, 90 TCJs; KD + WT = 23 embryos, 161 TCJs; KD + R1049E = 20 embryos, 140 TCJs; ns, p > 0.05, ∗∗∗p ≤ 0.001, ∗∗∗∗p ≤ 0.0001. Violin plots show the median (solid line) and the 25th and 75th quartiles (dotted lines).
(D) Raw intensity line scans of phalloidin and α-phosphomyosin adjacent to TCJs in control, Vinculin KD, KD + WT, and KD + R1049E embryos. Locations of line scans are indicated by dashed yellow lines in (A).
(E) Left: recovery curve (data points) for mNeon-Actin FRAP at TCJs with a double exponential nonlinear fit (solid line). n = 3 experiments; control = 8 embryos, 21 TCJs; Vinculin KD = 7 embryos, 18 TCJs; errors bars, SEM. Right: recovery curve (data points) from mNeon-Actin FRAP at BCJs with a double exponential nonlinear fit (solid line). n = 3 experiments; control = 7 embryos, 20 BCJs; Vinculin KD = 8 embryos, 23 BCJs.
(F) Mobile fractions calculated from (E). Statistics, unpaired t test; ∗∗∗∗p ≤ 0.0001; error bars, SEM.
See also
Figures S3
and
S4
. |
|
Figure 3. Vinculin stabilizes Angulin-1 at tricellular TJs
(A) Fixed confocal images from control and Vinculin KD embryos that were stained for Angulin-1 (α-Angulin-1).
(B) Normalized intensity of α-Angulin-1 at TCJs. Statistics, unpaired t test with Welch’s correction; n = 3 experiments; control = 23 embryos, 170 TCJs; Vinculin KD = 25 embryos, 185 TCJs; ∗∗∗∗p ≤ 0.0001. Violin plots show the median (dashed line) and the 25th and 75th quartiles (dotted lines).
(C) Montage of Angulin-1-3xGFP FRAP in control and Vinculin KD embryos pre-bleach and post-bleach. Dashed circle indicates photobleached region. Images are shown using the FIRE lookup table (LUT).
(D) Recovery curve (data points) for Angulin-1-3xGFP FRAP at TCJs with a double exponential nonlinear fit (solid line). n = 3 experiments; control = 8 embryos, 15 TCJs; Vinculin KD = 6 embryos, 9 TCJs; errors bars, SEM.
(E) Mobile fractions calculated from (D). Statistics, unpaired t test with Welch’s correction; ∗∗∗∗p ≤ 0.0001; error bars, SEM.
(F) Slow t1/2 calculated from (D). Statistics, unpaired t test with Welch’s correction; ∗∗∗∗p ≤ 0.0001; error bars, SEM.
(G) Fast t1/2 calculated from (D). Statistics, unpaired t test with Welch’s correction; ∗∗p ≤ 0.01; error bars, SEM.
See also
Figures S3
and
S4
and
Video S3
. |
|
Figure 4. Vinculin maintains TCJ morphology and integrity under increased tension
(A) Live confocal images of control and Vinculin KD embryos that express an F-actin probe (LifeAct-RFP), photo-recruitable GEF (prGEF-YFP), and LOVpep (GFP-silent-LOVpep). Images of full z projections and apical z projections are shown at both baseline (before RhoA activation) and increased Rho-mediated tension (during RhoA activation). Yellow arrowheads point to dipped TCJs. Red bars indicate the TCJs that are shown in xz views in red boxes.
(B) Live confocal images of control and Vinculin KD embryos that express ZO-1 (Halo-ZO-1 with JF646), α-catenin (α-catenin-mCherry), photo-recruitable GEF (prGEF-YFP), and LOVpep (GFP-silent-LOVpep). Max z projections are shown at both baseline tension (before RhoA activation) and increased Rho-mediated tension (during RhoA activation). Yellow arrowheads point to breaks in ZO-1 signal at TCJs.
(C) Quantification of distance F-actin dip at TCJs before and during RhoA activation in both control and Vinculin KD embryos. Statistics, two-way ANOVA; n = 3 experiments; control = 4 embryos, 28 TCJs; Vinculin KD = 4 embryos, 28 TCJs; ns, p > 0.05, ∗∗∗∗p ≤ 0.0001.
(D) Quantification of size of ZO-1 breaks at TCJs before and during RhoA activation in both control and Vinculin KD embryos. Statistics, two-way ANOVA; n = 2 experiments; control = 3 embryos, 30 TCJs; Vinculin KD = 3 embryos, 19 TCJs; ns, p > 0.05, ∗∗∗∗p ≤ 0.0001.
See also
Figures S3
and
S5
and
Video S4
. |
|
Figure 5. Vinculin is required to maintain barrier function at TCJs
(A) Schematic of zinc-based ultrasensitive microscopic barrier assay (ZnUMBA). Disruption of tight junction proteins leads to interaction between Zn2+ and FluoZin3, causing increased FluoZin3 fluorescence and indicating a leak in barrier function.
(B) Live confocal images of FluoZin3 signal in control and Vinculin KD embryos. Images are shown using the FIRE LUT, adjusted in the same way for each image. Gray arrows point to increased FluoZin3 signal at TCJs.
(C) Quantification of the percent of TCJs that exhibited leaky TCJs during the 25 min movies. Statistics, unpaired t test with Welch’s correction; n = 3 experiments; control = 4 embryos, 223 TCJs; Vinculin KD = 5 embryos, 133 TCJs; ∗p ≤ 0.05; error bars, SEM.
(D) Montages of FluoZin3 signal at representative TCJs in control and Vinculin KD embryos. Images are shown using the FIRE LUT; LUT adjustments are indicated for each montage.
See also
Figure S3
and
Video S5
. |
|
Video S5. Vinculin maintains barrier function at TCJs, related to Figure 5. Video showing FluoZin3 signal in control (left) and Vinculin KD (right) embryos. Images are shown using the FIRE LUT, adjusted in the same way for both images. Arrows indicate leaks at TCJs. Time shown in minutes:seconds. Playback at 6 fps. |
|
Figure S1: Vinculin intensity quantification and actomyosin organization in response to
increased tension, Related to Figure 1.
A) Schematic of process for quantifying normalized Vinculin intensity at TCJs and formulas
for normalization.
B) Live confocal images before and during optogenetic RhoA activation. Embryos are
expressing an F-actin probe (LifeAct-RFP) (B) or a myosin II probe (SF9-mCherry) and
Vinculin (Halo-Vinculin with JF646) (B’).
C) Live confocal images before and after addition of extracellular ATP. Embryos are
expressing an F-actin probe (LifeAct-RFP) (C), a myosin II probe (SF9-mCherry) and
Vinculin (mNeon-Vinculin) (C’), or the tTJ proteinAngulin-1 (Angulin-1-3xGFP) (C’’). |
|
Figure S1: Vinculin intensity quantification and actomyosin organization in response to
increased tension, Related to Figure 1.
A) Schematic of process for quantifying normalized Vinculin intensity at TCJs and formulas
for normalization.
B) Live confocal images before and during optogenetic RhoA activation. Embryos are
expressing an F-actin probe (LifeAct-RFP) (B) or a myosin II probe (SF9-mCherry) and
Vinculin (Halo-Vinculin with JF646) (B’).
C) Live confocal images before and after addition of extracellular ATP. Embryos are
expressing an F-actin probe (LifeAct-RFP) (C), a myosin II probe (SF9-mCherry) and
Vinculin (mNeon-Vinculin) (C’), or the tTJ proteinAngulin-1 (Angulin-1-3xGFP) (C’’). |
|
Figure S2: Vinculin is mechanosensitively recruited to BCJs, Related to Figure 1.
A) Quantification of normalized Halo-Vinculin intensity at BCJs before and during RhoA activation
mediated by optogenetic stimulation. Statistics, paired t-test; n = 3 experiments, 9 embryos, 54
BCJs; p ≤ 0.0001 (****). Violin plot shows the median (dashed line) and the 25th and 75th quartiles
(dotted lines).
B) Quantification of normalized mNeon-Vinculin intensity at BCJs before and after extracellular
ATP addition. Statistics, paired t-test; n = 3 experiments, 5 embryos, 29 BCJs; p ≤ 0.0001 (****).
Violin plot shows the median (dashed line) and the 25th and 75th quartiles (dotted lines). |
|
Figure S3: Validation of Vinculin knockdown, Related to Figures 2-5.
A) Schematic of the custom-designed Gene Tools Vinculin morpholino (Vinculin MO) which binds
to the 5’ UTR of Xenopus laevis Vinculin mRNA, thus blocking translation.
B) Left: Percent identity and similarity of full-length Vinculin comparing Human (Homo sapiens),
Mouse (Mus musculus), and Frog (Xenopus laevis) sequences. Right: Sequence alignment of the
Vinculin tail in Human, Mouse, and Frog, highlighting that R1049 is conserved among the three
species.
C) Fixed confocal images of control, Vinculin KD, KD + WT, and KD + R1049E embryos that were
stained for Vinculin (α-Vinculin) and F-actin (phalloidin).
D) Quantification of normalized junctional intensity of α-Vinculin. Statistics, one way ANOVA; n =
2 experiments, control = 17 embryos, Vinculin KD = 12 embryos, KD + WT = 13 embryos, KD +
R1049E = 12 embryos; p-values > 0.05 (ns), ≤ 0.01 (**), ≤ 0.0001 (****). Violin plot shows the
median (dashed line) and the 25th and 75th quartiles (dotted lines).
E) Quantification of cell size. Statistics, one way ANOVA; n = 2 experiments, control = 17 embryos,
Vinculin KD = 12 embryos, KD + WT = 13 embryos, KD + R1049E = 12 embryos; p-values ≤ 0.05
(*), ≤ 0.0001 (****). Violin plot shows the median (dashed line) and the 25th and 75th quartiles
(dotted lines).
F) Western blot showing protein levels of Angulin-1, actin, and tubulin in control, Vinculin KD, and
KD + WT embryos. |
|
Figure S3: Validation of Vinculin knockdown, Related to Figures 2-5.
A) Schematic of the custom-designed Gene Tools Vinculin morpholino (Vinculin MO) which binds
to the 5’ UTR of Xenopus laevis Vinculin mRNA, thus blocking translation.
B) Left: Percent identity and similarity of full-length Vinculin comparing Human (Homo sapiens),
Mouse (Mus musculus), and Frog (Xenopus laevis) sequences. Right: Sequence alignment of the
Vinculin tail in Human, Mouse, and Frog, highlighting that R1049 is conserved among the three
species.
C) Fixed confocal images of control, Vinculin KD, KD + WT, and KD + R1049E embryos that were
stained for Vinculin (α-Vinculin) and F-actin (phalloidin).
D) Quantification of normalized junctional intensity of α-Vinculin. Statistics, one way ANOVA; n =
2 experiments, control = 17 embryos, Vinculin KD = 12 embryos, KD + WT = 13 embryos, KD +
R1049E = 12 embryos; p-values > 0.05 (ns), ≤ 0.01 (**), ≤ 0.0001 (****). Violin plot shows the
median (dashed line) and the 25th and 75th quartiles (dotted lines).
E) Quantification of cell size. Statistics, one way ANOVA; n = 2 experiments, control = 17 embryos,
Vinculin KD = 12 embryos, KD + WT = 13 embryos, KD + R1049E = 12 embryos; p-values ≤ 0.05
(*), ≤ 0.0001 (****). Violin plot shows the median (dashed line) and the 25th and 75th quartiles
(dotted lines).
F) Western blot showing protein levels of Angulin-1, actin, and tubulin in control, Vinculin KD, and
KD + WT embryos. |
|
Figure S4: FRAP analysis and measured mobile fraction and recovery rate values,
Related to Figures 2 and 3.
A) Schematic showing bleachedTCJ and BCJ areas and measuredTCJ and BCJ areas for FRAP
experiments.
B) Table of measured mobile fractions and recovery rate values for mNeon-Actin FRAP at BCJs
and TCJs. Values were calculated from recovery curves shown in Figure 2E. Statistics
comparing control and Vinculin KD, unpaired t-test; p-value ≤ 0.0001 (****); SDs are indicated.
C) Table of measured mobile fractions and recovery rate values for Angulin-1-3xGFP FRAP at
TCJs. Values were calculated from recovery curves shown in Figure 3D. Statistics comparing
control and Vinculin KD, unpaired t-test; p-values ≤ 0.01 (**), ≤ 0.0001 (****); SDs are indicated. |
|
Figure S5: Vinculin maintains TCJ morphology and integrity under increased
tension, Related to Figure 4.
A) 3D views of control and Vinculin KD embryos during RhoAactivation from epithelial cells shown
in Figure 4A. Images are shown using the FIRE lookup table (LUT). LUTs were adjusted in the
same way for each image.
B) Schematic highlighting the difference between “apical Z-stack” and “full Z-stack” as well as
how distance F-actin dips at TCJs was calculated. “Apical surface” was determined as the
horizontal line where BCJ signal plateaus adjacent to the TCJs, and “start of F-actin signal at TCJ”
was defined by the highest (in Z) point where there was LifeAct-RFP signal.
C) Schematic showing how size of ZO-1 break was measured. |
|
Figure S3: Validation of Vinculin knockdown, Related to Figures 2-5.
A) Schematic of the custom-designed Gene Tools Vinculin morpholino (Vinculin MO) which binds
to the 5’ UTR of Xenopus laevis Vinculin mRNA, thus blocking translation.
B) Left: Percent identity and similarity of full-length Vinculin comparing Human (Homo sapiens),
Mouse (Mus musculus), and Frog (Xenopus laevis) sequences. Right: Sequence alignment of the
Vinculin tail in Human, Mouse, and Frog, highlighting that R1049 is conserved among the three
species.
C) Fixed confocal images of control, Vinculin KD, KD + WT, and KD + R1049E embryos that were
stained for Vinculin (α-Vinculin) and F-actin (phalloidin).
D) Quantification of normalized junctional intensity of α-Vinculin. Statistics, one way ANOVA; n =
2 experiments, control = 17 embryos, Vinculin KD = 12 embryos, KD + WT = 13 embryos, KD +
R1049E = 12 embryos; p-values > 0.05 (ns), ≤ 0.01 (**), ≤ 0.0001 (****). Violin plot shows the
median (dashed line) and the 25th and 75th quartiles (dotted lines).
E) Quantification of cell size. Statistics, one way ANOVA; n = 2 experiments, control = 17 embryos,
Vinculin KD = 12 embryos, KD + WT = 13 embryos, KD + R1049E = 12 embryos; p-values ≤ 0.05
(*), ≤ 0.0001 (****). Violin plot shows the median (dashed line) and the 25th and 75th quartiles
(dotted lines).
F) Western blot showing protein levels of Angulin-1, actin, and tubulin in control, Vinculin KD, and
KD + WT embryos. |