|
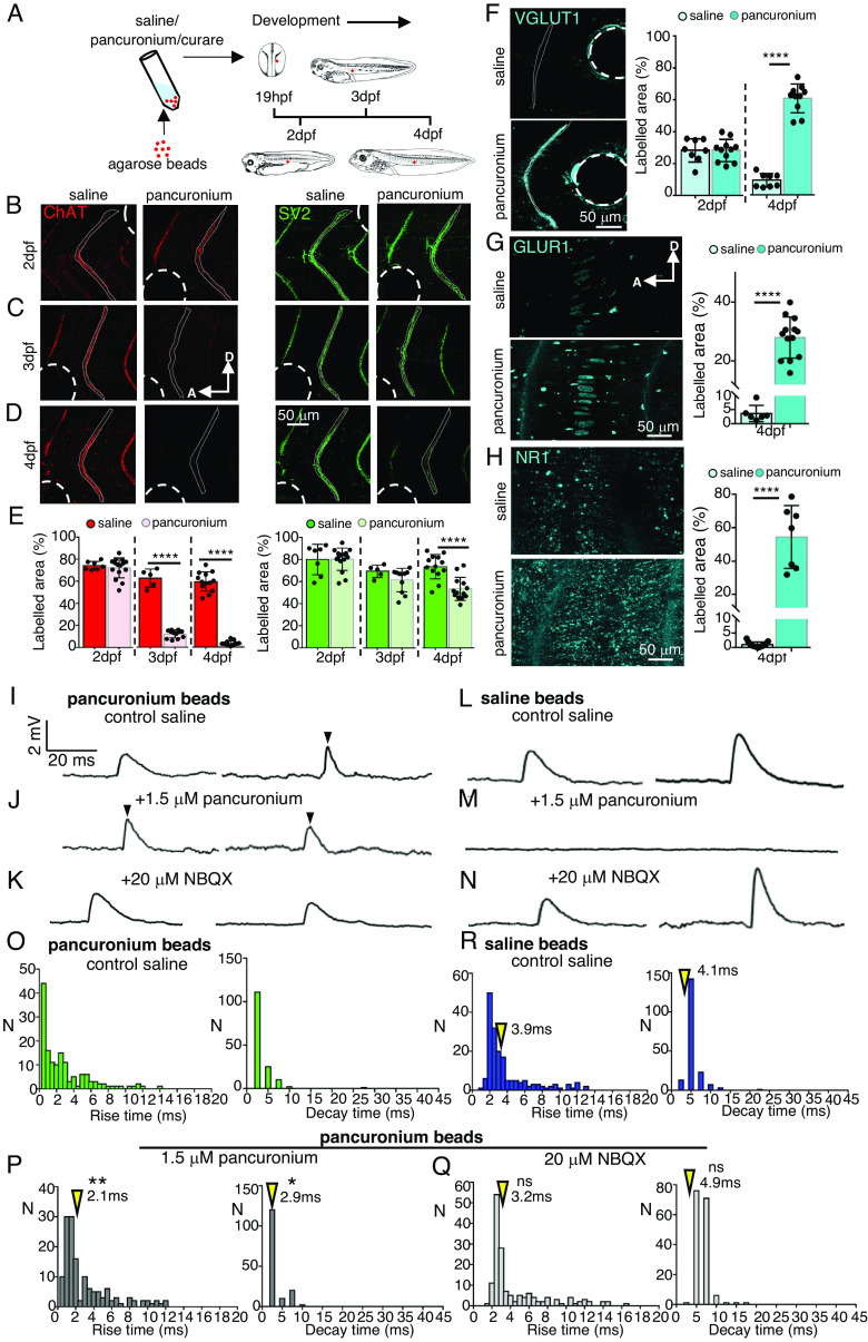
Fig. 1. Local block of AChR in myocytes reduces ChAT expression in motor neuron axons and induces a glutamatergic phenotype. (A) Experimental design. A single agarose bead loaded with pancuronium, curare, or saline was implanted into the Xenopus mesoderm at 19 hpf. (B–D) Wholemounts of bead-implanted larvae (lateral view) were stained at 2 dpf, 3 dpf, and 4 dpf for ChAT and SV2. Dotted lines outline the regions of myocommatal junctions (1/larva) analyzed for quantification of the staining area. Dashed circles indicate positions of beads. (E) Area of expression (labeled area above threshold) quantified for ChAT and SV2. n ≥ 5 larvae. (F–H) Expression and quantification of VGLUT1, GLUR1, and NR1 in the 4dpf myotome (lateral view) of control and pancuronium-loaded agarose bead-implanted larvae. n ≥ 8 larvae. A, anterior; D, dorsal. (I–K) Recordings from pancuronium bead–implanted larvae reveal rapid rise and rapid decay AMPAR-mediated PSP-like mEPPs (arrowheads) that are pancuronium-resistant and NBQX-sensitive, as well as pancuronium-sensitive and NBQX-resistant mEPPs with rise and decay times similar to those described for nicotinic receptor-mediated-mEPPs. (L–N) Recordings from saline bead–implanted larvae reveal only pancuronium-sensitive mEPPs. (O–R) Rise and decay time distributions for mEPPs in myocytes of pancuronium bead–implanted larvae and saline bead–implanted larvae. N, number of mEPPs. >155 mEPPs (≥3 larvae, 4 dpf) for each group. Only mEPPs with decay times fit by single exponentials were included. Resting potentials were held near −60 mV. Arrowheads indicate median values. The Kolmogorov–Smirnov test compared rise time and decay time in R with respective rise and decay time in (P) and (Q). *P < 0.05, **P < 0.01, ****P < 0.0001, ns not significant, unpaired two-tailed t test. See also SI Appendix, Figs. S1–S3 and Dataset S1. |
|
Fig. 2. GABAARαβγ expression in myocytes does not affect GABA expression in motor neuron axons contacting these myocytes at 1dpf but increases GABA expression at 2 dpf. (A and B) 1 dpf axonal GABA expression in the myotome of a normal larva and a GABAARα larva. Arrows identify myocommatal junctions. (C) 1 dpf GABA expression in the myocommatal junctions of a GABAARαβγ larva is not different from that in the GABAARα larva. (A–C, Insets) GABA, SV2 or GABA, SV2 and GABAAR expression in myocytes. (D, Left) magnified GABA+SV2+ process from the GABAARα larva contacts GFP+ myocytes (arrowhead and area indicated by yellow box in B). (Right) magnified GABA+SV2+ processes from GABAARαβγ larva contact GFP+ myocytes (arrowhead and area indicated by yellow box in C). (E–H) Magnified myocommatal junctions from dashed boxes in B and C. Quantification of 1 dpf expression of GABA and SV2. Dotted lines outline regions of myocommatal junctions analyzed. n = 6 larvae. (I and J) 2 dpf axonal GABA expression in the myotome of a normal larva and a GABAARα larva have decreased compared to GABA expression at 1 dpf (A and B). (K) 2 dpf GABA expression in the myotome of a GABAARαβγ larva is greater than in the GABAARα larva. (I–K, Insets) GABA, SV2 or GABA, SV2 and GABAAR expression in myocytes. (L, Left) magnified GABA-SV2+ process from the GABAARα larva contacts a GFP+ myocyte (arrowhead and area indicated by yellow box in J). (Right) magnified GABA+SV2+ process from the GABAARαβγ larva contacts a GFP+ myocyte (arrowhead and area indicated by yellow box in K). (M–P) Magnified myocommatal junctions from dashed boxes in J and K. Quantification of 2 dpf expression of GABA and SV2. n ≥ 8 larvae. Five-fold increase in the 2dpf GABA-labeled area of motor neuron axons contacting GABAARαβγ-expressing myocytes relative to GABAARα-expressing myocytes (N and K versus J), with no difference in SV2-labeled area of motor neuron axons (P), indicates stabilization of GABA expression in axons contacting GABAARαβγ-expressing myocytes. Dotted lines outline regions of myocommatal junctions analyzed. ****P < 0.0001 using two-tailed t test. A, anterior; D, dorsal. SC, spinal cord. M, myotome. See also SI Appendix, Figs. S4 and S5. |
|
Fig. 3. GABAARαβγ expression in myocytes leads to GABA expression in axons that contact them. (A) Injection of ventral blastomeres (V2) with GABAARαβγ mRNA at the eight-cell stage results in myocyte-specific GABAAR expression. (B) Expression of GABAARαβγ in sparse myocytes. SV2 labels axons in the spinal cord and in the trunk myotome. (C) In an expansion of the field of view in (B), staining for GABA reveals GABA+ axons in the spinal cord and coursing ventrally and posteriorly over the trunk myotome. (Inset) GFP+ myocyte contacted by the GABA+SV2+ axon from the dotted box. (D–F) Higher magnification of contact in (C) (arrowheads). (B–F) n = 13 larvae. (G–J) A GABA+VGAT+SV2+ axon contacts a different GABAARαβγ myocyte. n = 6 larvae. (K–M) A GABA+GAD65/67+ axon contacts another GABAARαβγ myocyte. n = 10 larvae. (N) Injection of ventral blastomeres (V2) with GABAARα mRNA results in sparse expression of GABAARα in myocytes. SV2+ axons contact a GABAARα-expressing GFP+ myocyte (arrowheads). n = 7 larvae. (Inset) GABA+ axons are restricted to the spinal cord. M, trunk myotome; SC, spinal cord; A, anterior; D, dorsal. All larvae 3 dpf. See also SI Appendix, Figs. S4–S8 and Dataset S2. |
|
Fig. 4. Grafting GABAARαβγ receptor–expressing mesoderm into host embryos results in GABAARαβγ receptor expression in myocytes and GABA expression in motor neurons contacting these myocytes. (A) Procedure for mesodermal transplantation. (Left to Right) donor Xenopus embryo injected at the eight-cell stage with GABAARα or GABAARαβγ mRNA in the ventral blastomeres (V2). The neural plate was lifted to access the presomitic mesoderm (green), which was grafted from the donor to wild-type host larva at 15 hpf (red arrow). GFP expression was detected in the myotome of the host larva at 3 dpf. (B, Left) A GABA+ axon courses ventrally and posteriorly over the trunk myotome (M) in a GABAARαβγ-expressing, mesoderm-grafted host. (Right) The GABA+SV2+ axon (arrowhead) contacts a GABAARαβγ-expressing GFP+ myocyte. (C) Another GABAARαβγ myocyte is contacted by a GABA+ChAT+ axon in the trunk myotome (M). (D) Isolation of GABA+ChAT+ axons in C. (E) Individual channels for GABA and ChAT in (D). n = 5 larvae. (F, Left) No GABA is detected in the trunk myotome (M) in GABAARα-expressing, mesoderm-grafted host. (Right) A GABA-SV2+ axon (arrowhead) contacts a GABAARα-expressing GFP+ myocyte. n = 5 larvae. All larvae 3 dpf. A, anterior; D, dorsal. |
|
Fig. 5. Neuromuscular junctions of myocytes expressing GABAARαβγ generate GABAergic and cholinergic mEPPs. (A–C) Recordings from GABAARαβγ myocytes reveal pancuronium-resistant and bicuculline-sensitive mEPPs (arrowheads; n = 7 larvae), as well as pancuronium-sensitive and bicuculline-resistant mEPPs (n = 7 larvae). (D–F) Recordings from GABAARα myocytes in the presence of saline, pancuronium, and bicuculline reveal only pancuronium-sensitive and bicuculline-resistant mEPPs (n = 5 larvae). (G–I) Recordings from GABAARαβγ myocytes reveal both pancuronium-sensitive, bicuculline-resistant mEPPs with kinetics of nicotinic receptor mEPPs and pancuronium-resistant, bicuculline-sensitive mEPPs with kinetics of GABAAR-mediated mEPPs. (J) Recordings from GABAARα myocytes in the presence of saline reveal rise and decay time distributions for mEPPs similar to (I). N, number of mEPPs. N ≥ 178 mEPPs (n ≥ 5 larvae) for each group. All recordings at 4 dpf. Only mEPPs with decay times fit by single exponentials were included. Resting potentials were held near –60 mV. Arrowheads indicate median values. The Kolmogorov–Smirnov test compared rise time and decay time in J with respective rise and decay time in H and I. ****P < 0.0001, ns not significant. See also Dataset S2. |
|
Fig. 6. Knockdown of postsynaptic components of transsynaptic bridges prevents receptor-driven presynaptic neurotransmitter stabilization. (A) GARLH4 links GABAARαβγ to neuroligin in the postsynaptic membrane. (B) Simultaneous injection of ventral blastomeres (V2) with GABAARαβγ mRNA along with control morpholino (controlMO) or GARLH4MO (6 nL of 1 mM MO) to achieve widespread expression of GABAAR and MOs in myocytes. (C) Presence of GARLH4 and morpholino knockdown validation by western blot. (D) A GABA+ axon is observed in the myotome of a controlMO GABAARαβγ larva (dashed box, GABA channel only, 7/7). (Inset) Area in the dashed box. A GABA+SV2+ axon contacts a controlMO+GFP+ myocyte. (E) No GABA+ axon is observed in the myotome of a GARLH4MO GABAARαβγ larva (dashed box, GABA channel only, 0/12), (Inset) Area in the dashed box. An SV2+ axon contacts a GARLH4MO+GFP+ myocyte. n/N, larvae with GABA+ axon/total larvae examined. (F) Staggered injection of ventral blastomeres (V2) with GABAARαβγ mRNA followed 1 min later by low dose of controlMO or GARLH4MO (3 nL of 1 mM MO) to achieve sparse expression of MOs in myocytes. (G) A GABA+ axon is observed in a controlMO GABAARαβγ larva (dashed box, GABA channel only, 5/5). (Inset) Area in the dashed box. A GABA+ axon contacts a controlMO+GFP+ myocyte (arrowheads). (H) GABA+ axon observed in the myotome of a GARLH4MO/normal larva (dashed box, GABA channel only, 12/12). (Inset) Area in the dashed box. A GABA+ axon contacts a GABAARαβγ myocyte lacking GARLH4MO (arrowhead, 12/12). GABA+ processes were not observed contacting GARLH4MO GABAARαβγ myocytes (e.g., asterisk, 0/12). (I) Lrp4 links to the AChR through postsynaptic MuSK, dystroglycan and rapsyn. (J) Injection of ventral blastomeres (V2) with a high dose of Lrp4MO or controlMO (6 nL of 1 mM MO) to achieve widespread expression of MOs in myocytes. (K) Morpholino knockdown validation by western blot. (L and M) ControlMO and Lrp4MO expression in the myotome. (N and O) Myocommatal junctions of larvae with control or Lrp4MO stained for ChAT and SV2. (P and Q) Labeled area above threshold quantified for ChAT and SV2. n = 4, **P = 0.0092, two-tailed t test. Red X in A and G, proteins knocked down in B–H and J–Q. M, myotome; SC, spinal cord; NT, neurotransmitter; A, anterior; D, dorsal. All larvae 3 dpf. See also SI Appendix, Figs. S9–S16 and Dataset S3. |
|
Fig. 7. Knockdown of a presynaptic component of transsynaptic bridges prevents receptor-driven presynaptic neurotransmitter stabilization. (A) CASK links to neurexin in the presynaptic membrane. (B) Injection of a high dose of CASKMO or controlMO (6 nL of 1 mM MO) in dorsal blastomeres 1.2 (D1.2) at the 16-cell stage. All MOs were lissamine-tagged. (C) Presence of CASK and morpholino knockdown validation by western blot. (D) Injection of GABARαβγ mRNA in ventral blastomeres (V2) to achieve expression in myocytes, and a high dose of CASKMO or controlMO (6 nL of 1 mM MO) in dorsal blastomeres 1.2 (D1.2) to achieve widespread transfection of spinal cord cells. (E) GABA+ axon in the myotome of controlMO GABARαβγ larva (arrowhead, 6/6). (F) No GABA+ axons in the myotome of CASKMOGABAARαβγ larvae (0/12). (G) When the controlMO was injected into the dorsal blastomeres 1.2 (D1.2), most lissamine+ somata in spinal cords were ChAT+ (red) (77/83), indicating that the MO transfects motor neurons. When stained for GABA, only a small number of spinal cord lissamine+ somata were GABA+ (cyan) (3/82); the rest were either lissamine+GABA- or lissamine+ChAT- (magenta) (79/82). Total lissamine cells counted per larva ≥71. n = 3. (H) Injection of controlMO or CASKMO (6 nL of 1 mM MO) in dorsal blastomeres 1.2 (D1.2). (I) Larva expressing the controlMO in the SC. (J) Larva expressing the CASKMO in the SC. (K and L) Myocommatal junctions of larvae with controlMO or CASKMO stained for ChAT and SV2. (M and N) Labeled area above threshold quantified for ChAT and SV2. n ≥ 5, ****P < 0.0001, two-tailed t test. (O and P) Myocommatal junctions of larvae with controlMO, Lrp4MO, GABAARαβγ-Lrp4MO, or GABAARαβγ-GARLH4MO stained for CASK in synaptophysin (SYN)+ motor neuron terminals along the myocommatal junction and in Hoechst+ nuclei in the spinal cord. (O) Area of expression of CASK and SYN. n = 4, *P < 0.01, one-way ANOVA (F3,12 = 6.316, P = 0.0081). (P) Area of expression of CASK and Hoechst. n = 5, ***P < 0.0001, one-way ANOVA (F3,12 = 16.5, P < 0.0001). n/N, larvae with GABA+ axon/total larvae observed. Red X in A, protein knocked down. M, myotome; SC, spinal cord; A, anterior; D, dorsal. All larvae 3 dpf. See also SI Appendix, Figs. S10, S11, S13, S15, and S16 and Dataset S3. |
|
Fig. 8. Model of receptor-driven neurotransmitter stabilization mediated by transsynaptic bridges. Summary of interactions between neurotransmitter receptors and transsynaptic bridge proteins that signal retrogradely to achieve presynaptic transmitter stabilization. |