|
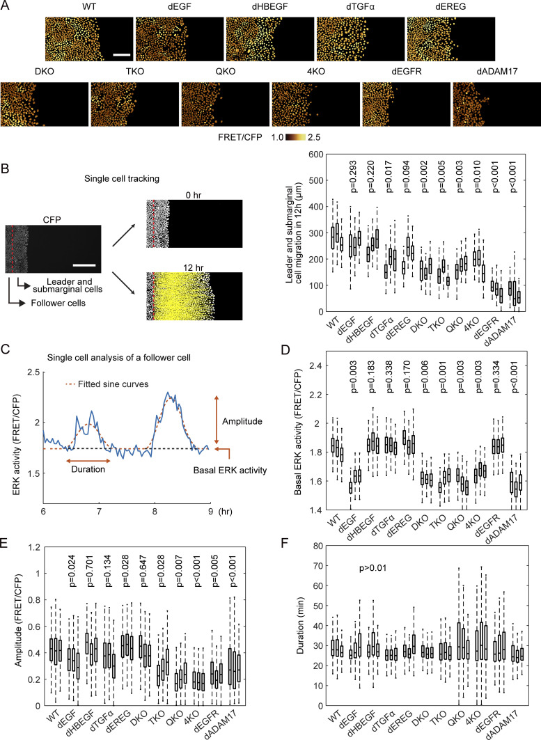
Figure 1. Properties of EKARrEV-NLS biosensor and ERK activity of MDCK cell lines after knockout of epidermal growth factor receptor ligand genes.(A) Mode of action of the intramolecular FRET biosensors for ERK, EKAREV, and EKARrEV. The red character T indicates the phosphorylation site. (B, C) MDCK cells expressing EKAREV-NLS (B) or EKARrEV-NLS (C) were observed under a wide-field fluorescence microscope to acquired FRET/CFP time-lapse images. During imaging, 10 ng mL-1−1 epidermal growth factor and 200 nM trametinib were added. Representative ratio images are shown in the IMD mode. Line plots show time courses of the FRET/CFP ratio for four cells from a single experiment. Solid lines represent the means; shaded areas represent SD. Scale bar, 40 μm. (D) MDCK cells expressing EKAREV-NLS (top) or EKARrEV-NLS (bottom) were imaged during mitosis, shown in the IMD mode. Scale bar, 20 μm. (E) Lifetime images of the donor fluorescence was acquired by a confocal microscope equipped with a 440 nm ps pulsed diode laser. MDCK cells are WT, single gene knockout (dEGF, dHBEGF, dTGFα, and dEREG), EGF/HBEGF double knockout (DKO), EGF/HBEGF/TGFα triple knockout (TKO), EGF/HBEGF/TGFα/EREG quadruple knockout (QKO and 4KO), EGFR knockout (dEGFR), and ADAM17 knockout (dADAM17). (F) Cells are time-lapse imaged every 10 min for 100 min. FRET efficiency of randomly chosen cells was plotted for each cell line. The total number of analyzed cells from two independent experiments is as follows: WT, 271, 231, and 201 cells; dEGF, 250, 255, and 171 cells; dHBEGF, 260, 136, and 206 cells; dTGFα, 227, 163, and 204 cells; dEREG, 236, 155, and 213 cells; DKO, 311, 241, and 293 cells; TKO, 253, 229, and 189 cells; QKO, 263, 232, and 186 cells; 4KO, 252, 255, and 179 cells; dEGFR, 217, 155, and 153 cells; dADAM17, 146, 140, and 198 cells. (G) 9 h after the removal of silicone confinement, MDCK cells were analyzed by immunoblotting with anti–phospho-ERK or anti–pan-ERK antibody. The phospho-ERK signal normalized to the pan-ERK signal is shown. Data from three independent experiments are shown. (F, G)
P-values of two-tailed t test are shown on the top of panels (F) and (G). |
|
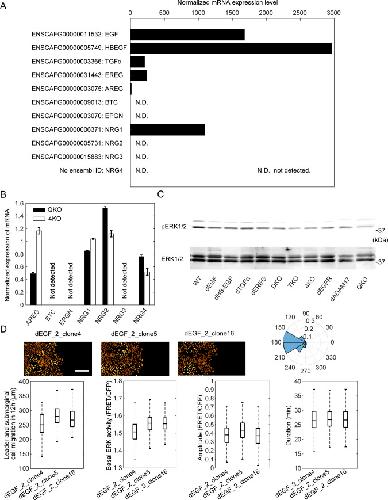
Figure S1. mRNA expression level of epidermal growth factor receptor ligands in MDCK cells.(A) Normalized mRNA expression level of epidermal growth factor receptor ligands in MDCK cells calculated from RNA-Seq data (Shukla et al, 2015). N.D., not detected. (B) Bar chart showing the mRNA level of growth factors in QKO or 4KO cells from qPCR by normalizing expression of each gene in MDCK-WT cells. (C) One of the three sets of the immunoblot image used to prepare Fig 1G. (D) Three clones of MDCK cells with the same 587-bp-nucleotide deletion in the first exon of the epidermal growth factor gene were subjected to confinement release assay and analyzed as described in the legend to Figs 2 and 3. Scale bar, 100 μm. The total numbers of analyzed cells for the polar histogram are from three independent experiments: dEGF_2_clone4, 237 cells; dEGF_2_clone5, 228 cells; dEGF_2_clone4, 276 cells. For the box plots of basal ERK activity, amplitude and duration, the following numbers of cells are analyzed: dEGF_2_clone4, 548 cells; dEGF_2_clone5, 567 cells; dEGF_2_clone4, 492 cells. |
|
Figure S2. Generation of gene knockouts.(A) Workflow for generation of gene knockouts in MDCK cell lines. (B) Phylogenetic tree of the MDCK cells used in this study. (C) Mutations of the targeted genes in the MDCK cell lines. Black rectangles depict exons. The gRNA and PAM sequences are depicted in blue and red, respectively. |
|
Figure 2. Single-cell analyses of ERK activation dynamics in MDCK cells deficient of epidermal growth factor receptor ligands.MDCK cells expressing EKARrEV were subjected to confinement release assay. (A) Time-lapse images of FRET/CFP ratio were acquired every 2 min for up to 12 h to generate Video 1. Shown are snapshots cropped from the Video. Scale bar, 100 μm. (B) We defined the cells locating within 100 μm from the edge of the open space as the leader and submarginal cells, the others as follower cells. CFP channel images were binarized for single cell detection. From the track of the leader and submarginal cells, migration distance in 12 h was measured (left). Scale bar, 200 μm. Boxplot of leader and submarginal cell migration in 12 h observation (right). The total number of analyzed cells from three independent experiments is as follows: WT, 395, 167, and 298 cells; dEGF, 386, 408, and 178 cells; dHBEGF, 447, 370, and 478 cells; dTGFα, 408, 366, and 388 cells; dEREG, 505, 525, and 504 cells; DKO, 256, 233, and 304 cells; TKO, 197, 270, and 229 cells; QKO, 278, 463, and 441 cells; 4KO, 407, 233, and 154 cells; dEGFR, 584, 303, and 217 cells; dADAM17, 254, 183, and 205 cells. (C) After applying a mask for nuclei of the follower cells, the time course of FRET/CFP ratio in each cell was analyzed from six to 9 h after the start of migration (blue line). The ratio values were fitted by sine curves for the detection of waves (red line). (D, E, F) For each wave, basal ERK activity (D), amplitude (E) and duration (F) were determined. The numbers of analyzed cells are as follows: WT, 814, 801, and 990 cells; dEGF, 789, 596, and 789 cells; dHBEGF, 846, 617, and 683 cells; dTGFα, 808, 762, and 838 cells; dEREG, 762, 1,030, and 953 cells; DKO, 638, 656, and 560 cells; TKO, 649, 778, and 567 cells; QKO, 507, 638, and 567 cells; 4KO, 681, 291, and 451 cells; dEGFR, 643, 493, and 684 cells; dADAM17, 346, 498, and 318 cells. (B, D, E, F)
P-values of two-tailed t test (WT to others) are shown on the top of panels (B, D, E, F). |
|
Figure 3. Propagation of ERK activation waves from leader cells.(A) Heat maps of ERK activity were obtained by interpolating the signals between the nuclei of cells and used for particle image velocimetry and kymograph analysis. Directionality was measured by particle image velocimetry and shown with polar histogram. Kymograph was obtained by interpolated ratio image. White broken lines indicate representative ERK waves. Scale bar, 200 μm. (B) The direction of ERK activation wave from six to 9 h after releasing of silicone confinement was shown by Polar histograms. Shown are summation of three independent experiments. (C) During the period of 6–9 h after the release of silicone confinement, the number of ERK activation waves from the leader cells was manually counted on the kymograph. Each dot represents the number of counted ERK activation waves in an independent experiment. P-values of two-tailed t test (WT to the others) are shown on the top. (D, E, F) For the artificial generation of ERK activation waves, MDCK cells expressing EKARrEV and rapamycin-activable mSos1 was seeded in a silicone confinement. (D) MDCK cells expressing EKARrEV alone were seeded in the surrounding area (D). Upon rapamycin addition, ERK activation waves were generated at the border of cell lines. (E) Time-lapse FRET/CFP ratio images were acquired to generate Video 2. Shown are representative FRET/CFP ratio images 1 h after addition of rapamycin. White broken lines indicate the border of cell lines. Scale bar, 50 μm. (F) Kymographs of ERK activity in MDCK-WT and MDCK-4KO cells upon rapamycin addition. White broken lines indicate representative ERK waves. |
|
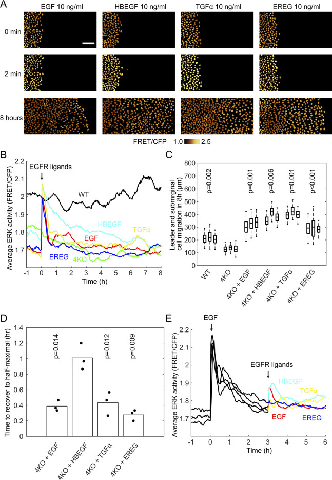
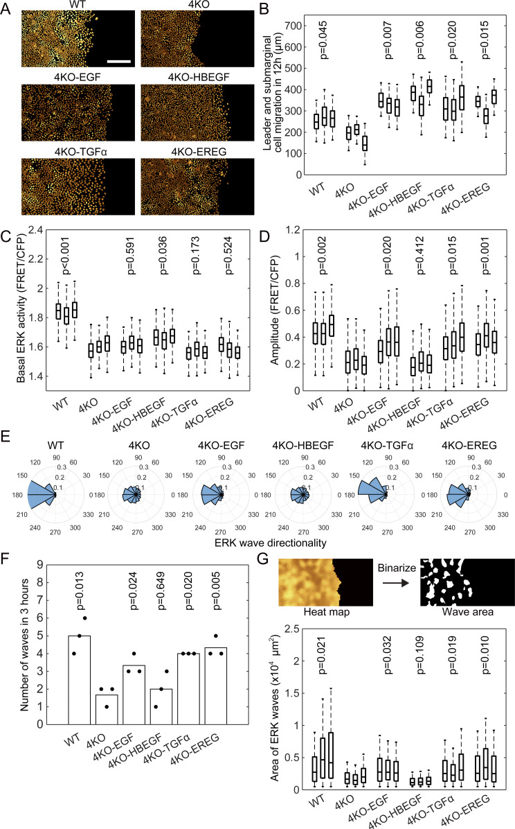
Figure 4. Restoration of ERK activation waves by expression of epidermal growth factor receptor ligands in 4KO cells.The MDCK-4KO cells expressing the EKARrEV biosensor were transfected stably with an expression vector for cDNA of canine EGF, HBEGF, TGFα, or EREG; the resulting cell lines were named as 4KO-EGF, 4KO-HBEGF, 4KO-TGFα, and 4KO-EREG, respectively. WT, 4KO and epidermal growth factor receptor ligands expressing 4KO cells were subjected to confinement release assay. Three independent experiments were performed for each cell line. (A) Time-lapse FRET/CFP ratio images were acquired to generate Video 3. Shown are snapshots cropped from the Video. Scale bar, 200 μm. (B) Boxplot of leader and submarginal cell migration in 12 h observation. The number of analyzed cells from three independent experiments is as follows: WT, 357, 215, and 283 cells; 4KO, 348, 274, and 328 cells; 4KO-EGF, 130, 426, and 420 cells; 4KO-HBEGF, 224, 360, and 368 cells; 4KO-TGFα, 192, 300, and 215 cells; 4KO-EREG, 112, 404, and 373 cells. Data of three independent experiments are shown. (C, D) Box plots of basal ERK activity (C) and amplitude (D) of ERK activation in each cell line from six to 9 h after releasing of silicone confinement. The numbers of analyzed cells are as follows: WT, 703, 945, and 653 cells; 4KO, 656, 446, and 556 cells; 4KO-EGF, 576, 697, and 732 cells; 4KO-HBEGF, 667, 596, and 556 cells; 4KO-TGFα, 452, 638, and 484 cells; 4KO-EREG, 757, 786, and 902 cells. Data of three independent experiments are shown. (E) Polar histograms showing the distribution of ERK wave direction from 6–9 h after releasing of silicone confinement. Shown are summation of three independent experiments. (F) During the period of 6–9 h after the release of silicone confinement, the number of ERK activation waves from the leader cells was counted. Each dot represents the number of counted ERK activation waves in an independent experiment. (G) Wave area was measured after binarizing the denoised interpolated ratio image (upper). Box plots of the ERK wave area in each cell line at each frame from 6–9 h after releasing of silicone confinement. Data of three independent experiments are shown. (B, C, D, F, G)
P-values of two-tailed t test (4KO to others) are shown in panels (B, C, D, F, and G). |
|
Figure S3. Restoration of migration by addition of epidermal growth factor receptor (EGFR) ligands in 4KO cells.(A) 4KO cells were subjected to confinement release assay as described in the legend to Fig 1. Images of CFP and FRET channels were acquired every 2 min for 12 h (Videos 4). Shown are snapshots before, just and 8 h after the addition of 10 ng ml−1 recombinant EGFR ligands. Scale bar, 100 μm. (B) Time course of the average FRET/CFP ratio. At time 0, 10 ng ml−1 recombinant human EGF (red), HBEGF (light blue), TGFα (yellow), and EREG (blue) were added to 4KO cell lines. WT (black) and 4KO (green) are controls without any EGFR ligands. (C) Leader cell migration in 8 h after the addition of EGFR ligands or after the release of silicone confinement (WT and 4KO). The numbers of analyzed cells are as follows: WT, 357, 215, and 283 cells; 4KO, 348, 274, and 328 cells; 4KO + EGF, 154, 128, and 193 cells; 4KO + HBEGF, 160, 253, and 235 cells; 4KO + TGFα, 301, 274, and 213 cells; 4KO + EREG, 236, 219, and 86 cells. Data of three independent experiments are shown. P-values of two-tailed t test (4KO to others) are shown in the panel. (D) Time to the half-maximal activity after the addition of EGFR ligands. Data of three independent experiments are shown. P-values of two-tailed t test (4KO + HBEGF to others) are shown in the panel. (E) Time course of the average FRET/CFP ratio. At time 0, 10 ng ml−1 recombinant human epidermal growth factor were added to 4KO cell lines, then at time 3 h, 10 ng ml−1 recombinant human epidermal growth factor (red), HBEGF (light blue), TGFα (yellow), and EREG (blue) were added to 4KO cell lines. |
|
Figure 5. Growth arrest of cells deficient from all epidermal growth factor receptor ligands.(A) Schematics of experiment to obtain 5KO cell line. The MDCK-4KO cells expressing EKARrEV biosensor were transfected stably with an expression vector for loxP-NRG1- loxP named as 4KO-loxP-NRG1. Then 5KO-loxP-NRG1 was generated by knocking out endogenous NRG1. Followed by integrating CreERT2, 5KO-loxP-NRG1-CreERT2 was treated with 4-OHT to obtain 5KO cell line. (B) The growth rate represented on a log (cell number) basis. Cell numbers was measured over 5 d post-seeding of 5KO-loxP-NRG1 cell line with addition of 4-OHT (blue dots) or DMSO (black dots) and 5KO-loxP-NRG1-CreERT2 cell line with addition of 4-OHT (red dots) or DMSO (green dots) at day one. Each dot represents cell number in an independent experiment. (B, C) 5KO-loxP-NRG1-CreERT2 cells were co-cultured with equal number of MDCK-WT cells and analyzed as in (B). (B, D) 5KO-loxP-NRG1-CreERT2 cells was analyzed as in (B) except that epidermal growth factor was exogenously added with 4-OHT. |