Click here to close
Hello! We notice that you are using Internet Explorer, which is not supported by Xenbase and may cause the site to display incorrectly.
We suggest using a current version of Chrome,
FireFox, or Safari.
???displayArticle.abstract???
Timely dissolution of sister-chromatid cohesion in mitosis ensures accurate chromosome segregation to guard against aneuploidy and tumorigenesis. The complex of shugoshin and protein phosphatase 2A (SGO1-PP2A) protects cohesin at centromeres from premature removal by mitotic kinases and WAPL in prophase. Here we address the regulation and mechanism of human SGO1 in centromeric cohesion protection, and show that cyclin-dependent kinase (CDK)-mediated, mitosis-specific phosphorylation of SGO1 activates its cohesion-protection function and enables its direct binding to cohesin. The phospho-SGO1-bound cohesin complex contains PP2A, PDS5 and hypophosphorylated sororin, but lacks WAPL. Expression of non-phosphorylatable sororin bypasses the requirement for SGO1-PP2A in centromeric cohesion. Thus, mitotic phosphorylation of SGO1 targets SGO1-PP2A to cohesin, promotes dephosphorylation of PDS5-bound sororin and protects centromeric cohesin from WAPL. PP2A-orchestrated, site-selective dephosphorylation of cohesin and its regulators underlies centromeric cohesion protection.
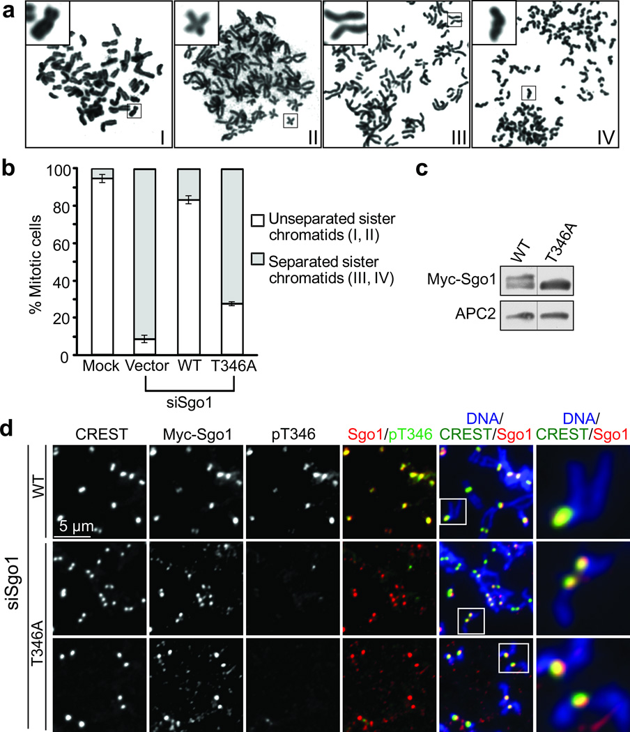
Figure 2. Sgo1 T346A localizes to centromeres, but is defective in sister-chromatid cohesion(a) HeLa Tet-On cells transfected with vector or stably expressing RNAi-resistant Myc-Sgo1 WT or T346A were depleted of Sgo1 by RNAi, treated with nocodazole for 3 hr, and subjected to chromosome spreads. Four major chromosome morphology categories observed in chromosome spreads are shown. In category I, most chromosomes maintained cohesion at both centromeres and arms. In category II, most chromosomes maintained cohesion at centromeres, but lost arm cohesion. In category III, most sister chromatids were separated, but their pairing was maintained. In category IV, sister chromatids were separated, hypercondensed, and scattered. Representative sister chromatids are magnified and shown in insets. (b) Quantification of the percentage of mitotic HeLa cells in a that contained unseparated (categories I and II) or separated (categories III and IV) sister chromatids. The mean and standard deviation of three independent experiments are shown. (c) Lysates of HeLa Tet-On cell stably expressing Myc-Sgo1 WT or T346A were blotted with α-Myc or α-APC2 (loading control). Lanes are spliced together from the same gel. (d) Mitotic HeLa Tet-On cells stably expressing Myc-Sgo1 WT or T346A were transfected with siSgo1 and stained with DAPI and the indicated antibodies. The boxed regions in the overlay were magnified and shown in the right panel.
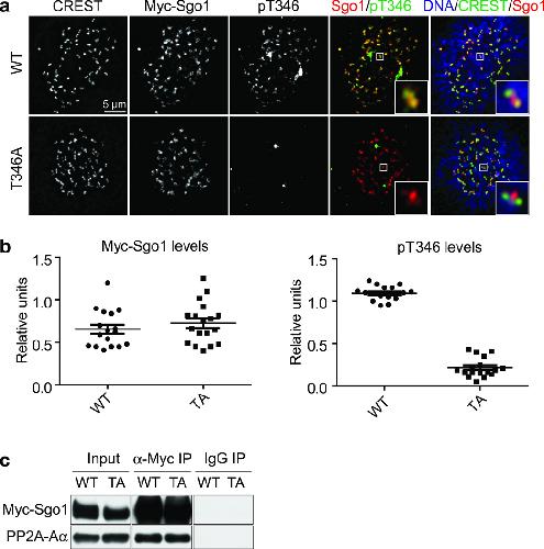
Figure 3. Sgo1 T346A localizes to centromeres and binds to PP2A(a) Mitotic HeLa Tet-On cells stably expressing Myc-Sgo1 WT or T346A were stained with the indicated antibodies. The boxed areas in the overlay were magnified and shown in inset. (b) Quantification of the intensities of α-Myc and α-pT346 Sgo1 staining of cells in a. Each dot in the graph represents a single cell (WT, n=18; T346, n=19). (c) Lysates of mitotic cells in a were immunoprecipitated with IgG or α-Myc. The total cell lysate (Input), IgG IP, and α-Myc IP were blotted with the indicated antibodies.
Figure 4. Sgo1 T346 phosphorylation promotes its binding to cohesin(a) Mitotic HeLa Tet-On cells stably expressing Myc-Sgo1 WT or T346A (TA) were lysed with or without Turbo Nuclease. The total cell lysates (Input) and IgG/α-Smc1 immunoprecipitates (IP) were blotted with the indicated antibodies. (b) HeLa Tet-On cells were either mock transfected or transfected with siSgo1, collected at 7 hr after a thymidine block (G2) or in mitosis (M), and lysed with the nuclease-containing buffer. The total cell lysates and α-Smc1 IP were blotted with the indicated antibodies. (c) Glutathione-Sepharose beads bound to GST, GST-Sgo1 WT, or T346A (TA) proteins treated with buffer or cyclin B–Cdk1 were incubated with mitotic HeLa Tet-On cell extracts. The proteins bound to beads were blotted with the indicated antibodies. (d) Lysates of mitotic HeLa Tet-On cells stably expressing StrepII-SA2 were incubated with Strep-Tactin beads. After washing, the beads were incubated with GST-Sgo1 WT or T346A (TA) that had been treated with buffer or cyclin B–Cdk1. The input Sgo1 proteins and proteins bound to beads were blotted with the indicated antibodies. (e) HeLa Tet-On cells stably expressing Myc-Sgo1 were mocked transfected or transfected with the indicated siRNAs, collected at mitosis, and lysed in the presence of nuclease. The total cell lysates (Input) and α-Smc1 IP were blotted with the indicated antibodies. IgG IP from mock transfected cells was used as a negative control. Note that the commercial Wapl antibody (Bethyl) failed to detect Wapl in α-Smc1 IPs. (f) GST or GST-Sgo1 pre-treated with buffer or cyclin B–Cdk1 were immobilized on glutathione-Sepharose beads. The beads were then incubated with lysates of Sf9 cells expressing recombinant human Scc1-His6 and SA2. The Sf9 lysate (Input) and proteins bound to beads were blotted with the indicated antibodies.
Figure 5. Sgo1–PP2A maintains cohesin-bound sororin in a hypophosphorylated state to counteract Wapl(a) HeLa Tet-On cells stably expressing Myc-Sgo1 WT or T346A (TA) were arrested at G1/S with thymidine (Thy) or in mitosis by nocodazole (Noc). The α-Myc IP from the mitotic cell lysates and varying amounts of α-Smc1 IP from both lysates were blotted with α-SA2 or α-pS1224 SA2. For better comparison of the band intensities, a darker exposure of the α-SA2 or α-pS1224 SA2 blots of α-Myc IP is shown on the right. The α-Myc IP was also blotted with α-Myc and α-PP2A Aα. (b) Quantification of the intensities of pS1224 SA2 in the IPs in a normalized by the intensities of total SA2 in the same IPs. The mean of two independent experiments is shown. (c) HeLa Tet-On cells stably expressing Myc-Sgo1 WT were arrested at G1/S with thymidine (Thy) or in mitosis by nocodazole (Noc). The α-Myc IP from the mitotic cell lysates and α-Smc1 IP from both lysates were blotted with α-SA2. To better reveal the SA2 gel mobility shift, we ran the gel for longer duration and with high concentrations of Mg2+ as reported previously15. (d) Sgo1–PP2A-bound cohesin contained Pds5 and hypophosphorylated sororin, but lacked Wapl. Lysates of HeLa Tet-On cells synchronized at G2 or mitosis (M) were immunoprecipitated with α-Sgo1 or α-Smc1. The total lysates (Input), α-Sgo1/IgG IPs from the mitotic lysate, and varying amounts of α-Smc1 IPs from both lysates were blotted with the indicated antibodies. Note that Wapl was readily detected in α-Smc1 IPs when blotted with our own α-Wapl antibody. (e) Quantification of the intensities of sororin and Wapl in the IPs in c normalized by the intensities of Smc1 in the same IPs. The mean of two independent experiments is shown. (f) Lysates of HeLa Tet-On cells synchronized at G2 or mitosis (M) were immunoprecipitated with α-Sgo1 or α-Smc1. The total lysates in varying amounts (Input), α-Sgo1 IP from the mitotic lysate, and α-Smc1 IP from G2 lysate were blotted with anti-sororin. (g) Lysates of mitotic HeLa Tet-On cells stably expressing Myc-Sgo1 were immunoprecipitated with α-Smc1 or α-Myc. The α-Myc IP and varying amounts of α-Smc1 IP were blotted with the indicated antibodies. The lysates of the same cells synchronized in G2 or mitosis (M) were blotted with α-sororin to indicate the positions of the hypo- or hyper-phosphorylated sororin species. (h) Quantification of the intensities of sororin, Pds5A, and Wapl in the IPs in g normalized by the intensities of Smc1 in the same IPs. The mean of two independent experiments is shown. (i) HeLa Tet-On cells stably expressing Myc-Sgo1 were cultured in the presence of doxycycline, mock transfected or transfected with siSororin, and synchronized in mitosis. The total cell lysates (Input) and the α-Myc IP were blotted with the indicated antibodies.
Figure 6. Sororin is required for the ectopic arm cohesion induced by Sgo1 overexpression(a) Co-depletion of Wapl rescued the mitotic arrest caused by Sgo1 depletion. HeLa Tet-On cells were transfected with the indicated siRNAs for 24 hr and analyzed by FACS. The mitotic index (as determined by the percentage of MPM2-positive cells) was plotted. The mean of two independent experiments is shown. (b) Overexpression of Sgo1 or sororin caused ectopic cohesion on chromosome arms. HeLa Tet-On cells stably expressing Myc-Sgo1 WT, T346A, or sororin-GFP or HeLa Tet-On cells transfected with siWapl were treated with nocodazole for 3 hr. The Myc-Sgo1-expressing cells were cultured in the absence (−) or presence (+) of doxycycline (Dox). Mitotic cells were collected and subjected to chromosome spread. The percentage of mitotic cells with closed chromosome arms (category I in Fig. 2a) was scored and plotted. The mean of two independent experiments is shown. (c) Mitotic cells expressing Myc-Sgo1 WT or T346A in the presence of Dox described in b were stained with the indicated antibodies. (d) HeLa Tet-On cells stably expressing Myc-Sgo1 WT were cultured in the presence of Dox and transfected with the indicated siRNAs. After treatment with nocodazole for 3 hr, the mitotic cells were subjected to chromosome spread and stained with DAPI. The percentage of mitotic cells with closed chromosome arms (category I in Fig. 2a) was scored and plotted. The mean of two independent experiments is shown. (e) Lysates of mitotic (M) HeLa Tet-On cells transiently expressing Myc-sororin were immunoprecipitated with α-M y c . T h e α-Myc beads were incubated with the partially purified GST-Sgo1–PP2A complex in the presence or absence okadaic acid (OA). The reaction mixtures were blotted with the indicated antibodies. (f) HeLa Tet-On cells stably expressing Myc-Sgo1 were cultured in the absence (−) or presence (+) of doxycycline (Dox) and synchronized in mitosis. The total cell lysates (Input) and the α-Smc1 IP were blotted with the indicated antibodies.
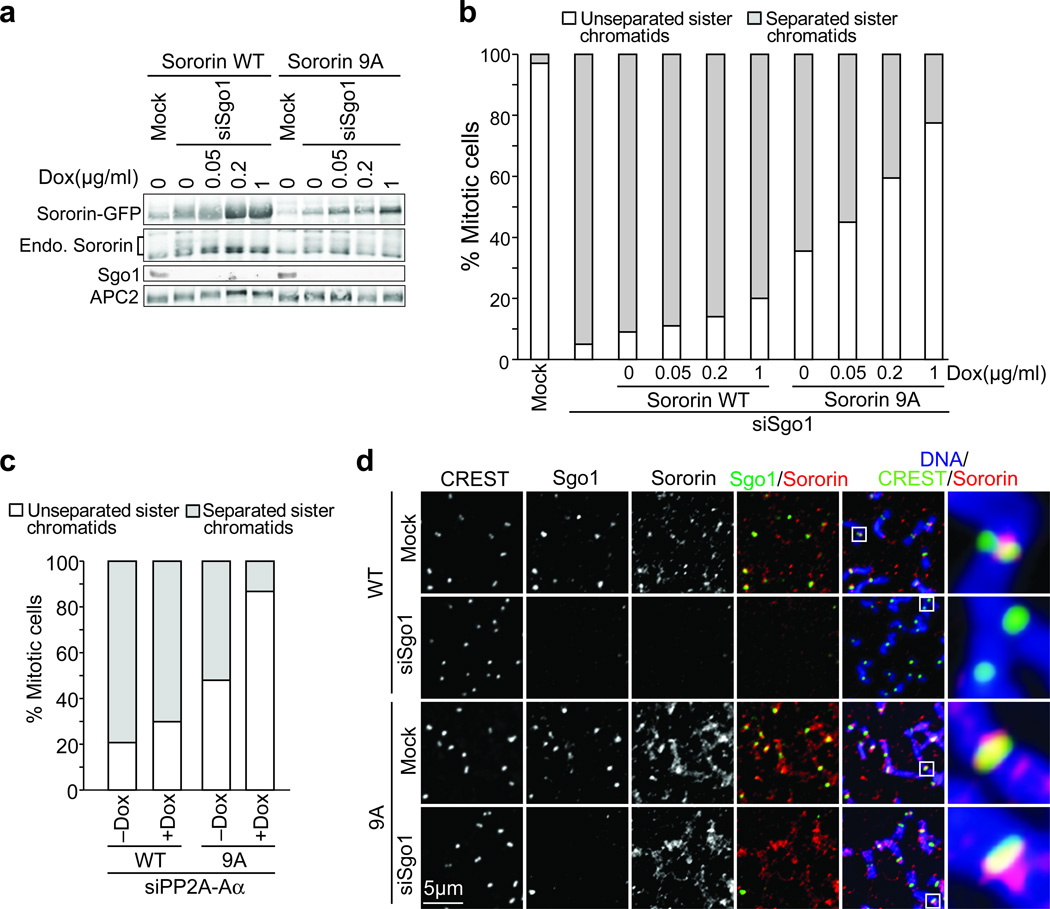
Figure 7. Expression of non-phosphorylatable sororin bypasses the requirement for Sgo1–PP2A in cohesion(a) HeLa Tet-On cells stably expressing sororin-GFP WT or 9A were cultured in the absence or presence of varying concentrations of doxycycline (Dox) and mock transfected or transfected with siSgo1. Cell lysates were blotted with anti-sororin (which detected both sororin-GFP and the endogenous sororin), anti-Sgo1, and anti-APC2 antibodies. (b) Mitotic cells in a were subjected to chromosome spreads. The percentages of mitotic cells with separated or unseparated chromatids were quantified. The mean of two independent experiments is shown. (c) HeLa Tet-On cells stably expressing sororin-GFP WT or 9A were cultured in the absence (−) or presence (+) of doxycycline (Dox) and transfected with siPP2A Aα. Mitotic cells were collected and subjected to chromosome spreads. The percentages of mitotic cells with separated or unseparated chromatids were quantified. The mean of two independent experiments is shown. (d) Mitotic cells in a (1 µg/ml Dox) were stained with the indicated antibodies. The boxed regions in the overlay were enlarged and shown on the right.
Figure 8. Sororin dissociation from mitotic chromosomes requires Cdk1(a) HeLa Tet-On cells stably expressing sororin-GFP transfected with siPP2A Aα were synchronized by a thymidine-arrest-release protocol. At 8 hrs after thymidine release, nocodazole was added to arrest cells in mitotic for 3 hrs. Mitotic cells were collected and were either untreated or treated with the Cdk1 inhibitor RO3306 (10 µM) for 15 min. The cells were stained with DAPI and the indicated antibodies. The boxed regions in the overlay were enlarged and shown on the right. (b) Model for how Sgo1–PP2A maintains centromeric cohesion during mitosis in human cells.