Click here to close
Hello! We notice that you are using Internet Explorer, which is not supported by Xenbase and may cause the site to display incorrectly.
We suggest using a current version of Chrome,
FireFox, or Safari.
???displayArticle.abstract???
Canonical Wnt signaling is emerging as a major regulator of endocytosis. Wnt treatment markedly increased the endocytosis and degradation in lysosomes of BSA. In this study, we report that in addition to receptor-mediated endocytosis, Wnt also triggers the intake of large amounts of extracellular fluid by macropinocytosis, a nonreceptor-mediated actin-driven process. Macropinocytosis induction is rapid and independent of protein synthesis. In the presence of Wnt, large amounts of nutrient-rich packages such as proteins and glycoproteins were channeled into lysosomes after fusing with smaller receptor-mediated vesicles containing glycogen synthase kinase 3 (GSK3) and protein arginine ethyltransferase 1 (PRMT1), an enzyme required for canonical Wnt signaling. Addition of Wnt3a, as well as overexpression of Disheveled (Dvl), Frizzled (Fz8), or dominant-negative Axin induced endocytosis. Depletion of the tumor suppressors adenomatous polyposis coli (APC) or Axin dramatically increased macropinocytosis, defined by incorporation of the high molecular weight marker tetramethylrhodamine (TMR)-dextran and its blockage by the Na+/H+ exchanger ethylisopropyl amiloride (EIPA). Macropinocytosis was blocked by dominant-negative vacuolar protein sorting 4 (Vps4), indicating that the Wnt pathway is dependent on multivesicular body formation, a process called microautophagy. SW480 colorectal cancer cells displayed constitutive macropinocytosis and increased extracellular protein degradation in lysosomes, which were suppressed by restoring full-length APC. Accumulation of the transcriptional activator β-catenin in the nucleus of SW480 cells was inhibited by methyltransferase inhibition, EIPA, or the diuretic amiloride. The results indicate that Wnt signaling switches metabolism toward nutrient acquisition by engulfment of extracellular fluids and suggest possible treatments for Wnt-driven cancer progression.
Fig. 1. Wnt signaling induces the formation of large vesicles generated by macropinocytosis. (A and B) Phase contrast images of HeLa cells showing that 20 min of Wnt treatment induces the formation of large vesicle-like structures (arrowheads). (C and D) In situ proteinase K protection assay (8) showing that GSK3, a key enzyme in the Wnt pathway, is translocated from the cytoplasm into large MVBs following Wnt3a treatment for 20 min. (E and F) Wnt3a induces rearrangement of the cortical F-actin cytoskeleton visualized by phalloidin staining; note that actin surrounds large vesicles 20 min after stimulation of HeLa cells with Wnt3a. (G and H) Still images from Movie S1 showing that F-actin (visualized with transfected LifeAct) at the leading edge lamellipodium forms macropinocytotic vesicles within 20 min of treating SW480APC cells with Wnt. (I–L) Wnt induces macropinocytosis in NIH 3T3 cells, assayed by uptake of TMR-dextran 70 kDa and inhibition with the amiloride derivative EIPA. (M–P) Depletion of the enzyme PRMT1 (which is essential for the activation of the Wnt pathway), but not control scrambled siRNA (8), blocked macropinocytosis in NIH 3T3 cells. **P < 0.01. (Scale bars, 10 μm.)
Fig. 2. Endocytosis and lysosomal degradation of BSA-DQ is increased by transfection of DNA constructs that activate the Wnt pathway. Untransfected cells serve as controls and are demarcated by a stippled line. (A and B) Fluorescence microscopy images showing that Dvl-myc overexpression increases endocytosis of BSA-DQ and degradation in HeLa cells (arrowheads); note that the untransfected cell has less BSA-DQ fluorescence than the transfected cell. (C and D) Overexpressed Wnt receptor Fz8 triggers BSA-DQ endocytosis (arrowheads). (E and F) Transfection of the fusion protein DIX-Lrp6-GFP, a strong activator of the Wnt pathway, triggered increased BSA-DQ endocytosis (arrowheads). (G and H) The control DIX-LRP6-GFP-M2 mutant, which has two mutations in the DIX domain of Dvl and is inactive in Wnt signaling (42), did not increase endocytosis. (I and J) Axin, an inhibitor of the Wnt pathway, did not affect endocytosis. (K and L) Dominant-negative Axin ΔRGS increased endocytosis of BSA-DQ (arrowheads). (M) Quantification of the activation of Wnt signaling by overexpression of a multiple-transfected DNA construct. Fluorescence per cell was quantified, as described in Materials and Methods analyzing a minimum of 25 transfected cells per condition. Untransfected NIH 3T3 cells are indicated by the minus (−) label. The M2 mutant DIX-Lrp6Ctail-M2 and Axin wild-type serve as negative controls that did not increase Wnt signaling nor endocytosis. (Scale bars, 10 μm.)
Fig. 3. Loss of function of the tumor suppressors Axin or APC trigger macropinocytosis of high molecular weight TMR-dextran 70 kDa, GSK3 and PRMT1 translocation to vesicles, and increased degradation of extracellular BSA protein in lysosomes. (A–D) Depletion of Axin or APC with siRNA triggered an increase in macropinocytosis marked by TMR-dextran 70 kDa in NIH 3T3 cells. Note that although Axin and APC are components of the β-catenin destruction complex, they also function as repressors of macropinocytosis. (E–J) APC induces localization of PRMT1 and GSK3 in vesicles in HeLa cells; GSK3 and PRMT1 sequestration are essential steps in canonical Wnt signaling. (K–N) Still images from Movie S2 showing that the colon cancer cell line SW480 had high BSA-DQ utilization within 30 min of addition, which was greatly reduced when full-length APC was restored in an isogenic cell line (SW480APC). (O–R) Similar experiment using the macropinocytosis tracer TMR-dextran 70 kDa. (S) Quantification of BSA-DQ digestion per SW480 or SW480APC cell. (T) Quantification of macropinocytosis of TMR-dextran 70 kDa in SW480 cells and its inhibition by restoration of APC. **P < 0.01. (Scale bars, 10 μm.)
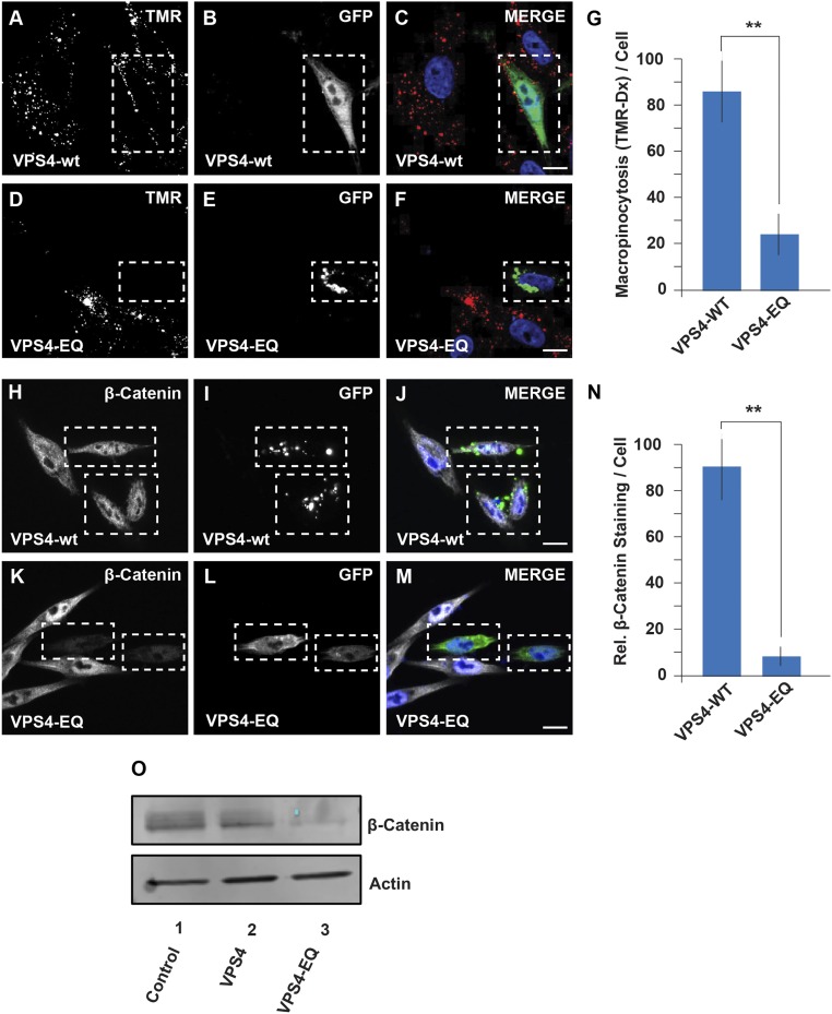
Fig. 4. The ESCRT machinery protein Vps4 is required for macropinocytosis and β-catenin nuclear accumulation in SW480 colorectal carcinoma cells. Vps4 is an ATPase, and the point mutation Vps4-EQ serves as a dominant-negative that prevents ESCRT machinery from recycling, therefore blocking microautophagy in late endosomes (44). (A–C) SW480 cells were transfected with Vps4-GFP and treated with the macropinocytosis marker TMR-dextran for 1 h; note that the cell which was transfected (indicated by a stippled square) had normal amounts of macropinocytosis. (D–F) Overexpression of dominant-negative Vps4-EQ blocked macropinocytosis of TMR-dextran, indicating that the ESCRT machinery function is required for macropinocytosis. (G) Quantification of the inhibitory effect of blocking the ESCRT machinery in transfected SW480 cells. (H–J) The SW480 cell line presents strong constitutive β-catenin staining that was unaffected by the overexpression of Vps4 (transfected cells indicated by stippled boxes). (K–M) Levels of β-catenin were greatly reduced in SW480 cells transfected with the dominant-negative Vps4-EQ (indicated by rectangles), but not in untransfected cells. (N) Quantification of the effect on β-catenin levels of blocking the ESCRT machinery in transfected cells. (O) Western blot showing that endogenous levels of β-catenin were reduced in dominant-negative Vps4-EQ transfected SW480 cells; actin serves as a loading control. **P < 0.01. (Scale bars, 10 μm.)
Fig. 5. Inhibitors of macropinocytosis or methylation decrease constitutive nuclear β-catenin accumulation in the colorectal cancer cell line SW480. (A–F) A marked reduction in nuclear β-catenin levels was caused by inhibiting macropinocytosis with EIPA or amiloride for 2 h. These agents inhibit macropinocytosis by blocking the plasma membrane Na+/H+ exchanger, resulting in acidification of cortical cytoplasm and inhibition of actin remodeling; amiloride is a diuretic that has been used in humans for over 50 y. (G) Quantification of β-catenin nuclear to cytoplasmic ratios, which were significantly reduced by EIPA or amiloride treatment (Materials and Methods). (H) Nuclear/cytoplasmic of β-catenin ratios were significantly reduced in SW480 cells treated with the methylation inhibitor Adox; corresponding immunofluorescence images are shown in SI Appendix, Fig. S5. (I) EIPA or amiloride treatment inhibited BAR Luciferase/Renilla activity in transiently transfected SW480 cells. (J) The macropinocytosis inhibitors EIPA or amiloride reduced Wnt3a signaling in HEK293T cells stably transfected with BAR/Renilla reporters. **P < 0.01. (Scale bars, 10 μm.)
Fig. 6. Model of the effects of the growth factor Wnt in receptor-mediated endocytosis (micropinocytosis) and in receptor-independent endocytosis of proteins from extracellular fluids (macropinocytosis). The Wnt coreceptors Lrp6 and Fz are incorporated into receptor-mediated small microendocytic vesicles, triggering an as yet unknown signal that causes actin cytoskeleton remodeling in the lamellipodium at the leading edge of the cell, forming membrane ruffles and macropinocytic cups that engulf large amounts of the surrounding liquid. Both types of endosomes fuse into common MVBs/late endosomes that contain GSK3 and PRMT1 and require the ESCRT machinery for their formation. In the presence of Wnt, BSA incorporated by macropinocytosis is channeled to degradation in lysosomes, providing a source of nutrition for cells in which Wnt signaling is activated. The recycling of membrane from macropinocytic vesicles may help drive the considerable increase in microautophagy observed in MVBs/late endosomes shortly after Wnt treatment (8).