Click here to close
Hello! We notice that you are using Internet Explorer, which is not supported by Xenbase and may cause the site to display incorrectly.
We suggest using a current version of Chrome,
FireFox, or Safari.
???displayArticle.abstract???
The actin cytoskeleton plays fundamental roles in ciliogenesis and the actin depolymerizing factor destrin regulates actin dynamics by treadmilling actin filaments and increasing globular actin pools. However, the specific developmental roles of destrin in ciliogenesis have not been fully elucidated. Here, we investigated the function of destrin in ciliogenesis using Xenopus laevis and human retinal pigmented epithelial (hRPE1) cells. We discovered the loss of destrin increased the number of multiciliated cells in the Xenopus epithelium and impeded cilia motility. Additionally, destrin depletion remarkably reduced the length of primary cilia in the Xenopus neural tube and hRPE1 cells by affecting actin dynamics. Immunofluorescence using markers of ciliary components indicated that destrin controls the directionality and polarity of basal bodies and axonemal elongation by modulating actin dynamics, independent of basal body docking. In conclusion, destrin plays a significant role during vertebrate ciliogenesis regulating both primary and multicilia development. Our data suggest new insights for understanding the roles of actin dynamics in cilia development.
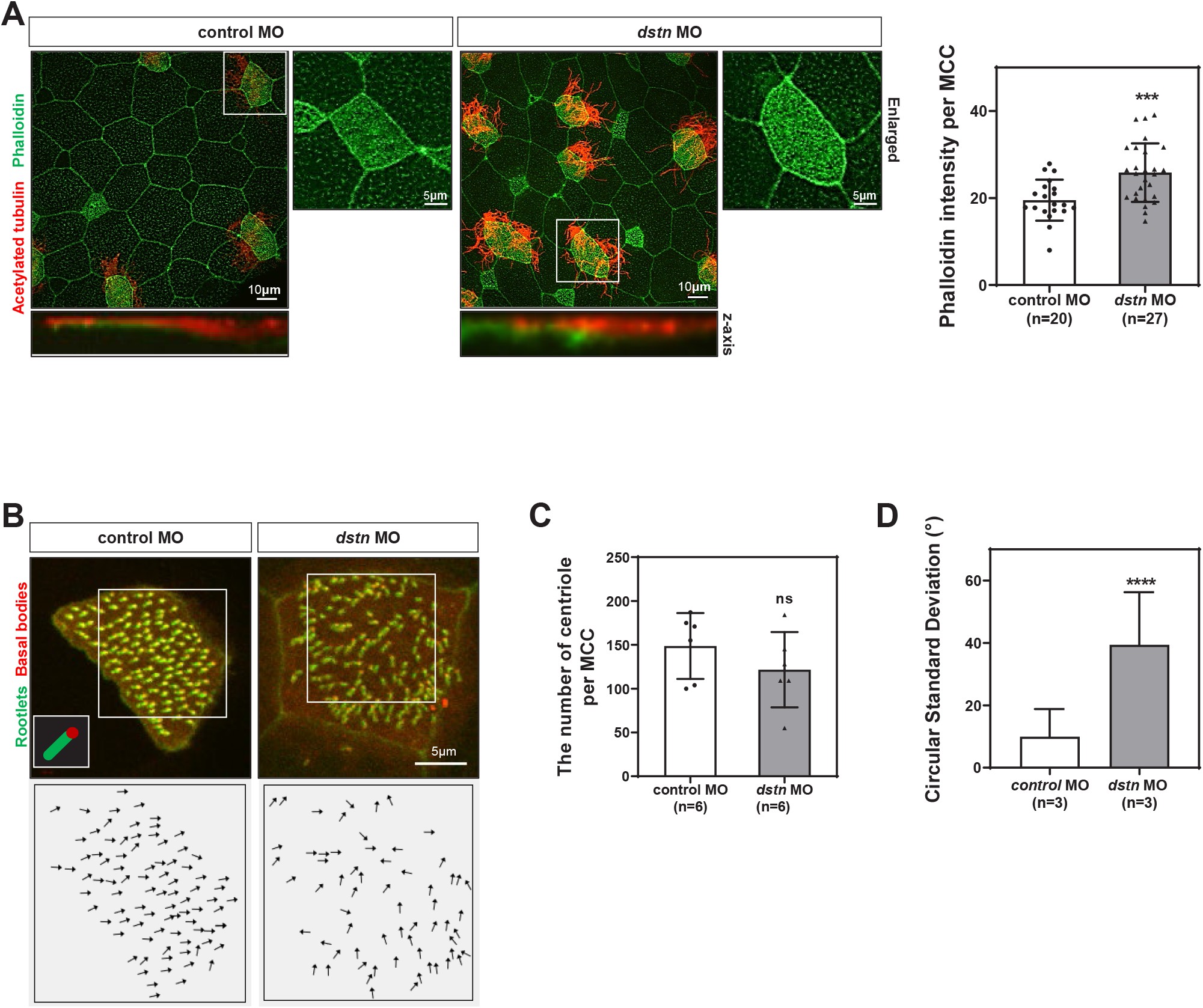
Fig. 2. Dstn is required for ciliogenesis during Xenopus embryonic development. (A) Xenopus epidermal MCCs marked by immunofluorescence using anti-acetylated tubulin (red) for cilia and phalloidin (green) for actin filament network (scale bar=10 μm; enlarged scale bar=5 μm). Statistical quantitation of phalloidin intensity revealed a significant increase in phalloidin intensity per MCC in dstn-depleted embryos as compared to control embryos. (B) Centrin-RFP and Clamp-GFP exhibited perturbation of basal body polarity in dstn-depleted embryos compared with coordinated polarity and alignment in control embryos. It is highlighted by black arrows (scale bar=5 μm). (C) We have quantified the number of centrioles per MCC in Xenopus epidermis and data showed that dstn knockdown did not significantly affect the number of centrioles in dstn morphant embryos. (D) The polarization was analyzed by angular measurements of Centrin/Clamp pairs in MCCs. Statistical analysis of data showed that dstn inhibition increased the circular standard deviation compared with control embryos (n=3). * p<0.05, ** p<0.01, *** p<0.001, **** p<0.0001, MO, morpholino oligonucleotides; MCC, multiciliated cells.
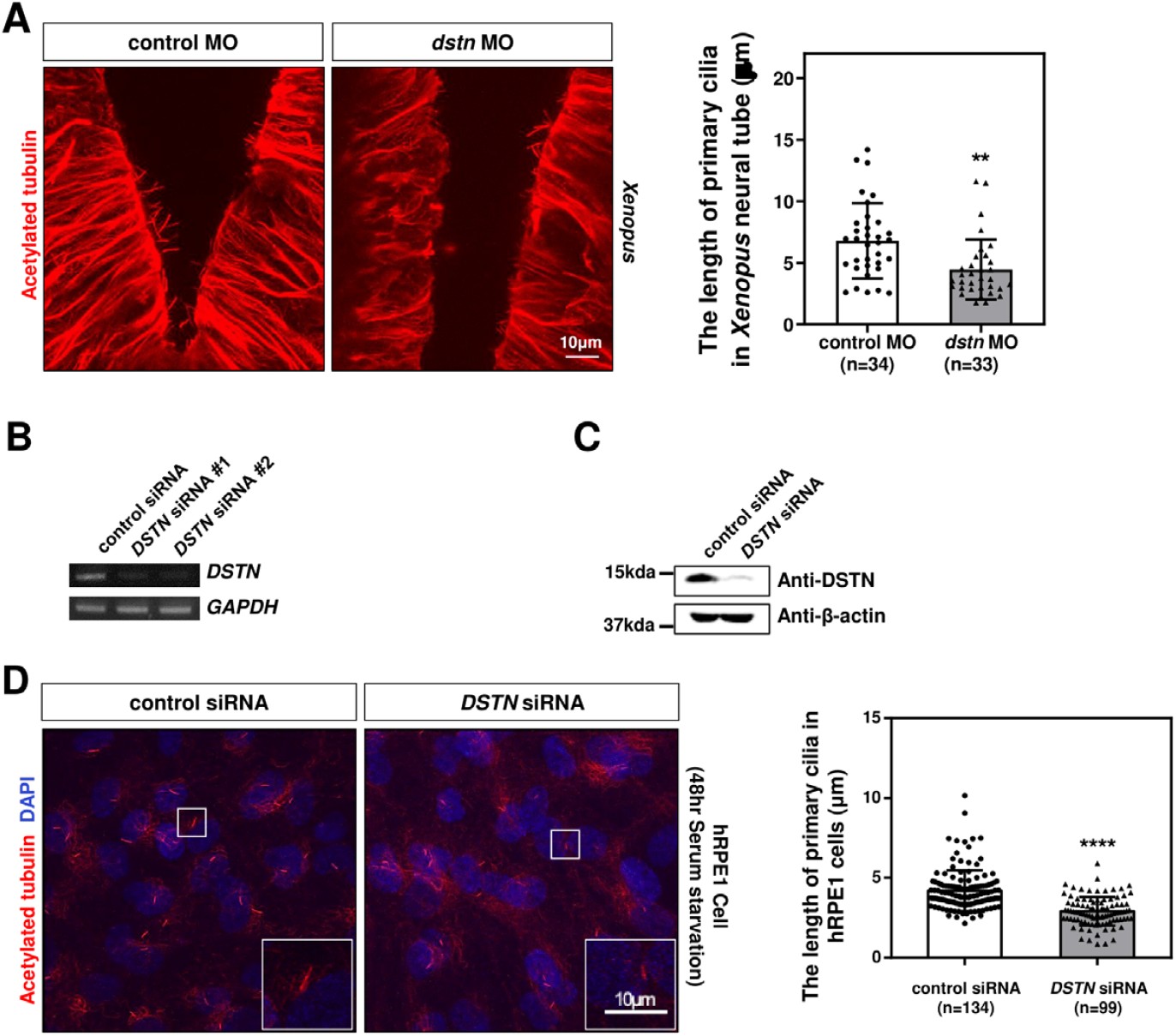
Fig. 3. Loss of Dstn results in length reduction of primary cilia in Xenopus and hRPE1 cells. (A) Acetylated tubulin immunostaining of dstn-deficient embryos revealed a considerable reduction in the length of neural tube primary cilia of Xenopus compared with control embryos (scale bar=10 μm). Statistical analysis showed that the dstn morphants exhibited a length of primary cilia less than 5 μm compared with approximately 8 μm long cilia in control embryos. (B) RT-PCR analysis revealed the specificity of DSTN siRNAs as the expression of DSTN was significantly reduced in RPE1 cells transfected with DSTN siRNAs. GADPH was used as the internal control. (C) Western blotting showed that the protein expression of DSTN was considerably reduced in DSTN siRNAs transfected hRPE1 cells. β-actin was used as the loading control. (D) hRPE1 cells were transfected with DSTN siRNAs and serum-starved for 48 hrs to induce ciliogenesis. As analyzed by immunostaining with acetylated tubulin, depletion of DSTN induced shorter primary cilia in hRPE1 cells with less than 2.5 μm compared with 5 μm long primary cilia in control hRPE1 cells (scale bar=10 μm). Statistical analysis of data revealed that the length of primary cilia was significantly reduced in DSTN-depleted cells as compared to the control cells. * p<0.05, ** p<0.01, *** p<0.001, **** p<0.0001.
Fig. 4. Depletion of DSTN affects axonemal elongation but does not perturb the docking of ciliary vesicles to centrioles. (A) hRPE1 cells were transfected with DSTN siRNAs and serum-starved for 48 hrs to induce ciliogenesis. The transfected cells were immunostained with antibodies against Cep164, Rab11, and IFT20 (green) along with acetylated tubulin (red). Loss of DSTN did not perturb the docking of ciliary vesicles to centrioles in hRPE1 cells. However, the axonemal length was considerably reduced in DSTN-depleted hRPE1 cells, as indicated by white arrowheads compared with control cells. A graph indicated the significant reduction in axonemes in hRPE1 cells devoid of DSTN, but no effect was observed for vesicle docking to centrioles after the loss of DSTN (scale bar=10 μm). (B) Immunofluorescence revealing stress fibers using phalloidin indicated that loss of DSTN in hRPE1 cells resulted in thicker stress fibers compared to thin fibers in control cells. White arrows indicated the thickness of stress fibers in control versus knockdown cells. Statistical analysis demonstrated that DSTN depletion resulted in increased mean phalloidin intensity (scale bar=10 μm). The level of significance is shown as * p<0.05, ** p<0.01, *** p<0.001, **** p<0.0001.