|
Fig. 1. ECM proteins and their remodeling are required for membrane infolding formation at topologically complex AChR clusters.(A) Airyscan confocal images showing the ultrastructural organization of the postsynaptic apparatus at mature mouse NMJs. Junctional folds are identified as AChR stripes (arrows) in the maximal and xz orthogonal projection images. (B) Different focal planes of Airyscan confocal images showing the association of membrane infoldings with aneural AChR clusters in cultured Xenopus muscle cells. White arrows, spatial colocalization of AChR and membrane infoldings; green arrows, T-tubules. (C) A scatter plot showing the correlation between the perforated area of AChR clusters and the total membrane infolding volume. (D) Quantification showing the percentage of aneural AChR clusters with membrane infoldings in muscle cells cultured on different substrates. LM, laminin; COL, collagen. (E) Representative confocal z-stack images showing the spatial association of membrane infolding and ECM degradation at aneural AChR clusters. Arrows, AChR localization at membrane infoldings; yellow line, line profile generation in (F). (F) A line profile showing the relative intensities of AChR, CellMask, and fluorescent gelatin along the yellow line in (E). Shaded regions were highlighted by a 50% cutoff intensity. Red arrows mark AChR peaks. (G) Maximal projection and surface rendering confocal images showing the effects of BB-94 on membrane infolding formation in aneural AChR clusters. (H and I) Quantification showing the effects of BB-94 on the normalized volume of membrane infoldings (H) and the colocalization volume of AChRs and membrane infoldings (I) per unit area of aneural clusters. Scale bars, 5 μm (unless stated otherwise). Data are means ± SEM. The numbers indicated in the bar regions represent the total numbers of muscle cells quantified from three independent experiments. *P ≤ 0.05, **P ≤ 0.01, and ****P ≤ 0.0001 [one-way analysis of variance (ANOVA) with Dunnett’s multiple comparisons test (D) and Student’s t test (H) and (I)]. |
|
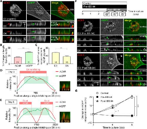
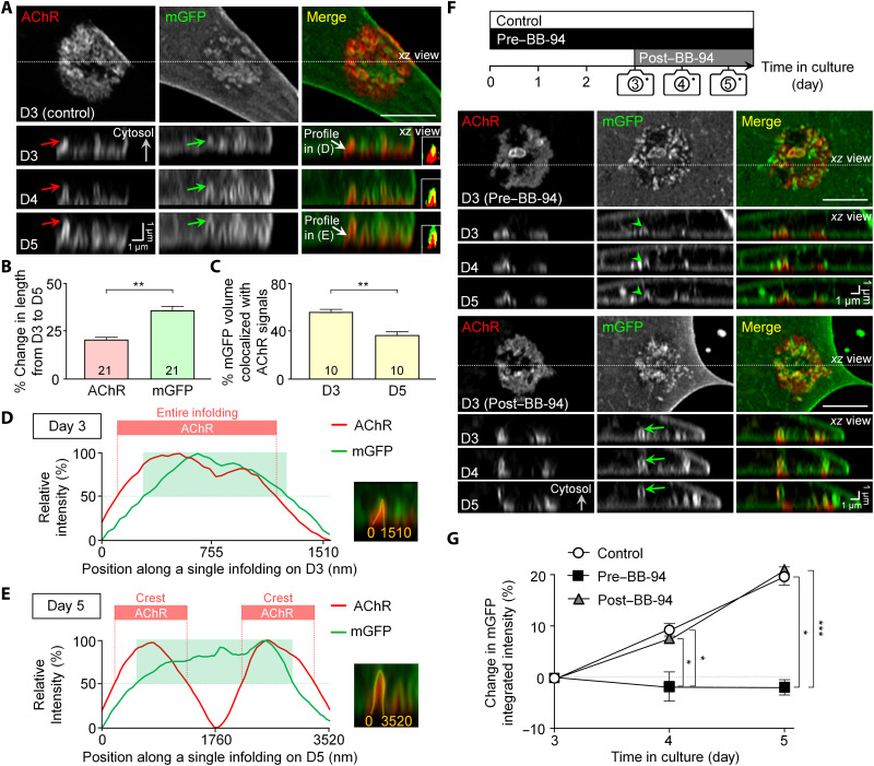
Fig. 2. ECM remodeling is required for the progressive elongation of the same membrane infoldings monitored over time.(A) Representative Airyscan confocal images showing the progressive elongation of membrane infoldings at the same aneural AChR clusters between days 3 and 5 in cultures. Red and green arrows, the progressive elongation of a membrane infolding; white arrows, the membrane infolding for generating line profiles in (D) and (E). Insets: Pseudocolor merge images indicating lower AChR abundance at the tip (trough) of membrane infoldings at later time points. (B and C) Quantification showing the progressive increase in the lengths of AChR and mGFP-labeled membrane infoldings (B) and the reduced degree of their colocalization (C) between days 3 and 5 in cultures. (D and E) Line profile plots showing the relative intensities of AChR (red) signals along mGFP-labeled membrane infoldings (green) indicated in (A) on day 3 (D) and day 5 (E) muscle cultures. Shaded regions were highlighted by a 50% cutoff intensity. Yellow lines, the same single-membrane infolding identified on days 3 and 5 for generating line profiles. (F and G) Experimental timeline, representative confocal images (F), and quantification (G) showing the differential effects of BB-94 pre- and post-treatment on membrane infolding maintenance and elongation in the same aneural AChR clusters over 5 days in culture. Arrowheads, the inhibition of membrane infolding elongation by BB-94 pre-treatment. Arrows, the progressive elongation of a membrane infolding in BB-94 post-treatment group. Scale bars, 5 μm (unless stated otherwise). The numbers indicated in the bar regions represent the total numbers of membrane infoldings (B) or muscle cells (C) quantified from three independent experiments. n = 17 (control); n = 17 (pre–BB-94); n = 21 (post–BB-94) muscle cells from three independent experiments (G). *P ≤ 0.05, **P ≤ 0.01, and ***P ≤ 0.001 [Student’s t test (B) and (C) and two-way ANOVA with Dunnett’s multiple comparisons test (G)]. |
|
Fig. 3. Time-dependent elongation of membrane infoldings exhibits differential localization of AChR and AChE along the length of membrane infoldings.(A) Maximal and orthogonal projection of Airyscan confocal z-stack images showing the spatial enrichment of AChE along the entire membrane infolding region at aneural AChR clusters in both 3- and 5-day-old live muscle cells. Arrows, the spatial distribution of AChR and AChE along the CellMask-labeled membrane infoldings in the orthogonal views. (B and C) Line profile plots showing the relative intensities of AChR (red), AChE (green), and CellMask (magenta) signals at aneural AChR clusters in 3- (B) and 5-day-old (C) muscle cells. The spatial distribution of AChR and AChE along the CellMask-labeled membrane infolding was highlighted in shaded regions by a 50% cutoff intensity. Yellow lines in the insets indicate the regions of interest (ROIs) for generating line profiles. Scale bars, 5 μm (unless stated otherwise). |
|
Fig. 4. Lipid rafts and caveolin-3 regulate membrane infolding formation and maintenance at aneural AChR clusters.(A) Different focal planes of Airyscan confocal images showing CTX-labeled lipid rafts at aneural AChR clusters (arrows). (B) Representative 3D and surface rendering images showing the effects of MβCD treatment on membrane infolding formation and maintenance. For clarity, only signals at aneural AChR clusters were included in the surface rendering images. (C and D) Quantification showing the effects of MβCD treatment on the percentage changes in membrane infolding volume (C) and colocalization volume of AChRs and membrane infoldings (D) after 1 day. (E) Representative images showing the spatial localization of endogenous caveolin-3 at membrane infoldings. Insets: 2D maximal projection images. Bottom row: The magnified view of different markers in a clipping (dark vertical) plane to better visualize a single-membrane infolding. (F) Line profile plots showing the spatial enrichment of AChR and caveolin-3 at the crest (right chart), but less at the trough (left chart), regions along a single mGFP-labeled membrane infolding. (G and H) Western blot analysis (G) and quantification (H) showing the effective knockdown of endogenous caveolin-3 expression by antisense caveolin-3 MO. (I) Representative images showing the effects of caveolin-3 knockdown on the formation of membrane infoldings. 2D maximal projection images are included in fig. S9B. (J and K) Quantification showing the normalized volume of membrane infoldings (J) and colocalization volume of AChRs and membrane infoldings (K) per unit area of aneural clusters. Scale bars, 5 μm (A), (B), and (I) or 1 μm (E). Data are means ± SEM. The numbers indicated in the bar regions represent the total numbers of muscle cells (C), (D), (J), and (K) or blots (H) quantified from three independent experiments. *P ≤ 0.05 and **P ≤ 0.01 [Student’s t test (C) and (D) and one-way ANOVA with Dunnett’s multiple comparisons test (H), (J), and (K)]. |
|
Fig. 5. Caveolin-3 knockdown inhibits the formation of nerve-induced synaptic AChR clusters with membrane infoldings.(A) Different focal planes of Airyscan confocal z-stack images showing the presence of membrane infoldings associated with synaptic AChR clusters in nerve-muscle co-cultures. Z values indicate the vertical distance from the basal muscle surface. Arrows indicate the spatial colocalization of AChR clusters and membrane infoldings at nerve-muscle contacts. Arrowheads indicate the sarcolemma invaginations at the T-tubules. (B) Experimental procedures for the preparation of endogenous agrin tracks to induce synaptic AChR clustering in cultured muscle cells. (C) 2D maximal projection and different focal planes of Airyscan confocal z-stack images showing the presence of membrane infoldings associated with AChR clusters induced by endogenous agrin tracks. Z values indicate the vertical distance from the basal muscle surface. Arrows indicate the spatial colocalization of AChR clusters and membrane infoldings. (D) Representative images showing a dose-dependent effect of muscle caveolin-3 knockdown on nerve-induced AChR clustering. Fluorescent dextran signals indicate the presence of MO in muscle cells. Arrows indicate synaptic AChR clusters at nerve-muscle contacts. Arrowheads and a dashed arrow indicate no and reduced AChR clusters at the nerve-muscle contacts, respectively. (E and F) Quantification showing the effects of muscle caveolin-3 knockdown on the percentage of nerve-muscle contacts with AChR clusters (E) and AChR intensity per unit length of nerve-muscle contacts (F) in the chimeric co-cultures. Scale bars, 5 μm (unless stated otherwise). Data are means ± SEM. The numbers indicated in the bar regions represent the total numbers of nerve-muscle contacts measured from four (E) or three (F) independent experiments. *P ≤ 0.05 and **P ≤ 0.01 (one-way ANOVA with Dunnett’s multiple comparisons test). a.u., arbitrary units. |
|
Fig. 6. Caveolin-3 knockdown delays agrin-induced AChR clustering by attenuating AChR endocytosis at aneural clusters.(A) Representative images showing the effects of caveolin-3 knockdown on agrin bead–induced AChR clustering upon 0.5- or 4-hour stimulation. Fluorescent dextran signals indicate the presence of MO in muscle cells. 8-bit pseudocolor images highlight the relative fluorescence intensity of agrin bead–induced AChR clusters under different conditions. (B and C) Quantification showing the effects of caveolin-3 knockdown on the percentage of bead-muscle contacts with AChR clusters (B) and the normalized fluorescence intensity of bead-induced AChR clusters (C). (D and E) Representative images (D) and quantification (E) showing the effects of low caveolin-3 knockdown on AChR internalization at aneural clusters upon agrin bead stimulation. Arrows indicate internalized AChR vesicles at aneural clusters. (F) Schematic diagram illustrating the experimental approach for visualizing and tracking the formation of AChR-containing vesicles at membrane infoldings within ECM-induced aneural AChR clusters by adjusting the focal plane of high-speed time-lapse imaging at ~1.5 μm above the basal muscle membrane. (G) Representative time-lapse images capturing the formation of AChR-containing vesicles (red arrows) derived from the tip of membrane infoldings (red arrowheads) in agrin bead–stimulated muscle cells. A kymograph was constructed along the indicated yellow line that shows the initial formation of AChR vesicles from membrane infoldings at aneural AChR clusters, followed by directional movement toward the location of agrin bead stimulation. White arrows, the tip of membrane infoldings detected at the specified focal plane. The time-lapse video, movie S1, is available in the Supplementary Materials. Scale bars, 5 μm. Data are means ± SEM. The numbers indicated in the bar regions represent the total numbers of bead-muscle contacts (B) and (C) and bead-contacted muscle cells (E) measured from four (B) and (C) and three (E) independent experiments, respectively. *P ≤ 0.05 (one-way ANOVA with Dunnett’s multiple comparisons test). |
|
Fig. 7. MβCD treatment or caveolin-3 knockdown inhibits the postnatal development of junctional folds at mouse NMJs in vivo.(A) Experimental timeline for MβCD-mediated lipid raft disruption (gray arrows) or shRNA-mediated caveolin-3 knockdown (green arrow) in the early postnatal development of mouse hindlimb muscles. (B) Airyscan confocal images showing the effects of MβCD on junctional fold development in single muscle fibers isolated at P21. AChE signals mark the entire junctional fold structures. Red arrows, AChR stripes. Insets: Less AChR signals (red) detected at the troughs of AChE-labeled junctional folds (green) in the thresholded images. (C and D) Quantification showing the effects of MβCD treatment on the normalized AChR volume (C) and the width of and the average distance between AChR stripes (D) at NMJs. (E and F) Quantification showing the effects of MβCD treatment on the normalized AChE volume (E) and the percentage of AChE volume colocalized with AChR signals (F) at NMJs. (G) Airyscan confocal images showing the effects of caveolin-3 shRNA on the development of junctional folds in single muscle fibers isolated at P21. EGFP signals: the presence of shControl or shCav-3. Red arrows: AChR stripes. (H and I) Quantification showing the effects of shRNA-mediated caveolin-3 knockdown on the normalized AChR volume (H) and the width of and the average distance between AChR stripes (I) at NMJs. shCont, shControl. (J and K) Western blot analysis (J) and quantification (K) showing the effective knockdown of endogenous caveolin-3 expression in the hindlimb muscles by adenovirus-mediated delivery of shCav-3. β-Tubulin (β-Tub) was used as the loading control. Scale bars, 5 μm (unless stated otherwise). Data are means ± SEM. The numbers indicated in the bar regions represent the total numbers of NMJs (C), (E), (F), and (H) and AChR stripes (D) and (I) measured from three animals per experimental group. *P ≤ 0.05 and **P ≤ 0.01 (Student’s t test). |
|
Fig. 8. Proposed roles of membrane folds in regulating AChR trafficking and redistribution during the maturation of topologically complex postsynaptic apparatus in muscle cultures and at NMJs in vivo.(A) Topological changes of the postsynaptic apparatus from simple oval plaques to more elaborated perforated and C-shaped are observed in both ECM-induced AChR clusters in muscle cultures and mouse NMJs during postnatal development. Within the first three postnatal weeks (P0 to P21) in mice, the elimination of inactive axonal inputs occurs at the polyneuronally innervated muscle fibers, leading to singly innervated muscle fibers. Meanwhile, the structural maturation of postsynaptic apparatus occurs at active NMJs, as evidenced by the formation of junctional folds. In this study, we observed that membrane infoldings are progressively formed at ECM-induced AChR clusters in the basal membrane of cultured muscle cells during the first 5 days in vitro (DIV). Upon nerve innervation, AChRs are redistributed from aneural clusters to nascent nerve-muscle contact sites through intracellular trafficking of AChR vesicles derived from the membrane infoldings. This process mirrors the redistribution of postsynaptic proteins from inactive to active NMJs during synapse elimination and maturation in postnatal development of mammalian NMJs. (B) In Xenopus nerve-muscle co-cultures, we found that lipid rafts and caveolin-3 play a crucial role in regulating extensive membrane infolding formation at PLS-localized AChR-poor perforations of aneural and nerve-induced AChR clusters. Similar to the mature NMJs in vivo, vesicular trafficking of AChR molecules is observed at AChR clusters in muscle cultures, where synaptogenic stimulation may hijack the trafficking of AChR vesicles to promote the assembly of nerve-induced synaptic AChR clusters (dashed arrows). Together, this study provides compelling evidence to support the long-standing hypothesis that topological maturation of nerve-independent ECM-induced aneural AChR clusters in muscle cultures mirrors that of the postsynaptic apparatus at mature mammalian NMJs in vivo. |