Click here to close
Hello! We notice that you are using Internet Explorer, which is not supported by Xenbase and may cause the site to display incorrectly.
We suggest using a current version of Chrome,
FireFox, or Safari.
Sci Rep
2024 Mar 11;141:5918. doi: 10.1038/s41598-024-56002-8.
Show Gene links
Show Anatomy links
The Musashi RNA binding proteins direct the translational activation of key pituitary mRNAs.
Banik J, Moreira ARS, Lim J, Tomlinson S, Hardy LL, Lagasse A, Haney A, Crimmins MR, Boehm U, Odle AK, MacNicol MC, Childs GV, MacNicol AM.
???displayArticle.abstract???
The pituitary functions as a master endocrine gland that secretes hormones critical for regulation of a wide variety of physiological processes including reproduction, growth, metabolism and stress responses. The distinct hormone-producing cell lineages within the pituitary display remarkable levels of cell plasticity that allow remodeling of the relative proportions of each hormone-producing cell population to meet organismal demands. The molecular mechanisms governing pituitary cell plasticity have not been fully elucidated. Our recent studies have implicated a role for the Musashi family of sequence-specific mRNA binding proteins in the control of pituitary hormone production, pituitary responses to hypothalamic stimulation and modulation of pituitary transcription factor expression in response to leptin signaling. To date, these actions of Musashi in the pituitary appear to be mediated through translational repression of the target mRNAs. Here, we report Musashi1 directs the translational activation, rather than repression, of the Prop1, Gata2 and Nr5a1 mRNAs which encode key pituitary lineage specification factors. We observe that Musashi1 further directs the translational activation of the mRNA encoding the glycolipid Neuronatin (Nnat) as determined both in mRNA reporter assays as well as in vivo. Our findings suggest a complex bifunctional role for Musashi1 in the control of pituitary cell function.
Figure 1. Musashi directs translational activation via the Prop1 mRNA 3′ UTR. NIH3T3 cells were co-transfected with the full length pmiRGLO Prop1 3′ UTR plasmid or the 552 bp Pou1f1 3′ UTR Firefly luciferase reporter plasmid and either a plasmid encoding the eGFP moiety alone (peGFPN1), or eGFP tagged forms of wild-type Musashi1 (Msi1-WT) or an RNA binding mutant form of Musashi1 (Msi1-bm). Firefly luciferase values were normalized to the expression of a control Renilla luciferase expressed from the same plasmid (FF/Renilla). Values that differ significantly after one-way ANOVA F(5, 18) = 23.42 are indicated, **(p < 0.01) or ***(p < 0.001). Representative experiments are shown.
Figure 2. Musashi phosphorylation is required to activate Prop1 3′ UTR reporter mRNA translation. (A) NIH3T3 cells were co-transfected with the full length pmiRGLO Prop1 3′ UTR reporter plasmid and either eGFP tagged forms of mouse wild-type (mMsi1-WT) or mMsi1-AA (encoding a mutant form of MSI1 where the two regulatory sites of activating phosphorylation have been mutated to alanine residues) and the relative Firefly/Renilla luciferase values normalized to the values obtained with same the pmiRGLO plasmid co-transfected with peGFPN1 (Control 3′ UTR). For all panels, values that differ significantly after one-way ANOVA F(2, 9) = 21.46 are indicated, **(p < 0.01), or ****(p < 0.0001). No significant change between samples is indicated by ns. A representative experiment is shown. B Fluorescent microscopy demonstrating relative levels of GFP expression after transfection of empty vector, mMsi1-WT or mMsi1-AA prior to lysing for luciferase assay shown in (A).
Figure 3. Deletion analysis of the Prop1 3′ UTR. (A) Schematic representation of the tested pmiRGLO Prop1 3′ UTR reporter constructs. Red boxes indicate the position of MBEs, the blue hexagons indicate polyadenylation hexanucleotides and an “X” indicates a mutated MBE. (B) NIH3T3 cells were co-transfected with the indicated pmiRGLO full length or deletion Prop1 UTR reporter plasmid and either empty vector (eGFP) (blue bars) or eGFP tagged Musashi1 (Msi1-eGFP) (green bars) and the relative Firefly/Renilla luciferase values assessed. An MBE mutant form of the last 195 nucleotides was assessed in the presence of empty vector (blue bar) or Msi1-eGFP (red bar). For all indicated pairwise comparisons, values that differ significantly by Student t test are indicated, * (p < 0.05), ** (p < 0.01), *** (p < 0.001), or **** (p < 0.0001) or ns, not significant. In each case, representative experiments are shown.
Figure 4. Differential regulation of gonadotrope target mRNAs. NIH3T3 cells were co-transfected with the full length pmiRGLO Gata2 3′ UTR (A) or Nr5a1 3′ UTR (B) Firefly luciferase reporter plasmid and either a plasmid encoding the eGFP moiety alone (peGFPN1), or eGFP tagged forms of wild-type Musashii1 (Msi1-WT) or an RNA binding mutant form of Musashi1 (Msi1-bm). Firefly luciferase values were normalized to the expression of a control Renilla luciferase expressed from the same plasmid (FF/Renilla). Values that differ significantly after one-way ANOVA (Gata2 F(2, 9) = 167.0; Nr5a1 F(2, 9) = 68.42) are indicated, **** (p < 0.0001). Representative experiments are shown.
Figure 5. Deletion analysis of the Gata2 3′ UTR. (A) Schematic representation of the tested pmiRGLO Gata2 3′ UTR reporter constructs. Grey boxes indicate the position of MBEs and the red hexagons indicate polyadenylation hexanucleotides. An “X” indicates a mutated MBE within the full length 3′ UTR. (B) NIH3T3 cells were co-transfected with the indicated pmiRGLO reporter plasmid and eGFP tagged Musashi 1 and the relative Firefly/Renilla luciferase values compared to the values obtained with same the pmiRGLO plasmid co-transfected with peGFPN1 (Empty Vector). In each case, empty vector controls are shown as blue bars and Msi1-WT co-transfected with wild-type Gata2 3′ UTR or mutant Gata2 3′ UTRs samples in green or red bars, respectively. For all indicated pairwise comparisons, values that differ significantly by Student t test are indicated, *(p < 0.05), ***(p < 0.001), or ****(p < 0.0001) and representative experiments are shown.
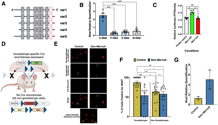
Figure 6. NNAT is a novel in vivo MSI target in gonadotropes. (A) A schematic representation of the five Nnat mRNA variant 3′ UTRs. Grey boxes indicate the position of MBEs and the red hexagons indicate polyadenylation hexanucleotides. (B) Nnat mRNA levels in whole pituitaries of adult control females in the morning (0900) of diestrus (D), proestrus (P), estrus (E) and metestrus (M). For each stage, n = 4–5 pituitaries. Relative quantification results are shown, and differences were determined by One-Way ANOVA (F(3, 15) = 2.11) followed by Tukey’s multiple comparisons test. Relative quantification was performed using non-pituitary cell lysate with similar abundance of both Ppia1 and Nnat transcripts. (C) Firefly luciferase reporter assay in NIH/3T3 cells co-transfected with the pmiRGLO Nnat 3′ UTR plasmid and either the eGFP moiety alone (Empty vector), or eGFP tagged forms of the wild-type Musashi1 (Msi1-WT) or an RNA binding mutant of Musashi1 (Msi1-bm). Firefly luciferase values were normalized to the expression of a control Renilla luciferase expressed from the same plasmid (FF/Renilla). The graph is representative of 3 separate experiments, with each condition measured in quadruplicate. Differences were determined by One-Way ANOVA F(2, 9) = 4.77) followed by Tukey’s multiple comparisons test. (D) Schematic representation of the reporter and floxed Musashi transgenes in the presence/absence of Cre recombinase expression. In control animals, no Cre-recombinase is expressed, and Musashi is expressed normally. All cells in the body fluoresce red (tdTomato). In Gon-Msi1/2-null animals, the same is true except for the gonadotropes. The GnRHR-IRES-Cre drives Cre expression specifically in gonadotropes. In these cells only, Msi 1 and Msi2 are excised, as is tdTomato. EGFP is expressed only in these gonadotropes. (E) Fluorescent immunolabeling of NNAT (blue) in Gon-Msi-null gonadotropes (green) vs non-gonadotrope pituitary cells (red). An absorption control, in which NNAT protein was added shows the specificity of the antibody. (F) At least 200 cells were analyzed per animal, and three animals are represented within each genotype. The proportion of cells labelled for NNAT was determined, and statistical differences were calculated using One-Way ANOVA (F(3, 58) = 1.45) followed by Tukey’s multiple comparisons test. (G) qPCR quantification of Nnat mRNA levels (relative to Ppia) in duplicate samples from control or Gon-Msi-null diestrous female pituitaries as indicated. Each experimental group has n = 2 pituitary cell pools, with n = 3 pituitaries/pool (no statistical analysis performed due to limited n). For all figures, **p < 0.01, ***p < 0.001, ****p < 0.0001. Panel D was created with Biorender.com.
Figure 7. Pituitary mRNA 3′ UTR MBE distribution and motif utilization. Schematic representation of indicated pituitary mRNA 3′ UTRs (upper) and MBE motif distribution (lower). Boxes indicate the position of MBEs and the polyadenylation hexanucleotide is shown as a red bordered hexagon. The upper four 3′ UTRs are activated by Musashi, the lower five are repressed. Length of the black line is proportional to length of the indicated 3′ UTR. Boxes are color coded by MBE motif sequence and are stacked top to bottom to indicate 5′ to 3′ MBE distribution along the indicated 3′ UTR.
Figure 8. 3′ UTR-specific and context dependent mRNA translational regulation by Musashi. Schematic representation of the possible layers of translational control exerted by Musashi. In this model, Musashi interacts with a subset of cellular mRNAs containing MBEs in favorable secondary structure within the 3′ UTR (A). Differences in secondary structure or modulation by additional regulatory motifs within each 3′ UTR confer either Musashi-dependent mRNA translational activation (e.g. Prop1) or repression (e.g. Pou1f1). We hypothesize that each 3′ UTR recruits unique activation or repression proteins to the Musashi mRNP assembled on the target mRNA (B). Modulation of the cellular context via extracellular signaling can modulate the behavior of the assembled Musashi mRNPs to alter mRNA translational output (C). See text for details.