XB-ART-61117
BMC Biol
2024 Nov 28;221:276. doi: 10.1186/s12915-024-02076-9.
Show Gene links
Show Anatomy links
Tripartite interactions of PKA catalytic subunit and C-terminal domains of cardiac Ca2+ channel may modulate its β-adrenergic regulation.
Oz S, Keren-Raifman T, Sharon T, Subramaniam S, Pallien T, Katz M, Tsemakhovich V, Sholokh A, Watad B, Tripathy DR, Sasson G, Chomsky-Hecht O, Vysochek L, Schulz-Christian M, Fecher-Trost C, Zühlke K, Bertinetti D, Herberg FW, Flockerzi V, Hirsch JA, Klussmann E, Weiss S, Dascal N.
???displayArticle.abstract???
BACKGROUND: The β-adrenergic augmentation of cardiac contraction, by increasing the conductivity of L-type voltage-gated CaV1.2 channels, is of great physiological and pathophysiological importance. Stimulation of β-adrenergic receptors (βAR) activates protein kinase A (PKA) through separation of regulatory (PKAR) from catalytic (PKAC) subunits. Free PKAC phosphorylates the inhibitory protein Rad, leading to increased Ca2+ influx. In cardiomyocytes, the core subunit of CaV1.2, CaV1.2α1, exists in two forms: full-length or truncated (lacking the distal C-terminus (dCT)). Signaling efficiency is believed to emanate from protein interactions within multimolecular complexes, such as anchoring PKA (via PKAR) to CaV1.2α1 by A-kinase anchoring proteins (AKAPs). However, AKAPs are inessential for βAR regulation of CaV1.2 in heterologous models, and their role in cardiomyocytes also remains unclear. RESULTS: We show that PKAC interacts with CaV1.2α1 in heart and a heterologous model, independently of Rad, PKAR, or AKAPs. Studies with peptide array assays and purified recombinant proteins demonstrate direct binding of PKAC to two domains in CaV1.2α1-CT: the proximal and distal C-terminal regulatory domains (PCRD and DCRD), which also interact with each other. Data indicate both partial competition and possible simultaneous interaction of PCRD and DCRD with PKAC. The βAR regulation of CaV1.2α1 lacking dCT (which harbors DCRD) was preserved, but subtly altered, in a heterologous model, the Xenopus oocyte. CONCLUSIONS: We discover direct interactions between PKAC and two domains in CaV1.2α1. We propose that these tripartite interactions, if present in vivo, may participate in organizing the multimolecular signaling complex and fine-tuning the βAR effect in cardiomyocytes.
???displayArticle.pubmedLink??? 39609812
???displayArticle.pmcLink??? PMC11603854
???displayArticle.link??? BMC Biol
Species referenced: Xenopus laevis
Genes referenced: akap7 app camp cav1 dct myc nav1
GO keywords: calcium activated cation channel activity
???attribute.lit??? ???displayArticles.show???
|
|
Fig. 1The current concept of the signaling pathway underlying the β-adrenergic regulation of CaV1.2 in cardiomyocytes. The cascade is initiated by the binding of an agonist (e.g., epinephrine or norepinephrine; depicted as a small green circle) to a β-adrenergic receptor (βAR) which, in turn, activates the G protein Gs by catalyzing GDP-GTP exchange at the Gαs subunit followed by separation of the latter from the Gβγ subunit. The GTP-bound Gαs, alone or in concert with Gβγ, activates adenylyl cyclase (AC), promoting the conversion of ATP to cAMP. cAMP activates PKA, causing the dissociation of its regulatory (RS) from catalytic (CS) subunits. CS phosphorylates several targets including CaV1.2α1 and CaVβ subunits, but the most important target in CaV1.2 regulation appears to be the Rad protein. Phosphorylation of Rad removes the constitutive inhibition that it exerts upon channel activity, through separation of Rad from CaVβ. According to the classical prevalent scheme: before activation, the PKA holoenzyme is associated with the CaV1.2α1 subunit via an AKAP protein that strongly binds PKAR (the binding main sites for most AKAPs are in the dCT of CaV1.2α1); however, as detailed in the text, AKAPs are probably not strictly required in cardiomyocytes. The scheme also shows the auxiliary subunits of CaV1.2 and the cytosolic domain of CaV1.2α1: N-terminus (NT), C-terminus (CT) (with dCT colored dark mustard), and intracellular loops (shown in light gray). Also indicated are the approximate CT proteolytic cleavage site (scissors), major PKA phosphorylation sites in the CT (S1700 and S1928), and the DCRD, CBS, and PCRD domains |
|
|
Fig. 2CaV1.2α1Δ1821 and PKAC co-immunoprecipitate independently of PKAR. A left panel: Tetracycline administration induced CaV1.2α1Δ1821 expression in HEK293 cells stably transfected with CaV1.2α1Δ1821, with or without transiently expressed PKAC-YFP (marked as input). Right panel: CaV1.2α1 antibody, but not sodium channel subunit antibody, NaV1.1, specifically enriched CaV1.2α1Δ1821 and co-precipitated transiently expressed PKAC-YFP (detected by PKAC antibody) only in cells that co-express CaV1.2α1Δ1821 and PKAC-YFP. Note that in Tet-conditional stable cell lines, in the absence of tetracycline the promoter activity is minimal but often shows some basal activity [84], as revealed by the faint band of CaV1.2α1, visible by IP. B left panel: Tetracycline administration induced CaV1.2α1 expression, with or without transiently expressed PKAC-YFP and PKAR-HA (marked as input). Right panel: GFP antibody specifically enriched PKAC-YFP and co-precipitated CaV1.2α1Δ1821 and PKAR-HA. Addition of forskolin and cAMP, but not DMSO, lowered the amount of co-precipitated PKAR, but did not affect co-precipitated CaV1.2α1Δ1821. C PKA activators enhanced the interaction of PKAC with CaV1.2α1Δ1821 (1.47 ± 0.25, n = 8) and reduced its interaction with PKAR (0.29 ± 0.09, n = 8) relative to control (without PKA activators, with DMSO only). Y axis shows normalized band intensity relative to control. Statistics: Kruskal–Wallis test followed by Dunn’s multiple comparison test (p values are shown for all comparisons). A separate statistical analysis using one-sample t-test vs. DMSO control confirmed that the change in binding to CaV1.2α1Δ1821 was not statistically significant for PKAC (p = 0.097) but significant for PKAR (p = 0.015) |
|
|
Fig. 3Peptide array reveals PKAC interaction sites within CaV1.2α1 -CT. A An array of 25-mer overlapping peptides with a 5 a.a. shift from CaV1.2α1-CT segment, immobilized as spots on a membrane, were overlaid with purified His-PKAC and probed with PKAC antibody. Shown is the part of the membrane presenting the CT region between a.a. 1576–1647 (framed in black box) and a.a. 1672–2171 (the rest of the array). Within this segment, cysteines were replaced with serines to avoid the formation of disulfide bridges. See Additional File 1: Fig. S3 for the image of the full array and additional details. The overlay reveals three main interaction domains on CaV1.2α1-CT: K1672-G1731 (PCRD; framed in blue box), V1737-E1776 (red box) and L2072-L2126 (DCRD; dark yellow box). Shown are representative results of four independent experiments. B Amino acid sequence of the interaction domains; color code same as boxes in A |
|
|
Fig. 4Peptide array reveals interaction sites of PCRD and DCRD with PKAC. A An array of 25-mer overlapping peptides, with a 5 a.a. shift, of PKAC immobilized as spots on a membrane were overlaid with purified His-DCRD-Myc (left) and His-SUMO-PCRD (right). The overlay reveals a common DCRD/PCRD binding site (framed in red) and an additional PCRD unique site (magenta) on PKAC. Shown are representative results of three independent experiments. B PCRD and DCRD binding sites on PKAC are located within solvent exposed helices. C Side view (left) and a 70° rotated view (right) cartoons of human PKAC protein (PDB: 4WB5 [89]). The PKI peptide and amino acids 311–350 of this structure were removed for clarity. An ATP molecule with 2 metal ions is depicted as sticks in the catalytic site. The PKAC N-terminal domain is colored gray, the C-terminal domain green, the common PCRD/DCRD binding site red, and the unique PCRD binding site magenta |
|
|
Fig. 5Dose dependent binding of GST-PKAC to DCRD and PCRDtrunc. One microgram of purified DCRD (A, B) or PCRDtrunc (C, D) was used to pull down the indicated amounts of GST-PKAC on Ni–NTA beads. The reaction volume was 300 µl. A DCRD/PKAC interaction. Upper gel: input (Coomassie staining of a separate gel with exactly the same amounts of proteins as for pull-down reaction shown in the middle gel). Middle gel: elution from beads (Coomassie). Lower image: Western blot of the eluted proteins, with PKAC antibody. B Quantitation of the binding curve for the DCRD-PKAC experiment. Data were analyzed with ImageJ. Intensities of GST-PKAC binding were normalized to 25 µg GST-PKAC (lane 6). Data were fitted to a Hill equation in the form f = Bmax*[PKA]n/([PKA]n + Kd,appn), where Bmax is maximal binding, [PKA] is GST-PKAC concentration, Kd,app is the apparent dissociation coefficient, and n is Hill coefficient. The parameters of the fit are shown in the inset. Representative of 4 experiments. C PCRDtrunc/PKAC interaction (same presentation as in A). Upper gel: input (Coomassie); middle gel: elution from beads (Coomassie); lower image: Western blot of the eluted proteins, with PKA antibody. D Quantitation of the binding curve for the PCRDtrunc-PKAC experiment. Representative of 3 experiments |
|
|
Fig. 6Calorimetric measurement for the titration of His-SUMO-PCRD into His-PKAC. In the top panel, data are shown as an injection profile of His-SUMO-PCRD [syringe; 400 µM] into His-PKAC (cell). The power output in DP (μW) was measured as a function of time in minutes. The heat of dilution of buffer and both proteins were subtracted and the area under the curve was integrated to generate the points that represent heat exchange in kJ/mol and plotted against the His-SUMO-PCRD to His-PKAC molar ratio for each injection, shown in the bottom panel. The solid line represents the best-fit curve for the data. Inset: thermodynamic parameters describing the fit, where N is the stoichiometry between PCRD and PKAC. The other thermodynamic parameters were: ΔG = − 9.0 cal/mol; ΔH = 4.1 ± 0.77 cal/mol; − TΔS = − 12.1 cal/mol. Representative of two experiments |
|
|
Fig. 7PKAC and DCRD, but not PKA-RIIβ, bind the PCRD peptides. A Fluorescein-labeled peptides used were PCRD44 and PCRD30. Scrambled (Scr) peptide was used as a negative control. B His-PKAC and His-DCRD, but not His-PKA-RIIb, bind the PCRD44 and PCRD30. The binding reaction was performed with 10 μg of each protein and peptide. Proteins were eluted from Ni–NTA beads and separated on a 16.5% polyacrylamide gel with Tricine buffer (1% SDS). SDS was not present in the sample buffer. Upper, Coomassie staining; lower, imaging of fluorescein-labeled PCRD peptides. C DCRD impedes the PKAC/PCRD interaction. Binding reaction was performed with 250 nM GST-PKAC or GST-PKA-RIIb, 2.5 μM PCRD peptides, and increasing concentrations of His-DCRD (from 0 to 3.2 µM). Pull-down was done with glutathion affinity beads. D Summary of 3 experiments as in C. Each point shows mean ± SEM. To construct the binding curve, data were fitted to a standard binding isotherm in the form [% of control = min + (max–min)/(1 + (X/IC50))], yielding a half-inhibition concentration (IC50) of 0.88 µM, maximal (max) binding of 105.2%, minimal (min) binding level of 25.6% |
|
|
Fig. 8Quantitative differences in β1AR regulation of full-length and truncated CaV1.2. A Time course (diary) of changes in IBa with time (left panels), and original IBa records (right panels). Data from representative oocytes expressing CaV1.2α1 FL CaV1.2 (top) and CaV1.2α1Δ1821 CaV1.2 (bottom) are shown. Oocytes expressed CaV1.2α1 (FL or Δ1821), β2b, α2δ1, Rad, and β1AR. IBa was measured by 20-ms depolarization steps from − 90 to + 20 mV every 10 s, starting shortly after electrode insertion (t = 0). Iso (200 nM) was applied at the indicated time (red arrows). The right panels show consecutive current records (separated by 10-s intervals) starting at the time of application of Iso. Most of the capacity transient (an upward deflection preceding the actual inward IBa) has been erased for clarity. The recording was stopped when IBa reached a steady level, as witnessed by the last 3–4 overlapping current traces (~ 10 min after Iso addition in the examples shown here). B Summary of Iso-induced increase in all oocytes expressing CaV1.2α1Δ1821 (n = 80) and CaV1.2α1 FL (n = 72). All cells from all experiments have been are included, no outlier exclusion has been performed. There was no significant difference between the two groups (two-tailed Mann–Whitney test, U = 2735). Here and in D, E the dotted line indicates fold increase of 1 (no effect of Iso). C, D Correlation between basal IBa and fold increase by Iso in individual cells. Parameters of Spearman correlation analysis for the two distributions are shown in insets. E Comparison of differences in Iso-induced increase in IBa of CaV1.2α1Δ1821 and CaV1.2α1 FL for basal IBa of small, intermediate and high amplitude. Results from all cells from all experiments have been subdivided into 4 subgroups according to their IBa amplitudes, and in each subgroup, we summarized the extent of Iso-induced increase in the current (shown on Y-axis). Mean ± SEM is shown. In each subgroup of amplitudes, the difference between CaV1.2α1 FL and CaV1.2α1Δ1821 was analyzed by Mann–Whitney unpaired test except for currents > 0.7 µA where the data distributions passed the Shapiro–Wilk normality test, and an unpaired t-test was performed |
|
|
Fig. 9A tentative scheme of the involvement of PCRD and DCRD in PKA regulation of CaV1.2 with full-length (A) and truncated (B) CaV1.2α1. The α2δ subunit is not shown, for simplicity. PKAC can directly interact with CaV1.2α1 both in the PKA holoenzyme and after separation from PKAR. The main sites of CaV1.2α1 interaction with PKAC are DCRD and PCRD. In the full-length channel, the tripartite interactions (DCRD-PKAC, PCRD-PKAC, and DCRD-PCRD) are proposed to contribute to the maintenance of a multimolecular signaling complex of the PKA holoenzyme with the CT of CaV1.2α1, ensuring high local concentration of PKA in channel’s vicinity. In cardiac cells, the complex may contain additional components such as β2AR that can bind the dCT of CaV1.2α1 [15] and, potentially, AKAP. In the oocyte model system, AKAP is most probably not present and is not essential for β-AR regulation [56]. The interaction between DCRD-PCRD is not explicitly illustrated but may play a modulatory role. Upon activation of β-AR, increase in cAMP levels and the dissociation of PKAC and PKAR, PKAC phosphorylates Rad which dislocates from the plasma membrane and relieves channel’s inhibition, increasing Ca2+ influx [77]. In the truncated channel lacking the DCRD, the complex is less well organized and the effect of cAMP is mediated mainly by the available PKA from the cytosole, which may be in short supply when the surface density of Ca2+ channels is high. Therefore, a negative correlation between basal ICa and the effect of Iso was observed for the truncated channel, whereas in the full-length channel the effect of Iso remained constant in a wide range of channel densities. Both in full-length and truncated CaV1.2, PKAC may remain attached to the PCRD while catalyzing the phosphorylation of Rad |
|
|
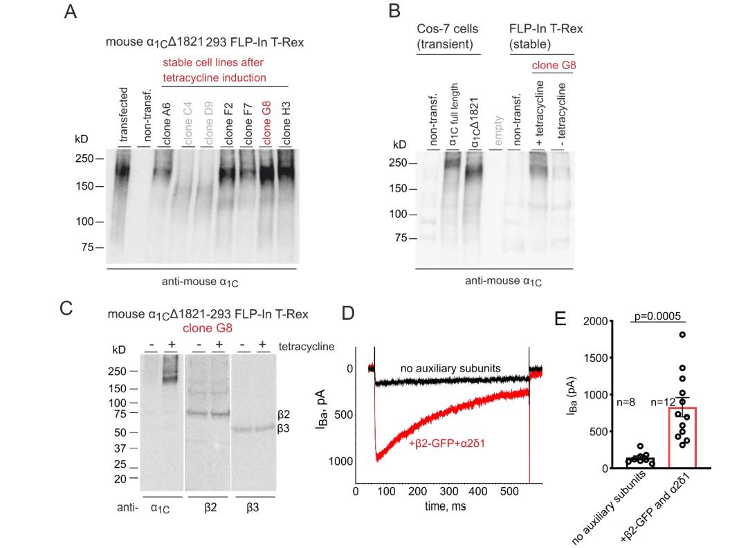
Figure S1, related to Fig. 2. Generation of HEK293 cells stably transfected with α1 truncated at 1821 and Ba currents in these cells. A, Seven independent stable cell lines were generated, and tetracycline-induced CaV1.2α1Δ1821 was detected by Western blot. Clone G8 had the highest α1Δ1821 expression and was selected for all following experiments. B and C, Western blot analysis of full length α1 vs. α1Δ1821 in Cos-7 cells transiently expressing α1 (B) and in the G8 cell line stably expressing α1Δ1821 when induced by tetracycline (C). Note that these cells contain endogenous CaVβ2 and CaVβ3, which probably contribute to the formation of the functional channel. D, Exemplary traces from tetracycline-induced G8 clone of typical Ba2+ current waveform, from a cell that did not express auxiliary subunits (black) and a cell transfected with DNAs of α2δ1 and β2bGFP (red). Currents were elicited by a voltage step from resting potential of -120 mV to 10 mV. Leak current subtraction was performed on-line using a P3 protocol (3 sub-pulses of opposite polarity). (E) Summary of Ba2+ current amplitudes measured as in (D) in tetracycline-induced G8 clone cells without (black) and with (red) cotransfection of the auxiliary subunits. Mean±SEM are shown, with number of cells above the bars. Statistics: unpaired t-test. |
|
|
Figure S2, related to Fig. 2. PKAC co-immunoprecipitates with α1 from rat heart. Summary of a representative experiment (out of three). Endogenous CaV1.2-α1 (denoted here as α1C) was immunoprecipitated from the lysates of rat's left ventricles, and PKAC co-immunoprecipitation was detected. Immunoprecipitation with unrelated rabbit IgG and no antibody (beads only lane) were used as negative controls. The original gels are available in Additional File 2/Original gels for Fig. S2.png |
|
|
Figure S3, related to Fig. 3. The full peptide array membrane of α1 N- and C-terminal 25 a.a. peptides. Lines K-T present a duplicate of the array of lines A-J. The image shows the result of the overlay with 0.1 µM PKAC (lines A to J) or 0.02 µM PKAC (lines K-T), followed by PKA detection with PKAC antibody (1:1000) and secondary anti-rabbit antibody (1:40000). Each of the 25 spotlong framed stretches in A1-G8 shows alanine scans of the indicated NT peptides. LNT, long-NT isoform; SNT, short-NT isoform. The notation human/rabbit corresponds to stretches of 100% homology between human and rabbit α1. In each stretch, the leftmost spot is the WT peptide and the following spots corresponds to alanine mutations of consequent a.a. (e.g. spot A2 is Ala mutant of the first a.a., spot A3 of the second a.a., and so on). Note that, although several strongly labeled spots are observed within the stretch corresponding to the human a.a. 1-25 peptide, the strongest spots correspond to some of the Ala mutations, and the WT peptide (E16) shows only a modest labeling. Moreover, the overlapping peptide a.a. 6-30, and the highly homologous rabbit 1-25 peptide, show no labeling. The part of the array after alanine scans, G10-J27, comprises 25- mer peptides with 20 a.a. overlaps (5 a.a. shift between peptides) corresponding to WT rabbit α1 CT sequences. The major part of the CT, a.a. 1576-2171 (excluding the IQ domain, a.a. 1648-1670), is the same as shown in Fig. 2A. Note no labeling in the proximal CT, a.a. 1576-1647. The “test” peptides in spots J29 and J30 are unrelated to α1, ARNDQEGHILKMFPSTYVARNDQEG and WRNDQEGHILKMFPSTYVARNDQEG. |
|
|
Figure S4, related to Fig. 4. His-DCRD-Myc: purification from E. coli. A, elution profile from the size exclusion chromatography column (16/60 Superdex 75). B, analysis of the proteins obtained at the different stages of His-SUMO-PCRD preparation and purification. Coomassie stain of SDS-PAGE (12% gel). Representative of at least 3 similar purifications. |
|
|
Figure S5, related to Fig. 4. His-SUMO-PCRD: purification and analysis. A, B, purification of HisSUMO-PCRD from E. coli. A, elution profile from the size exclusion chromatography column (16/60 Superdex 75). Representative of at least 3 similar purifications. B, analysis of the proteins obtained at the different stages of His-SUMO-PCRD preparation and purification. Coomassie stain of SDSPAGE (12% gel). C, Western blot with anti-SUMO antibody of purified WT and RR/KK His-SumoPCRD proteins (two separate preparations, the elution profiles from the Superdex column were similar to that in A). The SUMO antibody recognizes both the long and the truncated forms of HisSUMO-PCRD, indicating that the N-terminal part of the protein is not proteolysed. D-E, fraction 28 of His-SUMO-PCRDtrunc from a separate purification was analyzed by 12% SDS-PAGE and reverse phase HPLC (D), and trypsin/pepsin digestion followed by nano-LC MS/MS (E). The a.a. labeled in red color were present in the digestion products detected by the MS. F, alignment of PKAC-binding pseudosubstrate peptides from mouse/human PKI and mouse/bovine PKAR with the analogous segment of PCRD. Color coding (relative to PCRD): red, identical; green, similar. The full MS data are available via ProteomeXchange with identifier PXD057841. |
|
|
Figure S6, related to Fig. 5. SUMO does not bind PKAC. 1 µg of purified His-SUMO-PCRDtrunc or His-SUMO were used to pull down the indicated amounts of GST-PKAC on Ni-NTA beads. The reaction volume was 300 µl. The image shows Western blot of the eluted proteins, detected with the PKA antibody. Representative of 2 experiments. |
|
|
Figure S7, related to Fig. 7. The PCRD30 peptide does not reduce the interaction between HisDCRD and GST-PKAC. A, results of a representative experiment, out of three. His-DRCD (2 µM) was pulled down on Ni-NTA beads in the presence or absence of GST-PKAC (250 nM) and absence or presence of PCRD30 peptide (2-50 µM). Neither PCRD30 nor scrambled (Scr) peptide altered the amount of GST-PKAC pulled down by His-DCRD. Control (no peptides present) was repeated as duplicate in each experiment. GST-PKAC was detected by GST antibody (1:500). B, summary of three experiments. DCRD-PKAC binding is presented as % of control (no PCRD peptide). Results are presented as mean±SEM. The differences between the groups were not significant (Kruskal-Wallis multiple comparisons test, p=0.58). |
|
|
Figure S8. PCRD and DCRD do not alter the catalytic activity of PKAC. A, the indicated amounts of DCRD- and PCRD-Cerulean plasmids were expressed in HEK293 cells and the amount of phosphorylated PKA substrate proteins was detected using anti-pPKA substrate antibody. The empty vector control (Mock) shows that the forskolin stimulation worked and induced phosphorylation of PKA substrates. The graph shows the mean ratio of the pPKA substrate signal ± SD to the Mock control sample (n=6). B, in the Cook assay, 40 nM of human PKAC was incubated with the indicated concentrations of His-DCRD-Myc or His-SUMO-PCRD with 260 µM Kemptide. The upper graph shows the ratio to the PKAC and Kemptide for only control measurements ± SD(n=3). For the lower graph, 30 nM PKA-RIα or 30 nM PKI were added in the presence and absence of the channel fragments (10 µM) (n = 6 independent measurements, n = 4 for DCRD/PCRD combination). C, ADP Glo Assay. 10 µM of His-DCRD-Myc, His-SUMO-PCRD or 30 µM H89 were incubated with 20 nM bovine PKAC and the resulting amount of ADP measured as luminescence signal. The graph shows the ratio to the control sample (PKAC + Kemptide) ± SD (n=4). D, cumulative graph of the Cook Assay (B) and ADP Glo Assay (C). For statistics, Kruskal-Wallis test with Dunn’s correction was applied. *p 0.05, ** p 0.01, *** p 0.001. |
|
|
Figure S9, related to Fig. 8. β1AR regulation of full-length and truncated CaV1.2: kinetics of Iso effect and additional analysis of published results. A, comparison of time courses of changes in IBa in cells expressing CaV1.2 (full-length α1, β2b and α2δ), β1AR and Rad, without Iso or with the addition of 200 nM Iso. In all cases, the cells were perfused with bath solution at a constant rate during the recording. Iso was added by perfusing from a separate tube that contained the drug (dissolved in the same solution), without changing the rate of flow. In all cells, the baseline IBa was allowed a 4-15 min period to stabilize, as illustrated in Fig. 8A. Zero-time point was chosen 1.17 min after the addition of Iso, to account for the perfusion system dead time and part of the physiological delay. In control cells not exposed to Iso, the zero-time point was chosen similarly, at least 1.17 min after baseline IBa stabilization. Data are presented as mean±SEM. Note that in some cells that were exposed to Iso, the maximal increase was attained slower than in the others; therefore, in order to maintain the statistical relevance, only the initial 7 min after Iso are summarized. A complete kinetic analysis is shown in B. B, comparative analysis of the kinetics of Iso effects in CaV1.2α1 FL and CaV1.2α1Δ1821. In each cell, the Iso-induced current increase at each time point was expressed as percent of the maximal increase in the same cell. In some cells the maximal effect was attained, and the recording was stopped, earlier than in others. To enable comparison at longer times, in such cells the missing data points at later times were assigned the value of 100%. Data are presented as mean±SEM. There was no statistical difference between the two curves (p=0.112 by two-way ANOVA). C-E, the relationship between baseline IBa and fold increase by Iso – reanalyzing published data. The original data from Katz et al. paper [56] were analyzed in the same way as shown in Fig. 8, to seek for correlation between IBa and the extent of current increase caused by Iso (50 µM Iso were used in this work). Oocytes expressed all CaV1.2 subunits (α1, β2b, α2δ), rad and β1AR. A and B, correlation between basal IBa and fold increase by Iso in individual cells. Parameters of Spearman correlation analysis for the two distributions are shown in insets. Note that the amplitudes of IBa in CaV1.2 with FL-α1 were smaller (<0.7 µA) than for α1Δ1821 (0.1-2 µA). C, Comparison of the differences in Iso-induced increase in IBa of α1Δ1821 and α1-FL for basal IBa of small-intermediate and high amplitudes. In this series of experiments large (>0.7 µA) currents were observed only with α1Δ1821. Despite the smaller number of measurements, the tendency observed in experiments of Fig. 8E is also observed here: the Iso-induced increase in IBa is larger for α1Δ1821 than in α1-FL for smaller currents, but not for larger α1Δ1821 currents. |
