Click here to close
Hello! We notice that you are using Internet Explorer, which is not supported by Xenbase and may cause the site to display incorrectly.
We suggest using a current version of Chrome,
FireFox, or Safari.
NPJ Regen Med
2024 Dec 19;91:40. doi: 10.1038/s41536-024-00384-w.
Show Gene links
Show Anatomy links
Cardiomyocyte proliferation and heart regeneration in adult Xenopus tropicalis evidenced by a transgenic reporter line.
Lin XL, Lin JH, Cao Y, Zhang H, He SY, Wu HY, Ye ZB, Zheng L, Qi XF.
???displayArticle.abstract??? Cardiomyocyte proliferation in adult Xenopus tropicalis during heart regeneration has remained largely contentious due to the absence of genetic evidence. Here, we generated a transgenic reporter line Tg(mlc2:H2C) expressing mCherry specifically in cardiomyocyte nuclei driven by the promoter of myosin light chain 2 (mlc2). Using the reporter line, we found that traditional whole-cell staining is not a rigorous way to identify cardiomyocytes in adult Xenopus tropicalis when using a cryosection with common thickness (5 μm) which leading to a high error, but this deviation could be reduced by increasing section thickness. In addition, the reporter line confirmed that apex resection injury greatly increased the proliferation of mlc2+ cardiomyocytes at 3-30 days post-resection (dpr), thereby regenerating the lost cardiac muscle by 30 dpr in adult Xenopus tropicalis. Our findings from the reporter line have rigorously defined cardiomyocyte proliferation in adult heart upon injury, thereby contributing heart regeneration in adult Xenopus tropicalis.
???displayArticle.pubmedLink???
39702515 ???displayArticle.pmcLink???PMC11659404 ???displayArticle.link???NPJ Regen Med ???displayArticle.grants???[+]
82370247, 82070257, 81770240 National Natural Science Foundation of China (National Science Foundation of China)
Fig. 1. Generation and characterization of Tg(mlc2:H2C) transgenic X. tropicalis line.a Schematic representation of the transgenic plasmid pMlc2-H2B-mCherry which harboring the expression cassette of H2B-mCherry (H2C) fusion protein under control of Xenopus mlc2 promoter. b Whole-mount bright-field (upper), epifluorescence (middle), and merged (lower) images showing mCherry expression in Wild-type (WT, left) and F1 Tg(mlc2:H2C) (right) tadpoles. Arrows indicate heart location. c Representative image of the living heart in F1 Tg(mlc2:H2C) tadpole. Red color means mCherry expression specifically in cardiomyocyte nuclei. d Whole-mount bright-field (upper) and epifluorescence (lower) images showing mCherry expression in the adult hearts from WT (left) and F1 Tg(mlc2:H2C) (right) frogs. e Immunostained images for mCherry (red) expression in the adult heart from F1 Tg(mlc2:H2C) frog. DAPI was used as a nuclear stain (blue). Left panel, whole cardiac section in low-magnification. Right panels, high-magnification images of the atrial (upper) and ventricular (lower) regions white boxed in the whole cardiac section. This figure was created by Photoshop Image 12 software using our own data in the work.
Fig. 2. Accuracy evaluation of whole-cell staining of cardiomyocytes in adult X. tropicalis.a Immunostaining for mCherry (red) and α-actinin (green) expression in a whole cardiac section from the adult heart of F1 Tg(mlc2:H2C) frog using cryosections with common thickness (5 μm). DAPI was used as a nuclear stain (blue). b Magnified immunostaining image of the non-apical region white boxed in the whole cardiac section. c Magnified immunostaining image of the white boxed region in figure B showing that most mCherry-positive nuclei are completely and closely surrounded by α-actinin-positive cytoplasm (mCherry+α-actinin+). Arrow denotes the mCherry+α-actinin- cell in which α-actinin-positive cytoplasm only partially surrounds the mCherry-positive nucleus. Arrowhead denotes the α-actinin-positive cell which never expressed mCherry in nucleus (mCherry-α-actinin+ cell). d Single- and double-channel fluorescence images of figure C for α-actinin (green), mCherry (red), DAPI (blue), and mCherry/DAPI (pink) expression. e–g Representative Z-stack confocal images of mCherry+α-actinin+ (e), mCherry+α-actinin- (f), and mCherry-α-actinin+ (g) cells in figure c. h, i Quantification of mCherry+ and mCherry+α-actinin+ cell numbers in adult hearts of F1 Tg(mlc2:H2C) frogs. Data are presented as mean ± SEM (n = ~200 sections from 16 hearts for (h), n = 16 hearts for i). *p < 0.05, ****p < 0.0001 (Student’s t test). j Quantification of mCherry+α-actinin+ and mCherry+α-actinin- cells percentages in adult hearts of F1 Tg(mlc2:H2C) frogs (mean ± SEM, n = 16 hearts). k Quantification of mCherry-α-actinin+ cell percentage in adult hearts of F1 Tg(mlc2:H2C) frogs (mean ± SEM, n = 16 hearts). l–o Representative images (l) and quantification of mCherry+, mCherry+α-actinin+, and mCherry+α-actinin- cells (m–o) using thicker cryosections (10 μm). Data are presented as mean ± SEM (n = ~100 sections from 9 hearts for m, n = 9 hearts for n, o). Ns denotes no significant difference (Student’s t test).
Fig. 3. Regeneration of ventricular myocardium of adult Tg(mlc2:H2C) transgenic X. tropicalis line.a Representative bright-field images of adult hearts from F1 Tg(mlc2:H2C) frogs at the indicated time points after apical resection injury. b Representative epifluorescence images of adult hearts from F1 Tg(mlc2:H2C) frogs at the indicated time points after apical resection injury. Arrow marks the removed apex. Asterisk marks the restored apex. c Quantification of heart weight (HW), body weight (BW), and HW/BW ratio of frogs in sham-operated and 30 dpr groups. Data are presented as mean ± SEM (n = 3 ~ 10 frogs). Ns, no significant difference (Student’s t test). d Quantification of heart rate at 30 dpr indicating the restoration of normal systolic function of regenerated hearts. Data are presented as mean ± SEM (n = 3 ~ 10 frogs). *p < 0.05, ***p < 0.001 versus control, ns denotes no significant difference (one-way ANOVA test). e Schematic for quantification of ventricular cardiomyocyte numbers and ventricular volumes. f Representative images of adult hearts at the indicated time points after apical resection injury. g, h Quantification of ventricular cardiomyocyte numbers (g) and ventricular volumes (h) at the indicated time points. Data are presented as mean ± SEM (n = 8 ~ 10 hearts per group). *p < 0.05, **p < 0.01, ***p < 0.001 versus control, ns denotes no significant difference (one-way ANOVA test). This figure was created by Photoshop Image 12 software using our own data in the work.
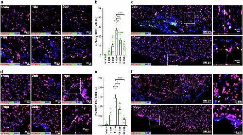
Fig. 4. Cardiomyocyte proliferation in adult Tg(mlc2:H2C) transgenic X. tropicalis line upon apical resection injury.a Immunostaining for mCherry (red) and Ki67 (green) expression in the apex of adult hearts from F1 Tg(mlc2:H2C) frogs at the indicated time points after resection. DAPI was used as a nuclear stain (blue). b Quantification of mCherry+Ki67+ cells in ventricular apex during heart regeneration within 30 days. Data are presented as mean ± SEM (n = 3 hearts for sham, 5 ~ 8 hearts for injured groups). *p < 0.05, ****p < 0.0001 versus sham. ###p < 0.001, ####p < 0.0001 (one-way ANOVA test). c Representative images of mCherry+Ki67+ cells in the whole apical regions at 7 and 30 dpr. Magnified Z-stack confocal images of mCherry+Ki67+ cells are shown in right panel. d Immunostaining for mCherry (red) and pH3 (green, antibody from CST, #9701) expression in the apex of adult hearts from F1 Tg(mlc2:H2C) frogs at the indicated time points after resection. DAPI was used as a nuclear stain (blue). e Quantification of mCherry+pH3+ cells in ventricular apex during heart regeneration within 30 days. Data are presented as mean ± SEM (n = 3 hearts for sham, 5 hearts for injured groups). **p < 0.01, ****p < 0.0001 versus sham. #p < 0.05, ####p < 0.0001 (one-way ANOVA test). f Representative images of mCherry+pH3+ cells in the whole apical regions at 7 and 30 dpr. Magnified confocal images of mCherry+pH3+ cells are shown in right panel.
Fig. 5. Cardiomyocyte proliferation contributes to the newly formed myocardium in apex during heart regeneration in adult Tg(mlc2:H2C) transgenic X. tropicalis line.a Schematic of EdU multiple injection experiment designed to label the proliferating cardiomyocytes in adult Tg(mlc2:H2C) transgenic X. tropicalis line during heart regeneration within 30 days. b Immunostaining for mCherry (red) and EdU (green) expression in the apex of adult hearts from F1 Tg(mlc2:H2C) frogs at the indicated time points after resection. DAPI was used as a nuclear stain (blue). c Quantification of mCherry+EdU+ cells in ventricular apex during heart regeneration within 30 days. Data are presented as mean ± SEM (n = 5 ~ 8 hearts per group). **p < 0.01, ***p < 0.001, ****p < 0.0001 versus sham (one-way ANOVA test). #p < 0.05 (Student’s t test). d Immunostaining for mCherry (red) and EdU (green) expression in a whole cardiac section from the adult heart of F1 Tg(mlc2:H2C) frog at 7 and 30 dpr. DAPI was used as a nuclear stain (blue). e Representative images of mCherry+EdU+ cells in the apical region at 7 and 30 dpr..
f Magnified Z-stack confocal images of mCherry+EdU+ cells white boxed in figure e. This figure was created by Photoshop Image 12 software using our own data in the work.