|
|
|
Figure 1. Proteasome inhibitor MG132 affects nuclear morphology and integrity(A–G) Xenopus laevis egg extract was supplemented with 500 μM MG132 or an equivalent volume of buffer (Control). We tested a range of MG132 concentrations and selected 500 μM because it induced the greatest effect on nuclear morphology (Figure S4). GFP-NLS was added at 0.4 μg/μL for imaging, nuclear assembly was initiated as described in STAR Methods, and live widefield imaging was performed for 1 h at 30 s intervals. Once import-competent nuclei formed, quantification was performed for the subsequent 10 min to interrogate initial nuclear growth and import rates immediately after nuclear assembly. Data were acquired for 15 nuclei per condition and three biological replicates. (A-B) Images from representative time-lapses are shown. The scale bar is 20 μm. (C) At the indicated time points, nuclei were thresholded based on GFP-NLS signal and nuclear cross-sectional (CS) area was quantified and plotted as a function of time. (D) At the indicated time points, nuclei were thresholded and total nuclear GFP-NLS fluorescence intensity was quantified by multiplying average GFP-NLS pixel intensity by nuclear volume to obtain the integrated volumetric nuclear GFP-NLS signal (see STAR Methods). These data were plotted as a function of time. (E) Nuclear growth rates were quantified based on the data shown in (C) by calculating the slope of the graph. (F) Nuclear import rates were quantified based on the data shown in (D) by calculating the slope of the graph. (G) When nuclei rupture, the intranuclear GFP-NLS signal disperses. To quantify the number of ruptured nuclei, we counted the number of nuclei positive for intranuclear GFP-NLS at the start of imaging and subtracted the number of nuclei still positive for intranuclear GFP-NLS after 1 h. This number was divided by the initial number of nuclei to obtain the rupture frequency. Ruptures typically occurred after the 10-min window used to calculate nuclear growth and import rates.(H–J) Nuclei were assembled in Xenopus laevis egg extract. After nuclear assembly, extracts were supplemented with 500 μM MG132 or an equivalent volume of buffer (Control) and incubated for 45 min. Nuclei were fixed and immunofluorescence against the nuclear pore complex (NPC) was performed with mAb414. (H) Representative widefield images are shown. The scale bar is 20 μm. (I) After thresholding, nuclear CS area was quantified and normalized to controls. (J) Thresholded images were quantified for nuclear roundness, which is the ratio of CS area to the square of the major axis. Nuclear CS area and roundness were quantified for >100 nuclei per condition and three biological replicates.(K–M) eGFP-LMNA HeLa cells were treated with 200 μM MG132 or an equivalent volume of buffer (Control) for 1 h and fixed. (K) Representative confocal images are shown. The scale bar is 20 μm.(L) After thresholding, nuclear CS area was quantified and normalized to controls. (M) Feret’s diameter, which is a measure of the longest distance between two points in a selected boundary, was calculated from thresholded images and used as a metric to quantify nuclear shape in HeLa cells. Nuclear CS area and Feret’s diameter were quantified for >100 nuclei per condition and three biological replicates. Error bars represent SD, except for in (D) where error bars are SEM. Unpaired two-tailed t-tests: ns, not significant; ∗∗∗p < 0.001; ∗∗∗∗p < 0.0001. See also Figure S1 and Video S1. |
|
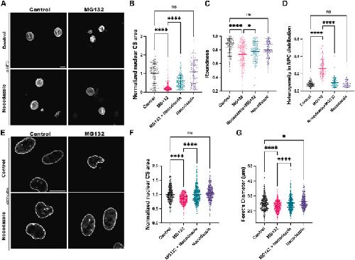
Figure 2. Microtubules contribute to the altered nuclear morphology induced by MG132(A–D) Nuclei were assembled in Xenopus laevis egg extract. After nuclear assembly, extracts were supplemented with 500 μM MG132 and/or 33 μM nocodazole, as indicated. After a 45-min treatment, nuclei were fixed and immunofluorescence against the NPC was performed with mAb414. (A) Representative widefield images are shown. The scale bar is 20 μm.(B–C) Nuclear CS area and roundness were quantified as in Figure 1.(D) Heterogeneity in NPC distribution, which reflects the wrinkled appearance of the nuclear envelope, was quantified by drawing line scans within the nuclear interior and calculating the standard deviation of the NPC signal intensity along the line. Nuclear CS area, roundness, and heterogeneity in NPC distribution were quantified for >100 nuclei per condition and three biological replicates.(E–G) eGFP-LMNA HeLa cells were treated with 200 μM MG132 and/or 3 μM nocodazole for 1 h and fixed. (E) Representative confocal images are shown. The scale bar is 20 μm.(F–G) Nuclear CS area and Feret’s diameter were quantified as in Figure 1 for >100 nuclei per condition and three biological replicates. Error bars represent SD. Ordinary One-Way ANOVA: ns, not significant; ∗p < 0.05; ∗∗∗∗p < 0.0001. |
|
Figure 3. MG132-treatment affects interphase microtubule architecture and dynamicsInterphase X. laevis egg extract supplemented with mCherry-TMBD (to label microtubules) and EB1-GFP (to label microtubule plus ends) was encapsulated in 110 μm diameter cylindrical hydrogel enclosures containing an aMTOC. Where indicated, extracts were treated with 500 μM MG132. Time-lapse confocal imaging was performed near the coverslip at 5-s intervals for visualizing microtubules with mCherry-TMBD and at 0.5-s intervals for visualizing microtubule plus ends with EB1-GFP. aMTOC-nucleated microtubules cause the aMTOC to center within the hydrogel chamber, reaching a steady-state architecture within 10 min. (A) Representative inverted images of interphase microtubule asters. Average intensity projections of consecutive confocal images acquired over 100 s are shown. The black and purple circles represent the inner edges of the enclosures. The scale bar is 20 μm.(B) Normalized mean microtubule intensity distributions were quantified along 10 μm radial lines extending from the aster center toward the enclosure periphery (see STAR Methods). Error bars represent SEM.(C) Representative inverted images of interphase microtubule plus ends labeled with EB1-GFP after aster centration. Single time point images were randomly selected from time-lapses. The black and purple circles represent the inner edges of the enclosures. The scale bar is 20 μm.(D) The number of EB1 comets was quantified within a 10 μm radial zone around the aster center over 1 min.(E) The microtubule plus end polymerization rate and (F) microtubule growth lifetime were quantified within the entire enclosure using uTrack. See STAR Methods for quantification details. Data are presented as violin plots. Data are from at least three independent experiments using at least three different extract preparations. Unpaired two-tailed t-tests: ∗p < 0.05; ∗∗p < 0.005. See also Figure S2 and Videos S2, and S3. |
|
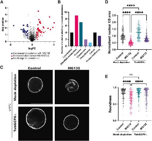
Figure 4. Altered nuclear morphology in MG132-treated Xenopus egg extract is partially mediated by TubGCP6(A and B) Mass spectrometry-based DIA analysis was performed on five biological replicates of control untreated interphase X. laevis egg extracts and extracts treated with 500 μM MG132 for 45 min. The relative concentrations of ∼7000 proteins were determined in Control versus MG132-treated extracts. For determining differences between the two conditions, the false discovery threshold was set at 1%, and proteins with an FDR adjusted p-value <0.05 and fold change >2 were considered significant. (A) Volcano plot of proteins that showed increased abundance (red dots) and decreased abundance (blue dots) upon MG132 treatment as compared to controls. Peptides with a greater than 2-fold increase or decrease in abundance and FDR adjusted p-value <0.05 are indicated with bigger circles. Black dots indicate proteins without any significant change in abundance. (B) 30 proteins with known functions showed a greater than 2-fold increase in abundance in MG132-treated extracts with FDR adjusted p-value of <0.05.(C–E) X. laevis egg extracts were immunodepleted using antibodies against TubGCP6 (TubGCP6Δ) or mock depleted as a control. Nuclei were assembled in immunodepleted extracts, then extracts were supplemented with 500 μM MG132 or an equivalent volume of buffer (Control). After a 45-min incubation, nuclei were fixed and immunofluorescence against the NPC was performed with mAb414. (C) Representative confocal images are shown. The scale bar is 20 μm.(D) Nuclear CS area was quantified as in Figure 1.(E) Nuclear roundness was quantified as in Figure 1. Nuclear CS area and roundness were quantified for >100 nuclei per condition and three biological replicates. Error bars represent SD. Ordinary One-Way ANOVA: ns, not significant; ∗∗∗∗p < 0.0001. See also Figure S3 and Tables S1 and S2. |
|
Video S1. Proteasome inhibitor MG132 affects nuclear integrity, related to Figure 1. X. laevis egg extract was supplemented with 500 μM MG132 or an equivalent volume of buffer (Control). Nuclear assembly was initiated by the addition of calcium, cycloheximide, energy mix, and demembranated sperm chromatin (see STAR Methods). GFP-NLS was added at 0.4 μg/μL to visualize nuclei. Live widefield imaging of nuclear growth was performed. Images were acquired every 3 min, and the presented time-lapse is 55 min long. Approximately 41 min into the time-lapse, nuclear rupture occurs in the MG132-treated extract as evidenced by loss of nuclear GFP-NLS signal (right panel). The control nucleus remains intact (left panel). The scale bar is 20 μm |
|
Video S2. Proteasome inhibitor MG132 affects interphase astral microtubule architecture in hydrogel enclosures, related to Figure 3. X. laevis egg extract was transitioned to interphase by adding calcium and cycloheximide. Where indicated extracts were treated with 500 μM MG132. The extracts were encapsulated in cylindrical hydrogel enclosures of 110 μm diameter, and mCherry-TMBD was included to visualize microtubules. Time-lapse confocal imaging was performed near the coverslip at 5-s intervals. aMTOC-nucleated microtubules cause the aMTOC to center within the hydrogel chamber, reaching steady state within 10 min. Microtubules were imaged to compare the microtubule architecture between Control (left) and MG132-treated extracts (right). The presented time-lapse covers 2.5 min at a playback speed of 5 frames per second. Scale bar, 20 μm |
|
Video S3. Proteasome inhibitor MG132 alters the spatial distribution and dynamics of growing microtubule plus ends in interphase asters, related to Figure 3. X. laevis egg extract was transitioned to interphase by adding calcium and cycloheximide. Where indicated extracts were treated with 500 μM MG132. These extracts were encapsulated within cylindrical hydrogel enclosures of 110 μm diameter, and EB1-GFP was added to visualize the growing plus ends of microtubules. Time-lapse confocal imaging was performed near the coverslip at 0.5-s intervals. aMTOC-nucleated microtubules cause the aMTOC to center within the hydrogel chamber, reaching steady state within 10 min. EB1-GFP imaging was conducted to compare the distribution and growth dynamics of growing microtubule plus ends near the aster center in Control (left) and MG132-treated extracts (right). The presented time-lapse covers 1 min at a playback speed of 10 frames per second. Scale bar, 20 μm |
|
Figure S1: MG132-induced effects on nuclear morphology are independent of
nucleocytoplasmic transport, Related to Figure 1. Nuclei were assembled in
Xenopus laevis egg extract. After nuclear assembly, extracts were supplemented with
500 µM MG132 or an equivalent volume of buffer (Control). Where noted, 2 µg/µl WGA
were also added. Nuclei were then incubated for 45 minutes prior to fixation and
immunofluorescence against the nuclear pore complex (NPC) with mAb414. (A)
Representative widefield images are shown. The scale bar is 20 µm. (B) Fixed images
were thresholded using ImageJ/Fiji. Nuclear CS area was quantified and normalized to
controls. (C) Heterogeneity in NPC distribution, which reflects the wrinkled appearance
of the nuclear envelope, was quantified by drawing line scans within the nuclear interior
and calculating the standard deviation of the NPC signal intensity along the line.
Nuclear CS area and heterogeneity in NPC distribution were quantified for >100 nuclei
per condition and three biological replicates.
Error bars represent SD. Ordinary One-Way ANOVA: ns, not significant; **p<0.005;
****p<0.0005. |
|
Figure S2: UV photolithographic method for generating hydrogel microenclosures to characterize microtubule aster architecture and growth dynamics,
Related to Figure 3. PDMS-based microfluidic channels are filled with a photosensitive hydrogel prepolymer solution containing artificial microtubule organizing
centers (aMTOCs). When exposed to UV light (λ = 365 nm) transmitted through a digital
micromirror array mask placed in the light path of the microscope, the solution
polymerizes into the hydrogel form of the projected pattern (see Methods). Importantly,
the hydrogel forms do not extend to the ceiling of the PDMS device in which they are
enclosed. This allows for fluid exchange within the micro-enclosures while keeping the
aMTOCs trapped. (A) Schematic of a PDMS chamber with a glass coverslip loaded
onto an IX-71 microscope stand equipped with a digital micromirror device (DMD)
system. This setup controls the programmable light pattern projected onto the
prepolymer solution in the chamber. (B) Schematic view of a zoomed section from (A)
(dashed rectangle) from two different angles: "Side view" and "Top view". The PDMS
chamber is loaded with a prepolymer hydrogel solution containing a UV-light sensitive
photoinitiator and aMTOCs. (C) UV exposure through the DMD system projects a
controlled light array of a 2D enclosure pattern onto the prepolymer solution. This
results in a polymerized hydrogel cylindrical structure trapping the aMTOC inside the
enclosure. (D) The unpolymerized prepolymer solution, inside and outside of the
enclosure, is exchanged with X. laevis cytoplasmic egg extract supplemented with the
necessary reagents and fluorescent proteins, using the inlet and outlet of the PDMS
chamber (see Methods). |
|
Figure S3: Western blot analyses of TubGCP6 levels in Xenopus laevis egg
extracts, Related to Figure 4. (A-B) Western blots were performed on mitotic and
interphase egg extracts, probing with antibodies against TubGCP6 (top panel) and actin
(bottom panel). (A) Representative western blots. Molecular weights for the ladder are
shown to the left. (B) Based on two biological replicates, TubGCP6 levels were
quantified and normalized to total protein measured from Ponceau-stained blots. (C-D)
Western blots were performed on control and MG132-treated extracts, probing with
antibodies against TubGCP6 (top panel) and actin (bottom panel). (C) Representative
western blots. Molecular weights for the ladder are shown to the left. (D) Based on two
biological replicates, TubGCP6 levels were quantified and normalized to total protein
measured from Ponceau-stained blots. (E-F) Western blots were performed on mock-
depleted and TubGCP6-depleted (TubGCP6D) extracts, probing with antibodies against
TubGCP6 (top panel) and tubulin (bottom panel). (E) Representative western blots.
Molecular weights for the ladder are shown to the left. (F) Based on two biological
replicates, TubGCP6 levels were quantified and normalized to total protein measured
from Ponceau-stained blots.
Error bars represent SD. Unpaired two-tailed t-test: *p<0.05; **p<0.005. |
|
Figure S4: Concentration-dependent effects of MG132 on nuclear morphology,
Related to Figure 1. Nuclei were assembled in Xenopus laevis egg extract. After
nuclear assembly, extracts were supplemented with 100 µM, 200 µM, or 500 µM
MG132 or an equivalent volume of buffer (Control). Nuclei were then incubated for 45
minutes prior to fixation and immunofluorescence against the nuclear pore complex
(NPC) with mAb414. (A) Representative widefield images are shown. The scale bar is
20 µm. (B) After thresholding, nuclear CS area was quantified and normalized to
controls using ImageJ/Fiji. (C) Thresholded images were quantified for nuclear
roundness, which is the ratio of CS area to the square of the major axis. Nuclear CS
area and roundness were quantified for >100 nuclei per condition and three biological
replicates.
Error bars represent SD. Ordinary One-Way ANOVA: **p<0.005; ****p<0.0005. |