Click here to close Hello! We notice that you are using Internet Explorer, which is not supported by Xenbase and may cause the site to display incorrectly. We suggest using a current version of Chrome, FireFox, or Safari.
XB-ART-61192
Elife 2025 Jan 31;13. doi: 10.7554/eLife.104718.
Show Gene links Show Anatomy links

Synergistic effect of inhibiting CHK2 and DNA replication on cancer cell growth.

Coquel F, Ho SZ, Tsai KC, Yang CY, Aze A, Devin J, Chang TH, Kong-Hap M, Bioteau A, Moreaux J, Maiorano D, Pourquier P, Yang WC, Lin YL, Pasero P.


???displayArticle.abstract???
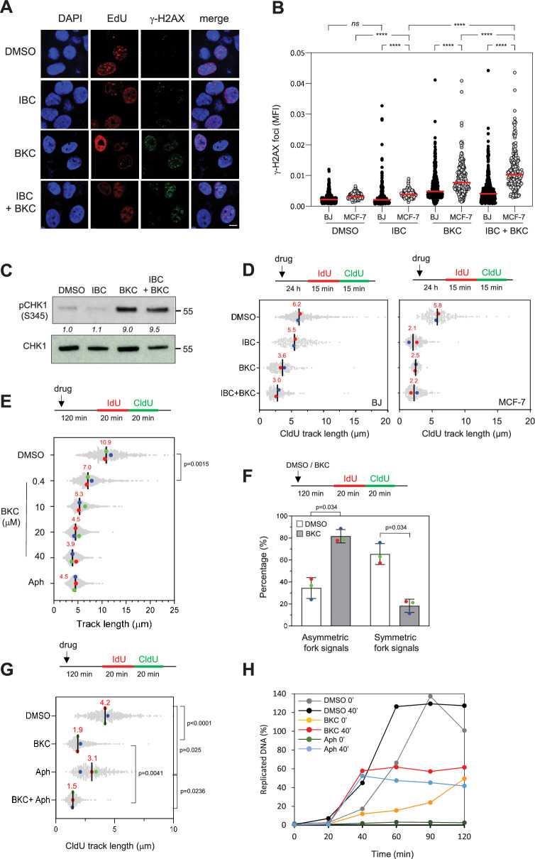
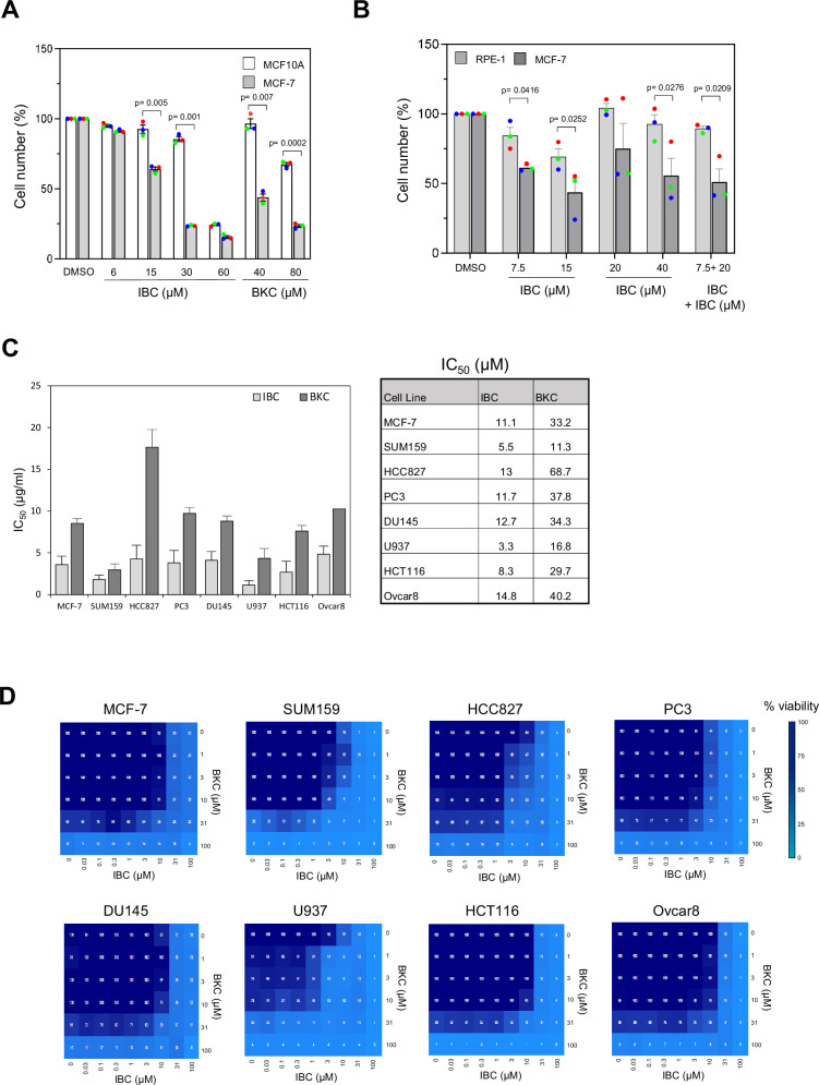
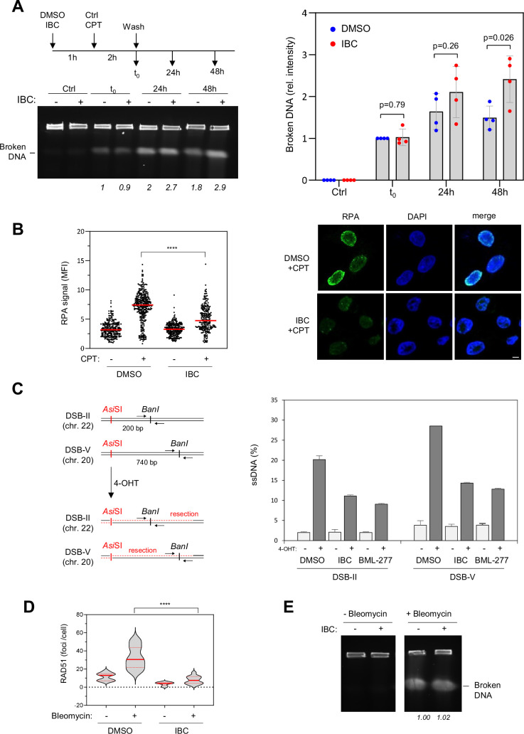
Cancer cells display high levels of oncogene-induced replication stress (RS) and rely on DNA damage checkpoint for viability. This feature is exploited by cancer therapies to either increase RS to unbearable levels or inhibit checkpoint kinases involved in the DNA damage response. Thus far, treatments that combine these two strategies have shown promise but also have severe adverse effects. To identify novel, better-tolerated anticancer combinations, we screened a collection of plant extracts and found two natural compounds from the plant, Psoralea corylifolia, that synergistically inhibit cancer cell proliferation. Bakuchiol inhibited DNA replication and activated the checkpoint kinase CHK1 by targeting DNA polymerases. Isobavachalcone interfered with DNA double-strand break repair by inhibiting the checkpoint kinase CHK2 and DNA end resection. The combination of bakuchiol and isobavachalcone synergistically inhibited cancer cell proliferation in vitro. Importantly, it also prevented tumor development in xenografted NOD/SCID mice. The synergistic effect of inhibiting DNA replication and CHK2 signaling identifies a vulnerability of cancer cells that might be exploited by using clinically approved inhibitors in novel combination therapies.

???displayArticle.pubmedLink??? 39887032
???displayArticle.pmcLink??? PMC11785374
???displayArticle.link??? Elife




???attribute.lit??? ???displayArticles.show???