|
Fig. 1. H2AK119ub1 dynamics during spermiogenesis and early embryonic development.A Schematic representation of Xenopus laevis nucleosome remodelling during spermiogenesis (B) Left, Western blot analysis of H2AK119ub1, H2A and H4 histones. Right quantitation of signal ratio of H2A to H4, H2AK119ub1 to H4, and H2AK119ub1 to H2A, in spermatid and sperm. * p < 0.05, two tailed ratio paired t test (n = 4 independent sperm/spermatid preparations). Median is shown. (H2A/H4, p-value = 0.0178; H2AK119Ub1/H4, p-value = 0.0354; H2AK119Ub1/H2A, p-value = 0.1634). C Western blot analysis of H2AK119ub1, H3K27me3, H3K9me3, H3K4me3, H3 and H4 in Xenopus laevis embryo pre- (blastulae) and post- (gastrulae, and neurula) ZGA. Data representative of two independent experiments. |
|
Fig. 2. H2AK119ub1 associates with gene regulatory regions in sperm chromatin.A Heatmap of H2AK119ub1 signal (log(ChIP/Input)) on all Xenopus laevis genes TSS +/-5kB. GO enrichment is shown for the top 10% genes. B Genome browser view of log(ChIP/Input) of sperm H2AK119ub1, H3K4me3, and H3K27me3 around wt1.L, pax6.L, snx10.s and hoxa.S loci. Boxed area underneath the gene track indicates regions of enrichment (peaks). C Distribution of sperm H2AK119ub1 peaks on genomic features. D Fold enrichment of H2AK119Ub1 peaks on different genomic features, *** p < 0.001, two-sided permutation test. E Pie chart indicating the proportion of H2AK119ub1 peaks either alone, or overlapping H3K4me3 and/or H3K27me3 peaks in sperm. F Genomic distribution of sperm H2AK119ub1 peaks according to overlap with H3K4me3 and/or H3K27me3 peaks. |
|
Fig. 3. Sperm H2AK119ub1 is remodelled following exposure to egg factors.A Experimental design for monitoring modified histones fate following sperm exposure to egg factors. B Heatmap of H2AK119ub1, H3K4me3, and H3K27me3 signal (log(ChIP/Input)) in spermatid, sperm, replicated sperm, blastula, and gastrula. All genomic locations enriched for one of these histone modifications (peaks) in at least one of these developmental stages are represented. C Venn diagram indicating the changes to H2AK119ub1 (left), H3K4me3 (middle) or overlapping H3K4me3/H2AK119ub1(right) peaks during sperm chromatin replication in egg extract. Percentages of sperm peaks that are maintained after replication are indicated underneath. |
|
Fig. 4. H2AK119ub1 remodelling by egg factors is altered by sperm pre-treatment with a H2A deubiquitylase.A Schematic representation of sperm treatment with oocyte extract containing USP21. B Left, Western blot of H2AK119ub1, H3K4me3, H3K9me3, H3K27me3 and histone H4 on untreated sperm, USP21 extract treated sperm and control extract treated sperm. Right, signal ratio of H2AK119ub1 to H4 in untreated sperm, USP21 treated sperm, or oocyte extract treated sperm. *** p < 0.005, **** p < 0.001, two-sided ratio paired t test (n = 6 independent experiments). Median is shown. (USP1 versus untreated, p-value = 0.0007; Control versus untreated, p-value = 0.1519; USP21 versus control p-value = 0.0001). C DNA fragments generated by MNase digestion of Xenopus laevis untreated sperm, control extract treated sperm, USP21 extract treated sperm, egg extract treated sperm and somatic cell. Data representative of two independent experiments. D Western blot analysis of H2AK119ub1 and histone H4 on sperm after treatment with control- or USP21- oocyte extract without (left) or with (right) subsequent replication in egg extract. Data representative of two independent experiments. E Heatmap of H2AK119ub1 and H3K4me3 signal (log(ChIP/Input)) in sperm after treatment with control- or USP21- oocyte extract without or with subsequent replication in egg extract. H2AK119ub1 signal is also shown in blastula stage embryo. All genomic locations enriched for H2AK119ub1 (peaks) in replicated samples are represented. F–I DNAme and H2AK119ub1 signal (log(ChIP/Input)) on Xenopus laevis genome CpG island (F) and repeat element (H). Z-score of H2AK119ub1 enrichment on CpG island (G) and repeat element (I) in sperm, replicated sperm and replicated USP21 sperm. H2AK119ub1 signal is also shown in blastula stage embryo. *** p = 0.0001, two-sided permutation test. Numbers of H2AK119ub1 peak overlapping the genomic feature are indicated for each cell type. |
|
Fig. 5. Sperm pre-treatment with a H2A deubiquitylase decreases developmental potential and leads to embryonic gene misregulation.A Experimental design for the generation of haploid embryos from sperm or USP21 treated sperm. Xenopus illustrations © Natalya Zahn (2022) from Xenbase (www.xenbase.org RRID:SCR_003280). B Developmental progression to blastula (p-value = 0.3055), gastrula (p-value = 0.0454) or swimming tadpole (p-value = 0.01747) stage of haploid embryos derived from a USP21 or control oocyte extract treated sperm (n = 6 independent experiments). Two sided Chi-squared test, * p-value < 0.05. Median and SD values are shown. C MA-Plot showing as y-axis the log foldchange (Log2FC) of gene expression between control oocyte extract treated sperm versus untreated sperm (left) and between USP21 oocyte extract treated sperm derived embryo and control oocyte extract treated sperm (right). x-axis is the averaged gene expression across samples. D Heatmap showing expression of differentially expressed gene in gastrulae derived from USP21 oocyte extract treated sperm versus that derived from control oocyte extract treated sperm. |
|
Fig. 6. Genes sensitive to sperm deubiquitylase treatment are H2AK119ub1 target.A Z-score of different H2AK119ub1 peaks categories enrichment on TSS, enhancer, and gene body of USP21 sensitive genes. * p-value < 0.05; ** p-value < 0.01, two-sided permutation test. Number of H2AK119ub1 peak overlapping the USP21 sensitive gene feature are indicated for each category. B H2AK119ub1 and H3K4me3 signal on TSS +/− 5kB for all genes (black), USP21 sensitive genes (red) before and after sperm replication. *** p-value < 0.001, two-sided Wilcoxon-Mann-Whitney test on TSS + /1 kb interval (shaded orange area). C Calibrated H2AK119ub1 ChIP-seq signal on TSS +/− 5kB for all genes (black), USP21 sensitive genes (red) before and after sperm replication. *** p-value < 0.001, two-sided Wilcoxon-Mann-Whitney test. D Z-score of USP21 sensitive gene enrichment on H2AK119ub1 peaks gained (USP21 specific), lost (Control specific) or maintained (common) in replicated USP21 treated sperm versus replicated control sperm. ***p-value < 0.001, two-sided permutation test. Number of USP21 sensitive gene overlapping each category is shown. E Calibrated H2AK119ub1 ChIP-seq signal on TSS +/− 5kB for all genes (black), USP21 sensitive genes (red) before and after replication using a control oocyte extract treated sperm or USP21 treated sperm. *** p-value < 0.001, two-sided Wilcoxon-Mann-Whitney test. |
|
Fig. 7. Model of H2AK119ub1 epigenetic programming of sperm for embryonic development in Xenopus laevis. |
|
Supplemental Figure 1: Quantification of Western blot data.
(A) Ratio of fluorescence intensity detected by WB for H2AK119ub1/H2A (left) H2AK119ub1/H4 (right) and
H2A/H4 (middle). The same data as Fig.1G are plotted with the addition of a solid line linking paired
sample quantified in the same WB experiment. (B) H2AK119ub1 fluorescence intensity detected by WB in
untreated, control oocyte extract treated sperm, USP21 extract treated sperm. The same data as Fig.2E are
plotted with the addition of a solid line linking paired sample quantified in the same WB experiment. |
|
Supplemental Figure 1: Quantification of Western blot data.
(A) Ratio of fluorescence intensity detected by WB for H2AK119ub1/H2A (left) H2AK119ub1/H4 (right) and
H2A/H4 (middle). The same data as Fig.1G are plotted with the addition of a solid line linking paired
sample quantified in the same WB experiment. (B) H2AK119ub1 fluorescence intensity detected by WB in
untreated, control oocyte extract treated sperm, USP21 extract treated sperm. The same data as Fig.2E are
plotted with the addition of a solid line linking paired sample quantified in the same WB experiment. |
|
Supplemental Figure 2: Pooling strategy for ChIP-seq replicates
(A) Genome browser view of the log(ChIP/Input) for H2AK119ub1 around the hoxa.L cluster on 3 sperm
biological replicates. (B) Spearman correlation of sperm and replicated sperm H2AK119ub1, H3K27me3
and H3K4me3 ChIP-seq replicates. (C) (D) Heatmap illustrating the distribution of H2AK119ub1 and
H3K4me3 in sperm and replicated sperm replicates and in the corresponding pooled sample obtained
by subsampling. Log(ChIP/Input) signal is shown for TSS (C) and CpG (D), respectively. (E) Fingerprint
plot of Input, H3K4me3, H3K27me3, and H2AK119ub1 sperm ChIP samples. |
|
Supplemental Figure 2: Pooling strategy for ChIP-seq replicates
(A) Genome browser view of the log(ChIP/Input) for H2AK119ub1 around the hoxa.L cluster on 3 sperm
biological replicates. (B) Spearman correlation of sperm and replicated sperm H2AK119ub1, H3K27me3
and H3K4me3 ChIP-seq replicates. (C) (D) Heatmap illustrating the distribution of H2AK119ub1 and
H3K4me3 in sperm and replicated sperm replicates and in the corresponding pooled sample obtained
by subsampling. Log(ChIP/Input) signal is shown for TSS (C) and CpG (D), respectively. (E) Fingerprint
plot of Input, H3K4me3, H3K27me3, and H2AK119ub1 sperm ChIP samples. |
|
Supplemental Figure 2: Pooling strategy for ChIP-seq replicates
(A) Genome browser view of the log(ChIP/Input) for H2AK119ub1 around the hoxa.L cluster on 3 sperm
biological replicates. (B) Spearman correlation of sperm and replicated sperm H2AK119ub1, H3K27me3
and H3K4me3 ChIP-seq replicates. (C) (D) Heatmap illustrating the distribution of H2AK119ub1 and
H3K4me3 in sperm and replicated sperm replicates and in the corresponding pooled sample obtained
by subsampling. Log(ChIP/Input) signal is shown for TSS (C) and CpG (D), respectively. (E) Fingerprint
plot of Input, H3K4me3, H3K27me3, and H2AK119ub1 sperm ChIP samples. |
|
Supplemental Figure 3: Peak calling using RECOGNICER and SICER/MACS2.
(A) Overlap of peaks called using RECOGNICER, SICER, and MACS2. Numbers in red
indicate RECOGNICER specific peaks versus those overlapping with those of SICER and/or
MACS2. Diagram scaling is based on RECOGNICER peaks. Blue and green numbers
correspond to the same comparison using SICER or MACS2 as the reference set of peaks,
respectively. (B) Heatmap of H2AK119ub1, H3K27me3, H3K4me3 signal (log(ChIP/Input))
for RECOGNICER, SICER, and MACS2 set of peaks. (C) Comparison of Z-scores obtained
from two-sided permutation test using set of peaks based on peaks set on peak calling using
RECOGNICER (top row, corresponding to data presented in Fig. 2K, Fig. 2M, Fig. 3H and
Suppl Fig. 10G) or SICER (bottom row). (D) Genomic distribution of sperm H2AK119ub1
peaks according to overlap with H3K4me3 and/or H3K27me3 peaks when calling peak using
RECOGNICER (top, corresponding to data presented in Fig. 1I) or SICER (bottom) (E) Zscore indicating enrichment of different H2AK119ub1 peaks categories on TSS +/-5kb,
enhancer, and gene body of USP21 sensitive genes. Top row is using RECOGNICER
(already shown in Fig. 3E) while bottom row is using SICER for H2AK119ub1 peak calling.
Two-sided permutation test. |
|
Supplemental Figure 3: Peak calling using RECOGNICER and SICER/MACS2.
(A) Overlap of peaks called using RECOGNICER, SICER, and MACS2. Numbers in red
indicate RECOGNICER specific peaks versus those overlapping with those of SICER and/or
MACS2. Diagram scaling is based on RECOGNICER peaks. Blue and green numbers
correspond to the same comparison using SICER or MACS2 as the reference set of peaks,
respectively. (B) Heatmap of H2AK119ub1, H3K27me3, H3K4me3 signal (log(ChIP/Input))
for RECOGNICER, SICER, and MACS2 set of peaks. (C) Comparison of Z-scores obtained
from two-sided permutation test using set of peaks based on peaks set on peak calling using
RECOGNICER (top row, corresponding to data presented in Fig. 2K, Fig. 2M, Fig. 3H and
Suppl Fig. 10G) or SICER (bottom row). (D) Genomic distribution of sperm H2AK119ub1
peaks according to overlap with H3K4me3 and/or H3K27me3 peaks when calling peak using
RECOGNICER (top, corresponding to data presented in Fig. 1I) or SICER (bottom) (E) Zscore indicating enrichment of different H2AK119ub1 peaks categories on TSS +/-5kb,
enhancer, and gene body of USP21 sensitive genes. Top row is using RECOGNICER
(already shown in Fig. 3E) while bottom row is using SICER for H2AK119ub1 peak calling.
Two-sided permutation test. |
|
Supplemental Figure 3: Peak calling using RECOGNICER and SICER/MACS2.
(A) Overlap of peaks called using RECOGNICER, SICER, and MACS2. Numbers in red
indicate RECOGNICER specific peaks versus those overlapping with those of SICER and/or
MACS2. Diagram scaling is based on RECOGNICER peaks. Blue and green numbers
correspond to the same comparison using SICER or MACS2 as the reference set of peaks,
respectively. (B) Heatmap of H2AK119ub1, H3K27me3, H3K4me3 signal (log(ChIP/Input))
for RECOGNICER, SICER, and MACS2 set of peaks. (C) Comparison of Z-scores obtained
from two-sided permutation test using set of peaks based on peaks set on peak calling using
RECOGNICER (top row, corresponding to data presented in Fig. 2K, Fig. 2M, Fig. 3H and
Suppl Fig. 10G) or SICER (bottom row). (D) Genomic distribution of sperm H2AK119ub1
peaks according to overlap with H3K4me3 and/or H3K27me3 peaks when calling peak using
RECOGNICER (top, corresponding to data presented in Fig. 1I) or SICER (bottom) (E) Zscore indicating enrichment of different H2AK119ub1 peaks categories on TSS +/-5kb,
enhancer, and gene body of USP21 sensitive genes. Top row is using RECOGNICER
(already shown in Fig. 3E) while bottom row is using SICER for H2AK119ub1 peak calling.
Two-sided permutation test. |
|
Supplemental Figure 4: H2AK119ub1 is mostly associated with nucleosomes while H3K4me3/H3K27me3
are mostly associated with sub-nucleosomes in Xenopus laevis sperm.
(A) Schematic representation of Xenopus laevis chromatin remodelling from nucleosomes to a mixture of
nucleosomes and sub-nucleosomes during spermiogenesis. (B) Fragment size distribution obtained after
paired-end sequencing of chromatin immunoprecipitated with antibodies against H2AK119ub1 (pink) in
sperm and spermatid, and against H3K4me3 (green) and H3K27me3 (yellow) in sperm.
Matching Input fraction are shown in grey |
|
Supplemental Figure 5: Sperm H2AK119ub1 fate following exposure to egg factors
(A) Heatmap of H2AK119ub1 (pink), H3K4me3 (green), and H3K27me3 (yellow) log(ChIP/Input) signal ratio on
genes TSS from spermatid, sperm prior and after egg extract treatment, and gastrula stage 12 embryo.
(B) Scaled Venn diagram of H2AK119ub1, H3K4me3 or overlapping H2AK119ub1/H3K4me3 peaks in spermatid,
sperm, and sperm exposed to egg factors. Percentage of peaks that are maintained at each developmental
transition are indicated underneath. (C) Top: boxplot showing calibrated H2AK119ub1 on H2AK119ub1/H3K4me3
peaks lost (375), maintained (5222) or gained (10442) following exposure to egg factors (top). The horizontal line
denotes the median value while the box delineates the 25th to 75th percentiles of the dataset. The black
whiskers mark the minimum and maximum data values excluding outliers. Bottom: peak size (blue dots) as well
as H2A (red dots) in each peak category. (D) Genomic distribution of sperm peaks before or after replication, as
well as the subset of peaks lost, maintained, or gained during replication. |
|
Supplemental Figure 5: Sperm H2AK119ub1 fate following exposure to egg factors
(A) Heatmap of H2AK119ub1 (pink), H3K4me3 (green), and H3K27me3 (yellow) log(ChIP/Input) signal ratio on
genes TSS from spermatid, sperm prior and after egg extract treatment, and gastrula stage 12 embryo.
(B) Scaled Venn diagram of H2AK119ub1, H3K4me3 or overlapping H2AK119ub1/H3K4me3 peaks in spermatid,
sperm, and sperm exposed to egg factors. Percentage of peaks that are maintained at each developmental
transition are indicated underneath. (C) Top: boxplot showing calibrated H2AK119ub1 on H2AK119ub1/H3K4me3
peaks lost (375), maintained (5222) or gained (10442) following exposure to egg factors (top). The horizontal line
denotes the median value while the box delineates the 25th to 75th percentiles of the dataset. The black
whiskers mark the minimum and maximum data values excluding outliers. Bottom: peak size (blue dots) as well
as H2A (red dots) in each peak category. (D) Genomic distribution of sperm peaks before or after replication, as
well as the subset of peaks lost, maintained, or gained during replication. |
|
Supplemental Figure 6: H2AK119ub1 distribution from spermiogenesis to late
embryogenesis.
(A) Pearson correlation of H2AK119ub1 ChIP in spermatid, sperm, sperm replicated in egg
extract, blastulae at ZGA, early gastrula, and late neurula. (B) (C) Heatmap of H2AK119ub1
log(ChIP/Input) signal for TSSs (B) and CpG islands (C) in spermatid, sperm, sperm
replicated in egg extract, and blastula at ZGA, early gastrula, and late neurula. (D) Metaplot
analysis of H2AK119ub1 log(ChIP/Input) signal for TSSs of all genes (black) or USP21
sensitive genes (red) in spermatid, sperm, sperm replicated in egg extract, blastulae at ZGA,
early gastrula, and late neurula. *** p-value<0.001, Two-sided Wilcoxon-Mann-Whitney test
on TSS+/1kb interval (shaded orange area). |
|
Supplemental Figure 6: H2AK119ub1 distribution from spermiogenesis to late
embryogenesis.
(A) Pearson correlation of H2AK119ub1 ChIP in spermatid, sperm, sperm replicated in egg
extract, blastulae at ZGA, early gastrula, and late neurula. (B) (C) Heatmap of H2AK119ub1
log(ChIP/Input) signal for TSSs (B) and CpG islands (C) in spermatid, sperm, sperm
replicated in egg extract, and blastula at ZGA, early gastrula, and late neurula. (D) Metaplot
analysis of H2AK119ub1 log(ChIP/Input) signal for TSSs of all genes (black) or USP21
sensitive genes (red) in spermatid, sperm, sperm replicated in egg extract, blastulae at ZGA,
early gastrula, and late neurula. *** p-value<0.001, Two-sided Wilcoxon-Mann-Whitney test
on TSS+/1kb interval (shaded orange area). |
|
Supplemental Figure 7: Effect of oocyte extract treatment on sperm chromatin
(A) Quantitation of H3K4me3, H3K9me3 and H3K27me3 to H4 WB signal ratio in untreated sperm, USP21 treated
sperm or control oocyte extract treated sperm. (B) Capillary electrophoresis analysis of DNA fragments obtained
following MNAse digestion of somatic cell (yellow), egg extract treated sperm (dark blue), sperm (blue), control
oocyte extract treated sperm (cyan), and USP21 extract treated sperm (red). (C) Fragment size distribution
obtained after paired-end sequencing of DNA fragments obtained following MNase digestion of sperm (top row), c
ontrol oocyte extract treated sperm (middle row) or USP21 treated sperm (bottom row) without (left column) or
with (right column) subsequent incubation in egg extract. (D)(E) Heatmap of H2AK119ub1 and H3K4me3
log(ChIP/Input) signal for TSSs (D) and CpG islands (E) in sperm and sperm treated with control oocyte extract. |
|
Supplemental Figure 7: Effect of oocyte extract treatment on sperm chromatin
(A) Quantitation of H3K4me3, H3K9me3 and H3K27me3 to H4 WB signal ratio in untreated sperm, USP21 treated
sperm or control oocyte extract treated sperm. (B) Capillary electrophoresis analysis of DNA fragments obtained
following MNAse digestion of somatic cell (yellow), egg extract treated sperm (dark blue), sperm (blue), control
oocyte extract treated sperm (cyan), and USP21 extract treated sperm (red). (C) Fragment size distribution
obtained after paired-end sequencing of DNA fragments obtained following MNase digestion of sperm (top row), c
ontrol oocyte extract treated sperm (middle row) or USP21 treated sperm (bottom row) without (left column) or
with (right column) subsequent incubation in egg extract. (D)(E) Heatmap of H2AK119ub1 and H3K4me3
log(ChIP/Input) signal for TSSs (D) and CpG islands (E) in sperm and sperm treated with control oocyte extract. |
|
Supplemental Figure 8: Fate of sperm H2AK119ub1 and H3K4me3 following exposure to egg factors.
(A) Experimental design for monitoring modified histones fate from control oocyte extract or USP21 treated
sperm. (B) Heatmap of H2AK119ub1 (pink), H3K4me3 (green) and H3K27me3 (yellow) log(ChIP/Input) signal
in spermatid, control oocyte extract- and USP21- treated sperm prior and after egg extract treatment, and
gastrula stage 12 embryo. Heatmap includes the same genomic location as in Fig. 2B. (C) Heatmap of
H2AK119ub1 and H3K4me3 signal log(ChIP/Input) in sperm after treatment with control oocyte extract or
USP21 oocyte extract without or with subsequent replication in egg extract. All genomic locations enriched
for H3K4me3 (peaks) in replicated samples are shown. (D) Transcription factor motifs enriched in peaks that
are lost, maintained, or gained upon replication of control versus USP21 treated sperm (clusters from Figure 4E). |
|
Supplemental Figure 8: Fate of sperm H2AK119ub1 and H3K4me3 following exposure to egg factors.
(A) Experimental design for monitoring modified histones fate from control oocyte extract or USP21 treated
sperm. (B) Heatmap of H2AK119ub1 (pink), H3K4me3 (green) and H3K27me3 (yellow) log(ChIP/Input) signal
in spermatid, control oocyte extract- and USP21- treated sperm prior and after egg extract treatment, and
gastrula stage 12 embryo. Heatmap includes the same genomic location as in Fig. 2B. (C) Heatmap of
H2AK119ub1 and H3K4me3 signal log(ChIP/Input) in sperm after treatment with control oocyte extract or
USP21 oocyte extract without or with subsequent replication in egg extract. All genomic locations enriched
for H3K4me3 (peaks) in replicated samples are shown. (D) Transcription factor motifs enriched in peaks that
are lost, maintained, or gained upon replication of control versus USP21 treated sperm (clusters from Figure 4E). |
|
Supplemental Figure 9: H2AK119ub1 is enriched on repeat elements of the genome following
exposure of USP21 treated sperm to egg factors.
(A) Metaplot analysis of H2AK119ub1 log(ChIP/Input) signal on all CpG islands (10630 elements)
and all repeat elements of the genome (313338 elements). * p-value<0.005, Two-sided
Wilcoxon-Mann-Whitney test is indicated with an asterisk in black (replicated control sperm
versus replicated USP21 sperm), blue (replicated control versus control sperm) or red (replicated
USP21 sperm versus control sperm). (B) same analysis as in (A) but splitting repeat elements
according to subtypes. |
|
Supplemental Figure 10: Genes misexpressed in embryos upon H2AK119ub1 removal by
deubiquitylases are associated with H2AK119ub1 in sperm.
(A) Principal Component analysis of replicate RNA-seq samples used in this study (USP21,
USP21 extract treated sperm derived gastrulae; Control, control oocyte extract treated sperm
derived gastrulae; Untreated, untreated sperm derived gastrulae). (B) Hierarchical clustering of
replicate samples used in this analysis. (C) Heatmap depicting expression of USP21 sensitive
genes in replicates from USP21 extract treated sperm derived gastrulae, control extract treated
sperm derived gastrulae, as well as gastrulae derived from untreated sperm. (D) Heatmap of
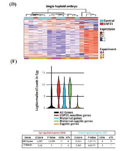
gene expression in single haploid gastrula derived from control- or USP21-treated sperm.
Expression is shown for the USP21 sensitive gene set identified on embryos pool (Fig. 3D).
(E) USP21 sensitive gene set expression during early Xenopus laevis embryo development
(data from33). Expression is shown for oocyte, egg, blastulae (stage 8-9), gastrulae (stage 10-
12), neurula (stage 15-20), as well as early to late tailbud (stage 25-40) are indicated. The righthand side panel shows the expression of USP21 sensitive gene in gastrulae derived from
control- and USP21-treated sperm. (F) Violin plot of gene expression in egg (log of normalised
gene count) for all genes (black), USP21 sensitive genes (red), maternal genes (cyan), maternal
and zygotic genes (green) and zygotic only gene (orange). USP21 sensitive genes are enriched
for genes with maternal and zygotic expression in Xenopus laevis. The table below indicates
p-Value resulting from a permutation test to evaluate enrichment of USP21 sensitive gene for
either maternal-zygotic (MZ) or zygotic only (Z) genes. MZ and Z dataset taken from34,35. (G)
Z-Score of H2AK119ub1 peak enrichment on TSS, enhancer, and gene body of USP21
sensitive genes. *p-value<0.05; two-sided permutation test. (H) Left, Heatmap representing
H2AK119ub1 dynamics of each ChromHMM type in spermatid, sperm, replicated sperm, and
gastrulae embryos. Color intensity represents H2AK119ub1 signal for a given state and cell
type. Right, Z-score indicating enrichment for USP21 sensitive genes in genomic regions
associated with the different chromHMM states. *p-value<0.05; **p-value < 0.01, ***pvalue<0.001, two-sided permutation test. (I) Z-score of different H2AK119ub1 peaks sets
enrichment on TSS, enhancer, and gene body of USP21 sensitive genes. Z-score are shown for
sets corresponding to H2AK119ub1 peaks that are lost, maintained or gained following
incubation of sperm in egg extract as well as for the subset of maintained H2AK119ub1
overlapping H3K4me3 peaks. *p-value<0.05; **p-value < 0.01, ***p-value<0.001, two-sided
permutation test. (J) Experimental scheme used in Chen et al., Nature genetics, 202119. (K)
Left, Heatmap representing H2AK119ub1 dynamics of each ChromHMM type in mouse
embryos and gametes based on data generated19. Color intensity represents H2AK119ub1
percentage for a given state and cell type. Right, Z-score indicating enrichment for BAP1
sensitive genes identified in19 in genomic regions associated with the different chromHMM
states. *p-value<0.05; **p-value < 0.01, ***p-value<0.001, two-sided permutation test. (L)
Calibrated H2AK119ub1 ChIP signal on TSS +/- 5kb for all genes (black), USP21 sensitive
genes (red), maternal genes (cyan), maternal zygotic genes (green) and zygotic genes (orange)
before and after sperm replication. *** p-value<0.001, two-sided Wilcoxon-Mann-Whitney
test. |
|
Supplemental Figure 10: Genes misexpressed in embryos upon H2AK119ub1 removal by
deubiquitylases are associated with H2AK119ub1 in sperm.
(A) Principal Component analysis of replicate RNA-seq samples used in this study (USP21,
USP21 extract treated sperm derived gastrulae; Control, control oocyte extract treated sperm
derived gastrulae; Untreated, untreated sperm derived gastrulae). (B) Hierarchical clustering of
replicate samples used in this analysis. (C) Heatmap depicting expression of USP21 sensitive
genes in replicates from USP21 extract treated sperm derived gastrulae, control extract treated
sperm derived gastrulae, as well as gastrulae derived from untreated sperm. (D) Heatmap of
gene expression in single haploid gastrula derived from control- or USP21-treated sperm.
Expression is shown for the USP21 sensitive gene set identified on embryos pool (Fig. 3D).
(E) USP21 sensitive gene set expression during early Xenopus laevis embryo development
(data from33). Expression is shown for oocyte, egg, blastulae (stage 8-9), gastrulae (stage 10-
12), neurula (stage 15-20), as well as early to late tailbud (stage 25-40) are indicated. The righthand side panel shows the expression of USP21 sensitive gene in gastrulae derived from
control- and USP21-treated sperm. (F) Violin plot of gene expression in egg (log of normalised
gene count) for all genes (black), USP21 sensitive genes (red), maternal genes (cyan), maternal
and zygotic genes (green) and zygotic only gene (orange). USP21 sensitive genes are enriched
for genes with maternal and zygotic expression in Xenopus laevis. The table below indicates
p-Value resulting from a permutation test to evaluate enrichment of USP21 sensitive gene for
either maternal-zygotic (MZ) or zygotic only (Z) genes. MZ and Z dataset taken from34,35. (G)
Z-Score of H2AK119ub1 peak enrichment on TSS, enhancer, and gene body of USP21
sensitive genes. *p-value<0.05; two-sided permutation test. (H) Left, Heatmap representing
H2AK119ub1 dynamics of each ChromHMM type in spermatid, sperm, replicated sperm, and
gastrulae embryos. Color intensity represents H2AK119ub1 signal for a given state and cell
type. Right, Z-score indicating enrichment for USP21 sensitive genes in genomic regions
associated with the different chromHMM states. *p-value<0.05; **p-value < 0.01, ***pvalue<0.001, two-sided permutation test. (I) Z-score of different H2AK119ub1 peaks sets
enrichment on TSS, enhancer, and gene body of USP21 sensitive genes. Z-score are shown for
sets corresponding to H2AK119ub1 peaks that are lost, maintained or gained following
incubation of sperm in egg extract as well as for the subset of maintained H2AK119ub1
overlapping H3K4me3 peaks. *p-value<0.05; **p-value < 0.01, ***p-value<0.001, two-sided
permutation test. (J) Experimental scheme used in Chen et al., Nature genetics, 202119. (K)
Left, Heatmap representing H2AK119ub1 dynamics of each ChromHMM type in mouse
embryos and gametes based on data generated19. Color intensity represents H2AK119ub1
percentage for a given state and cell type. Right, Z-score indicating enrichment for BAP1
sensitive genes identified in19 in genomic regions associated with the different chromHMM
states. *p-value<0.05; **p-value < 0.01, ***p-value<0.001, two-sided permutation test. (L)
Calibrated H2AK119ub1 ChIP signal on TSS +/- 5kb for all genes (black), USP21 sensitive
genes (red), maternal genes (cyan), maternal zygotic genes (green) and zygotic genes (orange)
before and after sperm replication. *** p-value<0.001, two-sided Wilcoxon-Mann-Whitney
test. |
|
Supplemental Figure 10: Genes misexpressed in embryos upon H2AK119ub1 removal by
deubiquitylases are associated with H2AK119ub1 in sperm.
(A) Principal Component analysis of replicate RNA-seq samples used in this study (USP21,
USP21 extract treated sperm derived gastrulae; Control, control oocyte extract treated sperm
derived gastrulae; Untreated, untreated sperm derived gastrulae). (B) Hierarchical clustering of
replicate samples used in this analysis. (C) Heatmap depicting expression of USP21 sensitive
genes in replicates from USP21 extract treated sperm derived gastrulae, control extract treated
sperm derived gastrulae, as well as gastrulae derived from untreated sperm. (D) Heatmap of
gene expression in single haploid gastrula derived from control- or USP21-treated sperm.
Expression is shown for the USP21 sensitive gene set identified on embryos pool (Fig. 3D).
(E) USP21 sensitive gene set expression during early Xenopus laevis embryo development
(data from33). Expression is shown for oocyte, egg, blastulae (stage 8-9), gastrulae (stage 10-
12), neurula (stage 15-20), as well as early to late tailbud (stage 25-40) are indicated. The righthand side panel shows the expression of USP21 sensitive gene in gastrulae derived from
control- and USP21-treated sperm. (F) Violin plot of gene expression in egg (log of normalised
gene count) for all genes (black), USP21 sensitive genes (red), maternal genes (cyan), maternal
and zygotic genes (green) and zygotic only gene (orange). USP21 sensitive genes are enriched
for genes with maternal and zygotic expression in Xenopus laevis. The table below indicates
p-Value resulting from a permutation test to evaluate enrichment of USP21 sensitive gene for
either maternal-zygotic (MZ) or zygotic only (Z) genes. MZ and Z dataset taken from34,35. (G)
Z-Score of H2AK119ub1 peak enrichment on TSS, enhancer, and gene body of USP21
sensitive genes. *p-value<0.05; two-sided permutation test. (H) Left, Heatmap representing
H2AK119ub1 dynamics of each ChromHMM type in spermatid, sperm, replicated sperm, and
gastrulae embryos. Color intensity represents H2AK119ub1 signal for a given state and cell
type. Right, Z-score indicating enrichment for USP21 sensitive genes in genomic regions
associated with the different chromHMM states. *p-value<0.05; **p-value < 0.01, ***pvalue<0.001, two-sided permutation test. (I) Z-score of different H2AK119ub1 peaks sets
enrichment on TSS, enhancer, and gene body of USP21 sensitive genes. Z-score are shown for
sets corresponding to H2AK119ub1 peaks that are lost, maintained or gained following
incubation of sperm in egg extract as well as for the subset of maintained H2AK119ub1
overlapping H3K4me3 peaks. *p-value<0.05; **p-value < 0.01, ***p-value<0.001, two-sided
permutation test. (J) Experimental scheme used in Chen et al., Nature genetics, 202119. (K)
Left, Heatmap representing H2AK119ub1 dynamics of each ChromHMM type in mouse
embryos and gametes based on data generated19. Color intensity represents H2AK119ub1
percentage for a given state and cell type. Right, Z-score indicating enrichment for BAP1
sensitive genes identified in19 in genomic regions associated with the different chromHMM
states. *p-value<0.05; **p-value < 0.01, ***p-value<0.001, two-sided permutation test. (L)
Calibrated H2AK119ub1 ChIP signal on TSS +/- 5kb for all genes (black), USP21 sensitive
genes (red), maternal genes (cyan), maternal zygotic genes (green) and zygotic genes (orange)
before and after sperm replication. *** p-value<0.001, two-sided Wilcoxon-Mann-Whitney
test. |
|
Supplemental Figure 10: Genes misexpressed in embryos upon H2AK119ub1 removal by
deubiquitylases are associated with H2AK119ub1 in sperm.
(A) Principal Component analysis of replicate RNA-seq samples used in this study (USP21,
USP21 extract treated sperm derived gastrulae; Control, control oocyte extract treated sperm
derived gastrulae; Untreated, untreated sperm derived gastrulae). (B) Hierarchical clustering of
replicate samples used in this analysis. (C) Heatmap depicting expression of USP21 sensitive
genes in replicates from USP21 extract treated sperm derived gastrulae, control extract treated
sperm derived gastrulae, as well as gastrulae derived from untreated sperm. (D) Heatmap of
gene expression in single haploid gastrula derived from control- or USP21-treated sperm.
Expression is shown for the USP21 sensitive gene set identified on embryos pool (Fig. 3D).
(E) USP21 sensitive gene set expression during early Xenopus laevis embryo development
(data from33). Expression is shown for oocyte, egg, blastulae (stage 8-9), gastrulae (stage 10-
12), neurula (stage 15-20), as well as early to late tailbud (stage 25-40) are indicated. The righthand side panel shows the expression of USP21 sensitive gene in gastrulae derived from
control- and USP21-treated sperm. (F) Violin plot of gene expression in egg (log of normalised
gene count) for all genes (black), USP21 sensitive genes (red), maternal genes (cyan), maternal
and zygotic genes (green) and zygotic only gene (orange). USP21 sensitive genes are enriched
for genes with maternal and zygotic expression in Xenopus laevis. The table below indicates
p-Value resulting from a permutation test to evaluate enrichment of USP21 sensitive gene for
either maternal-zygotic (MZ) or zygotic only (Z) genes. MZ and Z dataset taken from34,35. (G)
Z-Score of H2AK119ub1 peak enrichment on TSS, enhancer, and gene body of USP21
sensitive genes. *p-value<0.05; two-sided permutation test. (H) Left, Heatmap representing
H2AK119ub1 dynamics of each ChromHMM type in spermatid, sperm, replicated sperm, and
gastrulae embryos. Color intensity represents H2AK119ub1 signal for a given state and cell
type. Right, Z-score indicating enrichment for USP21 sensitive genes in genomic regions
associated with the different chromHMM states. *p-value<0.05; **p-value < 0.01, ***pvalue<0.001, two-sided permutation test. (I) Z-score of different H2AK119ub1 peaks sets
enrichment on TSS, enhancer, and gene body of USP21 sensitive genes. Z-score are shown for
sets corresponding to H2AK119ub1 peaks that are lost, maintained or gained following
incubation of sperm in egg extract as well as for the subset of maintained H2AK119ub1
overlapping H3K4me3 peaks. *p-value<0.05; **p-value < 0.01, ***p-value<0.001, two-sided
permutation test. (J) Experimental scheme used in Chen et al., Nature genetics, 202119. (K)
Left, Heatmap representing H2AK119ub1 dynamics of each ChromHMM type in mouse
embryos and gametes based on data generated19. Color intensity represents H2AK119ub1
percentage for a given state and cell type. Right, Z-score indicating enrichment for BAP1
sensitive genes identified in19 in genomic regions associated with the different chromHMM
states. *p-value<0.05; **p-value < 0.01, ***p-value<0.001, two-sided permutation test. (L)
Calibrated H2AK119ub1 ChIP signal on TSS +/- 5kb for all genes (black), USP21 sensitive
genes (red), maternal genes (cyan), maternal zygotic genes (green) and zygotic genes (orange)
before and after sperm replication. *** p-value<0.001, two-sided Wilcoxon-Mann-Whitney
test. |