Click here to close Hello! We notice that you are using Internet Explorer, which is not supported by Xenbase and may cause the site to display incorrectly. We suggest using a current version of Chrome, FireFox, or Safari.
XB-ART-61356
Cell Biosci 2025 Apr 23;151:52. doi: 10.1186/s13578-025-01397-8.
Show Gene links Show Anatomy links

CRISPR/Cas-mediated mRNA knockdown in the embryos of Xenopus tropicalis.

Lin XL, Zhou YM, Meng K, Yang JY, Zhang H, Lin JH, Wu HY, Wang XY, Zhao H, Feng SS, Park KS, Cai DQ, Zheng L, Qi XF.


???displayArticle.abstract???
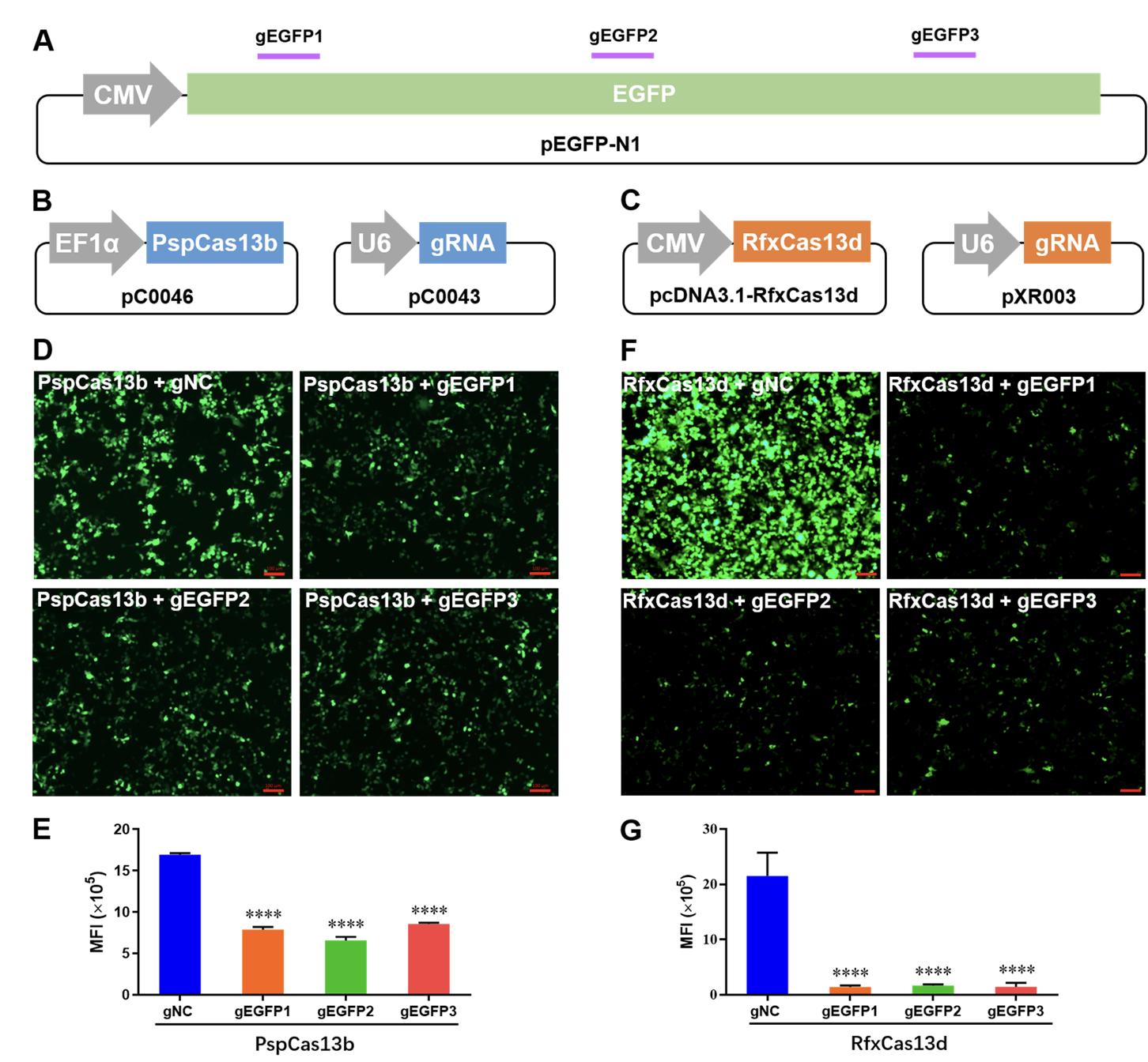
The Xenopus tropicalis (Western clawed frog) is an important amphibian model for genetics, developmental and regenerative biology, due to its diploid genetic background and short generation time. CRISPR-Cas13 and CRISPR interference (CRISPRi) systems have recently been employed to suppress mRNA expression in many organisms such as yeast, plants, and mammalian cells. However, no systematic study of these two systems has been carried out in Xenopus tropicalis. Here, we show that CRISPRi rather than CRISPR-Cas13 is an effective and suitable approach to suppress specific mRNA transcription in Xenopus tropicalis embryos. We demonstrated that CRISPRi composed of dCas9 and KRAB-MeCP2 (dCas9-KM) can efficiently target exogenous and endogenous transcripts in Xenopus tropicalis embryos. Moreover, our data suggest that the new KRAB domain from ZIM3 protein (ZIM3-KRAB, ZIM3K) alone has a comparable transcript targeting capacity in Xenopus tropicalis embryos to the traditional fusion repressor KRAB-MeCP2 in which the KRAB domain from KOX1 protein. In conclusion, our results demonstrate that CRISPRi rather than CRISPR-Cas13 is an efficient knockdown platform to explore specific gene function in Xenopus tropicalis embryos.

???displayArticle.pubmedLink??? 40270035
???displayArticle.pmcLink??? PMC12020200
???displayArticle.link??? Cell Biosci
???displayArticle.grants??? [+]

Species referenced: Xenopus tropicalis
Genes referenced: myh6 pax6 tbxt tyr
gRNAs referenced: tyr gRNA20 tyr gRNA21 tyr gRNA22 tyr gRNA23 tyr gRNA24 tyr gRNA25 tyr gRNA26 tyr gRNA27 tyr gRNA28 tyr gRNA29 tyr gRNA30 tyr gRNA31

Phenotypes: Xtr Wt + tyr CRISPR (4-600pg)(Fig.S13)

???attribute.lit??? ???displayArticles.show???