Click here to close Hello! We notice that you are using Internet Explorer, which is not supported by Xenbase and may cause the site to display incorrectly. We suggest using a current version of Chrome, FireFox, or Safari.
XB-ART-61435
JCI Insight 2025 Sep 08;1019:. doi: 10.1172/jci.insight.185186.
Show Gene links Show Anatomy links

Cleavage of N-terminus of polycystin-1 increases calcium permeability of polycystin-1/2 receptor channel complexes.

Wang R, Idrees D, Amir M, Padhy B, Xie J, Huang CL.


???displayArticle.abstract???
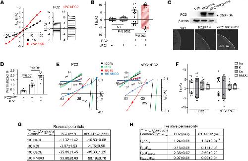
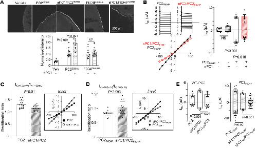
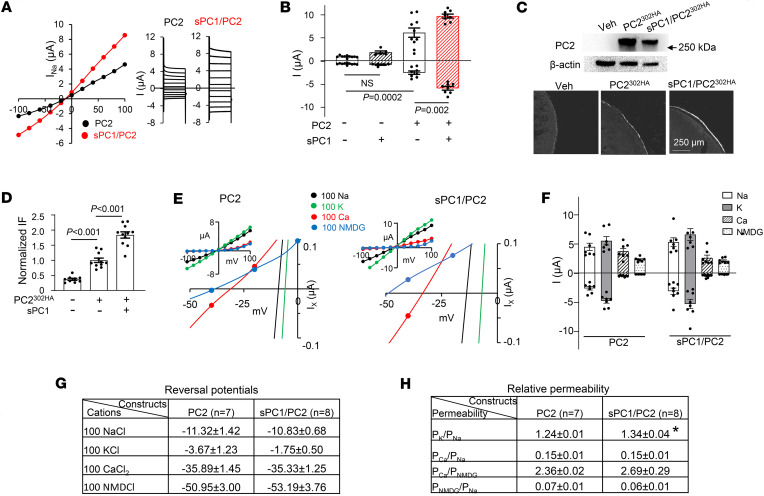
Mutations on genes encoding polycystin-1 (PC1) and PC2 cause autosomal-dominant polycystic kidney disease. How these 2 proteins work together to exert anticystogenesis remains elusive. PC1 resembles adhesion G-protein coupled receptors and undergoes autocleavage in the extracellular N-terminus to expose a hidden "stalk" region, which is hypothesized to act as a "tethered agonist." Here, we show that WT PC1 and PC2 formed functional heteromeric channel complexes in Xenopus oocytes with different biophysical properties from PC2 homomeric channels. Deletion of PC1 N-terminus, which exposed the stalk, increased calcium permeability in PC1/PC2 heteromers that required the presence of stalk. Extracellular application of synthetic stalk peptide increased calcium permeation in stalkless PC1/PC2. Application of Wnt9B protein increased calcium permeability in PC1/PC2 but not in heteromers containing cleavage-resistant mutant PC1. Wnt9B interacted with N-terminal leucine-rich repeat (LRR) of PC1. Pretreatment with LRR blunted the increase in calcium permeability by Wnt9B. Thus, PC1 and PC2 form receptor-channel complexes that is activated by exposure of the stalk region following ligand binding to the PC1 N-terminus. The stalk peptide acts as a tethered agonist to activate PC1/PC2 by affecting ion selectivity of the complexes.

???displayArticle.pubmedLink??? 40892463
???displayArticle.pmcLink??? PMC12513491
???displayArticle.link??? JCI Insight




???attribute.lit??? ???displayArticles.show???