Click here to close
Hello! We notice that you are using Internet Explorer, which is not supported by Xenbase and may cause the site to display incorrectly.
We suggest using a current version of Chrome,
FireFox, or Safari.
???displayArticle.abstract???
Neural crest (NC) cells form a multipotent stem cell population specified during neurulation, which undergo an epithelial-to-mesenchymal transition (EMT) and migrate extensively in the developing embryo, to generate numerous tissues and cell types including the craniofacial skeleton, the peripheral nervous system and pigment cells. The genetic and molecular details of NC specification are governed by a complex, yet still partially understood gene regulatory network (NC-GRN). In particular, the precise function of microRNAs (miRNA) in this network remains poorly characterized. MiRNAs are short non-coding 20-22 nucleotides long RNAs, which control gene expression through post-transcriptional repression. Since miRNA-196a is expressed in the developing neural and NC cells of Xenopus laevis embryos, we here investigated miR-196a function in the NC-GRN, by knocking-down its expression using antisense morpholinos. Depletion of miR-196a revealed major NC and craniofacial phenotypes. These defects were preceded by the perturbed expression of key neural, neural border and NC markers such as sox2/3, zic1/3, pax3, sox10 and snail2. Using RNA sequencing of individual neural border and NC explants, we have identified a signature of genes up- and down-regulated by miR-196a and validate these with rescue experiments using a miRNA mimic. Our study identifies miR-196a as a key actor of early patterning in the dorsal ectoderm, balancing the extent of immature neural plate progenitors with NC and placode specification, while also promoting neuron differentiation within the neural plate.
Fig. 1. Depletion of miR-196a impairs neural crest-derived craniofacial development
(A) Experimental paradigm for RNA sequencing of single NB or NC explants. Embryos were injected into one dorsal blastomere at the 4-cell stage of development. All embryos were co-injected with 5 ng GFP capped RNA. (B) Craniofacial phenotypes seen in tadpoles are indicated by arrows (stage 28), phenotype observed in 15/18 embryos. (C) Alcian blue cartilage preparations show clear branchial arch and cartilage phenotypes on the injected side following miRNA-196a KD (stage 45). (Cii) The graph shows blind count data for alcian blue phenotype analysis for: wild type, mismatch miR-196a MO and miR-196a MO. Test used for statistical analysis is Chi-squared on independent repeats, miR-196a MM vs MO p = 1.3348e-08. (For interpretation of the references to colour in this figure legend, the reader is referred to the Web version of this article.)
Fig. 2. Functional characterisation of MO mediated miRNA KD and rescue with synthetic miRNA on development of NC, NPB and HG in developing X. laevis embryos. MiRNA KD led to HG, NC and NPB phenotypes. Embryos were injected into one dorsal blastomere at the 4-cell stage of development with 300 pg of lacZ cRNA as a tracer, developed with red-gal. Injected side is always right side. WISH of snail2 (st. 14), sox10 (st. 14), pax3 (st. 14), pax3 (st. 14) and Xhe2 (st. 15) following miR-196a MO mediated knockdown. Black arrowheads indicate regions of phenotypic interest. (A) MiR-196a morpholino KD phenotypes for NC, NPB, and HG. with control groups: miR-196a MM and miR-196a MO and mimic rescue (B) Count data for phenotype incidence. Control miRNA mimic (cel-miR-39-3p). Chi squared statistical testing was carried out on Snail2 data, as three independent experiments were conducted covering 3 biological repeats and many technical repeats. between MM MO and MO and MO and rescue group. For miR-196a MM MO vs MO p = 4.72 x 10-14, for miR-196a MO vs rescue p = 0.000013. (For interpretation of the references to colour in this figure legend, the reader is referred to the Web version of this article.)
Fig. 3. Depletion of miR-196a expands neural plate progenitors at the expense of neural crest specification and neuronal differentiation. Embryos were injected into one dorsal blastomere at the 4-cell stage of development with 300 pg of GFP mRNA or of lacZ developed with Red-gal. In all panels the injected side is to the right. Whole mount in situ hybridisation of zic1, (stage 14), zic3, (stage 14), msx2, (stage 14), sox2, (stage 14), pax6, (stage 15) hairy1, (stage 18), eng2, (stage 15) n-tub (stage 18) and elrc1, (stage 18), following MO mediated miRNA KD. Embryos are positioned in dorsal view with anterior at the top. Wholemounts are shown as well as transverse sections (i). Injection of the MO caused an expansion in the NPB markers Zic1 (n = 28/30) and Zic3 (n = 34/37) but a loss in the anterior region of the NPB marker Msx2 (n = 18/19) (A–C). The neural marker Sox2 was expanded in a lateral direction and appeared to lose the intense dark region of expression seen in the control side (see black arrow) (n = 37/37) (D). Expression of the neural marker Pax6 was slightly enlarged across the anterior neural fold (lens primordia) (see white arrow) but reduced in the position of the forebrain stripe (see black arrow) (n = 18/24) (E). The downstream target of Notch – Hairy1 had a reduced but broadened expression (n = 22/25) (F) Eng2 showed a reduced and broadened expression as well as a shift more posterior (n = 19/25) (G). Both neuronal differentiation markers N-tub (n = 24–30) and ELRC (n = 23/24) were reduced following miR-196aMO injection although this was restricted to the anterior most part of the NP (see black arrows). The expression of these two markers in the trigeminal placodes had extended in both an anterior and posterior direction (see white arrows) (H,I). (For interpretation of the references to colour in this figure legend, the reader is referred to the Web version of this article.)
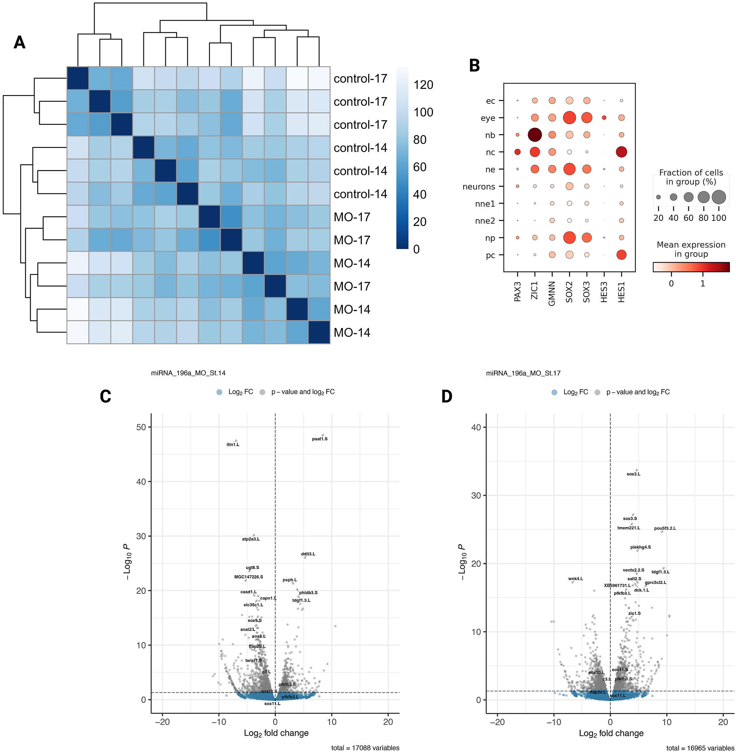
Fig. 4. Main features of RNA sequencing of neural border and neural crest after depletion of miR-196a. (A) Heatmap showing clustering of control and miR-196a KD samples. (B) Dotplot of NPB, neural and NC gene expression across tissues. Ec, ectoderm; nb, neural plate border; nc, neural crest; ne, neuroectoderm; nne, non-neural ectoderm; np, neural plate; pc, placode. (C–D) Volcano plots of differentially expressed genes follow miR-196a MO KD at stage14 (C) and stage17 (D).
Fig. 5. Ectoderm patterning, BMP and Notch signalling are profoundly altered by miR196a depletion. (A) MA plot of significantly differentially expressed genes in RNA-seq data following miR-196a KD (stage 14). (B) Heatmap for selected differentially expressed genes (miR-196a MO vs miR-196a MM). Colour depicts gene expression where yellow represents overexpression and blue under expression. The blue line running throughout the boxes is a histogram representing the level of either upregulation or downregulation against the dotted midline (no change). (C) Top 50 enriched and depleted significantly differentially expressed genes following miR-196a MO KD at stage14. (For interpretation of the references to colour in this figure legend, the reader is referred to the Web version of this article.)
Fig. 6. Model of the potential molecular mechanisms miR-196a uses to prevent neural induction (A) and control neural pluripotency (B) during Xenopus neuroectoderm patterning. Red represents repression, green represents expression and blue represents balanced. Solid and dashed lines are the verified and predicted regulatory relationships, respectively. (For interpretation of the references to colour in this figure legend, the reader is referred to the Web version of this article.)