Click here to close Hello! We notice that you are using Internet Explorer, which is not supported by Xenbase and may cause the site to display incorrectly. We suggest using a current version of Chrome, FireFox, or Safari.
XB-ART-61550
Proc Natl Acad Sci U S A 2025 Oct 07;12240:e2512872122. doi: 10.1073/pnas.2512872122.
Show Gene links Show Anatomy links

Geometrical compartmentalization of trigger waves.

Li Z, Zhang KS, Chen Y, Tang SKY, Ferrell JE.


???displayArticle.abstract???
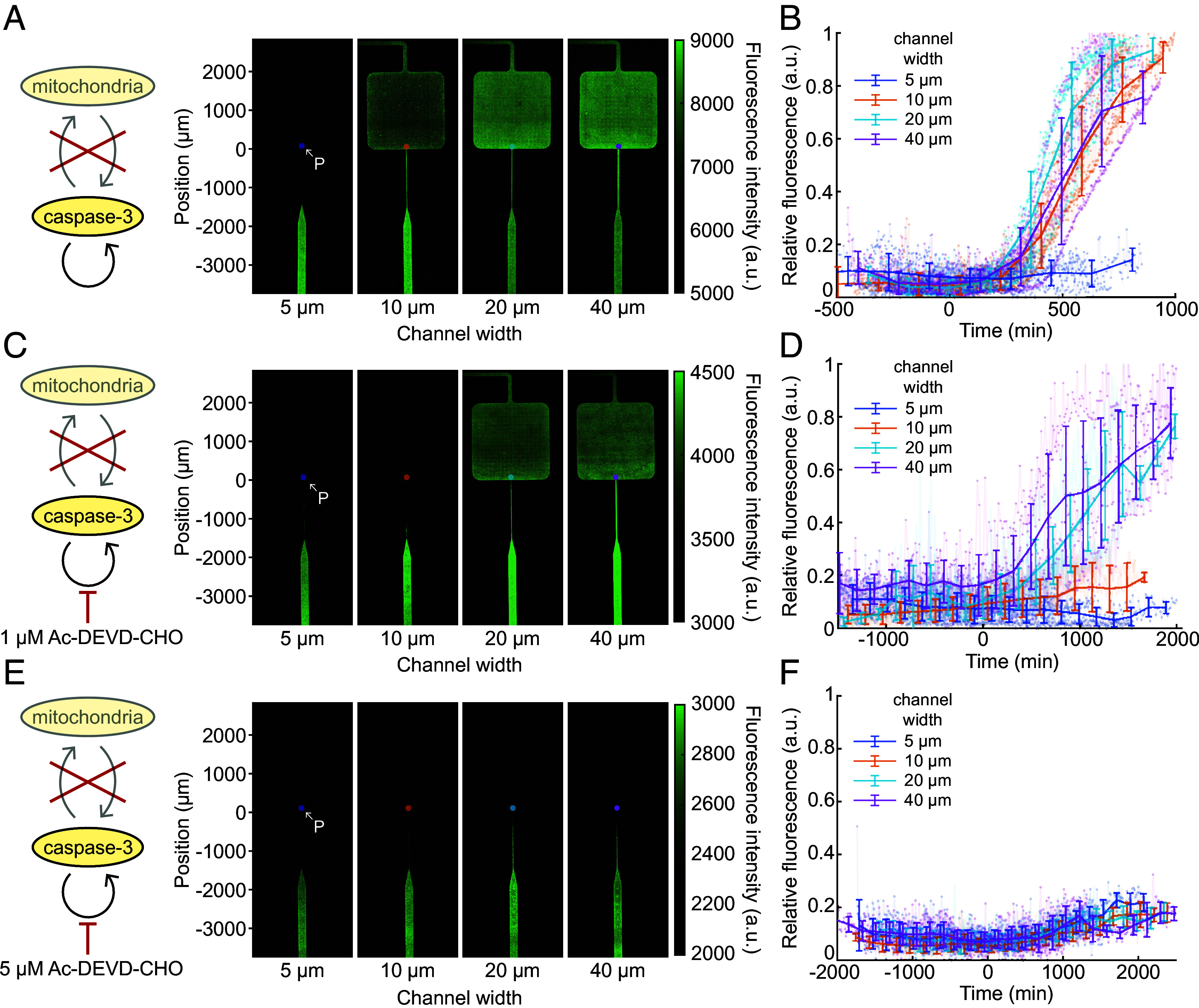
Trigger waves, self-regenerating fronts of biochemical activity that spread without losing speed or amplitude, are widespread in cell signaling. Apoptosis is one example of a process that propagates through the cytoplasm via trigger waves. Curiously, in some contexts, like synaptic pruning, apoptotic caspase activation is confined to specific subcellular regions. We hypothesized that at junctions between a thin cytoplasmic extension, like a dendritic spine, and a thicker one, like a dendrite, trigger wave propagation may be blocked even though diffusion is not, as a result of the general properties of trigger waves and bistable systems. This hypothesis was explored theoretically through modeling studies and dimensional arguments, which confirmed that trigger wave compartmentalization was possible and that the critical channel width required for compartmentalization was likely to be biologically relevant. These predictions were then tested experimentally with undiluted Xenopus egg extracts that were induced to undergo apoptosis. We found that channels that are less than a few microns in diameter are small enough to compartmentalize apoptosis, and that the critical width is inversely proportional to trigger wave speed. Thus, cellular projections and tubules can allow for the compartmentalization of biochemical states within a spatially continuous cytoplasm, a fundamental yet previously overlooked mechanism for controlling biochemical signaling and cellular functions.

???displayArticle.pubmedLink??? 41037632
???displayArticle.pmcLink??? PMC12519175
???displayArticle.link??? Proc Natl Acad Sci U S A
???displayArticle.grants??? [+]

Species referenced: Xenopus laevis


???attribute.lit??? ???displayArticles.show???