Click here to close Hello! We notice that you are using Internet Explorer, which is not supported by Xenbase and may cause the site to display incorrectly. We suggest using a current version of Chrome, FireFox, or Safari.
XB-ART-61611
Dev Cell 2025 Nov 11;613:687-705.e9. doi: 10.1016/j.devcel.2025.10.015.
Show Gene links Show Anatomy links

A microscopy-based CRISPR screening platform enables organellar functional genomics and illuminates ciliary biology.

Sun J, Atiş IS, Empke SLL, Khokha MK, Breslow DK.


???displayArticle.abstract???
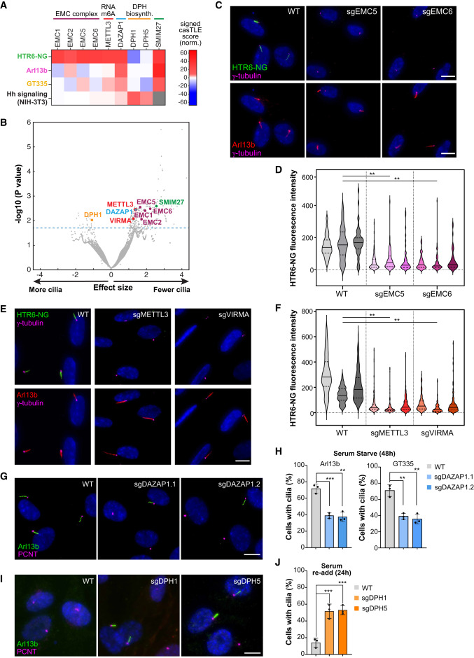
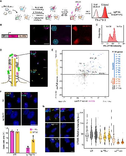
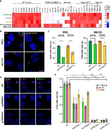
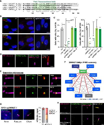
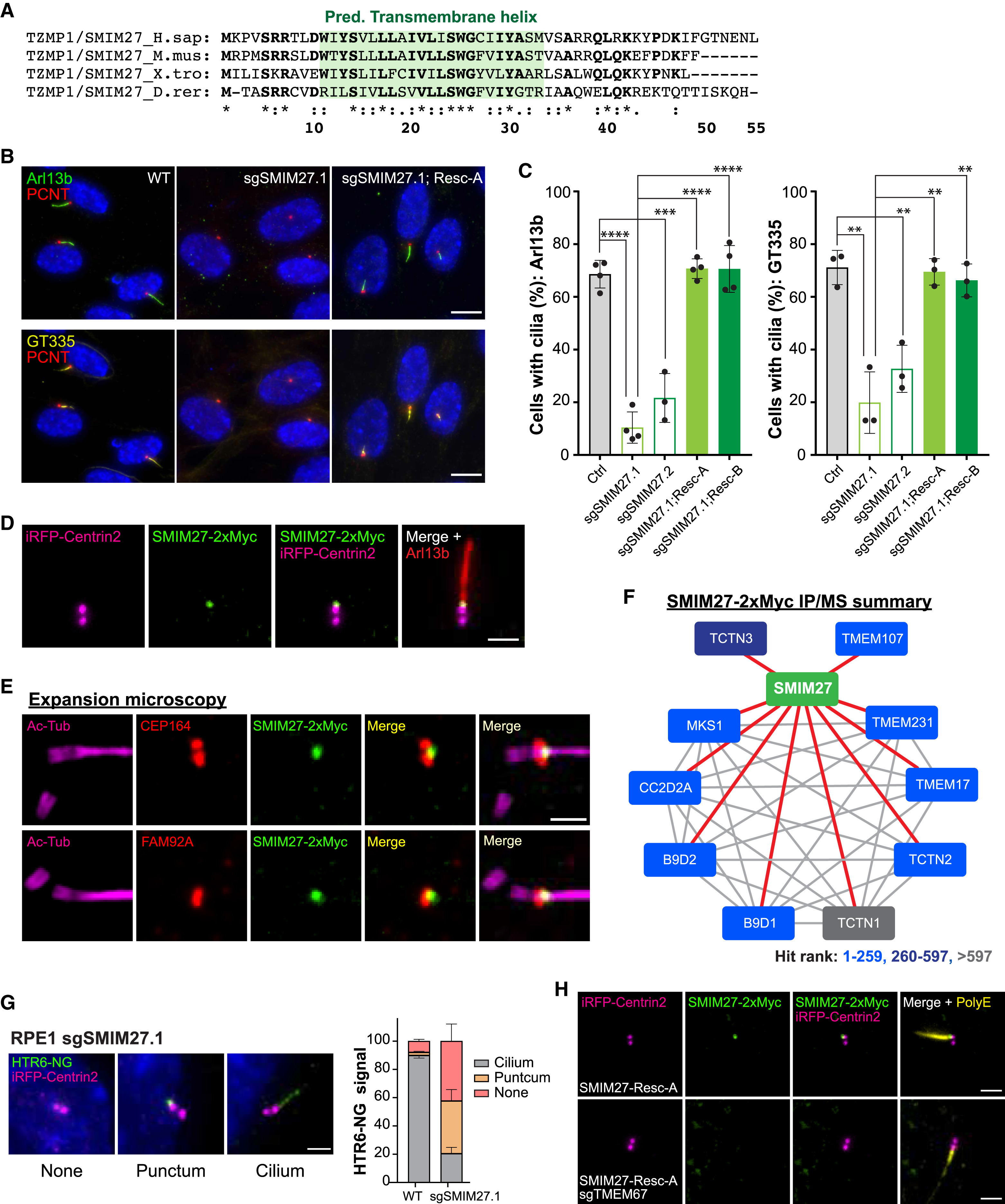
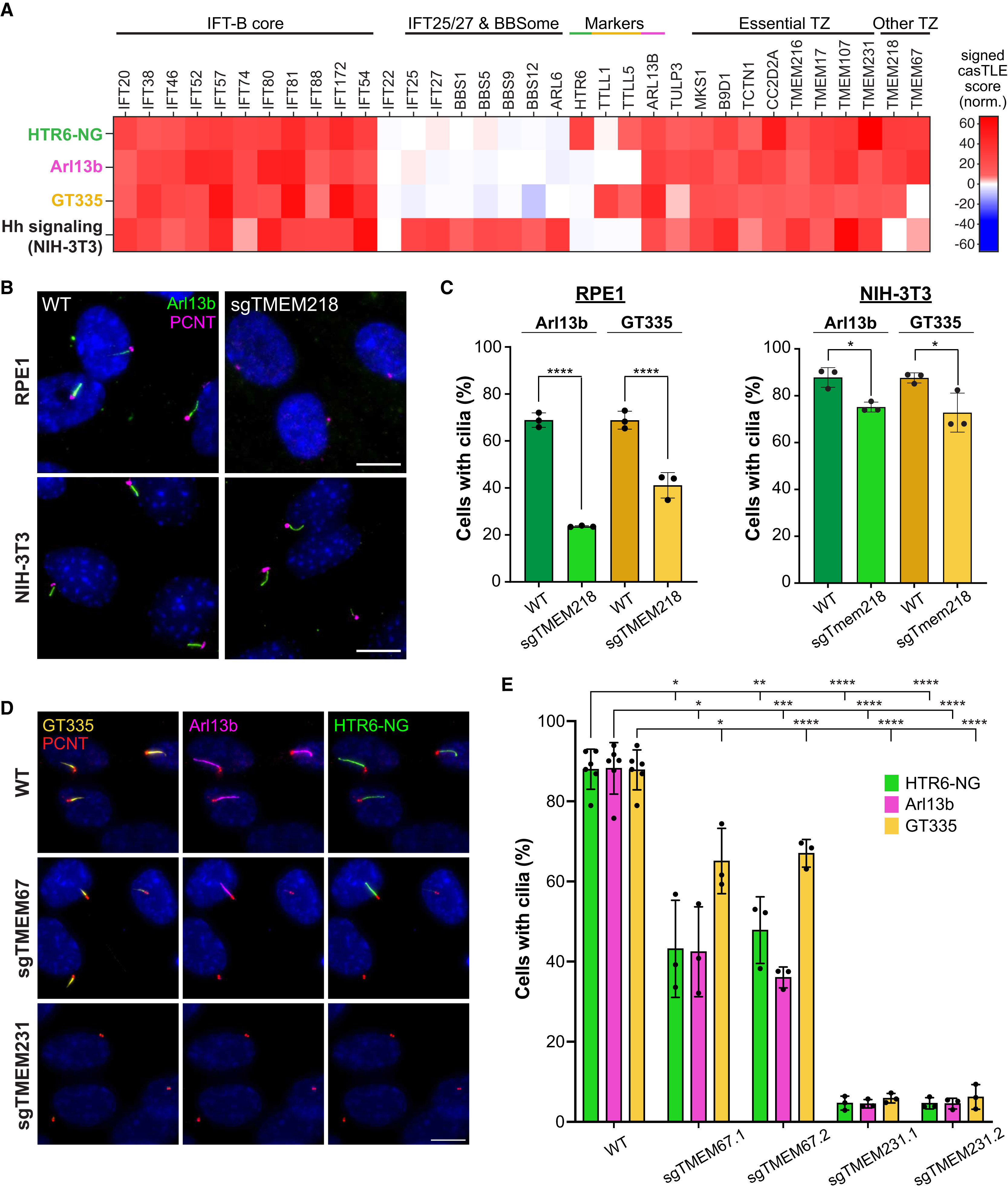
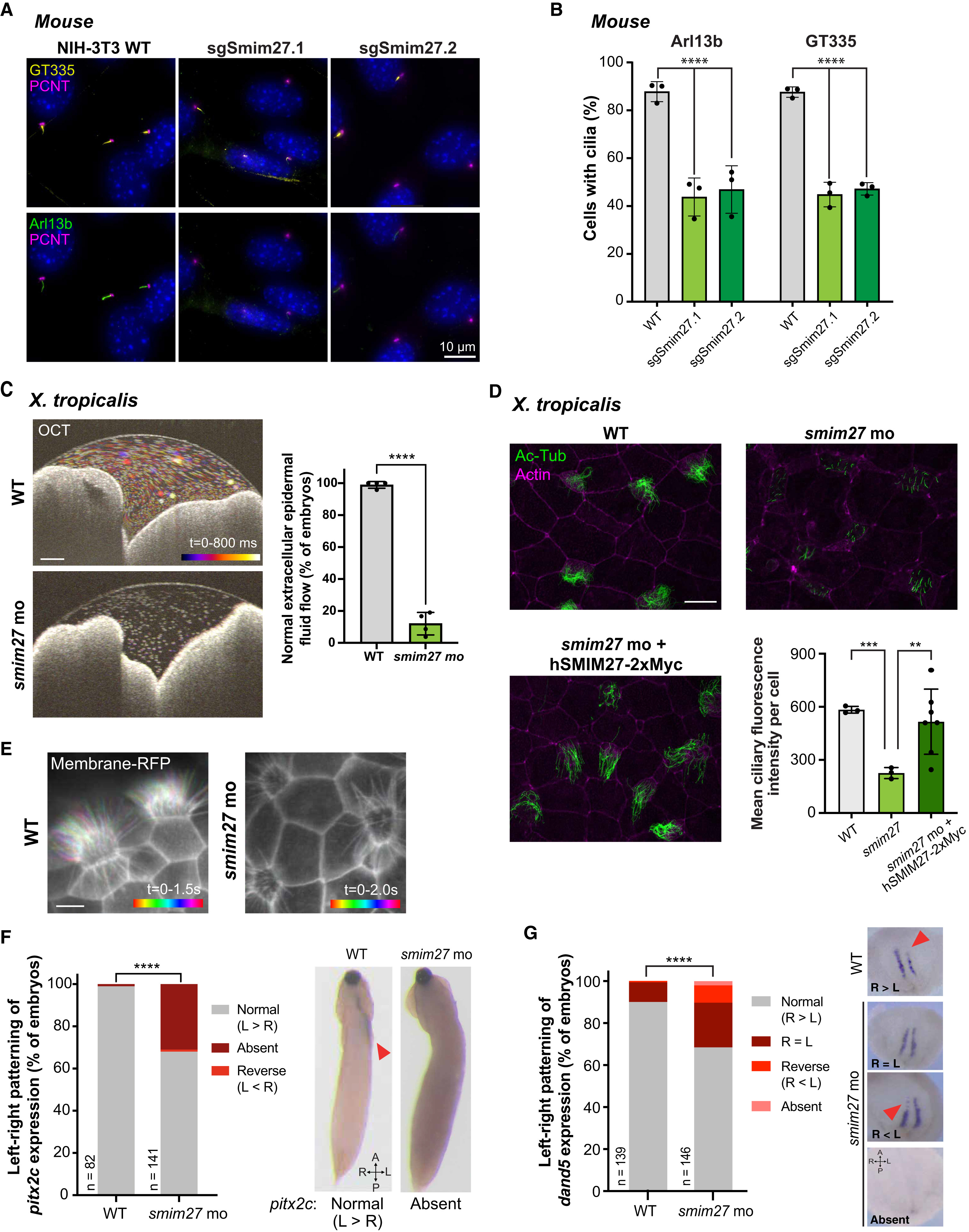
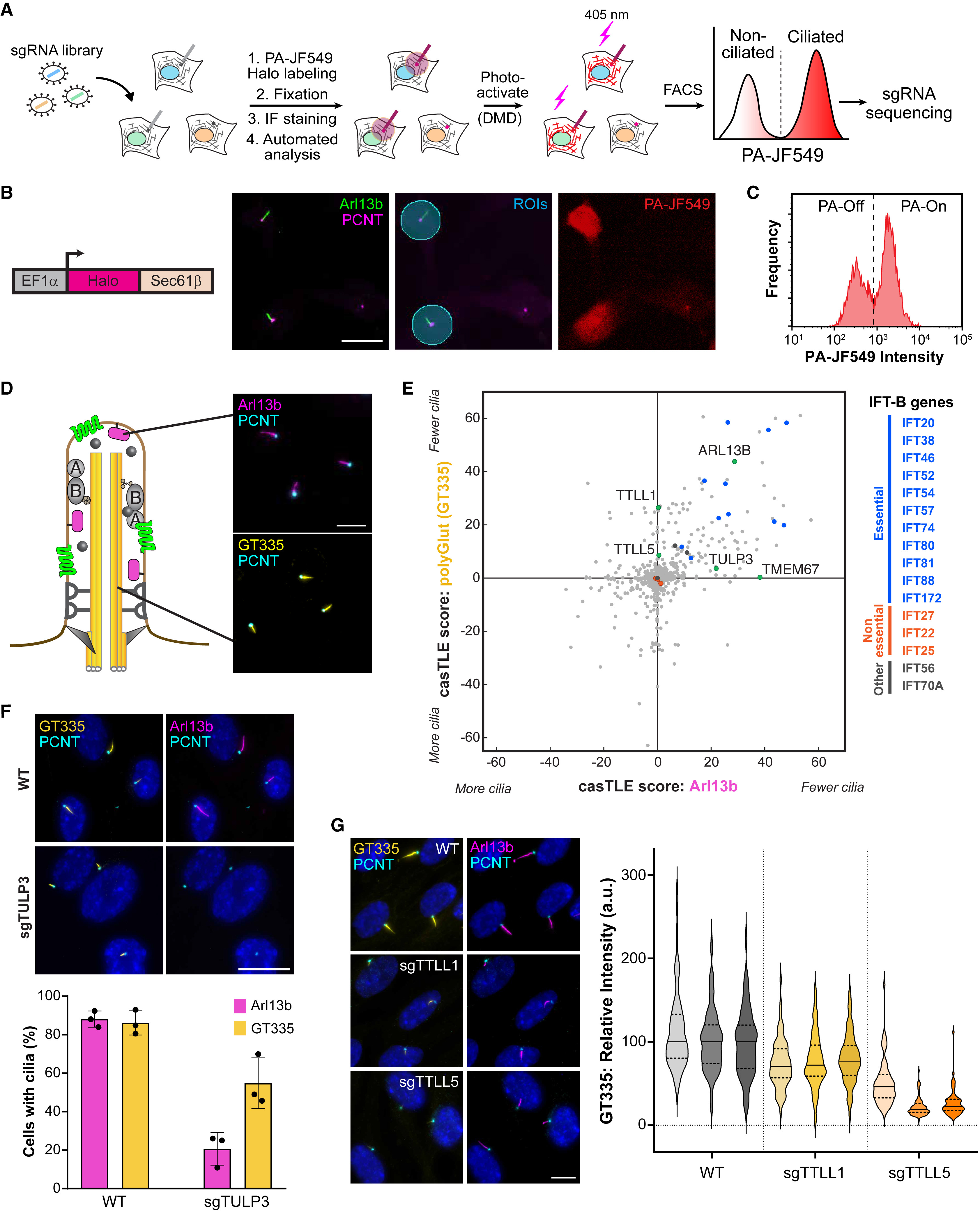
Microscopy offers an indispensable technique for visualizing biological processes and for defining cytological abnormalities characteristic of disease. However, combining microscopy with the power of pooled CRISPR screening presents considerable technical challenges, hindering application of systematic genetic analysis to imaging-defined phenotypes. Here, we establish a fluorescence microscopy-based CRISPR screening platform that combines ease of implementation with flexible analysis of live-cell or antibody-based molecular markers, including post-translational modifications. Applying this methodology, we systematically identify regulators of primary cilium structure and function in human cells through targeted and genome-wide screens. We further show that integration of screens focused on distinct ciliary phenotypes yields multi-dimensional profiles that delineate precise gene functions. Among the identified hits, TZMP1 (SMIM27) encodes a microprotein at the ciliary transition zone that is required for ciliogenesis in human cells and for ciliary function in Xenopus embryos. More broadly, our approach provides a technological and conceptual strategy for microscopy-based functional genomics.

???displayArticle.pubmedLink??? 41270742
???displayArticle.pmcLink??? PMC12662653
???displayArticle.link??? Dev Cell
???displayArticle.grants??? [+]

Species referenced: Xenopus tropicalis
Genes referenced: dand5 pitx2 tzmp1
???displayArticle.antibodies??? Arl13b Ab6 Arl13b Ab7 Glutamylated Tubulin Ab2 Ift88 Ab2 MAP2 Ab3 Myc Ab16 Pcnt Ab2 Tuba4a Ab15 Tubg1 Ab4 Tubulin Polyglutamate Ab1
???displayArticle.morpholinos??? tzmp1 MO1
gRNAs referenced: tzmp1 gRNA1 tzmp1 gRNA2


???attribute.lit??? ???displayArticles.show???