|
Fig. 1. Replication-coupled repair of colibactin-induced ICLs.a Structures of the native colibactin toxin (top; X indicates O or NH2), stabilized c742 colibactin analog (middle), and the colibactin-induced ICL (clb-ICL; bottom). b Schematic of replication-coupled ICL repair pathways (see main text for details). Black, parental DNA strands. Red, nascent DNA strands. Blue, ICL. Purple, ubiquitin. c Left, schematic of species generated during ICL repair. Digestion with HincII produces X-shaped structures corresponding to cross-linked plasmids and linear species corresponding to unhooked plasmids. Right, pICLc742 and pICLclb were replicated in egg extract supplemented with CDC7 inhibitor, as indicated. Recovered replication intermediates were digested with HincII and resolved on a denaturing (alkaline) agarose gel. Intermediates were detected by Southern blotting with 32P radiolabeled probes and visualized by autoradiography. d The indicated plasmids were replicated in egg extract supplemented with [α−32P]dCTP. Replication intermediates were separated on a native agarose gel and visualized by autoradiography. Schematics of replication and repair intermediates that are resolved by native agarose gel electrophoresis are shown. SC supercoiled, OC open circular. Red arrowheads indicate unique intermediates formed during replication of pICLc742; blue arrowheads indicate OC-OC catenae and OC-SC catenae produced during replication of pICLAP and pICLclb. e pICLc742 and pICLclb were replicated in egg extract supplemented with [α−32P]dCTP and p97i, as indicated. Replication intermediates were analyzed as in (d). Red arrowheads indicate pICLc742-specific repair intermediates. f Left, schematic of nascent leading strands generated during ICL repair. AflIII cuts 145 or 150 nt to the left of the c742-ICL or clb-ICL, respectively. EcoRI cuts 305 or 328 nt to the right of the c742-ICL or clb-ICL, respectively. Digestion with AflIII and EcoRI generates characteristic nascent strand −20 to −40 stall, −1 stall, and extension products. Right, DNA recovered from the pICLc742 and pICLclb replication reactions shown in (e) was digested with AflIII and EcoRI and resolved on a denaturing polyacrylamide sequencing gel. Top, middle, and bottom panels show sections of the same gels that contain the extension products, leftward fork leading strands, and rightward fork leading strands, respectively. |
|
Fig. 2. FA pathway mobilization during pICLc742 replication.a pCtrl and pICLc742 were replicated in egg extract. Where indicated, the extract was supplemented with Geminin (+Gem) to inhibit replication. Plasmids were recovered from the extract, and chromatin-associated proteins were quantified by mass spectrometry. The heatmap shows the Z-scored median log2LFQ (label-free quantification) intensity from three samples collected from the same replication reaction (i.e., technical replicates). b Volcano plots comparing the recruitment of proteins to pICLc742 in replicating extract (pICL) vs non-replicating extract (pICL+Gem) at 90 min (experiment 1, top) or 60 min (experiment 2, bottom) following replication initiation. The estimated fold change (FC) in normalized protein intensity between the samples is plotted against false discovery rate (FDR)-adjusted p value (calculated with a two-sided moderated t-test and corrected for multiple hypothesis testing). Labeled proteins of interest meet significance criteria (|Log2FC| ≥ 1 and p ≤ 0.05). c Volcano plots comparing the recruitment of proteins to pICLc742 vs pCtrl at 90 min (experiment 1, top) or 60 min (experiment 2, bottom) following replication initiation. Estimated fold changes and FDR-adjusted p values were calculated as in (b). Labeled proteins of interest meet significance criteria (|Log2FC| ≥ 1 and p ≤ 0.05). d The indicated plasmids were replicated in egg extract, and the extract proteins were resolved by SDS-PAGE and blotted for FANCD2. In the presence of an ICL, FANCD2 becomes monoubiquitylated, resulting in a slower migrating band. |
|
Fig. 3. FA pathway-dependent unhooking of colibactin-induced ICLs.a FANCD2 immunodepletion. The egg extracts used in the replication reactions shown in (b) (left) and (e) (top) were blotted for FANCD2. Asterisk indicates a non-specific band. b pICLc742 (left) and pICLclb (right) were replicated with [α−32P]dCTP in mock- or FANCD2-depleted egg extracts supplemented with rFANCI-FANCD2WT or rFANCI-FANCD2K562R, as indicated. Replication intermediates were analyzed as in Fig. 1d. SC supercoiled, OC open circular. Red arrowheads indicate pICLc742-specific repair intermediates; white arrowheads indicate reversed fork intermediates, which accumulate upon depletion of FANCD2. c pICLc742 was replicated in mock- or FANCD2-depleted egg extracts supplemented with rFANCI-FANCD2WT or rFANCI-FANCD2K562R, as indicated. Replication intermediates were analyzed by Southern blotting as in Fig. 1c. d Quantification of the Southern blot shown in (c). The persistence of pICLc742 X-shaped structures was quantified as the intensity of X-shaped structures relative to the combined intensities of X-shaped structures (X) and 5.6 kb linear species (L; X/X + L). e Left, schematic of nascent leading strand stall and extension products generated during ICL repair by the FA pathway, as in Fig. 1f. Right, nascent DNA strands from the pICLc742 (top) and pICLclb (bottom) replication reactions shown in (b) were digested with AflIII and BamHI and analyzed as in Fig. 1f. f Quantification of the −1 stall and strand extension products shown in (e). The intensities of rightward fork −1 stall products (top) or extension products (bottom) were normalized to maximum −1 stall or extension product intensity, respectively, across all samples. |
|
Fig. 4. Translesion synthesis during colibactin-induced ICL repair.a REV1 immunodepletion. The extracts used in the replication reactions shown in (b, c) were blotted for REV1. b pICLc742 and pICLclb were replicated with [α−32P]dCTP in mock- or REV1-depleted extracts, and replication intermediates were analyzed as in Fig. 1d. SC supercoiled, OC open circular. Red arrowheads indicate pICLc742-specific repair intermediates. c Nascent DNA strands from the pICLc742 and pICLclb replication reactions shown in (b) were digested with AflIII and EcoRI and analyzed as in Fig. 1f. d Rightward fork −1 stall products and extension products for the replication reactions shown in (c) were quantified as in Fig. 3f. e Pol κ immunodepletion. The extracts used in the replication reactions shown in (f) were blotted for Pol κ. f pICLc742 was replicated with [α−32P]dCTP in mock- or Pol κ-depleted extracts supplemented with rPol κ, as indicated, and replication intermediates were analyzed as in Fig. 1d. SC supercoiled, OC open circular. Red arrowheads indicate top and bottom intermediates formed during replication of pICLc742. g TLS efficiencies for the replication reactions shown in (f) were quantified as the intensity of supercoiled plasmid relative to combined intensities of open circular and supercoiled plasmids (SC/OC + SC). h Pol η immunodepletion. The extracts used in the replication reactions shown in (i, j) were blotted for Pol η. Asterisk indicates a non-specific band. i pICLc742 was replicated with [α−32P]dCTP in mock- or Pol η-depleted extracts supplemented with rPol η, as indicated. Replication intermediates were analyzed as in Fig. 1d. SC supercoiled, OC open circular. Red arrowheads indicate pICLc742-specific repair intermediates. j Nascent DNA strands from the pICLc742 replication reactions shown in (i) were digested with AflIII and EcoRI and analyzed as in Fig. 1f. |
|
Fig. 5. Translesion synthesis during bypass of a colibactin-induced monoadduct.a pICLclb was replicated with [α−32P]dCTP in mock- or Pol κ-depleted extracts supplemented with p97 inhibitor and rPol κ, as indicated, and replication intermediates were analyzed as in Fig. 1d. SC supercoiled, OC open circular. b TLS efficiencies for the replication reactions shown in (a) were quantified as in Fig. 4g. c pICLclb was replicated with [α−32P]dCTP in mock- or REV1-depleted extracts supplemented with p97 inhibitor, and replication intermediates were analyzed as in Fig. 1d. SC supercoiled, OC open circular. d TLS efficiencies for the replication reactions shown in (c) were quantified as in Fig. 4g. e Nascent DNA strands from the pICLclb replication reactions shown in (c) were digested with AflIII and EcoRI and analyzed as in Fig. 1f. f Rightward fork −1 stall products and extension products for the replication reactions shown in (e) were quantified as in Fig. 3f. |
|
Fig. 6. Mutagenic repair of colibactin-induced ICLs by the FA pathway.a Schematic depicting analysis of pICLc742 repair products by next-generation sequencing. Blue and green arrows indicate PCR primers; red asterisk indicates a potential point mutation. b pICLc742 was replicated in mock- or FANCD2-depleted extract, and repair products were PCR amplified and sequenced. Raw paired-end sequencing reads were merged using SIQ, and data were visualized with SIQPlotteR. Color-coded repair outcomes are depicted as tornado plots. White spaces depict deletions. The positions of variations are indicated relative to the AATATT cross-link site (“0”). n indicates the number of mapped sequencing reads obtained for each condition. c The percentage of reads containing single-base substitutions at the indicated positions relative to the ICL is plotted for the data sets described in (b). The reference sequence is shown with numbers indicating the positions for the rightward and leftward nascent leading strands relative to the site of cross-linking (“0”). n indicates the number of mapped sequencing reads obtained for each condition. d The fraction of deletions spanning a given length is plotted for the data sets described in (b). n indicates the number of mapped sequencing reads obtained for each condition. |
|
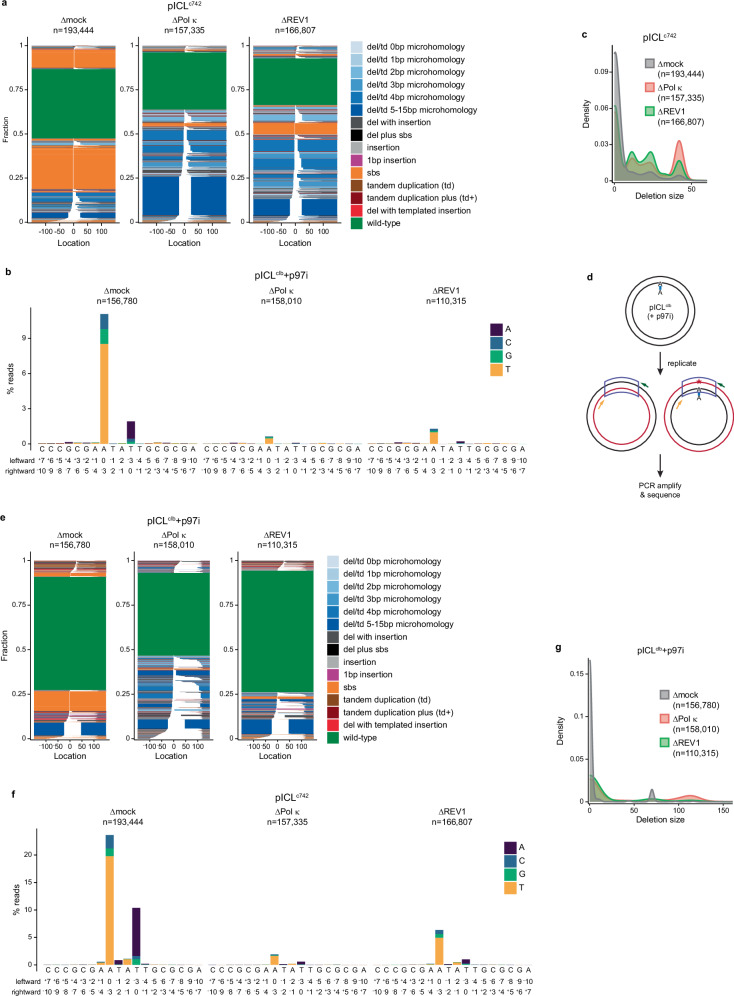
Fig. 7. REV1 and Pol κ promote mutagenic bypass of colibactin-induced DNA damage.a pICLc742 was replicated in mock-, Pol κ-, or REV1-depleted extract, and repair products were PCR amplified, sequenced, and visualized as in Fig. 6a, b. Color-coded repair outcomes are depicted as tornado plots, with white spaces indicating deletions. n indicates the number of mapped sequencing reads obtained for each condition. b The percentage of reads containing single-base substitutions at the indicated positions relative to the ICL is plotted for the data sets described in (a), as in Fig. 6c. n indicates the number of mapped sequencing reads obtained for each condition. c The fraction of deletions spanning a given length is plotted for the data sets described in (a). n indicates the number of mapped sequencing reads obtained for each condition. d Schematic depicting analysis of pICLclb repair products by next-generation sequencing. p97 inhibitor is added to block the repair of intact clb-ICLs by the FA pathway. Blue and green arrows indicate PCR primers; red asterisk indicates a potential point mutation. e pICLclb was replicated in mock-, Pol κ-, or REV1-depleted extract supplemented with p97 inhibitor, and repair products were PCR amplified, sequenced, and visualized as in Fig. 6a, b. Color-coded repair outcomes are depicted as tornado plots, with white spaces indicating deletions. n indicates the number of mapped sequencing reads obtained for each condition. f The percentage of reads containing single-base substitutions at the indicated positions relative to the ICL is plotted for the data sets described in (e), as in Fig. 6c. n indicates the number of mapped sequencing reads obtained for each condition. g The fraction of deletions spanning a given length is plotted for the data sets described in (e). n indicates the number of mapped sequencing reads obtained for each condition. |
|
Fig. 8. Model for repair of colibactin-induced DNA damage.a Fork convergence at a colibactin-induced ICL activates CMG ubiquitylation and unloading. Pol η promotes extension of nascent leading strands up to the ICL. Following reversal of one fork, monoubiquitylated FANCI-FANCD2 directs nucleolytic incisions that unhook the ICL and generate a DSB. A TLS polymerase complex that includes REV1 and Pol κ enables mutagenic extension of the nascent strand past the unhooked ICL remnant, potentially introducing a T>A point mutation at the site of alkylation. The DSB intermediate is then repaired through homologous recombination. b A colibactin monoadduct encountered by the replication fork is bypassed by a TLS polymerase complex that includes REV1 and Pol κ. Extension of the nascent strand past the adduct is potentially mutagenic, introducing a T>A point mutation at the site of alkylation. |