Click here to close Hello! We notice that you are using Internet Explorer, which is not supported by Xenbase and may cause the site to display incorrectly. We suggest using a current version of Chrome, FireFox, or Safari.
XB-ART-61628
Mol Cell Proteomics 2025 Feb 05;252:101481. doi: 10.1016/j.mcpro.2025.101481.
Show Gene links Show Anatomy links

In-Cell Proteomics Enables High-Resolution Spatial and Temporal Mapping of Early Xenopus tropicalis Embryos.

Sun J, Xu X, Wei S, Yu Y.


???displayArticle.abstract???
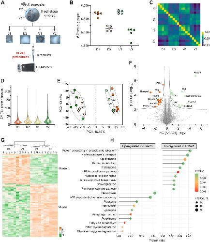
Early embryonic development requires tightly regulated molecular programs to coordinate cell division, fate specification, and spatial patterning. While transcriptomic profiling has been widely performed, proteomic analyses of early vertebrate embryos remain limited owing to technical challenges in embryonic sample preparation. Here, we present an "in-cell proteomics" strategy, which bypasses cell lysis and yolk depletion, processes individual embryos directly in functionalized filter devices, and generates mass spectrometry (MS)-friendly samples in an extremely robust and streamlined manner. This single-vessel approach minimizes sample loss and technical variation, offering a highly sensitive and accurate alternative to low-input and low-cell quantitative proteomics. Coupled with field asymmetric ion mobility spectrometry and single-shot data-independent acquisition MS workflow, this approach enabled us to consistently quantify ∼6200 proteins from a single Xenopus tropicalis embryo, representing the deepest proteomic coverage of early X. tropicalis developmental stages reported to date. Investigation of the temporal proteomes across five cleavage stages (from 1- to 16-cell stages) revealed a drastic proteomic shift between 2- and 4-cell stages, followed by more gradual transitions thereafter. Spatial analysis of dissected 8-cell blastomeres uncovered pronounced molecular asymmetry along the animal-vegetal axis, whereas dorsal-ventral differences were minimal. This study establishes a novel in-cell proteomics technology in conjunction with field asymmetric ion mobility spectrometry and data-independent acquisition MS as a robust platform for high-resolution, low-input developmental proteomics analysis and provides a comprehensive spatiotemporal protein atlas for early X. tropicalis embryos.

???displayArticle.pubmedLink??? 41354408
???displayArticle.pmcLink??? PMC12927051
???displayArticle.link??? Mol Cell Proteomics
???displayArticle.grants??? [+]



???attribute.lit??? ???displayArticles.show???