|
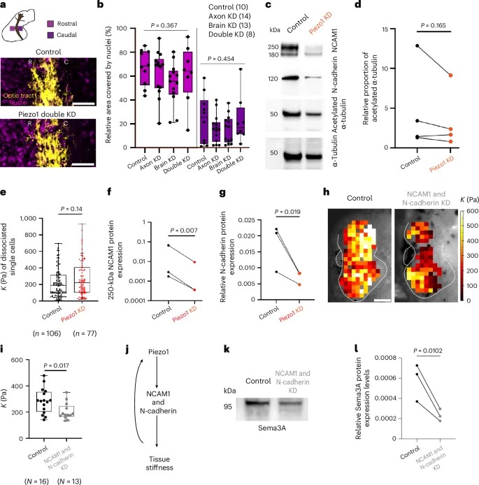
Fig. 1: RGC axon pathfinding in vivo requires cell-intrinsic and cell-extrinsic Piezo1 signalling. a, Schematic of the lateral view of a stage 40 Xenopus brain with orientation guides for rostral–caudal (R, C) and dorsal–ventral (D, V) axes. RGC axons grow from the optic chiasm towards the optic tectum along a stereotypic path (the optic tract), turning caudally at the mid-diencephalon (marked by an asterisk). b, Schematic cross-section of a Xenopus brain and retinae when Piezo1 is downregulated unilaterally in the nervous system. RGC axons cross the midline at the optic chiasm and grow across the contralateral brain surface. Normal Piezo1 levels are indicated in blue while Piezo1 depletion is shown in red. Piezo1-depleted axons grow across brain tissue with normal Piezo1 levels and vice versa. c–f, Images of RGC axon growth in vivo in control (c), Piezo1-depleted axons (d), Piezo1-depleted surrounding brain tissue (parenchyma) (e), and both axons and brain tissue depleted of Piezo1 (f). Scale bars, 50 μm. g, Optic tract (OT) elongation. Schematic representation of the fitted ellipse used to determine optic tract elongation, expressed as the ratio of long to short axes. Quantification for the indicated conditions (Kruskal–Wallis test, P < 0.0001, followed by Dunn’s post hoc test; adjusted P-values indicated). Each point represents a brain. Boxes show median, first and third quartiles; whiskers show the spread of data; ‘+’ indicate outliers. N denotes the number of animals. h, Scoring of brains displaying aberrant phenotypes. Quantification of embryos showing normal, stalling or misprojection defects after Piezo1 knockdown in axons, brain tissue or both (two-tailed chi-squared test, P = 1.014 × 10−8, followed by Fisher’s exact post hoc tests; number of animals indicated in parentheses) (Extended Data Fig. 2). Data are pooled from a minimum of three independent experiments. chi, chiasm; di, diencephalon; KD, knockdown; tec, tectum; tel, telencephalon.
|
|
Fig. 2: Piezo1 downregulation attenuates the expression of diffusive long-range guidance cues in vivo.
a, Schematic representation of the expression pattern of the diffusive chemical guidance cue, Slit1. b,c, Representative HCR-FISH images of Slit1 expression in control (b) and Piezo1 knockdown (c) brains. d, Quantification of Slit1 mRNA expression (two-tailed unpaired t-test with Welch’s correction; P value indicated). e, Schematic of the Sema3A expression pattern. f,g, Representative HCR-FISH images of Sema3A expression in control (f) and Piezo1 knockdown (g) brains. h, Quantification of normalized Sema3A expression (two-tailed unpaired t-test with Welch’s correction; P value indicated). i,j, In situ hybridization of Sema3A mRNA expression in control (i) and Piezo1 knockdown (j) brains. k, Western blot of Piezo1, Sema3A and β-actin protein expression in control and Piezo1-depleted brains. l, Western blot quantification (N = 4, normalized to total protein, each point indicates the mean value of a biological replicate; two-tailed ratio paired t-test; P value indicated). Each point in d,h represents an embryo; bars indicate lower quartile, median and upper quartiles. N, number of animals. Scale bars, 100 μm. ISH, in situ hybridization. |
|
Fig. 3: Piezo1, but not Sema3A, knockdown leads to brain tissue softening.
a, Schematic of the experimental set-up for in vivo brain-stiffness mapping. b, Xenopus brain schematics. Dashed rectangle indicates the mapped region; lower left (LL) and upper right (UR) corners of stiffness maps (c,f) are indicated, colours indicate areas selected for regional analysis (g,h). c, AFM-based stiffness maps (colour maps) encoding the apparent elastic modulus, K, a measure of tissue stiffness, assessed at an indentation force F = 10 nN for control or Piezo1 downregulation exclusively in axons, in the surrounding brain tissue, or both. d, Quantification of AFM measurements of stiffness in different conditions (Kruskal–Wallis test, P < 0.0001; Dunn’s post hoc tests, adjusted P values indicated). e, Exposed brain of stage 40 Xenopus embryo electroporated with fluorescein-tagged morpholinos to visualize electroporated regions. Dashed lines: brain outline (white), electroporated region (blue) and AFM cantilever (black). Scale bar, 250 µm. f–h, Downregulating Sema3A and assessing tissue stiffness: AFM-based stiffness maps for control or Sema3A morpholino-electroporated brains (f); quantification of AFM stiffness measurements in Sema3A-producing regions (g) and adjacent non-Sema3A-producing regions (h) (Wilcoxon rank-sum test, P values indicated). Violin plots in d,g,h display the data distribution, overlayed with individual measurements shown as scattered points; means and medians are indicated as yellow crosses and white squares, respectively. Scale bars, 100 μm. N, number of animals; n, number of measurements. |
|
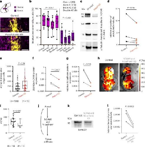
Fig. 4: Piezo1 modulates tissue stiffness by regulating cell–cell adhesion.
a,b, Local cell body densities. a, Representative images of nuclei (DAPI, magenta) in brain tissue rostral (R) and caudal (C) to the optic tract (DiI, yellow) in stage 40 Xenopus embryos. Scale bars, 50 μm. b, Relative nuclear area rostral and caudal to the optic tract (two independent experiments; one-way ANOVA). c, Western blot of NCAM1, N-cadherin, acetylated α-tubulin and total α-tubulin in control and Piezo1-depleted brains. d, Western blot quantification (N = 4) of relative proportion of acetylated α tubulin (ratio of acetylated α-tubulin/total α-tubulin). e, Quantification of the reduced apparent elastic modulus K of dissociated brain cells (two-tailed Mann–Whitney test). Each point represents a single cell. f,g, Western blot quantification (N = 3; normalized to total protein) of NCAM1 (250 kDa) (f) and N-cadherin (g). h, AFM-based stiffness maps overlaid on bright-field images of control and NCAM1- and N-cadherin-depleted brains. Scale bar, 100 µm. i, Tissue stiffness quantification (nested t-test). Each point represents the median K of an embryo. j, Schematic illustrating the mechanism linking Piezo1 to tissue stiffness: Piezo1 regulates major cell–cell adhesion proteins (N-cadherin, NCAM1), which in turn regulate tissue stiffness. k, Western blot of Sema3A protein expression in control and NCAM1 and N-cadherin-depleted brains. l, Quantification of Sema3A protein expression (N = 3; normalized to total protein). d,f,g,l, show two-tailed ratio paired t-tests; P-values are indicated. In b,e,i boxes show first and third quartiles with median lines; whiskers show the spread of data. Double KD, optic tract and brain tissue depleted of Piezo1. |
|
Fig. 5: Altering environmental stiffness ex vivo affects traction forces and guidance cue expression.
a,b, Schematic of the experimental design: hypothalamic (hyp) explants were dissected from Xenopus brains and embedded in collagen hydrogels for 24 h (a); the matrix was imaged in a deformed and a reference state (induced by tissue relaxation using cytochalasin D (CytoD)); deformations were quantified and forces calculated (b). c,d, Representative displacement fields for explants embedded in soft (c) and stiff (d) hydrogels. Displacements are colour-coded; white dashed lines indicate tissue boundaries. Scale bars, 100 µm. e, Maximum matrix displacement. f, Maximum traction force, F. g, The strain energy U, which is a measure of the work the tissue as a whole committed to deform the substrate. In e–g, each point represents an explant; boxes show first and third quartiles with median lines; whiskers extend to 1.5× the interquartile range (two-tailed Mann–Whitney U-test; P value indicated, N = 3). h, Schematic for perturbing environmental stiffness ex vivo. Telencephalon and hypothalamus (boundaries indicated in dashed lines) were embedded in soft or stiff 3D substrates. Slit1 and Sema3A mRNA expression were quantified by HCR-FISH after 24 h. i,j, Representative images of Slit1 (i) and Sema3A (j) expression in hypothalamic tissue in soft (left) and stiff (right) substrates. For guidance cue expression in the telencephalon, see Extended Data Fig. 6. Scale bars, 75 µm. k–l, Quantification of Slit1 (k) and Sema3A (l) mRNA expression. Points represent means ± standard errors of biological replicates (two-tailed ratio paired t-tests); n denotes number of tissue explants from five independent experiments. a.u., arbitrary units. |
|
Fig. 6: Stiffening brain tissue in vivo triggers Piezo1-dependent ectopic Sema3A expression.
a, Schematic of the experimental set-up for locally increasing tissue stiffness in wild-type brains in vivo. The hypothalamus was compression-stiffened with an AFM probe for >6 h. b,c, Representative Sema3A HCR-FISH images of control (b) and compression-stiffened (c) brains. Insets: regions selected for analysis. d, Ratio of the total area covered by signal in the compression-stiffened (CS) region to the mean area covered by the signal in background (BG) regions were analysed (unpaired t-test with Welch’s correction; P value indicated). e, Schematic of the experimental set-up for locally increasing tissue stiffness in Piezo1 knockdown brains in vivo. The telencephalic region of the brain was compression-stiffened as in a. f,g, Representative Sema3A HCR-FISH images in control (f) and compression-stiffened (g) Piezo1 knockdown brains. Insets: regions selected for analysis. h, Ratio of the total area covered by signal in the CS region to the mean area covered by the signal in BG regions were analysed (Kruskal–Wallis test, P < 0.0001; Dunn’s post hoc test for multiple comparison; P values indicated). In d,h, each point represents an embryo; lower quartile, median and upper quartile are indicated by bars. Scale bars, 100 μm (whole brain), 20 μm (insets). SCR, scrambled control morpholino. |
|
Extended Data Fig. 1. Downregulation of Piezo1 in half of the developing neuroepithelium.a, Schematic. At the 4-cell stage, translation-blocking morpholinos were injected into one of the two dorsal (usually less pigmented) blastomeres, which contribute to the formation of the nervous system. Scale bar: 600 µm. b-d, Immunofluorescence images of Xenopus laevis brains at stage 40. The dashed white outlines depict the boundaries of the brain tissue. Scale bars: 100 µm. b-c, Piezo1 expression patterns in neuroepithelium (lateral view) arising from the b, uninjected blastomere and c, the blastomere injected with translation-blocking Piezo1 morpholino, resulting in Piezo1 knockdown (KD). d, Dorsal view of Piezo1 expression in the developing neuroepithelium showing both the injected (Piezo1 KD) and the uninjected (Control) hemispheres. The dashed yellow line represents the midline. e, Piezo1 morpholino injection into one dorsal blastomere led to a significant decrease in Piezo1 expression in one half of the developing neuroepithelium. The graph represents the paired (Control vs Piezo1 KD) mean intensity values of the developing telencephalon. Each point represents an embryo (N = 4). Data was assessed with a two tailed ratio paired t-test; p-value indicated in the figure. KD: knockdown. |
|
Extended Data Fig. 2. RGC axon growth phenotypes and guidance defects in the developing Xenopus brain.a, Normal RGC axonal projections in the brain of a stage 40 Xenopus laevis embryo. RGC axons form a bundle, turn in the mid-diencephalon (marked with ‘*’), and arrive at the optic tectum (tec). b, Representative image of a brain showing stalling of some RGC axons (purple arrow) before others turn caudally in the mid-diencephalon. c, Representative image of a brain showing RGC axon stalling (purple arrows) and splaying (that is, unbundling / defasciculation), leading to misprojections (red arrows). d, Representative image of a brain showing RGC axons unbundling and misprojecting (red arrows). Scale bars: 100μm. RGC: retinal ganglion cell. |
|
Extended Data Fig. 3. Quantification of Western blots.Downregulating Piezo1 led to a significant decrease in the expression of Piezo1 protein a, but not of β-actin b. Representative Western blot images are shown in Fig. 2k. Data were normalised by the total protein concentration. Each point represents the mean of a biological replicate (N = 4; two-tailed ratio paired t-test; p-values indicated). KD: knockdown. |
|
Extended Data Fig. 4. Piezo1 knockdown leads to softening of skin tissue.a, b, Heatmaps of AFM measurements for stage 31 a, SCR (control) and b, Piezo1 knockdown (KD) embryo skin tissue, overlaid on a fluorescence image of the GFP-containing injected constructs. Heatmaps are scaled to an apparent elastic modulus of 170 Pa; scale bar is 200 μm. c, Median skin tissue stiffness per animal in both conditions. Each dot corresponds to one animal; boxes span the first and third quartiles with a line at the median. The whiskers span the range of the data. Both groups were compared with a nested t-test, where AFM measurements were nested under animals, and animals under condition. N = 13 animals per condition; n = 3 - 23 stiffness measurements per animal. |
|
Extended Data Fig. 5. Cytoskeletal changes following genetic perturbations.a-c, Western blot quantification of a, α-tubulin, b, acetylated α-tubulin and c, 180 kDa NCAM1 for Western blot images shown in Fig. 4a. Data normalised by the total protein concentration; two-tailed ratio paired t-tests, p-values indicated. Each point represents the mean of a biological replicate (N = 4). d, Western blot images of NCAM1, N-cadherin, α-tubulin and β-actin expression in control and in NCAM1/N-cadherin double-knockdown samples (KD). e-h, Western blot quantification of morpholino-mediated knockdown of NCAM1 and N-cadherin for e, NCAM1, f, N-cadherin, g, α-tubulin, and h, β-actin. Data normalised by the total protein concentration; two-tailed ratio paired t-tests, p-values indicated. Each point represents the mean of a biological replicate (N = 3). KD: knockdown. |
|
Extended Data Fig. 6. Chemical cue expression in the telencephalon is independent of substrate stiffness ex vivo.a-b, HCR-FISH images of a, Slit1 and b, Sema3A expression in telencephalic tissue after 24 hours in soft (left) and stiff (right) substrates (two-tailed ratio paired t-test, p-values indicated). Scale bars: 100 µm. c-d, Quantification of c, Slit1 and d, Sema3A mRNA expression. Individual points represent means with standard errors of each biological replicate. a.u.: arbitrary units. n denotes number of tissue explants from 5 independent experiments. |
|
Extended Data Fig. 7. Lysophosphatidic acid (LPA) treatment results in increased tissue stiffness and Sema3A expression.a-b, Heatmaps of Stage 33/34 embryonic brains treated for 2-3 hours with a, 100 µM DMSO (control) or b, 100 µM LPA, overlaid on a brightfield image of the brain. The brain boundary is outlined by a white dotted line. Heat maps are scaled to an apparent elastic modulus K = 600 Pa. c, Median apparent elastic moduli K per animal in both conditions. Each dot in the graph corresponds to an animal measured. Boxes span the first and third quartiles with a line at the median, whiskers span the range of the data. Groups were compared with a nested t-test, where AFM measurements were nested under animals, and animals under condition (p-value indicated). d-e, Sema3A RNA expression in embryonic brains treated for 6 hours with d, 100 µM DMSO (control) or e, 100 µM LPA. The brain boundary is outlined by a black dotted line. f, Normalized Sema3A mRNA expression levels (two tailed unpaired t-test with Welch’s correction; p-value indicated). Each dot corresponds to an embryo measured. Scale bars: 100 µm. N: number of embryos measured. LPA: lysophosphatidic acid. |
|
Extended Data Fig. 8. Uniaxial compression leads to brain tissue stiffening in vivo.a-c, Schematic of the experiment. In the experiment mimicking the control condition (a(i), b), the tissue was indented with F = 10 nN for a duration of t = 3 s. In the experiment mimicking the compression stiffening (CS) experiments (a(ii), c) (Fig. 6), the tissue was first exposed to a constant force of F = 30 nN for 900 seconds (ii-A), and subsequently, without retracting the cantilever, it was indented further by an additional F = 10 nN for 3 seconds (ii-B). d, Example of a linear fit (blue) to a force–distance (F-d) curve (grey) used to calculate the stiffness k (see Methods). e, Plot of the stiffnesses obtained by fitting F = kd + c through the last 8 nN of the F-d curves of indentations (i), (ii-A), and (ii-B), as well as through the range of 2 nN – 10 nN of indentation (ii-A). The stiffness of the tissue was similar during the first 10 nN indentation in approaches (i) and (ii-A), as expected. However, already during the application of the compressive force in approach (ii-A), tissue stiffness increased immediately. k was significantly smaller at the beginning (2-10 nN) of the indentation than at its end (22-30 nN indentation) (median k2-10 nN = 3.0 nN/µm vs. k22-30 nN = 6.2 nN/µm). When probing tissue stiffness after compression for 900 s (ii-B), k increased even further (median kii-B = 16.9 nN/µm). These data confirmed that uniaxial compression leads to tissue stiffening18
in vivo. As the developing Xenopus brain is fairly homogeneous at early stages of development19, an impact of potentially stiffer, deeper layers to the measured increase in stiffness it rather unlikely. f, Example indentation–time (δ-t) curve (blue) with a Standard Linear Model (SLM) fit (red); see Methods. Inset: schematic diagram of the SLM, which consists of a spring in series with an element containing a parallel dashpot (with viscosity η) and a second spring. g, Mean indentation–time (δ-t) curves for (i), (ii-A) and (ii-B), with the shaded regions representing +/- the Standard Error of the Mean. The creep (flow) of the tissue was relatively smaller for larger forces. h, Quantification of the apparent viscosity η. η increased significantly with increasing forces, indicating that the tissue became less fluid under compression, in particular on longer time scales. e, h, Data were compared with a repeated measures one-way ANOVA with Geisser-Greenhouse correction, followed by a Tukey’s multiple comparison test. Each dot represents an embryo measured (N = 10). i, The ratio of the median apparent elastic modulus K obtained in the last hour of the > 6 hour compression stiffening experiment to that obtained in the first hour was similar to 1 (one sample t-test), suggesting that tissue mechanics was only altered for as long as compression was applied. Each data point represents an embryo measured (N = 5). Numbers in parentheses indicate the number of measurements. The boxes span the first and third quartiles with a line at the median. The whiskers span the range of the data. All p-values are indicated in the figure. CS: compression stiffening. |
|
Extended Data Fig. 9. Compression-stiffening of hypothalamic tissue in vivo does not significantly alter Slit1 expression.a, Schematic representation of the experimental setup for compression stiffening brains in vivo. b-c, Slit1 expression in b, control and c, compression-stiffened brains. Dashed circles indicate compression-stiffened (CS) and background (BG) regions used for analysis. The insets show magnified view of analysis areas. Scale bars: 100 μm for whole brain images, 20 μm for insets. d, Normalised Slit1 expression levels (calculated by measuring the ratio of the total area covered by the signal in the CS region to the mean area covered by the signal in the BG regions). Individual dots represent the normalised expression levels in each embryo (Ncontrol = 13 and NCS = 6). The lines indicate interquartile ranges and the median. Two-tailed unpaired t-test with Welch’s correction was used for statistical analysis, the p-value is indicated. BG: background, CS: compression stiffened. |