|
Graphical Abstract |
|
Figure 1. NE increases radial astrocyte activity and decreases neuronal activity in the optic tectum
(A) Xenopus laevis retinotectal projection: RGC axons innervate the contralateral OT. Cellular organization is shown.
(B) Two radial astrocytes electroporated to express membrane-targeting EGFP-f illustrate their triangular somata abutting the periventricular surface and broad endfeet at the pial surface of the OT. Scale bars, 10 μm.
(C) Experimental setup schematic for imaging tadpoles, made to express GCaMP by mRNA microinjection at the two-cell blastula stage. A small slit cut into the dorsal surface permits the application of drugs during imaging experiments.
(D) GCaMP6s z-projection through 150 μm depth in the right OT hemisphere in TTX (1μM) (top), and subsequent NE (100 μM) application (bottom) shows massive activation of radial astrocytes. V, tectal ventricle. Scale bars, 40 μm.
(E) Average GCaMP6s signal in a single optical section during baseline (top) and after NE (100 μM) (bottom). Color indicates ROIs of tectal neurons and radial astrocyte endfeet identified by Suite2p. Total time 300 s. Scale bars, 20 μm.
(F) Baseline normalized (ΔF/F0) spontaneous activity traces of active radial astrocytes (top) and tectal neurons (bottom), baseline (top), and after NE (100 μM) application (bottom). In this example, 6 astrocytes and 26 neurons showed spontaneous Ca2+ activity in the optical section during 300-s baseline imaging. NE was then applied, and a second 300-s bout of imaging was performed, during which time the number of active astrocytes rose to 17 while the spontaneously active neurons dropped to 8.
(G and H) Number of active radial astrocytes increased (G), and tectal neurons decreased (H) after NE application (single optical section, 5 min). ∗∗∗p < 0.001, paired t test, n = 11 animals. In this and all subsequent box-and-whiskers plots, whiskers represent the min-max range, the box is interquartile range, and the line is the median.
(I) Representative whole-cell mEPSC recordings from tectal neurons in a whole-brain preparation. NE, but not vehicle alone, decreased mEPSC frequency. ∗∗∗p < 0.001, two-way RM ANOVA with Holm-Sidak post-test, n = 9 cells per condition.
(J) mEPSC amplitude was unaffected. Unpaired t test, n = 9 cells per condition. This and subsequent bar graphs represent mean ± SEM.
(K) Representative retinotectal EPSCs evoked by paired-pulse stimulation at the optic chiasm (top) NE treatment increased PPR (EPSC2/EPSC1), indicating reduced release probability. ∗∗p < 0.01, paired t test, n = 15 cells.
(L and M) mIPSC frequency and (M) amplitude were unaffected by NE treatment. Unpaired t-tests, n = 8, 9 cells.
See Table S1 for statistical details. |
|
Figure 2. NE leads to selective visual processing in the OT
(A) Experimental setup schematic. Alternating presentation of dots and loom stimuli every 20 s.
(B) Baseline normalized (ΔF/F0) Ca2+ activity traces identified by Suite2p (top: radial astrocytes, bottom: tectal neurons) at baseline (left) and after NE (100 μM) application (right).
(C) NE increased the number of active radial astrocytes.
(D) Visually responsive tectal neuron number decreased with NE application.
(E) Pearson correlation across active tectal neurons increased in NE.
(F) PCA plots of population activity captured by PC1 and PC2 during baseline (left) and NE (right) reveal a collapse of PC2 in NE. Blue: moving dots; Red: looming stimuli.
(G) A greater percentage of total variance was captured by PC1 after NE application, suggesting reduced stimulus discrimination.
(H) Histogram of average peak Ca2+ response amplitudes to dots (left) and loom (right) in tectal neurons. After NE application, weaker responses predominate for dots, while stronger responses persist for loom stimuli. In this and subsequent line plots, points represent mean ± SEM.
(I) Mean peak response amplitudes decreased for dots (left) and increased for loom (right).
(J) A loom preference ratio (LPR) was calculated per cell as the ratio of response to loom over dots.
(K and L) Tectal neuron LPR was shifted in favor of loom stimuli by NE, (L) resulting in an increased mean LPR per animal.
For (C, D, E, G, I, and L) ∗p < 0.05, ∗∗p < 0.01, and ∗∗∗p < 0.001, paired t test, n = 8 animals. For (H, K) ∗p < 0.05, ∗∗∗p < 0.001, and ∗∗∗∗p < 0.0001, two-way ANOVA with Holm-Sidak post-test, n = 8. See Table S2 for details. |
|
Figure 3. α1-adrenergic receptor activation is required for NE-induced changes in selective visual processing
(A) Baseline normalized (ΔF/F0) Ca2+ traces (top: radial astrocytes; bottom: tectal neurons) during alternating dots/loom stimulation after adding NE (100 μM) under α1-adrenergic receptor inhibition by prazosin (PRZ, 50 μM).
(B) PRZ prevents the NE-mediated increase in active radial astrocyte numbers.
(C) PRZ blocks the decrease in active tectal neurons.
(D) Increase in tectal neuron correlation is blocked by PRZ.
(E) Population response variance encoded in PC1 was also blocked by PRZ.
(F) More neurons responded both to dots (left) and to loom (right) under PRZ than with NE alone. (NE: n = 8 animals, PRZ + NE: n = 7 animals). NE was ineffective at shifting the response intensity distribution in animals pretreated with PRZ. n.s. for interaction by two-way ANOVA.
(G and H) Tectal neuron LPR shift in favor of loom stimuli by NE was prevented in PRZ. ∗∗∗∗p < 0.0001, two-way ANOVA with Holm-Sidak post-test.
(I) TH immunostaining (green) with DAPI counterstain (blue) of OT cryosection reveals dense TH + fiber innervation of the tectal neuropil. Scale bars, 100 μm.
(J) α2R antagonist yohimbine (YOH, 20 μM) to elevate endogenous NE release increased the number of active radial astrocytes (top). This was reversed by PRZ to block α1R activation by NE of astrocytes (left). Representative radial astrocyte Ca2+ traces (right) in YOH, before (top) and after (bottom) PRZ and NE. ∗p < 0.05, one-way repeated measures ANOVA with Holm-Sidak post-test, n = 5 animals.
(K) NE-mediated decrease in mEPSC frequency was blocked by PRZ treatment, with no effect on mEPSC amplitudes. ∗∗p < 0.01, one-way ANOVA with Holm-Sidak post-test, n = 9, 9, and 8 cells.
(L) Whole-cell recordings of spontaneous synaptic events (without TTX) revealed increased frequency (but not amplitude) after adding PRZ to prevent α1R activation of astrocytes by endogenously released ambient NE. ∗p < 0.05, ratio paired t test, n = 8 cells.
For (B, C, D, E, and H), baseline vs. NE: ††p < 0.01, †††p < 0.001, and ††††p < 0.0001; NE vs. PRZ + NE: ∗p < 0.05, ∗∗p < 0.01, and ∗∗∗∗p < 0.0001, two-way ANOVA with Fisher’s LSD test, n = 8 (NE), 7 (PRZ + NE).
See Table S3 for details on statistical tests. |
|
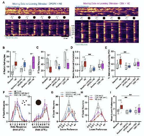
Figure 4. NE-induced visual stimulus selectivity changes require ATP/Ado signaling
(A) ATP/Ado signaling downstream of astrocyte activation.
(B) Example mEPSC traces before and after application of Ado (100 μM).
(C) mEPSC frequency is reduced by Ado treatment. ∗∗∗p < 0.001, ratio paired t test, n = 8 cells.
(D) Representative retinotectal evoked PPR traces with Ado addition.
(E) Ado increases PPR (EPSC2/EPSC1). ∗p < 0.05, ratio paired t test, n = 13 cells.
(F and G) mEPSC frequencies (F) and amplitudes (G) in vehicle, NE (100 μM), AMPCP (100 μM), DPCPX (100 nM), SCH 58261 (100 nM), and MRS 1754 (100 nM), normalized to pre-treatment values per cell. Inhibition of AMP degradation to Ado and blockade of Ado A2a receptors (but not A1 or A2b receptors) prevent the decrease in mEPSC frequency by NE. ∗∗p < 0.01 and ∗∗∗p < 0.001, one-way ANOVA with Holm-Sidak post-test, n = 9 or 10 cells per condition.
(H) In SCH 58261, NE still increases the number of active radial astrocytes, but (I) the NE-mediated decrease in active tectal neurons is prevented.
(J) The NE-mediated increase in correlation between active tectal neurons and (K) the increase in variance represented by PC1 are blocked by SCH 58261.
(L) SCH 58261 inhibits the NE-dependent shift in response amplitudes to dots (left) and loom (right). NE: n = 8 animals; SCH 58261(+NE): n = 9 animals.
(M and N) The NE-mediated shift in LPR favoring loom is completely prevented in SCH 58261. n.s., two-way ANOVA comparing SCH 58261 vs. SCH 58261 + NE.
For (H–K and N), baseline vs. NE: ††p < 0.01, †††p < 0.001, and ††††p < 0.0001; NE vs. SCH+NE: ∗∗p < 0.01, ∗∗∗p < 0.001, and ∗∗∗∗p < 0.0001, two-way ANOVA with Fisher’s LSD test, n = 8 NE, 9 SCH + NE.
See Table S4 for statistical details. |
|
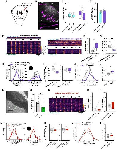
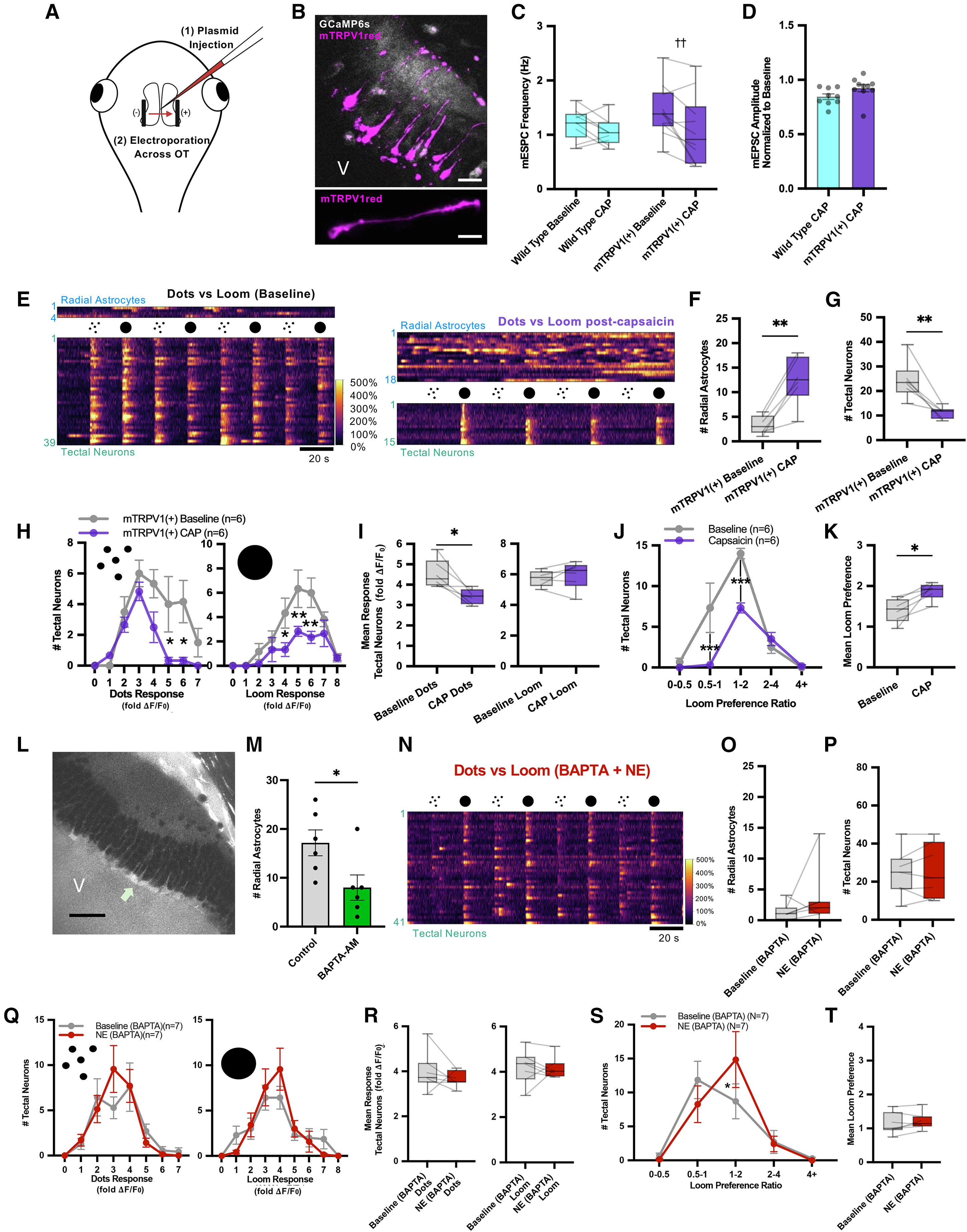
Figure 5. Chemogenetic radial astrocyte activation mimics NE-like neuronal activity changes and enhances looming stimuli detection
(A) Electroporation of mTRPV1red into OT radial astrocytes, which abut the tectal ventricle.
(B) Top: 2P optical section showing mTRPV1red-transfected radial astrocytes (magenta) in GCaMP6s-expressing OT. V: tectal ventricle. Bottom: z-projection of a single mTRPV1red-transfected radial astrocyte. Scale bars, 20 μm.
(C) Capsaicin (CAP 10 μM) application reduces mEPSC frequency in whole cell recordings from tectal neurons in mTRPV1red-transfected but not in untransfected control animals. ††p < 0.01, two-way repeated measures ANOVA with Holm-Sidak post-test, n = 9 control, 10 mTRPV1red.
(D) Amplitudes are unchanged relative to baseline following CAP wash-on. n.s., unpaired t test, n = 9 and 10.
(E) Example of OT radial astrocyte and neuronal Ca2+ traces during dots/loom stimulation (baseline, right; post-capsaicin, left). All active radial astrocytes are plotted on top, with neuronal responses plotted below. Chemogenetic astrocyte activation reduced dot response strength.
(F) CAP activates many radial astrocytes in transfected animals.
(G) CAP application reduces the number of visually responsive tectal neurons.
(H and I) Peak response amplitude histogram of responses to dots (left) and loom (right) reveals a loss of strong dot responses from chemogenetic radial astrocyte activation with CAP, and broad reduction in loom responding cells, resulting in (I) a reduction in peak response amplitudes for dots (left) but not loom (right).
(J) CAP activation of astrocytes results in a rightward LPR shift in neuronal responses, favoring loom stimuli.
(K) CAP increased the mean LPR per animal.
(L) 2P optical section through OT at 3 h after intraventricular injection of OGB-AM reveals accumulation in radial astrocytes (arrow) and an absence in tectal neurons.
(M) Number of spontaneously active astrocytes in BAPTA-AM loaded GCaMP-expressing animals is reduced compared to control animals ∗p < 0.05, t test.
(N) Raster plot of neuronal responses to alternating dot and loom stimuli in a representative BAPTA-loaded animal after NE application. 41 neurons and 0 radial astrocytes were active.
(O) NE fails to activate astrocytes in BAPTA-loaded animals.
(P) NE does not change the number of responsive neurons when astrocytes are suppressed.
(Q) The distributions of response strengths to dots (left) and loom (right) are unaffected by NE in BAPTA-loaded animals.
(R) NE does not shift the mean neuronal response strength to either stimulus with astrocytes suppressed.
(S) LPR is largely unchanged by NE, with a slight increase in mid-range LPR cells.
(T) No change in mean LPR per animal was induced by NE under astrocyte suppression.
For (H, J, Q, and S) ∗p < 0.05, ∗∗p < 0.01, and ∗∗∗p < 0.001, two-way ANOVA with Holm-Sidak post-test, n = 6 animals. For (F, G, I, K, O, P, R, and T) ∗p < 0.05 and ∗∗p < 0.01, paired t test, n = 6 animals.
See Table S5 for statistical details. |
|
Figure 6. Chemogenetic radial astrocyte activation reduces exploratory behavior and increases escape behavior in freely swimming animals
(A) Free-swimming tadpole in a Petri dish next to a screen onto which visual stimuli were projected for the loom escape assay (before loom, top left; during loom, top right). Contrails show escape trajectories. Representative escape contrails (10 looms). Bottom left: untransfected tadpole + Cap (10 μM). Bottom middle: mTRPV1red-transfected tadpoles + vehicle. Bottom right: mTRPV1red + Cap (10 μM).
(B) Exploratory behavior was quantified by measuring the fraction of time the tadpole spent actively locomoting during the inter-stimulus period. This was reduced during chemogenetic activation of radial astrocytes.
(C) Loom-evoked escape behavior was scored by counting the percent of loom presentations (10 per animal) that evoked an escape response. The chemogenetic activation of radial astrocytes resulted in a large increase in escape probability, despite the reduced overall exploratory locomotion. ∗p < 0.05, ∗∗p < 0.01, and ∗∗∗p < 0.001, one-way ANOVA with Holm-Sidak post-test, n = 10 control + CAP, 10 mTRPV1red + vehicle, and 9 mTRPV1red + CAP tadpoles.
See Table S6 for statistical details. |
|
Figure S1. Additional measures related to the effects of norepinephrine on the activity of
neurons in the optic tectum. Related to Figure 1.
(A) Retinotectal PPR is unaltered by vehicle wash-on. (B) NE application has no effect on tectal
neuron resting membrane potential. (C) NE does not change the mean number of spikes
produced by current injections in tectal neurons. (D) Representative traces of miniature
inhibitory postsynaptic currents (mIPSCs) recorded at 0 mV with glutamatergic transmission
pharmacologically blocked in tectal neurons during baseline (top) and following addition of NE
(bottom). (E, F) No changes were observed in mIPSC frequency in vehicle treated (E) and NE
treated (F) animals. (G, H) mIPSC amplitude in vehicle (G) and NE treated (H) animals was also
unaltered. |
|
Figure S2. Norepinephrine enhances the detection of coherent motion in the optic tectum.
Related to Figure 2.
(A) Baseline normalized (ΔF/F0) traces of the Ca2+ activity of radial astrocytes and tectal neurons
in a single optical section of one hemisphere of the OT during visual stimulation with alternating
stimuli of small moving dots with no coherent motion and small moving dots with full coherent
motion under baseline conditions (left) and following addition of NE (100 µM) (right). (B, C)
NE increased the number of responsive radial astrocytes (B) and reduced responsive tectal
neurons (C) in a single optical section of the OT exhibiting Ca2+ events over the course of 5 min
of imaging. (D) The average Pearson correlation coefficient between tectal neurons during
baseline and NE conditions was unchanged. (E) The percentage of the total variance captured by
PC1 in baseline and NE conditions was unaffected by NE. (F) Hiistograms of average peak
response amplitudes of tectal neurons to presentation of dots moving in random directions with
no coherence (C=0) (left) and fully coherently moving dots (C=1) (right). (G) Mean peak
response amplitudes to moving dots with no coherent motion (left) and moving dots with full
coherent motion (right) of tectal neurons during baseline and NE conditions reveals a trend
toward Dots C1 preference with NE. (H) Representative traces showing the average response of
tectal neurons to both stimuli in each coherence preference ratio bin. (I) Histogram of the
coherent motion preference ratio of tectal neurons during baseline and NE conditions and (J)
mean neuronal coherent motion preference per animal during baseline and NE conditions both
show a shift favoring coherent motion. See Table S2 for statistical details. |
|
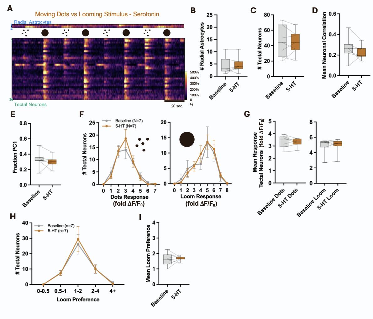
Figure S3. Absence of effects of serotonin on visually driven neuronal activity in the optic
tectum. Related to Figure 3.
(A) Baseline normalized (ΔF/F0) traces of the Ca2+ activity of radial astrocytes and tectal neurons
in a single optical section of one hemisphere of the OT during visual stimulation with alternating
stimuli of moving dots and looms following the application of serotonin (5-HT, 100 µM). (B, C)
Quantification of the number of radial astrocytes (B) and tectal neurons (C) in a single optical
section of the OT exhibiting Ca2+ events over the course of 5 min of imaging. (D) Average
Pearson correlation coefficient between tectal neurons per animal. (E) Fraction of variance
captured by PC1 in each condition. (F) Histogram of peak response amplitudes to moving dots
(left) and looming (right) stimuli in tectal neurons. (G) Mean peak response amplitudes to
moving dots (left) and looming (right) stimuli of tectal neurons per animal. (H) Loom preference
ratio of tectal neurons and (I) mean loom preference of tectal neurons per animal. Note that 5-HT
produced no significant effects compared to baseline measurements by paired t-test (B, C, D, E,
G, I) and two-way ANOVA (F, H). |
|
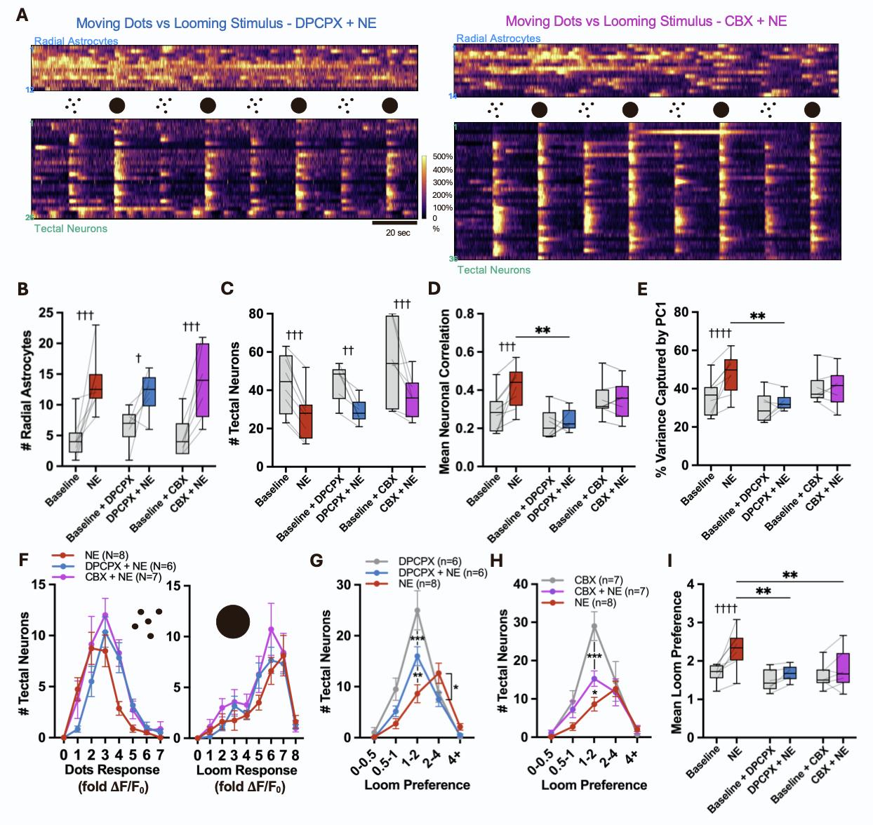
Figure S4. Blockade of adenosine type 1 receptors or hemichannels also modulates the
tectal response to norepinephrine. Related to Figure 4.
(A) Baseline normalized (ΔF/F0) traces of the Ca2+ activity of radial astrocytes (top) and tectal
neurons (bottom) in a single optical section of one hemisphere of the OT during visual
stimulation with alternating stimuli of small moving dots and loom under adenosine A1 receptor
blockade with DPCPX (100 nM) followed by the addition of NE (100 µM) (left) and gap
junction/hemichannel inhibition with carbenoxolone (CBX) (100 µM), followed by the addition
of NE (100µM) (right). (B) Number of radial astrocytes active during the recordings in each
condition. (C) Number of tectal neurons active during the recordings in each condition. (D)
Mean correlation between tectal neurons active during the recordings in each condition. (E)
Percentage of the total variance captured by PC1 in each condition (Table S4). (F) Average peak
response amplitudes to moving dots (left) and looming (right) stimuli in tectal neurons in each
condition. n=8 animals NE treated, n=6 animals DPCPX+NE treated, n=7 animals CBX+NE
treated. (G, H) Quantification of the loom preference ratio of tectal neurons in DPCPX, DPCPX
+ NE wash-on, and NE wash-on conditions (G) and CBX, CBX + NE, and NE treated conditions
(H). (I) Mean loom preference of tectal neurons during each condition See Table S4 for
statistical details. |