|
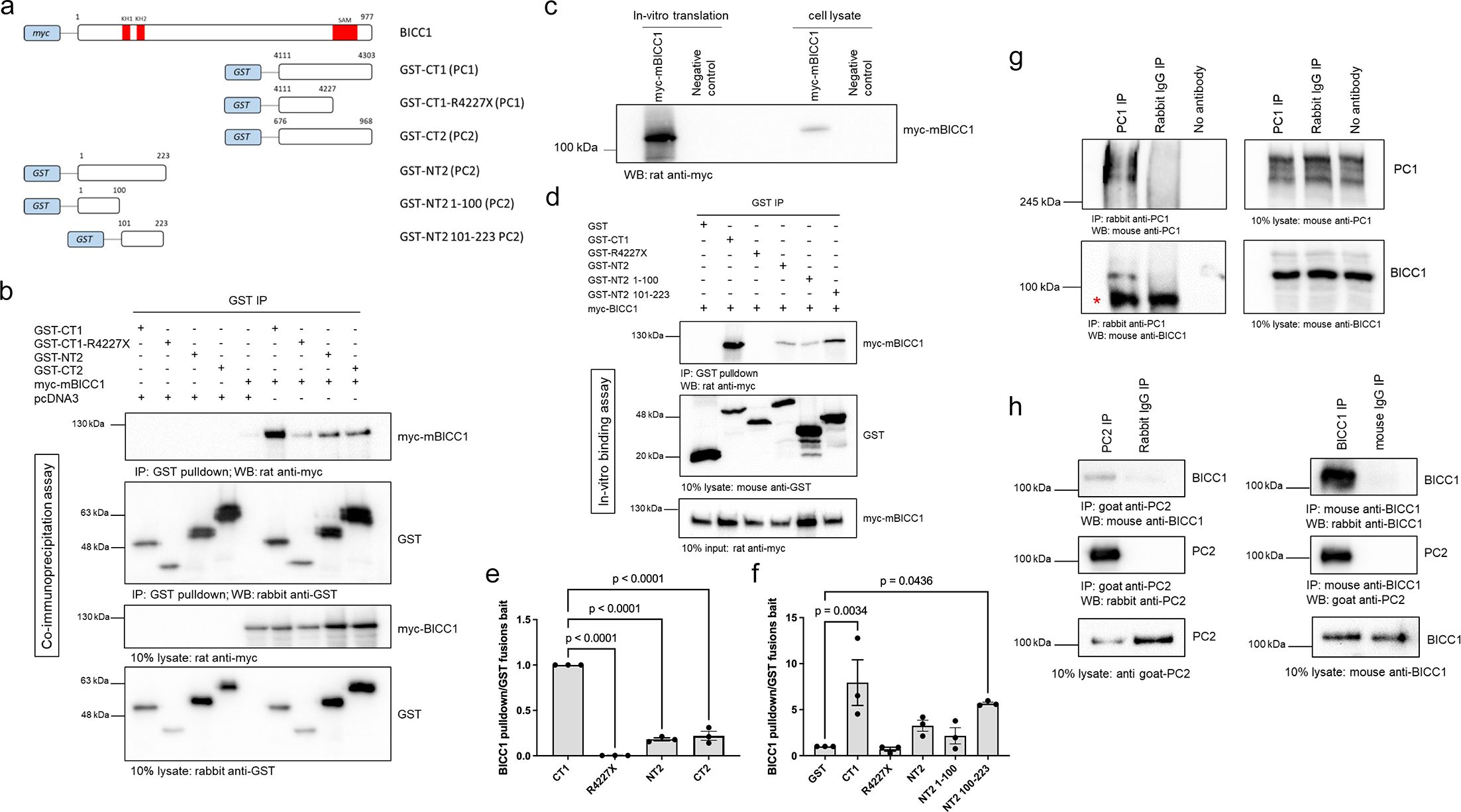
Figure 1. mBicc1 forms a complex with Polycystin-1 and Polycystin-2.
Full-length and deletion myc-tagged constructs of mBicc1 were co-expressed with either full-length HA-tagged PC1 or PC2 in HEK-293 cells and tested for their ability to interact by co-IP. (a) Schematic diagram of the constructs used in this experiment. (b) Western blot analysis following co-IP experiments, using GST tagged constructs as bait, identified protein interactions between PC1 or PC2 domains and mBicc1. pcDNA3 was included as a negative control. CT = C-terminus, NT = N-terminus, GST = glutathione S-Transferase. Co-IP experiments (n=3) were quantified in (e). (c) Western blot showing expression of recombinant myc-tagged mBicc1 generated by in vitro translation or myc-tagged mBicc1 transfected in HEK-293 cells. (d) Western blot analysis following in vitro pulldown experiments, using purified GST tagged constructs as bait, identified direct protein interactions between PC1 or PC2 domains and in vitro translated myc-Bicc1. In vitro binding experiments (n=3) were quantified in (f). (g) Western blot analysis following co-IP experiments, using a rabbit PC1 antibody (2b7) as bait, identified protein interactions between endogenous PC1 and BICC1 in UCL93 cells. A non-immune rabbit IgG antibody or no antibody was included as a negative control; * denotes a non-specific IgG band which is not present in the no antibody control lane. (h) Western blot analysis following co-IP experiments, using an anti-BICC1 or anti-PC2 antibody as bait, identified protein interactions between endogenous PC2 and BICC1 in UCL93 cells. Non-immune goat and mouse IgG was included as a negative control. |
|
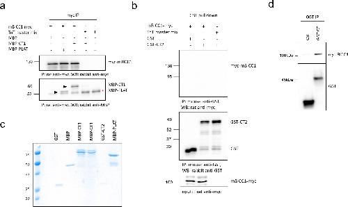
Figure 1—figure supplement 1.
In vitro binding assays showing direct binding between Bicc1, PC1-PLAT, and PC1-CT1, but not PC2-CT2.
In vitro translated myc-mBicc1 was incubated with recombinant MBP, MBP-PLAT, and MBP-CT1 or GST, GST-CT2 and subjected to IP with an anti-c-myc antibody (a) or pull-down with GST beads (b). MBP or GST was used as a negative control in each respective assay. Arrows indicate the pull down of MBP-PLAT and MBP-CT1, respectively; asterisk indicates non-specific band (a). GST-CT2 did not bind to myc-mBicc1 directly in vitro (b). Quality of the different recombinant proteins used is shown by Coomassie staining (c). GST pull-down identified an interaction between co-expressed GST-CT1 and myc-mBicc1 but not with GST (d). |
|
Figure 2. Interactions between mBicc1 and Polycystin1/2 require different binding motifs.
Full-length and deletion myc-tagged constructs of mBicc1 were co-expressed with either full-length HA-tagged PC1 or PC2 in HEK-293 cells and tested for their ability to interact by co-IP. (a) Schematic diagram of the constructs used in this set of experiments with the amino acid positions of full-length mBicc1 or the different deletions indicated. (b, c) Western blot analysis following co-IP experiments, using a PC1-HA-tagged construct as bait, identified protein interactions between PC1 and mBicc1 domains. pcDNA3 was included as a negative control (b). co-IP experiments (n=3) were quantified in (c). (d, e) Western blot analysis following co-IP experiments, using a PC2-HA tagged construct as bait, identified protein interactions between PC2 and mBicc1 domains (d). pcDNA3 was included as a negative control. Quantification of the co-IP experiments (n=3) is shown in (e). (f, g) Western blot analysis following co-IP experiments, using a PC1-HA-tagged construct as bait. The interaction between PC1 and PC2 was not altered in the presence of either full-length mBicc1 or its deletion domains. pcDNA3 was included as a negative control. Asterix represents non-specific interaction with mouse IgG. (f). co-IP experiments (n=3) were quantified in (g). One-way ANOVA comparisons were performed to assess significance, and p values are indicated. Error bars represent standard error of the mean. |
|
Figure 3. Cooperativity of Bicc1 and PKD genes in Xenopus. (a–d) mRNA expression of Pkd1, Pkhd1, Pkd2, and Bicc1 in the Xenopus pronephros at stage 39. (e–i”) Knockdown of Bicc1 (f–f”), Pkd1 (g–g”), Pkd2 (h–h”), and Pkhd1 (i–i”) by antisense morpholino oligomers (MOs) results in a PKD phenotype compared to uninjected control Xenopus embryos (e–e”). The phenotype is characterized by the formation of edema due to kidney dysfunction (e, f, g, h, i; stage 43), the development of dilated renal tubules (e’, f’, g’, h’, i’; stage 43), and the loss of Nbc1 in the late distal tubule by whole mount in situ hybridizations (arrowheads in e”, f”, g”, h”, i”; stage 39). (j, k) To examine cooperativity, Xenopus embryos were injected with suboptimal amounts of the MOs, either alone or in combination, and analyzed for edema formation at stage 43 (j) and the expression of Nbc1 at stage 39 (k) with gray bars showing reduced and black bars showing absent Nbc1 expression in the late distal tubule. Data are the accumulation of multiple independent fertilizations with the number of embryos analyzed indicated above each condition. |
|
Figure 3—figure supplement 1. Validation of Xenopus knockdowns and BICC1 knockout. (a) qRT-PCR detecting the region targeted by the Pkhd1-sMO using a PrimeTime qPCR assay (IDT). Xenopus embryos were injected with the indicated amount of Pkhd1-sMO and harvested at stage 39 for mRNA extraction. Individual dots indicate pools of five embryos each utilizing three independent fertilizations. Data were analyzed by Mann–Whitney test with one asterisk indicating p≤0.05 and two asterisks indicating p≤0.01. (b) To examine cooperativity between Bicc1 and the PKD genes, each MO was titrated for efficacy alone or tested in combination. Embryos were analyzed for edema formation at stage 43. Data are the accumulation of multiple independent fertilizations with the number of embryos analyzed indicated above each condition. Part of the data is shown in Figure 3j. (c) qRT-PCR for BICC1 comparing wildtype cells to the two genetically engineered BICC1 knockout clones. (d) qRT-PCR for PLD2 shows that re-expression of mBicc1, but not the empty vector (pCS2), restored PKD2 mRNA expression in a HEK293T BICC1 KO clone. (e, f) qRT-PCR for NEFL and LAMB3, which are both downregulated in the HEK293T BICC1 KO clone and restored upon re-expression of mBicc1. |
|
Figure 4. Cooperativity of Bicc1 and Pkd1 and Pkd2 in mouse.
(a–c) Bicc1 and Pkd2 interact genetically. Offspring from Bicc1;Pkd2 compound mice at postnatal day P4 and P14 are compared by outside kidney morphology at postnatal day P14 (a, scale bar is 2 mm), and kidney to body weight ratio (KW/BW) at P14 (b) and P4 (c). (d–g) Bicc1 and Pkd1 interact genetically. Bicc1;Pkd1 compound mice are compared by outside kidney morphology at P14 showing a kidney from Bicc1 Bpk/Bpk:Pkd1+/+ and a Bicc1 Bpk/Bpk:Pkd1+/CD- littermate (d, scale bar is 2 mm, as no wildtype littermate was present in the litter, no wildtype kidney is shown), estimation plot of KW/BW ratio comparing littermates at P14 with a p-value=0.092 (e), and cystic index, that is, percent of proximal tubules (PT) and collecting ducts (CD) cysts in respect to the total kidney area at P7 (f) and P14 (g). Two-sided paired t-tests were performed to assess significance, and the p-values are indicated; error bars represent standard deviation. (h–k) qRT-PCR analysis for Bicc1, Pkd1, and Pkd2 expression (h–j) and quantification of the PC2 expression levels by western blot (k) in kidneys at P4 before the onset of a strong cystic kidney phenotype. Data were analyzed by t-test, and the p-values are indicated. Please note that the y-axes of the different panels are intentionally different to best visualize the changes between the groups analyzed. |
|
Figure 4—figure supplement 1. Kidney parameters of Bicc1:Pkd2 and Bicc1:Pkd1 compound mutants.
(a ,b) Comparison of blood urea nitrogen (BUN) levels of kidneys of the Bicc1:Pkd2 crosses at postnatal day P14 and P21. (c, d) Comparison of kidney weight/body weight ratios (KW/BW) levels of kidneys of Bicc1:Pkd1 crosses and their respective BUN levels at postnatal day P14. (e) Immunoprecipitation of PC2 from kidneys of Bicc1+/+ and Bicc1Bpk/Bpk mice at postnatal day P4. 200 µg total protein from each sample was used to immunoprecipitate PC2 with 5 µg Ycc2 antibody and agarose-bound protein A/G. PC2 was detected using another antibody against Pkd2 (Sc-28331). |
|
Figure 5. Identification of human BICC1 variants.
(a–c) BICC1 p.G821E/PKD2 p.C632R patient with pedigree and the electropherograms (a), the structural analysis of the PKD2 showing the local structure around the cysteine at position 632 (indicated in red) and its putative impact in the variant including the REVEL score (b) as well as its location within the global PC2 structure highlighting the potential of the variant impacting the PC2 ion channel function (c). (d, e) Western blot analysis for PC2 comparing wildtype HEK293T, HEK293T BICC1 p.Gly821Glu (BICC1-G821E), HEK293T BICC1 p.Ser240Pro (BICC1-S240P) and HEK293T BICC1 knockout (BICC1-KO) cells and quantification thereof. γ-Tubulin was used as loading control. (f–i) BICC1 c.1179+1G>T/PKD1 p.Ala3981Val patient with pedigree and the electropherograms (f), the ultrasound analysis of the left and right kidneys (g, h) and the structural analysis of the PC1 showing the local structure around the alanine at position 3981 (indicated in red) and its putative impact in the variant including the REVEL score (i). |
|
Figure 6. The homozygous BICC1 p.Ser240Pro variant is a hypomorphic cystic disease-causing variant. (a-e) Consanguineous multiplex pedigree with two siblings affected by VEO-ADPKD identified the homozygous BICC1 missense variant c.718T>C (BICC1 p.Ser240Pro) absent from gnomAD and other internal and public databases. Electropherogram is shown in (a). The affected girl presented at a few months of age with renal failure and enlarged polycystic kidneys that lacked corticomedullary differentiation (c). Histology after bilateral nephrectomy showed polycystic kidneys more suggestive of ADPKD than ARPKD without any dysplastic element. Her younger brother exhibited enlarged hyperechogenic polycystic kidneys prenatally by ultrasound (b). In addition, in his early infancy, arterial hypertension and a Dandy-Walker malformation with a low-pressure communicating hydrocephalus were noted (d, e). (f) Ribbon diagram and schematic diagram of BICC1 showing the KH, KHL, and SAM domains. The two BICC1 variants identified in this study, BICC1 p.Ser240Pro (S240P) and BICC1 p.Gly821Glu (G821E) are indicated in red. (g) Solid boxes correspond to local impacts of p.Ser240Pro (p.S240P) on BICC1 structure, interactions are labeled as dashed lines (pseudobonds). GXXG motifs colored in magenta, representative missense variant residues colored in red and residues adjacent to selected variant (<5 Ä) colored in tan. (h) Rescue experiments of Xenopus embryos lacking BicC1 by co-injections with the wild type or mutant constructs. Embryos were scored for the re-expression of Nbc1 in the late distal tubule by whole mount in situ hybridizations. Quantification of at least 3 independent experiments is shown. (i, j) HEK293T cells were transfected with Flag-tagged constructs of wild type or mutant Bicc1 and the subcellular localization of Bicc was visualized (red). Nuclei were counterstained with DAPI (blue). (k) Protein stability analysis using tetracycline-inducible HEK293T cells comparing the expression levels of Bicc1 and Bicc1-S240P 24 hours after removal of tetracycline and addition of cycloheximide. y-Tubulin was used as loading control. The percentage of protein destabilization because of protein synthesis inhibition by cycloheximide is indicated. (I) Western Blot analysis of wildtype HEK293T, cells lacking BICC1 (BICC1-KO) and isogenic cells with the BICC1 p.Ser240Pro (BICC1-S240P) variant for PC2 expression. GAPDH was used as loading control. (m, n) Bar graph of the mRNA-seq transcriptomic analysis comparing BICC1 wildtype, knockout, and S240P isogenic HEK2931 cells showing the eight most significantly upregulated transcripts (based on their Padj levels) in the BICC1 KO cells (m). For each gene, the normalized expression levels from each of the 6 samples (2 wildtype, KO, and 240 P each) are shown. (n) GSEA plot showing the enrichment of the Hallmark Epithelial_Mesenchymal_Transition data set in the BICC1-KO cells vs. the BICC1-S240P cells. Figure 6-source data 1. Original western blots for Figure 6, indicating the relevant bands. Figure 6-source data 2. Original files for western blot displayed in Figure 6. |
|
Figure 6—figure supplement 1. Transcriptomic analysis of BICC1 wildtype, BICC1KO, and BICC1-S240P HEK293T cells.
(a–g) mRNA-seq data were analyzed using DESeq2 differential expression analysis using two samples per genotype. Venn Diagrams were used to visualize the distribution of the up- or downregulated transcripts (a, e); for each intersection, the eight most significantly altered transcripts (based on their Padj levels) are visualized in a bar diagram showing the normalized expression levels for each sample (b–d, f, g). |
|
Author response image 1. Model of BICC1, PC1 and PC2 self-regulation.
In this model Bicc1 acts as a positive regulator of PKD gene expression. In the presence of ‘sufficient’ amounts of PC1/PC2 complex, it is tethered to the complex and remains biologically inactive (Fig. 1A). However, once the levels of the PC1/PC2 complex are reduced, Bicc1 is now present in the cytoplasm to promote expression of the PKD proteins, thereby raising their levels (Fig. 4B), which then in turn will ‘shutdown’ Bicc1 activity by again tethering it to the plasma membrane. |
|
pkd1 (polycystin 1, transient receptor potential channel interacting) gene expression in Xenopus laevis embryo via in situ hybridization, NF stage (39), lateral view, anterior left, dorsal up. |
|
pkhd1 (PKHD1, fibrocystin/polyductin) gene expression in Xenopus laevis embryo via in situ hybridization, NF stage (39), lateral view, anterior left, dorsal up. |
|
pkd2 (polycystin 2, transient receptor potential cation channel) gene expression in Xenopus laevis embryo via in situ hybridization, NF stage (39), lateral view, anterior left, dorsal up. |
|
bicc1 (BicC family RNA binding protein 1) gene expression in Xenopus laevis embryo via in situ hybridization, NF stage (39), lateral view, anterior left, dorsal up. |