|
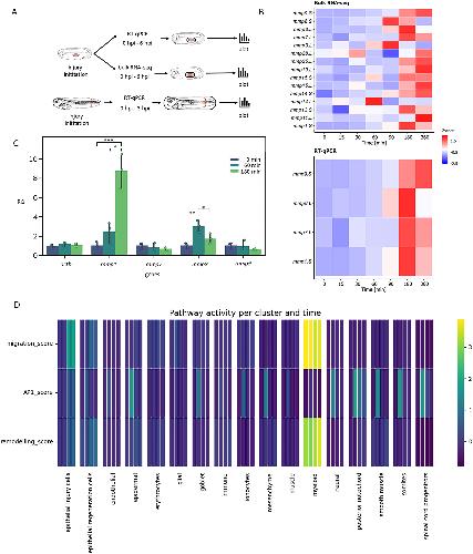
FIGURE 1. mmps are involved in embryonic wound healing. (A) Scheme of experimental procedure. (B) Bulk RNA‐seq data show the expression profiles of mmps important in wound healing and RT‐qPCR validation show the expression profiles of four selected mmps (the graphs show z score of normalised gene expression). (C) Expression of selected mmps in the whole embryos during healing studied in embryos of stage 40 (n = 3) RQ—relative quantity normalised to time 0 (hpi—hours post injury), one‐way ANOVA followed by Tukey's multiple comparison test, p < 0.05 *, p < 0.01 **, p < 0.001 ***. (D) Single cell RNA‐seq data show which pathways are active across cell types in different time points in order 0, 1, 3, 12 h. |
|
FIGURE 2. The effect of the MMP inhibition during wound healing. (A) Scheme of the experimental procedure. (B) Quantification of wound closure in time (x axis) calculated as percentage normalised to time 0—Injury (y axis), n = 3–13 per condition, two‐way ANOVA followed by Dunnet's post hoc test, p < 0.05 *, p < 0.01 **, p < 0.001 ***. (C) Brightfield images of wound assays from the representative embryos (scale bar 100 μm). (D) Expression of mmps in wound site studied using RT‐qPCR in 3 h after the injury (control n = 3, mmp8i n = 3, D609 n = 2), one‐way ANOVA followed by Dunnet's post hoc test, p < 0.05 *, p < 0.01 **, p < 0.001 ***. (E) Visualisation of selected mmps expression by in situ hybridisation in representative embryos in 3 h after the injury (n = 10, scale bar 50 μm). (F) Actin ring formation defect (phalloidin staining) and problem of basal lamina formation showed with red arrow (Laminin staining) in 3 h after the injury (n = 10, scale bar 100 μm). (mmp8i—Inhibitor of mmp8).
|
|
FIGURE 3. Inhibition of wound healing with broad range inhibitors. (A) Scheme of the experimental procedure. (B) Brightfield images of wound assays from the representative embryos (n = 5, scale bar 100 μm). (C) Quantification of wound closure in time (x axis) calculated as percentage normalised to time 0—injury (y axis), n = 5 per condition, two‐way ANOVA followed by Dunnet's post hoc test, p < 0.05 *, p < 0.01 **, p < 0.001 ***. |
|
FIGURE 4. Importance of AP‐1 during embryonic wound healing. (A) Scheme of the experimental procedure. (B) Quantification of wound closure in AP‐1 loss of function embryos in time (x axis), calculated as percentage normalised to time 0 (n = 2–14), two‐way ANOVA followed by Dunnet's post hoc test, p < 0.05 *, p < 0.01 **, p < 0.001 ***. (C) Brightfield images of wound assays in AP‐1 loss of function. Showed are representative embryos (n = 10, scale bar 100 μm). (D) The effect of AP‐1 loss of function on mmps expression studied by RT‐qPCR at 3 h after the injury (n = 3), one‐way ANOVA followed by Dunnet's post hoc test, p < 0.05 *, p < 0.01 **, p < 0.001 ***. (E) Validation of mmps expression using in situ hybridisation (n = 10, scale bar 50 μm). (F) Actin ring formation defect (phalloidin staining) and the problem of basal lamina formation showed with the red arrow (Laminin staining) (n = 10, scale bar 100 μm). (fosjun—Morpholino targeted the combination of fos and jun genes).
|
|
FIGURE 5. Comparison of mmps and AP‐1 genes expression studied from microarray datasets. Xenopus, mouse and human datasets were reanalysed and showed similarities during early phase (AP‐1 signalling) and intermediate phase (mmps). In the mouse, Mmp13 serves as an equivalent to Mmp1.
|
|
FIGURE 6. Expression of AP‐1 and mmp genes studied at single cell level. (A) Single cell RNA‐seq from Xenopus healing (0–12 h post injury) showed expression of mmps in epidermal and myeloid cells and broader expression of fos/jun. (RIC—regeneration initiating cells, ROC—regeneration organising cells, MCCs—multicilliated cells, SSCs—secretory cells). (B) Human single cell study (intact skin, 1 day, 7 days and 30 days post injury) of wound healing showed broad expression of AP‐1 and cell specific expression of Mmps. (DC‐ dendritic cells, HF—heart failure cells, LC—langerhans cells, LE—lupus erythematosus cells). (C) Mouse single cell study (12 days post injury) of wound healing showed broad expression of AP‐1 and cell specific expression of Mmps. (D) Temporal average expression of genes of interest from our Xenopus single cell regeneration study (time 0, 1, 3 and 12 h). |
|
FIGURE 7. Summary of AP1 and mmps roles during embryonic wound healing. |
|
FIGURE S1. Expression of mmp genes in different cell types. Single cell RNA-seq data show which mmp genes are expressed in which cell type |