Click here to close Hello! We notice that you are using Internet Explorer, which is not supported by Xenbase and may cause the site to display incorrectly. We suggest using a current version of Chrome, FireFox, or Safari.
XB-ART-61756
Sci Adv 2026 Feb 27;129:eaea0326. doi: 10.1126/sciadv.aea0326.
Show Gene links Show Anatomy links

Planar cell polarity emerges through polarized accumulation of Wnt11.

Mii Y, Suzuki M, Koyama H, Nakayama K, Takada R, Kobayashi T, Tsutsumi M, Nemoto T, Matsuyama M, Fujimori T, Takada S.


???displayArticle.abstract???
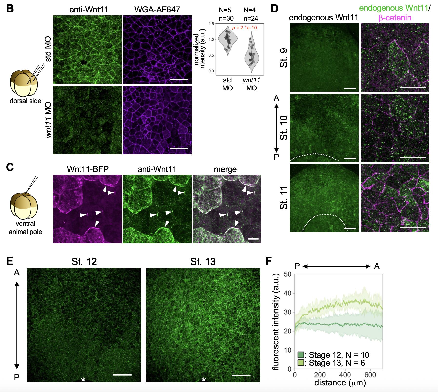
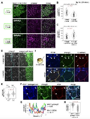
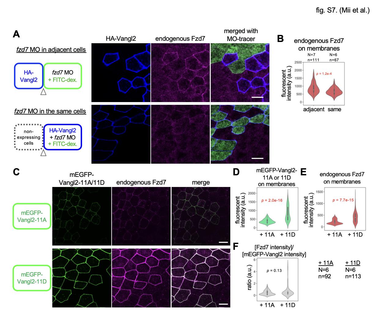
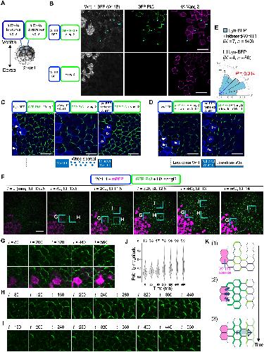
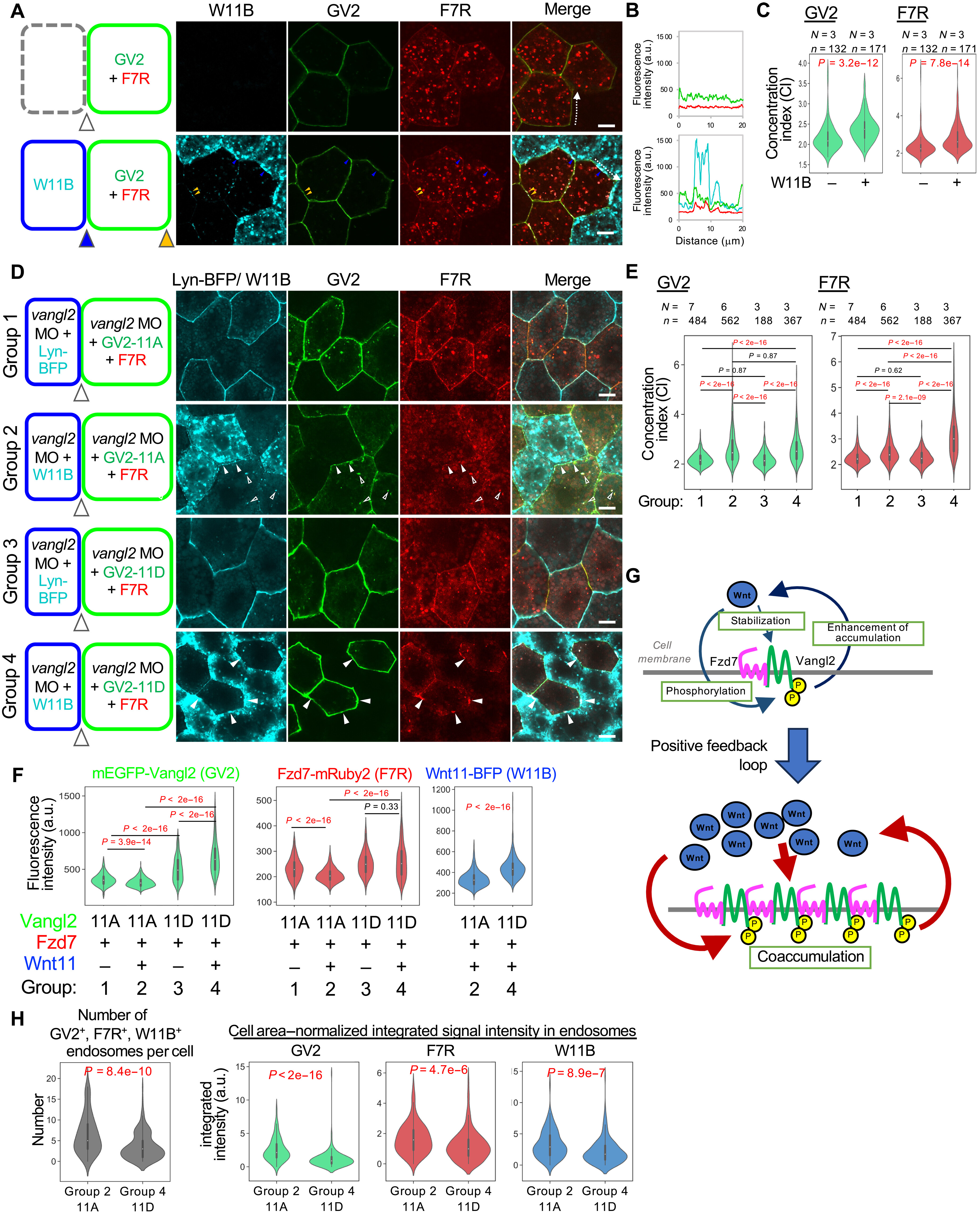
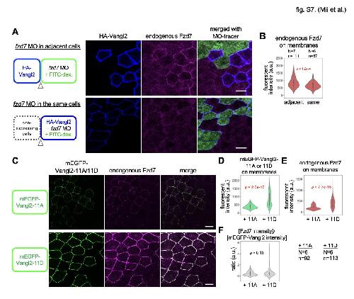
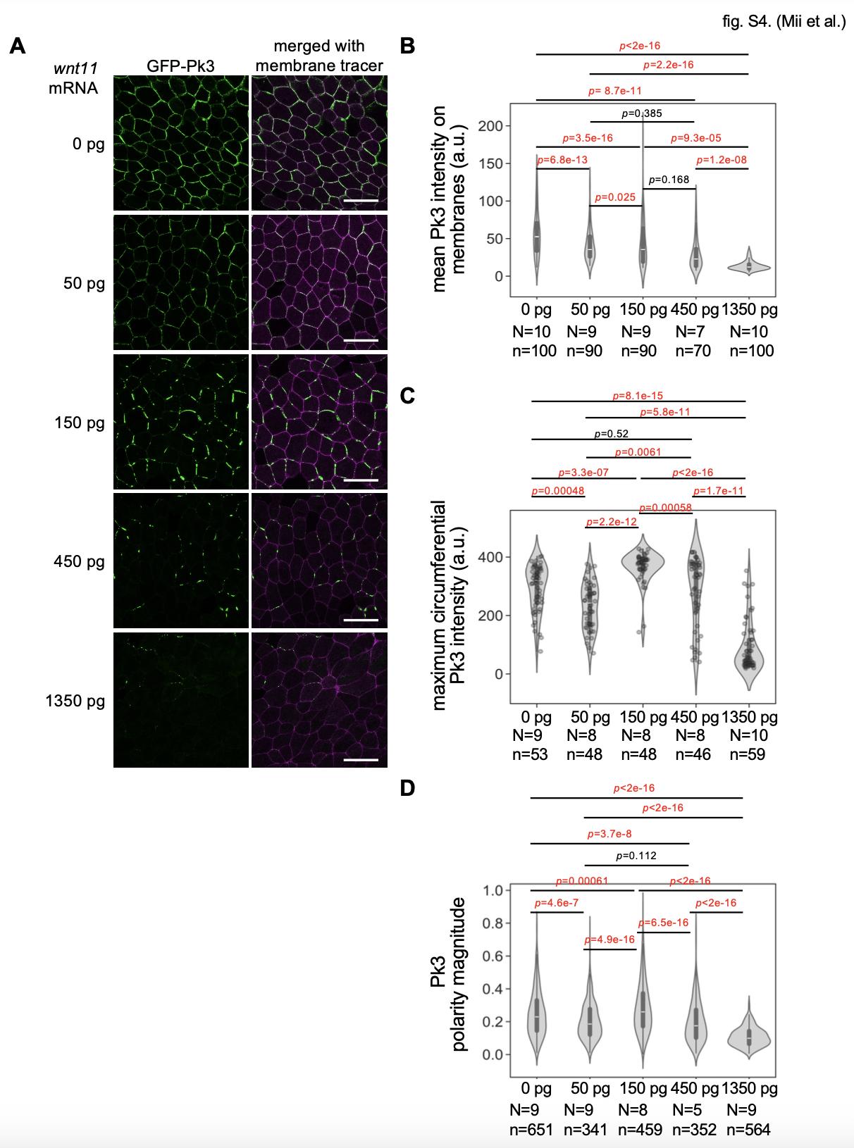
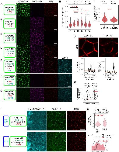
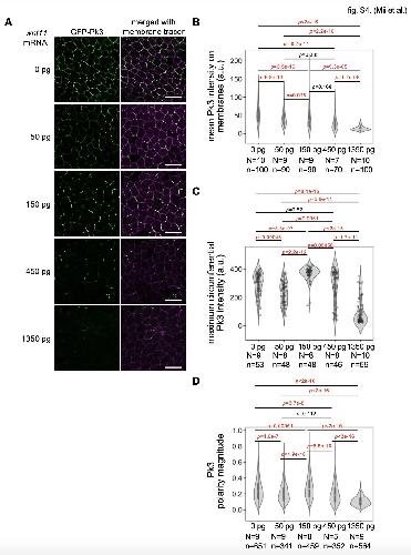
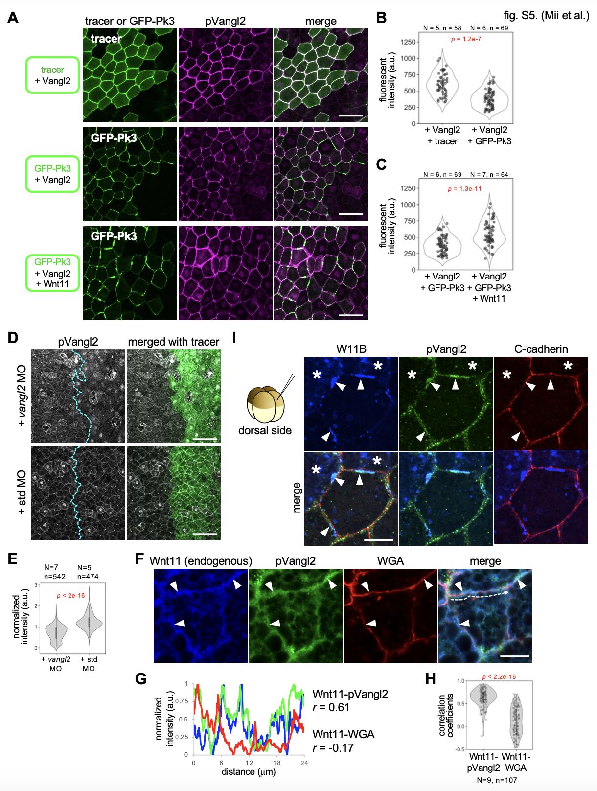
Planar cell polarity (PCP) is established by asymmetric localization of core PCP components in each cell. Because some Wnt proteins can induce PCP in vertebrates, it has been proposed that Wnt concentration gradients provide spatial cues for polarization. However, here, we present evidence that Wnt11 can regulate PCP in a gradient-independent manner. In the neural plate of Xenopus embryos, endogenous Wnt11 does not form an obvious gradient in the direction of PCP, but is polarized at cell boundaries together with core PCP components. Wnt11 polarization is dependent on core PCP components, while polarization of core PCP components can also be induced by Wnt11, indicating a mutual amplification loop between Wnt11 and core PCP components in PCP formation. Furthermore, Wnt11 and core PCP components compose an intercellular loop to coordinate the direction of polarity. Thus, we propose that local and reciprocal interactions between Wnt11 and core PCP components can generate PCP.

???displayArticle.pubmedLink??? 41739933
???displayArticle.pmcLink??? PMC12935041
???displayArticle.link??? Sci Adv


Species referenced: Xenopus laevis
Genes referenced: fzd7 prickle3 vangl2 wnt11b
GO keywords: Wnt signaling pathway, planar cell polarity pathway [+]
???displayArticle.antibodies??? Cdh3 Ab1 Ctnnb1 Ab7 Fzd7 Ab2 HA Ab12 Vangl2 Ab6 Vangl2 Ab8 Wnt11b Ab1
???displayArticle.morpholinos??? fzd7 MO1 fzd7 MO5 hbg1 cMO1 vangl2 MO2 vangl2 MO4 wnt11b MO1


???attribute.lit??? ???displayArticles.show???