Click here to close Hello! We notice that you are using Internet Explorer, which is not supported by Xenbase and may cause the site to display incorrectly. We suggest using a current version of Chrome, FireFox, or Safari.
XB-ART-61761
Cell Biosci 2026 Mar 03;161:. doi: 10.1186/s13578-026-01537-8.
Show Gene links Show Anatomy links

The methyltransferase activity of Dot1L is essential for Xenopus tropicalis tadpole development and survival.

Louis EM, Luu N, Sachs LM, Shi YB.


???displayArticle.abstract???
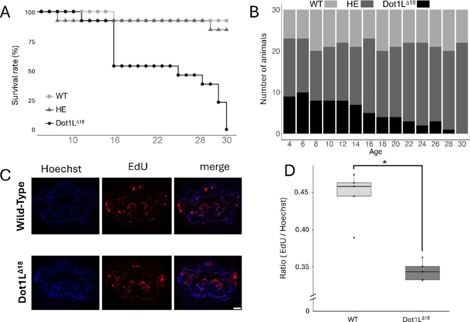
Epigenetic modifications of histones play key roles in transcriptional regulation by diverse transcription factors. One such modification is the methylation of histone H3 at lysine 79 (H3K79). The methyltransferase DOT1L is the only known, highly conserved enzyme capable of methylating H3K79 in a wide range of species. We have been studying the role of DOT1L during Xenopus tropicalis development. We have generated a Dot1L mutant line with a deletion of 6 amino acids and two amino acid substitutions in the catalytic domain, resulting in a complete loss of H3K79 methylation in the developing animals. Importantly, we have demonstrated that the absence of H3K79 methylation during X. tropicalis development leads to lethality at or before stage 48 (about 30 days post-fertilization), as well as delayed growth and developmental progression in tadpoles. These findings highlight a crucial role for H3K79 methylation during premetamorphic development of X. tropicalis.

???displayArticle.pubmedLink??? 41776679
???displayArticle.pmcLink??? PMC12954907
???displayArticle.link??? Cell Biosci
???displayArticle.grants??? [+]

Species referenced: Xenopus tropicalis
Genes referenced: dot1l
GO keywords: metamorphosis [+]
???displayArticle.antibodies??? h3-3a Ab49 H3K79me Ab1 H3K79me Ab2 H3K79me Ab3
Lines/Strains:
Phenotypes: Xtr Wt + dot1l TALEN(Fig1. CDE) [+]

???attribute.lit??? ???displayArticles.show???