XB-ART-61770
MicroPubl Biol
2026 Feb 23;2026. doi: 10.17912/micropub.biology.002018.
Show Gene links
Show Anatomy links
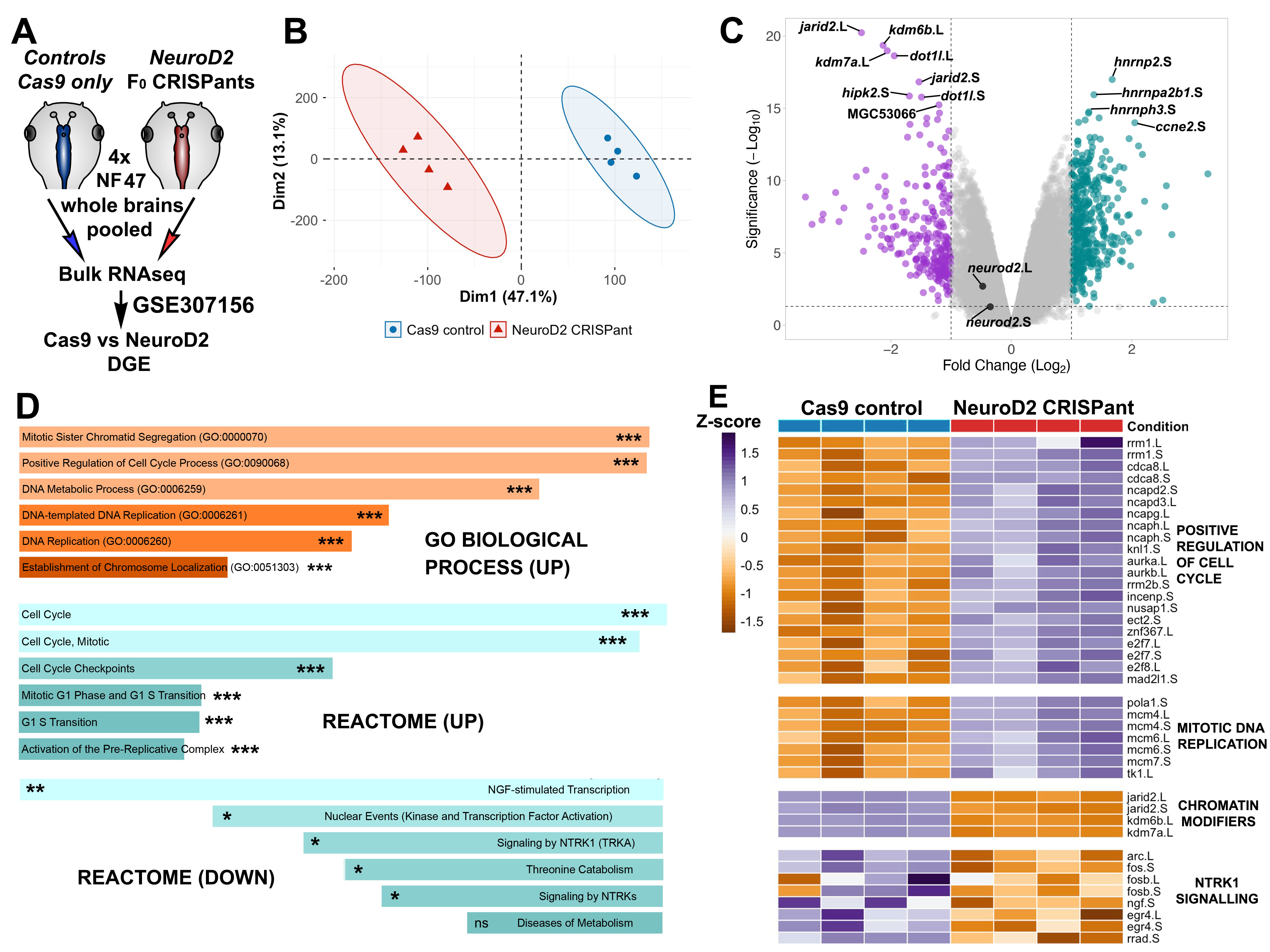
Neurod2 knockdown in Xenopus laevis tadpole brain retains cells in a proliferating, progenitor-like state.
???displayArticle.abstract???
Neurogenic differentiation factor 2, encoded by the NEUROD2 gene, is a proneural transcription factor required for neuronal differentiation and survival. Haploinsufficiency of NEUROD2 can cause neurodevelopmental disorders with or without seizures in human infants and causes spontaneous seizures in Xenopus tadpoles. We compared transcriptomes of whole brains dissected from F 0 neurod2 -/- (mosaic) stage NF47 Xenopus laevis tadpoles to those of control siblings. neurod2 knockdown increased expression of cell cycle-associated genes and decreased nerve growth factor (NGF) and chromatin modifying genes. Our results suggest Neurod2 deficiency prevents neural progenitor cells exiting the cell cycle and differentiating, predisposing the brain to hyper-excitability.
???displayArticle.pubmedLink??? 41815199
???displayArticle.link??? MicroPubl Biol
Species referenced: Xenopus laevis
Genes referenced: aif1l ccne2 dot1l glul hes5.2 hipk2 hnrnph3 hnrnpr jarid2 kdm6b kdm7a lmx1b.2 mbp mpz nes neurod2 ngf notch1 ntrk1 sox10 vim
GO keywords: regulation of cell cycle process
???displayArticle.disOnts??? developmental delay and seizures with or without movement abnormalities
???displayArticle.omims??? DEVELOPMENTAL AND EPILEPTIC ENCEPHALOPATHY 58; DEE58
???displayArticle.gses??? GSE307156: NCBI
???attribute.lit??? ???displayArticles.show???
