|
XB-ANTIBODY-16334673
|
Antibody Name:
Cdh1 Ab8
Common Name: E-Cadherin RRID: Synonyms: 10H3
Source: |
|
| Antibody | |
| Clone Number | 10H3 |
| Purification | |
| Isotype | isotype unknown |
| Host Organism | mouse |
| Xenopus Reactivity | X. tropicalis, X. laevis |
| Non-Xenopus Reactivity | |
| Description: | Generated by Hausen lab in 1991 |
| Immunogen | |
| Name | Cdh1/Cdh3 |
| Type | polypeptide |
| Post Translational Modifications | None |
| Source Organism | frog |
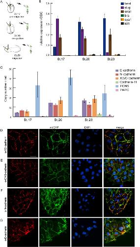
| Description | 90kDa trypsin fragment from membrane fraction of Xenopus A6 cells. Part of the immunogen was sequenced as DWVIPPIIVSENEKGPFPKxI, corresponding to CDH1, where the analogous sequence in Cdh3 is DWVIPPIKVSENERGPFPKRL |
| Sequence | |
| Reported Usage | |
| western blot | |
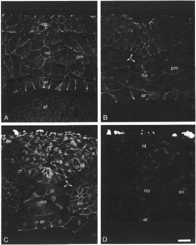
| immunohistochemistry | |
| immunoprecipitation | really immuno-interference |
| Publications | |
| ???displayAntibody.papersFirst??? |
Differential expression of two cadherins in Xenopus laevis., Development 1991 |
| ???displayAntibody.papersRecent??? |
E-cadherin is required for cranial neural crest migration in Xenopus laevis., Dev Biol 2016 |
| ???displayAntibody.papersAll??? | |
