|
XB-ANTIBODY-17327618
|
Antibody Name:
Cetn4 Ab1
Common Name: Centrin2 RRID: Synonyms: centrin2
Source: |
|
| Antibody | |
| Clone Number | |
| Purification | |
| Isotype | isotype unknown |
| Host Organism | Unknown |
| Xenopus Reactivity | X. tropicalis, X. laevis |
| Non-Xenopus Reactivity | |
| Description: | Generated by Sokol lab |
| Immunogen | |
| Name | |
| Type | polypeptide |
| Post Translational Modifications | None |
| Source Organism | frog |
| Description | |
| Sequence |
|
| Reported Usage | |
| immunofluorescence | |
| Publications | |
| ???displayAntibody.papersFirst??? |
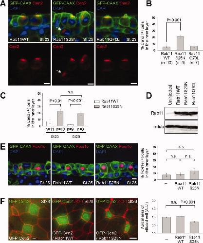
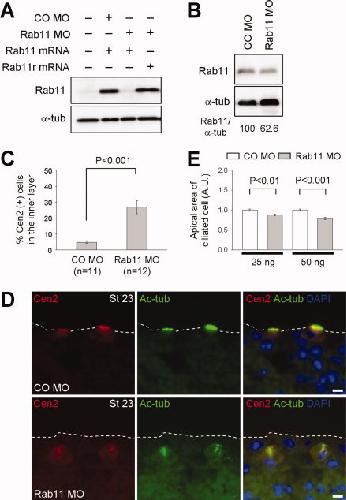
Rab11 regulates planar polarity and migratory behavior of multiciliated cells in Xenopus embryonic epidermis., Dev Dyn 2012 |
| ???displayAntibody.papersRecent??? |
Identifying domains of EFHC1 involved in ciliary localization, ciliogenesis, and the regulation of Wnt signaling., Dev Biol 2016 |
| ???displayAntibody.papersAll??? | |
