|
XB-ANTIBODY-29100048
|
Antibody Name:
H1-8 Ab1
Common Name: Anti-H1.8 RRID: Synonyms:
Source: Heald Lab |
|
| Antibody | |
| Clone Number | |
| Purification | |
| Isotype | isotype unknown |
| Host Organism | rat |
| Xenopus Reactivity | X. laevis |
| Non-Xenopus Reactivity | |
| Description: | Anti-H1.8 made for Heald Lab |
| Immunogen | |
| Name | |
| Type | polypeptide |
| Post Translational Modifications | None |
| Source Organism | frog |
| Description | |
| Sequence | |
| Reported Usage | |
| Publications | |
| ???displayAntibody.papersFirst??? |
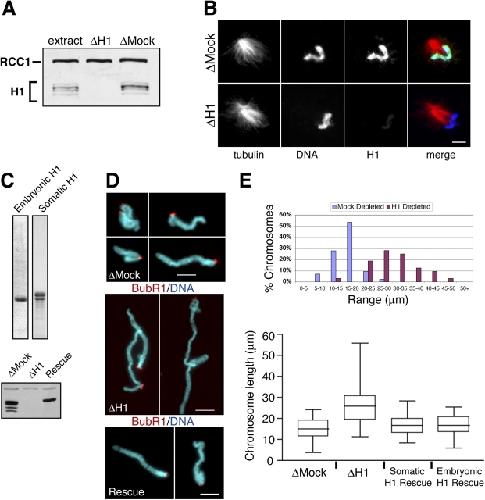
Histone H1 is essential for mitotic chromosome architecture and segregation in Xenopus laevis egg extracts., J Cell Biol 2005 |
| ???displayAntibody.papersRecent??? |
Mitotic chromosomes scale to nuclear-cytoplasmic ratio and cell size in Xenopus., Elife 2023 |
| ???displayAntibody.papersAll??? | |
