|
XB-ANTIBODY-29208311
|
Antibody Name:
Smad1/5 Ab1
Common Name: TCF11/NRF1 RRID: AB_11178947 Synonyms: 8052, Rabbit monoclonal anti-p-SMAD1 (S463/465)/SMAD5 (S465/467)
Source: |
|
| Antibody | |
| Clone Number | D5B10 |
| Purification | Affinity Purification |
| Isotype | IgG |
| Host Organism | rabbit |
| Xenopus Reactivity | X. laevis |
| Non-Xenopus Reactivity | human, monkey, mouse |
| Description: | Cell Signaling Technology Cat# 8052, RRID:AB_11178947 |
| Immunogen | |
| Name | |
| Type | polypeptide |
| Post Translational Modifications | None |
| Source Organism | frog |
| Description | |
| Sequence | |
| Reported Usage | |
| Publications | |
| ???displayAntibody.papersFirst??? |
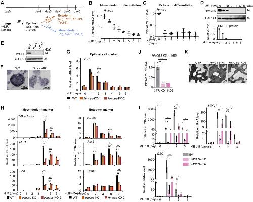
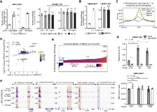
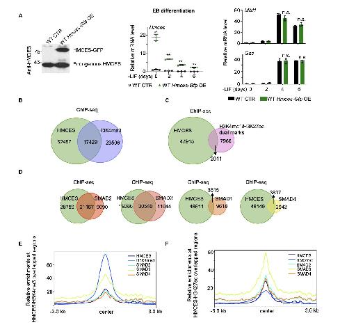
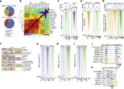
HMCES modulates the transcriptional regulation of nodal/activin and BMP signaling in mESCs., Cell Rep 2022 |
| ???displayAntibody.papersRecent??? |
ADAM11 a novel regulator of Wnt and BMP4 signaling in neural crest and cancer., Front Cell Dev Biol 2023 |
| ???displayAntibody.papersAll??? | |
