Click here to close Hello! We notice that you are using Internet Explorer, which is not supported by Xenbase and may cause the site to display incorrectly. We suggest using a current version of Chrome, FireFox, or Safari.

Summary Images Attributions Wiki Source
XB-ANTIBODY-29208989

Antibody Name: Mtbp Ab1

Common Name: Anti-MTBP

RRID:
Synonyms: Anti-Xenopus MTBP

Antigens

Clone Type: unknown
Source:

Antibody
Clone Number
Purification
Isotype isotype unknown
Host Organism rabbit
Xenopus Reactivity X. laevis
Non-Xenopus Reactivity
Description: Custom made in Kumagai and Dunphy lab, 2017. Antibodies against Xenopus MTBP, residues 437–860 were used as the antigen. A His10-tagged version of this polypeptide was produced in Escherichia coli Rosetta(DE3)pLysS cells and purified as described previously except that the elution buffer contained 0.5 M imidazole
Immunogen
Name
Type polypeptide
Post Translational Modifications None
Source Organism frog
Description
Sequence
Reported Usage
Publications
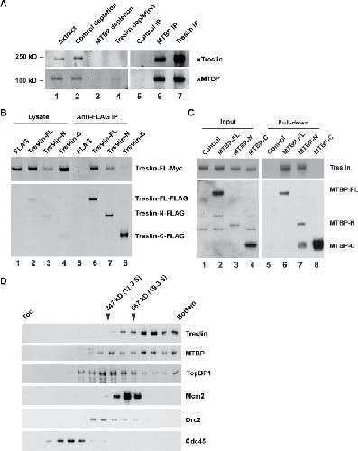
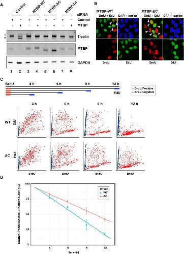
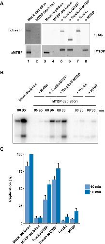
???displayAntibody.papersFirst??? MTBP, the partner of Treslin, contains a novel DNA-binding domain that is essential for proper initiation of DNA replication., Mol Biol Cell 2017     
???displayAntibody.papersRecent??? Rif1 restrains the rate of replication origin firing in Xenopus laevis., Commun Biol 2023     
???displayAntibody.papersAll???