|
XB-ANTIBODY-29231059
|
Antibody Name:
MAP2 Ab3
Common Name: MAP2 antibody RRID: AB_2137880 Synonyms: 17460-1-AP, Microtubule-associated protein 2
Source: Protein Tech |
|
| Antibody | |
| Clone Number | |
| Purification | Affinity Purification |
| Isotype | isotype unknown |
| Host Organism | Unknown |
| Xenopus Reactivity | X. tropicalis |
| Non-Xenopus Reactivity | human, monkey, mouse, rat |
| Description: | Citation:(Proteintech Cat# 17490-1-AP, RRID:AB_2137880) |
| Immunogen | |
| Name | MAP2 |
| Type | polypeptide |
| Post Translational Modifications | None |
| Source Organism | human |
| Description | Recombinant human MAP2 protein |
| Sequence |
|
| Reported Usage | |
| Publications | |
| ???displayAntibody.papersFirst??? |
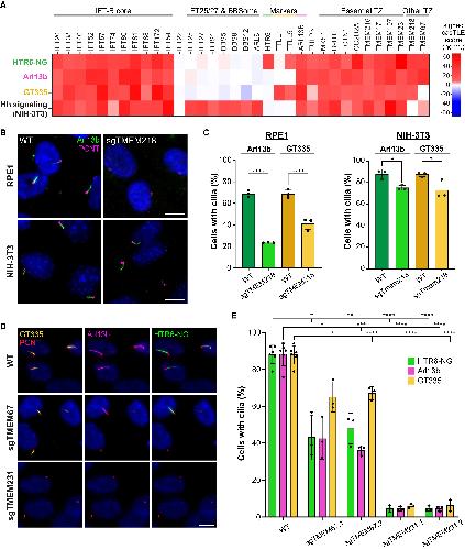
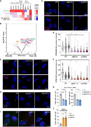
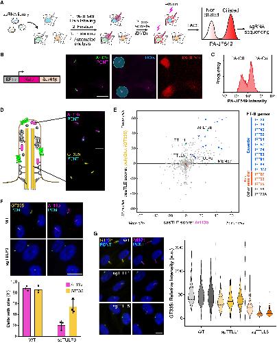
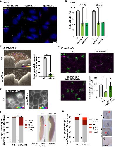
A microscopy-based CRISPR screening platform enables organellar functional genomics and illuminates ciliary biology., Dev Cell 2025 |
| ???displayAntibody.papersRecent??? | |
| ???displayAntibody.papersAll??? | |
