|
XB-MORPHOLINO-17249152
Morpholino Name:
apln MO4
Synonyms: Apelin-MO
Target mRNA: apln
Morpholino Type: translation blocking morpholino (ATG)
Sequence: 5' GTCTGAGATTCATGTTTCTTGTGGC 3'
Source: Gene Tools LLC
Synonyms: Apelin-MO
Target mRNA: apln
Morpholino Type: translation blocking morpholino (ATG)
Sequence: 5' GTCTGAGATTCATGTTTCTTGTGGC 3'
Source: Gene Tools LLC
| Target mRNA | tropicalis | laevis.L | laevis.S | ||||
| Identities | 25/25 | 25/25 | 25/25 | ||||
genome
MO
|
5' GCCACAAGAAACATGAATCTCAGAC 3' ||||||||||||||||||||||||| 3' CGGTGTTCTTTGTACTTAGAGTCTG 5' |
5' GCCACAAGAAACATGAATCTCAGAC 3' ||||||||||||||||||||||||| 3' CGGTGTTCTTTGTACTTAGAGTCTG 5' |
5' GCCACAAGAAACATGAATCTCAGAC 3' ||||||||||||||||||||||||| 3' CGGTGTTCTTTGTACTTAGAGTCTG 5' |
||||
| Genomic Alignments |
Position | Identity | Strand | Target | Target mRNA | ||
| laevis 10.1 | Chr8L:43788374..43788398 | 25/25 | Antisense | target | apln.L | ||
| Chr8S:59455928..59455952 | 25/25 | Antisense | target | apln.S | |||
| Chr7L:127672526..127672550 | 22/25 | Sense | off-target | LOC108697055 | |||
| Chr1S:140987839..140987863 | 21/25 | unknown | |||||
| Chr1S:153448549..153448573 | 21/25 | unknown | tropicalis 10.0 | Chr8:52327059..52327083 | 25/25 | Antisense | target | apln |
| Publications | |||||||
| ???morpholino.displaySummary.papersFirst??? |
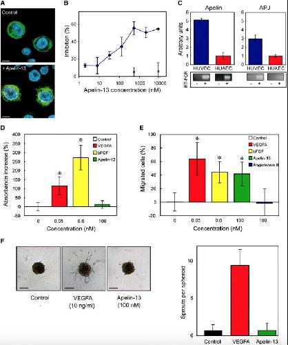
Paracrine and autocrine mechanisms of apelin signaling govern embryonic and tumor angiogenesis., Dev Biol 2007 |
||||||
| ???morpholino.displaySummary.papersRecent??? | |||||||
| ???morpholino.displaySummary.papersAll??? | |||||||
