|
XB-MORPHOLINO-17249592
Morpholino Name:
gabrg2 MO1
Synonyms: gamma2-MO
Target mRNA: gabrg2
Morpholino Type: uncategorized morpholino
Sequence: 5' GATCGCATCTCTCGTCGCGTTTCGA 3'
Source: Gene Tools LLC
Synonyms: gamma2-MO
Target mRNA: gabrg2
Morpholino Type: uncategorized morpholino
Sequence: 5' GATCGCATCTCTCGTCGCGTTTCGA 3'
Source: Gene Tools LLC
| Target mRNA | laevis.L | ||||||
| Identities | 25/25 | ||||||
genome
MO
|
5' TCGAAACGCGACGAGAGATGCGATC 3' ||||||||||||||||||||||||| 3' AGCTTTGCGCTGCTCTCTACGCTAG 5' |
||||||
| Genomic Alignments |
Position | Identity | Strand | Target | Target mRNA | ||
| laevis 10.1 | Chr3L:30829567..30829591 | 25/25 | Antisense | target | gabrg2.L | ||
| Publications | |||||||
| ???morpholino.displaySummary.papersFirst??? |
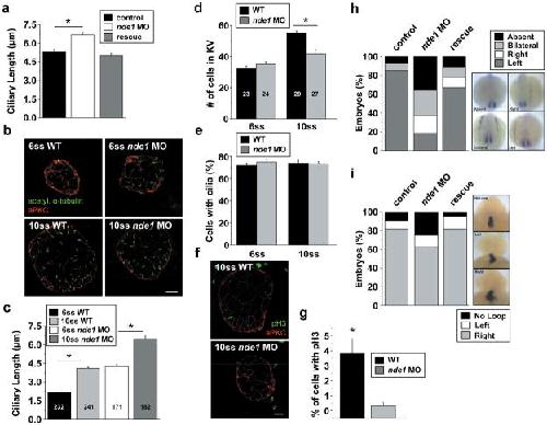
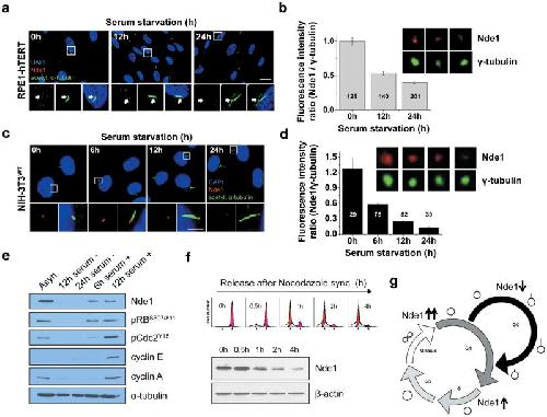
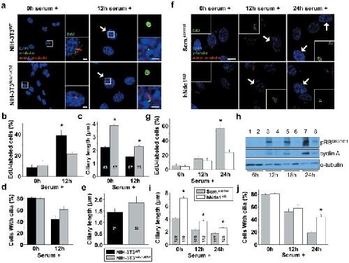
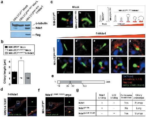
Nde1-mediated inhibition of ciliogenesis affects cell cycle re-entry., Nat Cell Biol 2011 |
||||||
| ???morpholino.displaySummary.papersRecent??? |
Inhibition to excitation ratio regulates visual system responses and behavior in vivo., J Neurophysiol 2011 |
||||||
| ???morpholino.displaySummary.papersAll??? | |||||||
