|
XB-MORPHOLINO-17250368
Morpholino Name:
sox17a MO1
Synonyms: alpha1, Sox17, Sox17alpha1
Target mRNA: sox17a
Morpholino Type: uncategorized morpholino
Sequence: 5' ATGATGAGGAGAGTTGGGGTTGGAG 3'
Source: Gene Tools LLC
Synonyms: alpha1, Sox17, Sox17alpha1
Target mRNA: sox17a
Morpholino Type: uncategorized morpholino
Sequence: 5' ATGATGAGGAGAGTTGGGGTTGGAG 3'
Source: Gene Tools LLC
| Target mRNA | laevis.L | ||||||
| Identities | 25/25 | ||||||
genome
MO
|
5' CTCCAACCCCAACTCTCCTCATCAT 3' ||||||||||||||||||||||||| 3' GAGGTTGGGGTTGAGAGGAGTAGTA 5' |
||||||
| Genomic Alignments |
Position | Identity | Strand | Target | Target mRNA | ||
| laevis 10.1 | Chr6L:122899112..122899136 | 25/25 | Antisense | target | sox17a.L | ||
| Chr3L:97932328..97932352 | 21/25 | Antisense | off-target | neo1.L | |||
| Chr8L:19058051..19058075 | 21/25 | Sense | off-target | mvb12b.L | |||
| Chr4L:150998242..150998266 | 21/25 | Antisense | off-target | LOC108704021 | |||
| Chr7L:92264933..92264957 | 21/25 | unknown | |||||
| Chr7S:32680243..32680267 | 21/25 | unknown | |||||
| Chr7S:77120606..77120630 | 21/25 | unknown | |||||
| Publications | |||||||
| ???morpholino.displaySummary.papersFirst??? |
Redundant early and overlapping larval roles of Xsox17 subgroup genes in Xenopus endoderm development., Mech Dev 2003 |
||||||
| ???morpholino.displaySummary.papersRecent??? |
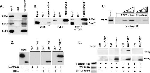
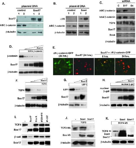
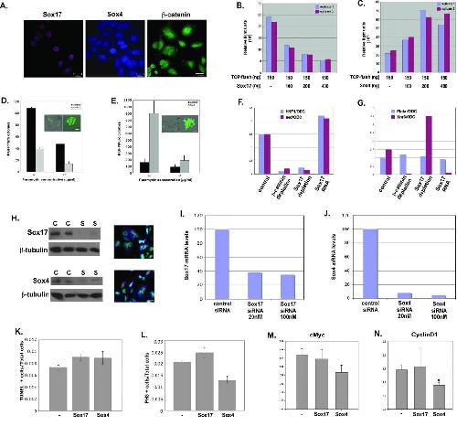
Sox17 and Sox4 differentially regulate beta-catenin/T-cell factor activity and proliferation of colon carcinoma cells., Mol Cell Biol 2007 |
||||||
| ???morpholino.displaySummary.papersAll??? | |||||||
