|
XB-MORPHOLINO-17250576
Morpholino Name:
vangl2 MO1
Synonyms: Vangl2
Target mRNA: vangl2
Morpholino Type: uncategorized morpholino
Sequence: 5' ACTGGGAATCGTTGTCCATGTTTC 3'
Source: Gene Tools LLC
Synonyms: Vangl2
Target mRNA: vangl2
Morpholino Type: uncategorized morpholino
Sequence: 5' ACTGGGAATCGTTGTCCATGTTTC 3'
Source: Gene Tools LLC
| Target mRNA | tropicalis | laevis.L | laevis.S | ||||
| Identities | 22/24 | 23/24 | 22/24 | ||||
genome
MO
|
5' AAAACATGGACAACGACTCCCAGT 3' ||||||||||||||| ||||||| 3' CTTTGTACCTGTTGCTAAGGGTCA 5' |
5' AAAACATGGACAACGATTCCCAGT 3'
|||||||||||||||||||||||
3' CTTTGTACCTGTTGCTAAGGGTCA 5' |
5' AAAACATGGACAATGATTCCCAGT 3' |||||||||||| |||||||||| 3' CTTTGTACCTGTTGCTAAGGGTCA 5' |
||||
| Genomic Alignments |
Position | Identity | Strand | Target | Target mRNA | ||
| laevis 10.1 | Chr8L:127346503..127346526 | 23/24 | Antisense | target | vangl2.L | ||
| Chr8S:99085596..99085619 | 22/24 | Antisense | target | vangl2.S | |||
| Chr5L:11137103..11137126 | 20/24 | Sense | off-target | ubr2.L | |||
| Chr9_10L:96777144..96777167 | 22/24 | unknown | tropicalis 10.0 | Chr8:137136566..137136589 | 22/24 | Antisense | target | vangl2 |
| Chr4:20023460..20023483 | 20/24 | Sense | off-target | kcna4 | |||
| Chr4:20157370..20157393 | 20/24 | Sense | off-target | LOC101732864 | |||
| Chr4:20176467..20176490 | 20/24 | Sense | off-target | LOC101732864 | |||
| Chr8:17057247..17057270 | 20/24 | Sense | off-target | LOC108648827 | |||
| Chr4:20064492..20064515 | 20/24 | Sense | off-target | LOC116410304 | |||
| Chr4:20080401..20080424 | 20/24 | Sense | off-target | LOC116410304 | |||
| Chr4:20099935..20099958 | 20/24 | Sense | off-target | LOC116410304 | |||
| Chr4:20117660..20117683 | 20/24 | Sense | off-target | LOC116410304 | |||
| Chr8:17421933..17421956 | 20/24 | unknown | |||||
| Chr2:19803955..19803978 | 20/24 | unknown | |||||
| Chr4:19547638..19547661 | 20/24 | unknown | |||||
| Chr4:20144477..20144500 | 20/24 | unknown | |||||
| Publications | |||||||
| ???morpholino.displaySummary.papersFirst??? |
Beta-catenin signaling activity dissected in the early Xenopus embryo: a novel antisense approach., Dev Biol 2000 |
||||||
| ???morpholino.displaySummary.papersRecent??? |
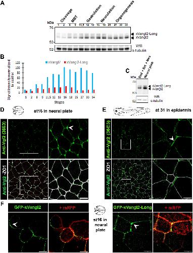
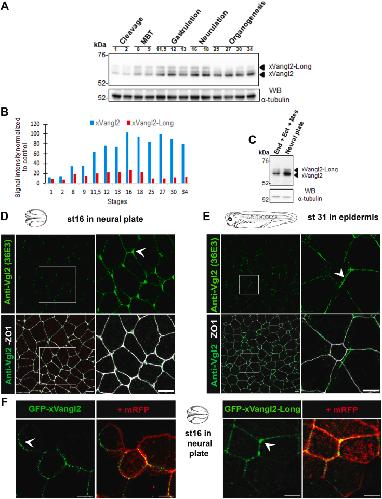
A vertebrate Vangl2 translational variant required for planar cell polarity., J Biol Chem 2024 |
||||||
| ???morpholino.displaySummary.papersAll??? | |||||||
