|
Literature for DOID 0050591: tooth agenesis
Xenbase Articles
(
|
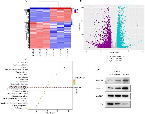
FGFR1 variants contributed to families with tooth agenesis.,
Yao S,Zhou X,Zhou X,Gu M,Zhang C,Bartsch O,Vona B,Fan L,Ma L,Pan Y,
Hum Genomics. October 13, 2023; 17(1):1479-7364.
|
