Click here to close Hello! We notice that you are using Internet Explorer, which is not supported by Xenbase and may cause the site to display incorrectly. We suggest using a current version of Chrome, FireFox, or Safari.
Summary Literature (88)
Literature for DOID 162: cancer


Xenbase Articles :
( Denotes literature images)
The Wnt-dependent signaling pathways as target in oncology drug discovery., Janssens N,Janicot M,Perera T, Invest New Drugs. July 1, 2006; 24(4):0167-6997.
Fishing and frogging for anti-angiogenic drugs., De Smet F,Carmeliet P,Autiero M, Nat Chem Biol. May 1, 2006; 2(5):1552-4469.
Mechanism of proliferation arrest of embryonic cells of Xenopus by diterpene compounds., Okouchi T,Abe T,Araki S,Arai S,Iida T,Wang LY,Kitanaka S,Miyata S, Bioorg Med Chem. June 1, 2005; 13(11):1464-3391.
Kinetic properties of nuclear transport conferred by the retinoblastoma (Rb) NLS., Hu W,Kemp BE,Jans DA, J Cell Biochem. July 1, 2005; 95(4):0730-2312.
Induction of ectopic olfactory structures and bone morphogenetic protein inhibition by Rossy, a group XII secreted phospholipase A2., Muñoz-Sanjuán I,Brivanlou AH, Mol Cell Biol. May 1, 2005; 25(9):1098-5549.
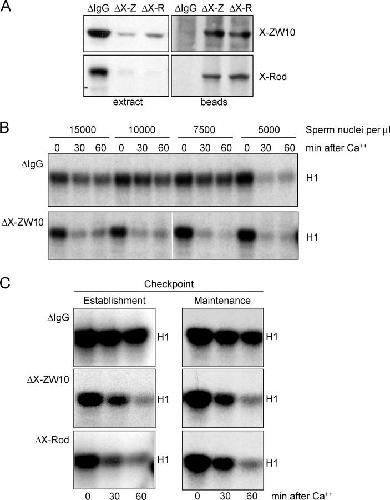
ZW10 links mitotic checkpoint signaling to the structural kinetochore., Kops GJ,Kim Y,Weaver BA,Mao Y,McLeod I,Yates JR,Tagaya M,Cleveland DW, J Cell Biol. April 11, 2005; 169(1):1540-8140.
Expression cloning of Xenopus Os4, an evolutionarily conserved gene, which induces mesoderm and dorsal axis., Zohn IE,Brivanlou AH, Dev Biol. November 1, 2001; 239(1):1095-564X.
Functional properties of a new voltage-dependent calcium channel alpha(2)delta auxiliary subunit gene (CACNA2D2)., Gao B,Sekido Y,Maximov A,Saad M,Forgacs E,Latif F,Wei MH,Lerman M,Lee JH,Lee JH,Perez-Reyes E,Bezprozvanny I,Minna JD, J Biol Chem. April 21, 2000; 275(16):1083-351X.
Mads and Smads in TGF beta signalling., Attisano L,Wrana JL, Curr Opin Cell Biol. April 1, 1998; 10(2):0955-0674.
p53 activity is essential for normal development in Xenopus., Wallingford JB,Seufert DW,Virta VC,Vize PD, Curr Biol. October 1, 1997; 7(10):0960-9822.
The BRCA1/BARD1 heterodimer modulates ran-dependent mitotic spindle assembly., Joukov V,Groen AC,Prokhorova T,Gerson R,White E,Rodriguez A,Walter JC,Livingston DM, Cell. November 3, 2006; 127(3):1097-4172.
FoxM1: at the crossroads of ageing and cancer., Laoukili J,Stahl M,Medema RH, Biochim Biophys Acta. January 1, 2007; 1775(1):0006-3002.
Paracrine and autocrine mechanisms of apelin signaling govern embryonic and tumor angiogenesis., Kälin RE,Kretz MP,Meyer AM,Kispert A,Heppner FL,Brändli AW, Dev Biol. May 15, 2007; 305(2):1095-564X.
Molecular mechanisms of lymphatic vascular development., Mäkinen T,Norrmén C,Petrova TV, Cell Mol Life Sci. August 1, 2007; 64(15):1420-9071.
Dkk3 is required for TGF-beta signaling during Xenopus mesoderm induction., Pinho S,Niehrs C, Differentiation. December 1, 2007; 75(10):1432-0436.
Chimeric molecules to target proteins for ubiquitination and degradation., Sakamoto KM, Methods Enzymol. January 1, 2005; 399:1557-7988.
WNTS and WNT receptors as therapeutic tools and targets in human disease processes., Chien AJ,Moon RT, Front Biosci. January 1, 2007; 12:1093-9946.
Twenty odd years of stretch-sensitive channels., Hamill OP, Pflugers Arch. December 1, 2006; 453(3):1432-2013.
Three matrix metalloproteinases are required in vivo for macrophage migration during embryonic development., Tomlinson ML,Garcia-Morales C,Abu-Elmagd M,Wheeler GN, Mech Dev. January 1, 2008; 125(11-12):1872-6356.
Complex relationship between TCTP, microtubules and actin microfilaments regulates cell shape in normal and cancer cells., Bazile F,Pascal A,Arnal I,Le Clainche C,Chesnel F,Kubiak JZ, Carcinogenesis. April 1, 2009; 30(4):1460-2180.
ING function in apoptosis in diverse model systems., Shah S,Smith H,Feng X,Rancourt DE,Riabowol K, Biochem Cell Biol. February 1, 2009; 87(1):1208-6002.
An in vivo chemical library screen in Xenopus tadpoles reveals novel pathways involved in angiogenesis and lymphangiogenesis., Kälin RE,Bänziger-Tobler NE,Detmar M,Brändli AW, Blood. July 30, 2009; 114(5):1528-0020.
Learning about cancer from frogs: analysis of mitotic spindles in Xenopus egg extracts., Cross MK,Powers MA, Dis Model Mech. January 1, 2009; 2(11-12):1754-8411.
Antitumor and anti-angiogenesis immunity induced by CR-SEREX-identified Xenopus RHAMM., Yang HS,Zhang DM,Deng HX,Peng F,Wei YQ, Cancer Sci. April 1, 2010; 101(4):1349-7006.
Aberrant activation of fatty acid synthesis suppresses primary cilium formation and distorts tissue development., Willemarck N,Rysman E,Brusselmans K,Van Imschoot G,Vanderhoydonc F,Moerloose K,Lerut E,Verhoeven G,van Roy F,Vleminckx K,Swinnen JV, Cancer Res. November 15, 2010; 70(22):1538-7445.
Transmembrane potential of GlyCl-expressing instructor cells induces a neoplastic-like conversion of melanocytes via a serotonergic pathway., Blackiston D,Adams DS,Lemire JM,Lobikin M,Levin M, Dis Model Mech. January 1, 2011; 4(1):1754-8411.
Mitochondrial apoptosis-induced channel (MAC) function triggers a Bax/Bak-dependent bystander effect., Peixoto PM,Lue JK,Ryu SY,Wroble BN,Sible JC,Kinnally KW, Am J Pathol. January 1, 2011; 178(1):1525-2191.
FAK and WNT signaling: the meeting of two pathways in cancer and development., Fonar Y,Frank D, Anticancer Agents Med Chem. September 1, 2011; 11(7):1875-5992.
Targeted inactivation of Snail family EMT regulatory factors by a Co(III)-Ebox conjugate., Harney AS,Meade TJ,LaBonne C, PLoS One. January 1, 2012; 7(2):1932-6203.
The Xenopus oocyte: a model for studying the metabolic regulation of cancer cell death., Nutt LK, Semin Cell Dev Biol. June 1, 2012; 23(4):1096-3634.
Ca2+-activated Cl- channels at a glance., Berg J,Yang H,Jan LY, J Cell Sci. March 15, 2012; 125(Pt 6):1477-9137.
Resting potential, oncogene-induced tumorigenesis, and metastasis: the bioelectric basis of cancer in vivo., Lobikin M,Chernet B,Lobo D,Levin M, Phys Biol. December 1, 2012; 9(6):1478-3975.
Withaferin A induces proteasome inhibition, endoplasmic reticulum stress, the heat shock response and acquisition of thermotolerance., Khan S,Rammeloo AW,Heikkila JJ, PLoS One. January 1, 2012; 7(11):1932-6203.
Transmembrane voltage potential is an essential cellular parameter for the detection and control of tumor development in a Xenopus model., Chernet BT,Levin M, Dis Model Mech. May 1, 2013; 6(3):1754-8411.
A critical role of non-classical MHC in tumor immune evasion in the amphibian Xenopus model., Haynes-Gilmore N,Banach M,Edholm ES,Lord E,Robert J, Carcinogenesis. August 1, 2014; 35(8):1460-2180.
Long-range gap junctional signaling controls oncogene-mediated tumorigenesis in Xenopus laevis embryos., Chernet BT,Fields C,Levin M, Front Physiol. January 1, 2014; 5:1664-042X.
Semi-solid tumor model in Xenopus laevis/gilli cloned tadpoles for intravital study of neovascularization, immune cells and melanophore infiltration., Haynes-Gimore N,Banach M,Brown E,Dawes R,Edholm ES,Kim M,Robert J, Dev Biol. December 15, 2015; 408(2):1095-564X.
An oncologist׳s friend: How Xenopus contributes to cancer research., Hardwick LJ,Philpott A, Dev Biol. December 15, 2015; 408(2):1095-564X.
Serotonergic regulation of melanocyte conversion: A bioelectrically regulated network for stochastic all-or-none hyperpigmentation., Lobikin M,Lobo D,Blackiston DJ,Martyniuk CJ,Tkachenko E,Levin M, Sci Signal. October 6, 2015; 8(397):1937-9145.
CRISPR/Cas9: An inexpensive, efficient loss of function tool to screen human disease genes in Xenopus., Bhattacharya D,Marfo CA,Li D,Lane M,Khokha MK, Dev Biol. December 15, 2015; 408(2):1095-564X.
Specific transport of 3-fluoro-l-α-methyl-tyrosine by LAT1 explains its specificity to malignant tumors in imaging., Wei L,Tominaga H,Ohgaki R,Wiriyasermkul P,Hagiwara K,Okuda S,Kaira K,Oriuchi N,Nagamori S,Kanai Y, Cancer Sci. March 1, 2016; 107(3):1349-7006.
Identification of anti-cancer chemical compounds using Xenopus embryos., Tanaka M,Kuriyama S,Itoh G,Kohyama A,Iwabuchi Y,Shibata H,Yashiro M,Aiba N, Cancer Sci. June 1, 2016; 107(6):1349-7006.
Using Xenopus to understand human disease and developmental disorders., Sater AK,Moody SA, Genesis. January 1, 2017; 55(1-2):1526-968X.
Similarity in gene-regulatory networks suggests that cancer cells share characteristics of embryonic neural cells., Zhang Z,Zhang Z,Zhang Z,Lei A,Xu L,Chen L,Chen Y,Zhang X,Gao Y,Yang X,Zhang M,Cao Y, J Biol Chem. August 4, 2017; 292(31):1083-351X.
Beyond mouse cancer models: Three-dimensional human-relevant in vitro and non-mammalian in vivo models for photodynamic therapy., Kucinska M,Murias M,Nowak-Sliwinska P, Mutat Res Rev Mutat Res. July 1, 2017; 773:1388-2139.
The High-Affinity Interaction between ORC and DNA that Is Required for Replication Licensing Is Inhibited by 2-Arylquinolin-4-Amines., Gardner NJ,Gillespie PJ,Carrington JT,Shanks EJ,McElroy SP,Haagensen EJ,Frearson JA,Woodland A,Blow JJ, Cell Chem Biol. August 17, 2017; 24(8):2451-9456.
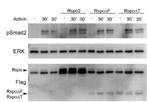
RSPO2 inhibition of RNF43 and ZNRF3 governs limb development independently of LGR4/5/6., Szenker-Ravi E,Altunoglu U,Leushacke M,Bosso-Lefèvre C,Khatoo M,Thi Tran H,Naert T,Noelanders R,Hajamohideen A,Beneteau C,de Sousa SB,Karaman B,Latypova X,Başaran S,Yücel EB,Tan TT,Vlaminck L,Nayak SS,Shukla A,Girisha KM,Le Caignec C,Soshnikova N,Uyguner ZO,Vleminckx K,Barker N,Kayserili H,Reversade B, Nature. May 1, 2018; 557(7706):0143-5221.
Cancer Models in Xenopus tropicalis by CRISPR/Cas9 Mediated Knockout of Tumor Suppressors., Naert T,Vleminckx K, Methods Mol Biol. January 1, 2018; 1865:1940-6029.
Leukemia inhibitory factor signaling in Xenopus embryo: Insights from gain of function analysis and dominant negative mutant of the receptor., Jalvy S,Veschambre P,Fédou S,Rezvani HR,Thézé N,Thiébaud P, Dev Biol. March 15, 2019; 447(2):1095-564X.
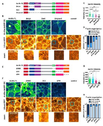
Anillin regulates epithelial cell mechanics by structuring the medial-apical actomyosin network., Arnold TR,Shawky JH,Stephenson RE,Dinshaw KM,Higashi T,Huq F,Davidson LA,Miller AL,Miller AL, Elife. January 31, 2019; 8:2050-084X.
The clinical significance and prognostic value of Xenopus kinesin-like protein 2 expressions in human tumors: A systematic review and meta-analysis., Yang W,Wan H,Shan R,Wen W,Li J,Luo D,Wan RH, J Cell Physiol. September 1, 2019; 234(9):1097-4652.
Xenopus tropicalis: Joining the Armada in the Fight Against Blood Cancer., Dimitrakopoulou D,Tulkens D,Van Vlierberghe P,Vleminckx K, Front Physiol. January 1, 2019; 10:1664-042X.
Topoisomerase II Is Crucial for Fork Convergence during Vertebrate Replication Termination., Heintzman DR,Campos LV,Byl JAW,Osheroff N,Dewar JM, Cell Rep. October 8, 2019; 29(2):2211-1247.
Targeting TMEM176B Enhances Antitumor Immunity and Augments the Efficacy of Immune Checkpoint Blockers by Unleashing Inflammasome Activation., Segovia M,Russo S,Jeldres M,Mahmoud YD,Perez V,Duhalde M,Charnet P,Rousset M,Victoria S,Veigas F,Louvet C,Vanhove B,Floto RA,Anegon I,Cuturi MC,Girotti MR,Rabinovich GA,Hill M, Cancer Cell. May 13, 2019; 35(5):1535-6108.
RINGO/Speedy proteins, a family of non-canonical activators of CDK1 and CDK2., Gonzalez L,Nebreda AR, Semin Cell Dev Biol. November 1, 2020; 107:1096-3634.
Rspo2 antagonizes FGF signaling during vertebrate mesoderm formation and patterning., Reis AH,Sokol SY, Development. May 27, 2020; 147(10):1477-9129.
Experimental Approaches to Identify Selective Picomolar Inhibitors for Carbonic Anhydrase IX., Kazokaitė-Adomaitienė J,Becker HM,Smirnovienė J,Dubois LJ,Matulis D, Curr Med Chem. January 1, 2021; 28(17):1875-533X.
R-spondins are BMP receptor antagonists in Xenopus early embryonic development., Lee H,Lee H,Seidl C,Sun R,Glinka A,Niehrs C, Nat Commun. November 4, 2020; 11(1):2041-1723.
Overexpression of TPX2 predicts poor clinical outcome and is associated with immune infiltration in hepatic cell cancer., Zhu H,Liu J,Feng J,Zhang Q,Bian T,Li X,Sun H,Zhang J,Liu Y, Medicine (Baltimore). December 4, 2020; 99(49):1536-5964.
Geoffroea decorticans fruit extracts inhibit the wnt/β-catenin pathway, a therapeutic target in cancer., Somaini GC,Aybar MJ,Aybar MJ,Vera NR,Tríbulo C, Biochem Biophys Res Commun. March 26, 2021; 546:1090-2104.
Bioelectric signaling: Reprogrammable circuits underlying embryogenesis, regeneration, and cancer., Levin M, Cell. April 15, 2021; :1097-4172.
HPF1-dependent PARP activation promotes LIG3-XRCC1-mediated backup pathway of Okazaki fragment ligation., Kumamoto S,Nishiyama A,Chiba Y,Miyashita R,Konishi C,Azuma Y,Nakanishi M, Nucleic Acids Res. May 21, 2021; 49(9):1362-4962.
High-resolution structures of multiple 5-HT3AR-setron complexes reveal a novel mechanism of competitive inhibition., Basak S,Kumar A,Ramsey S,Gibbs E,Kapoor A,Filizola M,Chakrapani S, Elife. October 16, 2020; 9:2050-084X.
Anaplastic lymphoma kinase (alk), a neuroblastoma associated gene, is expressed in neural crest domains during embryonic development of Xenopus., Moreno MM,Barrell WB,Godwin A,Guille M,Liu KJ,Liu KJ, Gene Expr Patterns. June 19, 2021; 40:1567-133X.
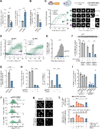
LRR1-mediated replisome disassembly promotes DNA replication by recycling replisome components., Fan Y,Köberlin MS,Ratnayeke N,Liu C,Deshpande M,Gerhardt J,Meyer T, J Cell Biol. August 2, 2021; 220(8):1540-8140.
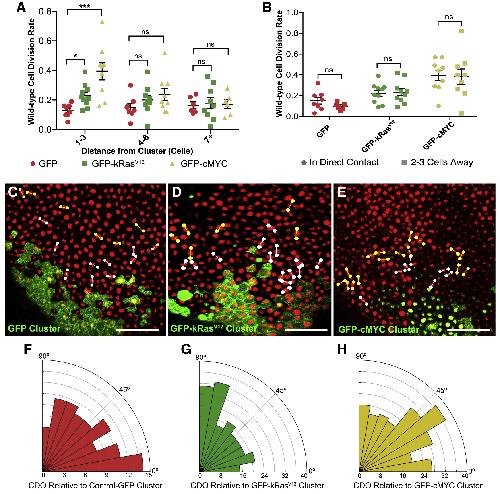
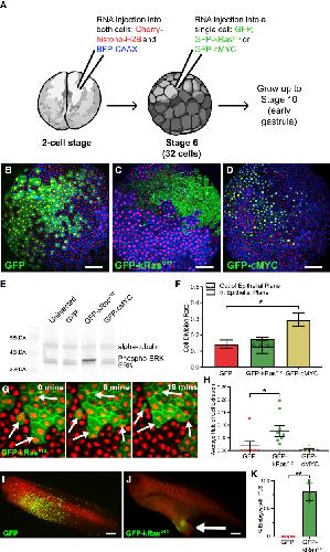
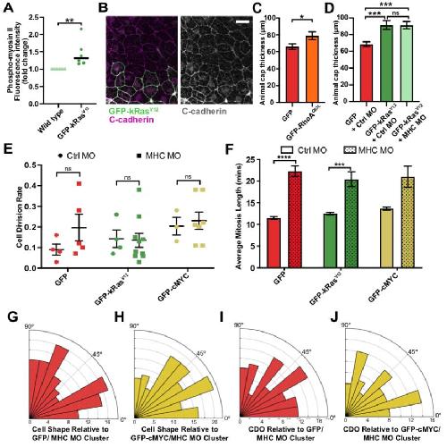
Generation of anisotropic strain dysregulates wild-type cell division at the interface between host and oncogenic tissue., Moruzzi M,Nestor-Bergmann A,Goddard GK,Tarannum N,Brennan K,Woolner S, Curr Biol. June 9, 2021; 31(15):0960-9822.
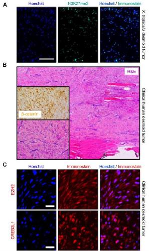
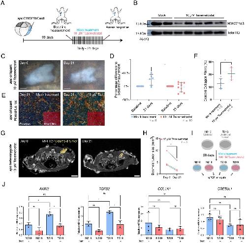
CRISPR-SID: Identifying EZH2 as a druggable target for desmoid tumors via in vivo dependency mapping., Naert T,Tulkens D,Van Nieuwenhuysen T,Przybyl J,Demuynck S,van de Rijn M,Al-Jazrawe M,Alman BA,Coucke PJ,De Leeneer K,Vanhove C,Savvides SN,Creytens D,Vleminckx K, Proc Natl Acad Sci U S A. November 23, 2021; 118(47):1091-6490.
Structure-based screening combined with computational and biochemical analyses identified the inhibitor targeting the binding of DNA Ligase 1 to UHRF1., Kori S,Shibahashi Y,Ekimoto T,Nishiyama A,Yoshimi S,Yamaguchi K,Nagatoishi S,Ohta M,Tsumoto K,Nakanishi M,Defossez PA,Ikeguchi M,Arita K, Bioorg Med Chem. December 15, 2021; 52:1464-3391.
The Ubiquitin Ligase TRAIP: Double-Edged Sword at the Replisome., Wu RA,Pellman DS,Walter JC, Trends Cell Biol. February 1, 2021; 31(2):1879-3088.
Lysosomes are required for early dorsal signaling in the Xenopus embryo., Tejeda-Muñoz N,De Robertis EM, Proc Natl Acad Sci U S A. April 26, 2022; 119(17):1091-6490.
Ventx Family and Its Functional Similarities with Nanog: Involvement in Embryonic Development and Cancer Progression., Kumar S,Kumar S,Kumar V,Li W,Kim J, Int J Mol Sci. March 1, 2022; 23(5):1422-0067.
Characteristic tetraspanin expression patterns mark various tissues during early Xenopus development., Kuriyama S,Tanaka M, Dev Growth Differ. February 1, 2023; 65(2):1440-169X.
Pleiotropic role of TRAF7 in skull-base meningiomas and congenital heart disease., Mishra-Gorur K,Barak T,Kaulen LD,Henegariu O,Jin SC,Aguilera SM,Yalbir E,Goles G,Nishimura S,Miyagishima D,Djenoune L,Altinok S,Rai DK,Viviano S,Prendergast A,Zerillo C,Ozcan K,Baran B,Sencar L,Goc N,Yarman Y,Ercan-Sencicek AG,Bilguvar K,Lifton RP,Moliterno J,Louvi A,Yuan S,Deniz E,Brueckner M,Gunel M, Proc Natl Acad Sci U S A. April 18, 2023; 120(16):1091-6490.
Exploring the Structural and Functional Diversity among FGF Signals: A Comparative Study of Human, Mouse, and Xenopus FGF Ligands in Embryonic Development and Cancer Pathogenesis., Goutam RS,Kumar V,Lee U,Kim J, Int J Mol Sci. April 20, 2023; 24(8):1422-0067.
ADAM11 a novel regulator of Wnt and BMP4 signaling in neural crest and cancer., Pandey A,Cousin H,Horr B,Alfandari D,Alfandari D, Front Cell Dev Biol. January 1, 2023; 11:2296-634X.
FGF20., Van Greenen JD,Hockman D, Differentiation. November 7, 2023; 139:1432-0436.
Novel insights into voltage-gated ion channels: Translational breakthroughs in medical oncology., Sakellakis M,Yoon SM,Reet J,Chalkias A, Channels (Austin). December 1, 2024; 18(1):1933-6969.
Popeye domain containing proteins modulate the voltage-gated cardiac sodium channel Nav1.5., Rinné S,Kiper AK,Jacob R,Ortiz-Bonnin B,Schindler RFR,Fischer S,Komadowski M,De Martino E,Schäfer MK,Cornelius T,Fabritz L,Helker CSM,Brand T,Decher N, iScience. May 17, 2024; 27(5):2589-0042.
Modelling human genetic disorders in Xenopus tropicalis., Willsey HR,Seaby EG,Godwin A,Ennis S,Guille M,Grainger RM, Dis Model Mech. May 1, 2024; 17(5):1754-8411.
Interactions between genistein and Wnt pathway in colon adenocarcinoma and early embryos., Azbazdar Y,Sosa EA,Monka J,Kurmangaliyev YZ,Tejeda-Muñoz N, Heliyon. June 15, 2024; 10(11):.
Amphibian-Derived Natural Anticancer Peptides and Proteins: Mechanism of Action, Application Strategies, and Prospects., Chen Q,Wu J,Li X,Ye Z,Yang H,Mu L, Int J Mol Sci. September 12, 2023; 24(18):1422-0067.
3,3',4,4'-tetrachlorobiphenyl (PCB77) enhances human Kv1.3 channel currents and alters cytokine production., Kim JH,Hwang S,Park SI,Lee HJ,Jung YJ,Jo SH, Korean J Physiol Pharmacol. July 1, 2024; 28(4):1226-4512.
Wnt signaling in cell adhesion, development, and colon cancer., Tejeda-Muñoz N,Mei KC, IUBMB Life. July 17, 2024; 76(7):1521-6543.
Chromatin remodeling protein BPTF mediates chromatin accessibility at gene promoters in planarian stem cells., Verma P,Allen JM,Sánchez Alvarado A,Duncan EM, BMC Genomics. March 11, 2025; 26(1):1471-2164.
In vivo analyses of embryotoxicity and teratogenicity of gold nanoparticles: Emphasis on the surface chemistry and toxicological responses., Ismail T,Jeong YG,Lee HK,Lee H,Kim Y,Lee JY,Kim SH,Ryu HY,Kwon TK,Park TJ,Kwon T,Khang D,Lee HS, Ecotoxicol Environ Saf. September 1, 2025; 304:1090-2414.
Wdr5 and Myc cooperate to regulate formation of neural crest stem cells., Compton K,Barter E,LaBonne C, Development. January 15, 2026; 153(2):1477-9129.
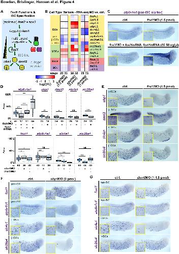
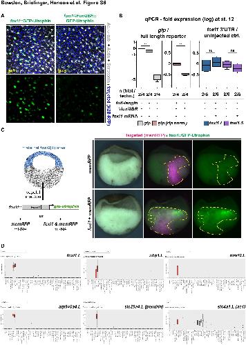
Foxi1 regulates multipotent mucociliary progenitors and ionocyte specification through transcriptional and epigenetic mechanisms., Bowden S,Brislinger-Engelhardt MM,Hansen M,Andricek A,Temporal-Plo A,Weber D,Hägele S,Lorenz F,Litwin T,Kreutz C,Walentek P, PLoS Biol. January 5, 2026; 24(1):1545-7885.
Centrosome clustering in cancer cells requires microtubule assembly through a RanGTP-dependent TPX2-KIFC1 interaction., Garrido G,Scrofani J,Arsenijevic A,Aranguren A,Martínez-Jiménez F,Borràs E,Sabidó E,Vernos I, Curr Biol. December 19, 2025; 36(2):0960-9822.