Click here to close Hello! We notice that you are using Internet Explorer, which is not supported by Xenbase and may cause the site to display incorrectly. We suggest using a current version of Chrome, FireFox, or Safari.
Summary Literature (45)
Literature for DOID 1682: congenital heart disease


Xenbase Articles :
( Denotes literature images)
Characterization of embryonic cardiac pacemaker and atrioventricular conduction physiology in Xenopus laevis using noninvasive imaging., Bartlett HL,Scholz TD,Lamb FS,Weeks DL, Am J Physiol Heart Circ Physiol. June 1, 2004; 286(6):0363-6135.
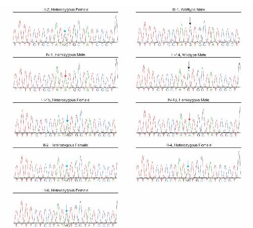
Identification and functional analysis of ZIC3 mutations in heterotaxy and related congenital heart defects., Ware SM,Peng J,Zhu L,Fernbach S,Colicos S,Casey B,Towbin J,Belmont JW, Am J Hum Genet. January 1, 2004; 74(1):1537-6605.
The role of ZIC3 in vertebrate development., Herman GE,El-Hodiri HM, Cytogenet Genome Res. January 1, 2002; 99(1-4):1424-859X.
Progressive atrioventricular conduction defects and heart failure in mice expressing a mutant Csx/Nkx2.5 homeoprotein., Kasahara H,Wakimoto H,Liu M,Maguire CT,Converso KL,Shioi T,Huang WY,Manning WJ,Paul D,Lawitts J,Berul CI,Izumo S, J Clin Invest. July 1, 2001; 108(2):1558-8238.
Left-right asymmetry and cardiac looping: implications for cardiac development and congenital heart disease., Kathiriya IS,Srivastava D, Am J Med Genet. January 1, 2000; 97(4):0148-7299.
Noninvasive assessment of the developing Xenopus cardiovascular system using optical coherence tomography., Boppart SA,Tearney GJ,Bouma BE,Southern JF,Brezinski ME,Fujimoto JG, Proc Natl Acad Sci U S A. April 29, 1997; 94(9):1091-6490.
Lessons from the lily pad: Using Xenopus to understand heart disease., Bartlett HL,Weeks DL, Drug Discov Today Dis Models. January 1, 2008; 5(3):1740-6757.
The BMP pathway acts to directly regulate Tbx20 in the developing heart., Mandel EM,Kaltenbrun E,Callis TE,Zeng XX,Marques SR,Yelon D,Wang DZ,Conlon FL, Development. June 1, 2010; 137(11):1477-9129.
Xenopus: An emerging model for studying congenital heart disease., Kaltenbrun E,Tandon P,Amin NM,Waldron L,Showell C,Conlon FL, Birth Defects Res A Clin Mol Teratol. June 1, 2011; 91(6):1542-0760.
Examining the cardiac NK-2 genes in early heart development., Bartlett H,Veenstra GJ,Weeks DL, Pediatr Cardiol. April 1, 2010; 31(3):1432-1971.
The heterotaxy gene GALNT11 glycosylates Notch to orchestrate cilia type and laterality., Boskovski MT,Yuan S,Pedersen NB,Goth CK,Makova S,Clausen H,Brueckner M,Khokha MK, Nature. December 19, 2013; 504(7480):0143-5221.
A Gro/TLE-NuRD corepressor complex facilitates Tbx20-dependent transcriptional repression., Kaltenbrun E,Greco TM,Slagle CE,Kennedy LM,Li T,Cristea IM,Conlon FL, J Proteome Res. December 6, 2013; 12(12):1535-3907.
The NIMA-like kinase Nek2 is a key switch balancing cilia biogenesis and resorption in the development of left-right asymmetry., Endicott SJ,Basu B,Khokha M,Brueckner M, Development. December 1, 2015; 142(23):1477-9129.
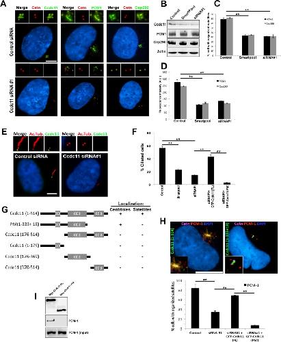
Ccdc11 is a novel centriolar satellite protein essential for ciliogenesis and establishment of left-right asymmetry., Silva E,Betleja E,John E,Spear P,Moresco JJ,Zhang S,Yates JR,Mitchell BJ,Mahjoub MR, Mol Biol Cell. January 1, 2016; 27(1):1939-4586.
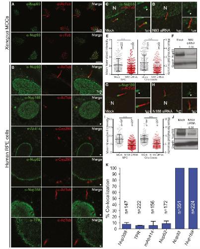
Congenital Heart Disease Genetics Uncovers Context-Dependent Organization and Function of Nucleoporins at Cilia., Del Viso F,Huang F,Myers J,Chalfant M,Zhang Y,Zhang Y,Reza N,Bewersdorf J,Lusk CP,Khokha MK, Dev Cell. September 12, 2016; 38(5):1878-1551.
Copy number variation as a genetic basis for heterotaxy and heterotaxy-spectrum congenital heart defects., Cowan JR,Tariq M,Shaw C,Rao M,Belmont JW,Lalani SR,Smolarek TA,Ware SM, Philos Trans R Soc Lond B Biol Sci. December 19, 2016; 371(1710):1471-2970.
Using Xenopus to understand human disease and developmental disorders., Sater AK,Moody SA, Genesis. January 1, 2017; 55(1-2):1526-968X.
An interspecies heart-to-heart: Using Xenopus to uncover the genetic basis of congenital heart disease., Garfinkel AM,Khokha MK, Curr Pathobiol Rep. June 1, 2017; 5(2):2167-485X.
Genome-wide transcriptomics analysis identifies sox7 and sox18 as specifically regulated by gata4 in cardiomyogenesis., Afouda BA,Lynch AT,de Paiva Alves E,Hoppler S, Dev Biol. February 1, 2018; 434(1):1095-564X.
WDR5 Stabilizes Actin Architecture to Promote Multiciliated Cell Formation., Kulkarni SS,Griffin JN,Date PP,Liem KF,Khokha MK, Dev Cell. September 10, 2018; 46(5):1878-1551.
WDR5 regulates left-right patterning via chromatin-dependent and -independent functions., Kulkarni SS,Khokha MK, Development. November 28, 2018; 145(23):1477-9129.
Candidate Heterotaxy Gene FGFR4 Is Essential for Patterning of the Left-Right Organizer in Xenopus., Sempou E,Lakhani OA,Amalraj S,Khokha MK, Front Physiol. January 1, 2018; 9:1664-042X.
FoxN3 is necessary for the development of the interatrial septum, the ventricular trabeculae and the muscles at the head/trunk interface in the African clawed frog, Xenopus laevis (Lissamphibia: Anura: Pipidae)., Naumann B,Schmidt J,Olsson L, Dev Dyn. May 1, 2019; 248(5):1058-8388.
Loss of function of Kmt2d, a gene mutated in Kabuki syndrome, affects heart development in Xenopus laevis., Schwenty-Lara J,Nürnberger A,Borchers A, Dev Dyn. June 1, 2019; 248(6):1058-8388.
Alkylglycerol monooxygenase, a heterotaxy candidate gene, regulates left-right patterning via Wnt signaling., Duncan AR,González DP,Del Viso F,Robson A,Khokha MK,Griffin JN, Dev Biol. December 1, 2019; 456(1):1095-564X.
Xenopus: Driving the Discovery of Novel Genes in Patient Disease and Their Underlying Pathological Mechanisms Relevant for Organogenesis., Hwang WY,Marquez J,Khokha MK, Front Physiol. July 30, 2019; 10:1664-042X.
Conservation and divergence of protein pathways in the vertebrate heart., Federspiel JD,Tandon P,Wilczewski CM,Wasson L,Herring LE,Venkatesh SS,Cristea IM,Conlon FL, PLoS Biol. September 1, 2019; 17(9):1545-7885.
Quantitative Phenotyping of Xenopus Embryonic Heart Pathophysiology Using Hemoglobin Contrast Subtraction Angiography to Screen Human Cardiomyopathies., Deniz E,Jonas S,Khokha MK,Choma MA, Front Physiol. January 1, 2019; 10:1664-042X.
Disrupted ER membrane protein complex-mediated topogenesis drives congenital neural crest defects., Marquez J,Criscione J,Charney RM,Prasad MS,Hwang WY,Mis EK,García-Castro MI,Khokha MK, J Clin Invest. February 3, 2020; 130(2):1558-8238.
Defective heart chamber growth and myofibrillogenesis after knockout of adprhl1 gene function by targeted disruption of the ancestral catalytic active site., Smith SJ,Towers N,Demetriou K,Mohun TJ, PLoS One. July 29, 2020; 15(7):1932-6203.
Nucleoporin NUP205 plays a critical role in cilia and congenital disease., Marquez J,Bhattacharya D,Lusk CP,Khokha MK, Dev Biol. January 1, 2021; 469:1095-564X.
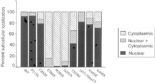
Compound Heterozygous KCNQ1 Mutations Causing Recessive Romano-Ward Syndrome: Functional Characterization by Mutant Co-expression., González-Garrido A,Domínguez-Pérez M,Jacobo-Albavera L,López-Ramírez O,Guevara-Chávez JG,Zepeda-García O,Iturralde P,Carnevale A,Villarreal-Molina T, Front Cardiovasc Med. February 22, 2021; 8:2297-055X.
Bioelectric signaling: Reprogrammable circuits underlying embryogenesis, regeneration, and cancer., Levin M, Cell. April 15, 2021; :1097-4172.
A convergent molecular network underlying autism and congenital heart disease., Rosenthal SB,Willsey HR,Xu Y,Xu Y,Mei Y,Dea J,Wang S,Curtis C,Sempou E,Khokha MK,Chi NC,Willsey AJ,Fisch KM,Ideker T, Cell Syst. August 17, 2021; 12(11):2405-4720.
Mink1 regulates spemann organizer cell fate in the xenopus gastrula via Hmga2., Colleluori V,Khokha MK, Dev Biol. March 1, 2023; 495:1095-564X.
RAF1 deficiency causes a lethal syndrome that underscores RTK signaling during embryogenesis., Wong S,Tan YX,Loh AYT,Tan KY,Lee H,Lee H,Aziz Z,Nelson SF,Özkan E,Kayserili H,Escande-Beillard N,Reversade B, EMBO Mol Med. May 8, 2023; 15(5):1757-4684.
Pleiotropic role of TRAF7 in skull-base meningiomas and congenital heart disease., Mishra-Gorur K,Barak T,Kaulen LD,Henegariu O,Jin SC,Aguilera SM,Yalbir E,Goles G,Nishimura S,Miyagishima D,Djenoune L,Altinok S,Rai DK,Viviano S,Prendergast A,Zerillo C,Ozcan K,Baran B,Sencar L,Goc N,Yarman Y,Ercan-Sencicek AG,Bilguvar K,Lifton RP,Moliterno J,Louvi A,Yuan S,Deniz E,Brueckner M,Gunel M, Proc Natl Acad Sci U S A. April 18, 2023; 120(16):1091-6490.
SMC5 Plays Independent Roles in Congenital Heart Disease and Neurodevelopmental Disability., O'Brien MP,Pryzhkova MV,Lake EMR,Mandino F,Shen X,Karnik R,Atkins A,Xu MJ,Ji W,Konstantino M,Brueckner M,Ment LR,Khokha MK,Jordan PW, Int J Mol Sci. December 28, 2023; 25(1):1422-0067.
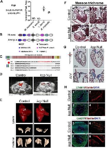
Fbrsl1 is required for heart development in Xenopus laevis and de novo variants in FBRSL1 can cause human heart defects., Berger H,Gerstner S,Horstmann MF,Pauli S,Borchers A, Dis Model Mech. June 1, 2024; 17(6):1754-8411.
Modelling human genetic disorders in Xenopus tropicalis., Willsey HR,Seaby EG,Godwin A,Ennis S,Guille M,Grainger RM, Dis Model Mech. May 1, 2024; 17(5):1754-8411.
Non-coding cause of congenital heart defects: Abnormal RNA splicing with multiple isoforms as a mechanism for heterotaxy., Wells JR,Padua MB,Haaning AM,Smith AM,Morris SA,Tariq M,Ware SM, HGG Adv. September 10, 2024; 5(4):2666-2477.
CACNA1G, A Heterotaxy Candidate Gene, Plays a Role in Ciliogenesis and Left-Right Patterning in Xenopus tropicalis., Kostiuk V,Kabir R,Akbari R,Rushing A,González DP,Kim A,Kim A,Zenisek D,Khokha MK, Genesis. February 1, 2025; 63(1):1526-968X.
Mechanisms of cilia regeneration in Xenopus multiciliated epithelium in vivo., Rao VG,Subramanianbalachandar VA,Magaj MM,Redemann S,Kulkarni SS, EMBO Rep. April 14, 2025; 26(8):1469-3178.
A homozygous human WNT11 variant is associated with laterality, heart and renal defects., Berns H,Weber D,Haas M,Bakey Z,Brislinger-Engelhardt MM,Schmidts M,Walentek P, Dis Model Mech. April 9, 2025; :1754-8411.
Ccdc57 regulates cilia and left-right patterning in Xenopus., Yang B,Mis EK,Zhou X,Aslam F,He J,Lu X,Fan H,Guo T,Deniz E,Luo H,Khokha MK, Biol Open. February 15, 2026; 15(2):2046-6390.