XB-ART-55597
Mol Cell
2019 Feb 07;733:474-489.e5. doi: 10.1016/j.molcel.2018.11.013.
Show Gene links
Show Anatomy links
Noncanonical Modulation of the eIF2 Pathway Controls an Increase in Local Translation during Neural Wiring.
Cagnetta R, Wong HH, Frese CK, Mallucci GR, Krijgsveld J, Holt CE.
???displayArticle.abstract???
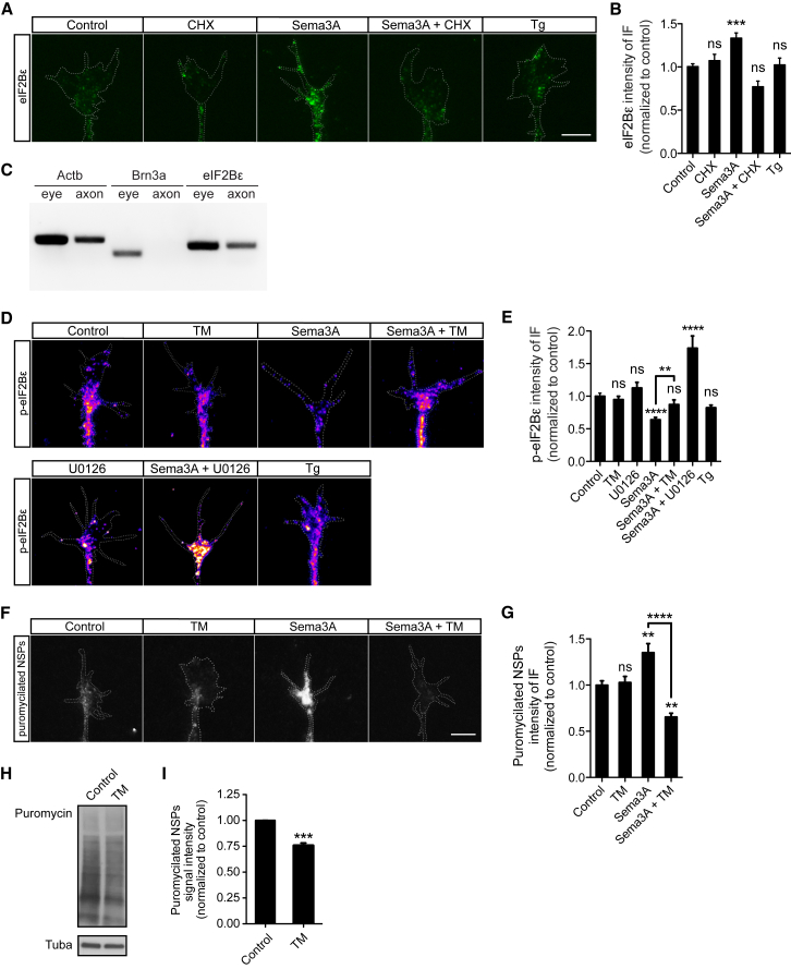
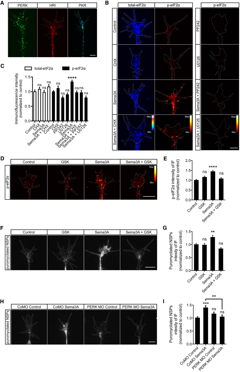
Local translation is rapidly regulated by extrinsic signals during neural wiring, but its control mechanisms remain elusive. Here we show that the extracellular cue Sema3A induces an initial burst in local translation that precisely controls phosphorylation of the translation initiation factor eIF2α via the unfolded protein response (UPR) kinase PERK. Strikingly, in contrast to canonical UPR signaling, Sema3A-induced eIF2α phosphorylation bypasses global translational repression and underlies an increase in local translation through differential activity of eIF2B mediated by protein phosphatase 1. Ultrasensitive proteomics analysis of axons reveals 75 proteins translationally controlled via the Sema3A-p-eIF2α pathway. These include proteostasis- and actin cytoskeleton-related proteins but not canonical stress markers. Finally, we show that PERK signaling is needed for directional axon migration and visual pathway development in vivo. Thus, our findings reveal a noncanonical eIF2 signaling pathway that controls selective changes in axon translation and is required for neural wiring.
???displayArticle.pubmedLink??? 30595434
???displayArticle.pmcLink??? PMC6375727
???displayArticle.link??? Mol Cell
???displayArticle.grants??? [+]
Species referenced: Xenopus laevis
Genes referenced: actb eif2ak2 eif2ak3 hoxc6 mapk1 mtor npy4r pou4f1 sema3a slit1 sp3 tec uqcc6
???displayArticle.morpholinos??? eif2ak3 MO1 slit1 MO1
???attribute.lit??? ???displayArticles.show???
External Resources: Proteomic dataset PXD009250 on PRIDE
References [+] :
Atkinson-Leadbeater,
Dynamic expression of axon guidance cues required for optic tract development is controlled by fibroblast growth factor signaling.
2010, Pubmed,
Xenbase
Atkinson-Leadbeater, Dynamic expression of axon guidance cues required for optic tract development is controlled by fibroblast growth factor signaling. 2010, Pubmed , Xenbase
Baleriola, Axonally synthesized ATF4 transmits a neurodegenerative signal across brain regions. 2014, Pubmed
Cagnetta, Rapid Cue-Specific Remodeling of the Nascent Axonal Proteome. 2018, Pubmed , Xenbase
Campbell, Semaphorin 3A elicits stage-dependent collapse, turning, and branching in Xenopus retinal growth cones. 2001, Pubmed , Xenbase
Campbell, Chemotropic responses of retinal growth cones mediated by rapid local protein synthesis and degradation. 2001, Pubmed , Xenbase
Campbell, Apoptotic pathway and MAPKs differentially regulate chemotropic responses of retinal growth cones. 2003, Pubmed , Xenbase
Choy, Structural and Functional Analysis of the GADD34:PP1 eIF2α Phosphatase. 2015, Pubmed
Cioni, SEMA3A signaling controls layer-specific interneuron branching in the cerebellum. 2013, Pubmed
Cioni, Axon-Axon Interactions Regulate Topographic Optic Tract Sorting via CYFIP2-Dependent WAVE Complex Function. 2018, Pubmed , Xenbase
Colombrita, TDP-43 and FUS RNA-binding proteins bind distinct sets of cytoplasmic messenger RNAs and differently regulate their post-transcriptional fate in motoneuron-like cells. 2012, Pubmed
Cox, MaxQuant enables high peptide identification rates, individualized p.p.b.-range mass accuracies and proteome-wide protein quantification. 2008, Pubmed
Dalton, Co-opting the unfolded protein response to elicit olfactory receptor feedback. 2013, Pubmed
Dang Do, eIF2alpha kinases GCN2 and PERK modulate transcription and translation of distinct sets of mRNAs in mouse liver. 2009, Pubmed
Darnell, FMRP stalls ribosomal translocation on mRNAs linked to synaptic function and autism. 2011, Pubmed
Demyanenko, The L1 cell adhesion molecule is essential for topographic mapping of retinal axons. 2003, Pubmed
Di Prisco, Translational control of mGluR-dependent long-term depression and object-place learning by eIF2α. 2014, Pubmed
Giger, Guidance molecules in axon regeneration. 2010, Pubmed
Gumy, Transcriptome analysis of embryonic and adult sensory axons reveals changes in mRNA repertoire localization. 2011, Pubmed
Hetman, ERK1/2 antagonizes glycogen synthase kinase-3beta-induced apoptosis in cortical neurons. 2002, Pubmed
Hocking, Distinct roles for Robo2 in the regulation of axon and dendrite growth by retinal ganglion cells. 2010, Pubmed , Xenbase
Holcik, Translational control in stress and apoptosis. 2005, Pubmed
Hughes, Ultrasensitive proteome analysis using paramagnetic bead technology. 2014, Pubmed
Jung, Axonal mRNA localization and local protein synthesis in nervous system assembly, maintenance and repair. 2012, Pubmed
Lammers, Role of type 2C protein phosphatases in growth regulation and in cellular stress signaling. 2007, Pubmed
Lohof, Asymmetric modulation of cytosolic cAMP activity induces growth cone turning. 1992, Pubmed , Xenbase
Lu, Delayed retraction of filopodia in gelsolin null mice. 1997, Pubmed
Luarte, The axonal endoplasmic reticulum: One organelle-many functions in development, maintenance, and plasticity. 2018, Pubmed
Ma, Suppression of eIF2α kinases alleviates Alzheimer's disease-related plasticity and memory deficits. 2013, Pubmed
MacKintosh, Inhibitors of protein kinases and phosphatases. 1994, Pubmed
Manns, Differing semaphorin 3A concentrations trigger distinct signaling mechanisms in growth cone collapse. 2012, Pubmed
Marshak, Cell-autonomous TrkB signaling in presynaptic retinal ganglion cells mediates axon arbor growth and synapse maturation during the establishment of retinotectal synaptic connectivity. 2007, Pubmed , Xenbase
McConnell, A requirement for filopodia extension toward Slit during Robo-mediated axon repulsion. 2016, Pubmed
Mendoza, The Ras-ERK and PI3K-mTOR pathways: cross-talk and compensation. 2011, Pubmed
Moreno, Sustained translational repression by eIF2α-P mediates prion neurodegeneration. 2012, Pubmed
Nukazuka, Semaphorin controls epidermal morphogenesis by stimulating mRNA translation via eIF2alpha in Caenorhabditis elegans. 2008, Pubmed
Padmanabhan, Assembly of an Evolutionarily Conserved Alternative Proteasome Isoform in Human Cells. 2016, Pubmed
Pavitt, New insights into translational regulation in the endoplasmic reticulum unfolded protein response. 2012, Pubmed
Preitner, APC is an RNA-binding protein, and its interactome provides a link to neural development and microtubule assembly. 2014, Pubmed
Quevedo, Initiation factor 2B activity is regulated by protein phosphatase 1, which is activated by the mitogen-activated protein kinase-dependent pathway in insulin-like growth factor 1-stimulated neuronal cells. 2003, Pubmed
Ritchie, limma powers differential expression analyses for RNA-sequencing and microarray studies. 2015, Pubmed
Roque, Tumor protein Tctp regulates axon development in the embryonic visual system. 2016, Pubmed , Xenbase
Sadighi Akha, Heightened induction of proapoptotic signals in response to endoplasmic reticulum stress in primary fibroblasts from a mouse model of longevity. 2011, Pubmed
Schmidt, SUnSET, a nonradioactive method to monitor protein synthesis. 2009, Pubmed
Shi, Heterogeneous Ribosomes Preferentially Translate Distinct Subpools of mRNAs Genome-wide. 2017, Pubmed
Shigeoka, Dynamic Axonal Translation in Developing and Mature Visual Circuits. 2016, Pubmed
Sidrauski, Pharmacological brake-release of mRNA translation enhances cognitive memory. 2013, Pubmed
Sidrauski, Pharmacological dimerization and activation of the exchange factor eIF2B antagonizes the integrated stress response. 2015, Pubmed
Stoeckli, Understanding axon guidance: are we nearly there yet? 2018, Pubmed
Thoreen, A unifying model for mTORC1-mediated regulation of mRNA translation. 2012, Pubmed
tom Dieck, Direct visualization of newly synthesized target proteins in situ. 2015, Pubmed
Trinh, The eIF2α kinase PERK limits the expression of hippocampal metabotropic glutamate receptor-dependent long-term depression. 2014, Pubmed
Tsai, Structure of the nucleotide exchange factor eIF2B reveals mechanism of memory-enhancing molecule. 2018, Pubmed
Turner-Bridger, Single-molecule analysis of endogenous β-actin mRNA trafficking reveals a mechanism for compartmentalized mRNA localization in axons. 2018, Pubmed , Xenbase
Vattem, Reinitiation involving upstream ORFs regulates ATF4 mRNA translation in mammalian cells. 2004, Pubmed
Vidaki, A Requirement for Mena, an Actin Regulator, in Local mRNA Translation in Developing Neurons. 2017, Pubmed
Vizcaíno, 2016 update of the PRIDE database and its related tools. 2016, Pubmed
Vuppalanchi, Lysophosphatidic acid differentially regulates axonal mRNA translation through 5'UTR elements. 2012, Pubmed
Webb, Eukaryotic initiation factor 2B (eIF2B). 1997, Pubmed
Welsh, Regulation of eukaryotic initiation factor eIF2B: glycogen synthase kinase-3 phosphorylates a conserved serine which undergoes dephosphorylation in response to insulin. 1998, Pubmed
Wong, Targeted Electroporation in the CNS in Xenopus Embryos. 2018, Pubmed , Xenbase
Wong, RNA Docking and Local Translation Regulate Site-Specific Axon Remodeling In Vivo. 2017, Pubmed , Xenbase
Woo, Toll-like receptor activation suppresses ER stress factor CHOP and translation inhibition through activation of eIF2B. 2012, Pubmed
Yang, Phenformin activates the unfolded protein response in an AMP-activated protein kinase (AMPK)-dependent manner. 2013, Pubmed
Yoon, Local translation of extranuclear lamin B promotes axon maintenance. 2012, Pubmed , Xenbase
Zivraj, Subcellular profiling reveals distinct and developmentally regulated repertoire of growth cone mRNAs. 2010, Pubmed , Xenbase
