XB-ART-56174
Neuron
2018 Jul 11;991:29-46.e4. doi: 10.1016/j.neuron.2018.06.004.
Show Gene links
Show Anatomy links
Rapid Cue-Specific Remodeling of the Nascent Axonal Proteome.
Cagnetta R, Frese CK, Shigeoka T, Krijgsveld J, Holt CE.
???displayArticle.abstract???
Axonal protein synthesis and degradation are rapidly regulated by extrinsic signals during neural wiring, but the full landscape of proteomic changes remains unknown due to limitations in axon sampling and sensitivity. By combining pulsed stable isotope labeling of amino acids in cell culture with single-pot solid-phase-enhanced sample preparation, we characterized the nascent proteome of isolated retinal axons on an unparalleled rapid timescale (5 min). Our analysis detects 350 basally translated axonal proteins on average, including several linked to neurological disease. Axons stimulated by different cues (Netrin-1, BDNF, Sema3A) show distinct signatures with more than 100 different nascent protein species up- or downregulated within the first 5 min followed by further dynamic remodeling. Switching repulsion to attraction triggers opposite regulation of a subset of common nascent proteins. Our findings thus reveal the rapid remodeling of the axonal proteomic landscape by extrinsic cues and uncover a logic underlying attraction versus repulsion.
???displayArticle.pubmedLink??? 30008298
???displayArticle.pmcLink??? PMC6048689
???displayArticle.link??? Neuron
???displayArticle.grants??? [+]
Species referenced: Xenopus laevis
Genes referenced: actb bdnf gria1 map2 pdia2 pou4f1 rpsa sema3a sncg sp3 zic1
GO keywords: axon guidance
???attribute.lit??? ???displayArticles.show???
|
|
Figure 1. pSILAC-SP3 Detects the Axonal Newly Synthesized Proteome within 5 min (A) Intact whole-eye primordia were cultured in compartmentalized Boyden chambers. Only the axons of RGCs exit the eye—via optic nerve head (ONH)—and extend through the 1 μm pores to grow on the laminin-coated underside of the transfilter. Cell bodies and dendrites remain in the eye on the upper surface and are removed immediately prior the experiment, leaving pure somaless axons. (B) RT-PCR confirms the purity of the axonal compartment. Actb (positive control; Leung et al., 2006), but not Actg or Brn3 (negative controls; Willis and Twiss, 2011, Yoon et al., 2012), mRNAs were detected. (C) Schematic representation of the pSILAC-SP3 methodology applied to somaless retinal axons. Axons are exposed to vehicle or cue in pSILAC medium containing either “medium” or “heavy” isotope-coded Arg and Lys. (D) Proteins identified in axons derived from 100 eye explants and NSPs identified in axons after 5 min of pSILAC. Error bars, SEM. (E) Density distribution of basal NSPs per minute relative to total protein amount. Red line indicates the median. (F) Enriched GO terms in the biological process, molecular function, and cellular composition categories for constitutive axonal NSPs (p < 0.1). (G) Enriched KEGG pathways for constitutive axonal NSPs (p < 0.1). Circle size and numbers indicate NSP counts. |
|
|
Figure 2. Guidance Molecules Trigger Rapid and Wide-Scale Up/Down Remodeling of the Nascent Axonal Proteome Hierarchical clustering of cue-induced NSP changes (log2(H/M)) at different time points (5′, 15′, 30′) derived from ≥3 independent biological replicates per each cue stimulation (derived from 5, 5, and 3 independent biological replicates for stimulation with BDNF, Netrin-1, and Sema3A, respectively). Red indicates upregulation, blue indicates downregulation, and dark gray indicates NSP quantified in <50% of biological replicates. Proteins not annotated in Xenopus laevis were blasted against Xenopus tropicalis (identity ≥ 90%, indicated in gray). |
|
|
Figure 3. Validation of the pSILAC-SP3 Approach in Axonal Growth Cones (A) Images of puro-PLA for negative controls (Figure 1B). (B and C) Puro-PLA quantification (B) and representative images (C) to validate NSPs across different functional categories, conditions, and time points (Table S1; Mann-Whitney test and one-way ANOVA with Bonferroni’s multiple comparisons test). (D and E) IF representative images (D) and quantification (E) to validate NSPs across different functional categories, conditions, and time points (Table S1; Mann-Whitney test and one-way ANOVA with Bonferroni’s multiple comparisons test). (F) Direct comparison of pSILAC and IF-derived detection of NSPs reveals excellent correlation with r = 0.81 (rpuro-PLA = 0.87; rqIF = −0.41). |
|
|
Figure 4. Nascent Axonal Proteome Changes Dynamically over the Duration of Cue Stimulation (A) Overlap of the NSP changes among different times of stimulation in response to each cue. Both common (i.e., the same NSP undergoes similar directional change with log2(H/M) ratio > |0.3|) and different (i.e., a new NSP exhibits change with log2(H/M) ratio > |0.3| or the same NSP undergoes opposite directional change) NSP changes were detected among different cue stimulation periods. Rectangles with solid lines outline KEGG pathway analysis for the NSP changes unique for each time point, and rectangles with dashed lines outline KEGG pathway analysis for the NSP changes constant among different time points (cutoff ≥ 3 proteins per pathway). Red indicates upregulated pathways, and blue indicates downregulated pathways. (B) Enriched GO terms in the biological process, molecular function, and cellular composition categories of selected categories (category count > 15; for complete table, see Figure S4). Rectangles indicate significantly enriched GO terms (p < 0.05). |
|
|
Figure 5. Different Guidance Molecules Induce Both Common and Distinct NSP Signatures (A) Principal component analysis (PCA) based on the NSP changes identified in response to the three cue stimulations and time points. (B) Hierarchical clustering of the NSP changes (averaged over the three time points) exhibiting similarity (SD < 0.5) among different cue stimulations. (C) Hierarchical clustering of the NSP changes (averaged over the three time points) exhibiting diverging behavior (SD > 0.5) among different cue stimulations. Proteins not annotated in Xenopus laevis were blasted against Xenopus tropicalis (identity ≥ 90%, indicated in gray). (D) Overlap of the three cue-induced NSP changes (averaged over the three time points). Rectangles outline the NSP changes unique per cue stimulation and their enriched GO terms in the biological process, molecular function, and cellular composition categories (p < 0.1). |
|
|
Figure 6. Repulsive Cue Gradient Elicits Proteomic Changes in RpSA and β-actin with Opposite Spatial Polarity within the Growth Cone (A) Growth cone stained for β-actin with a line dividing the near and far sides. Arrow indicates the 90° polarized gradient. (B) Asymmetric decrease of β-actin assessed by the near/far ratio method (unpaired t test). (C) Asymmetric decrease of β-actin assessed by “center of mass” method (unpaired t test). (D) Growth cone stained for RpSA with a line dividing near and far sides. Arrow indicates the 90° polarized gradient. (E) Asymmetric decrease of RpSA assessed by near/far ratio method (unpaired t test). (F) Asymmetric decrease of RpSA assessed by center of mass method (unpaired t test). (G) Repulsive model: β-actin decreases on the near-stimulus side, helping cytoskeleton deconstruction and growth cone collapse, whereas RpSA/67lr increases on the far-stimulus side, thus increasing F-actin and cell adhesion. |
|
|
Figure 7. Opposite Regulation of Shared NSPs Underlies Conversion of Netrin-1 Repulsion to Attraction (A) PCC correlation values among the different cue-induced axonal nascent proteomes. (B) Overlap of the three attractive cue-induced NSP changes following 15 min stimulation. Solid rectangles outline the NSP changes unique for each cue stimulation, and dashed rectangles outline the NSP changes in common between Sema3A and BDNF and their related enriched GO terms in the biological process, molecular function, and cellular composition categories (p < 0.1). (C) Plot showing repulsive and attractive Netrin-1 ratios. Circle size correlates with count number, and colored dots indicate commonly regulated NSPs (count > 50%, average ratio > |0.30|). Blue indicates NSPs undergoing opposite change, and red indicates NSPs undergoing the same change. Examples of NSP changes are labeled with protein name (for complete list, see Table S5). (D) Common NSP changes after converting Netrin-1 repulsion into attraction (count > 50%, average ratio > |0.30|). (E) Network-based cluster analysis of the enriched Netrin-1-induced NSP changes and their associated functional classes (p < 0.1). Blue nodes indicate NSPs undergoing opposite change, red nodes indicate NSPs undergoing same change, light blue lines indicate interactions known from databases, and purple lines indicate interactions experimentally determined. Disconnected nodes are not shown (i.e., more NSPs for each enriched functional cluster have been detected). |
|
|
Figure S1. Analysis of the basal newly synthesized proteome after 5 min pSILAC – Related to Figure 1 (A) Embryo retinal section was counterstained for the nuclear marker DAPI and the RGC marker Brn3a (Nadal-Nicolas et al., 2009), thus identifying the RGC layer. (B) Embryo retinal section was counterstained for the nuclear marker DAPI and the axonal marker Neurofilament- associated 3A10 (NF-A 3A10; Kastenhuber et al., 2009). All the axons leaving the eye through the ONH derive from the RGC layer. (C) Embryo retinal section was stained for the somatodendritic marker Glutamate Receptor 1 (GluR1; Kessler and Baude, 1999). GluR1 was not detected in the ONH. (D) Retinal explants were cultured on the boyden chamber, isolated from the eye and counterstained for DAPI, the axonal marker NF-A 3A10 and the RGC marker γ-synuclein (Sncg; Surgucheva et al., 2008). Stack image throughout the transfilter shows that no DAPI was detected and all the axons were positive to Sncg. (E) Retinal explants were cultured on the boyden chamber, isolated from the eye and stained for the axonal marker NF-A 3A10 and the somatodendritic marker GluR1. Stack image throughout the transfilter shows that all the axons were negative to GluR1. (F) RT-PCR confirms the purity of the axonal compartment. The positive control Actb (Leung et al., 2006) and the axonal marker Mapt/Tau (Litman et al., 1993) were detected. The dendritic markers Map2, GluR1 and Icam5 (Blichenberg et al., 1999; Grooms et al., 2006; Nicolaï et al., 2010) were absent in the axonal sample. (G) Multi scatter plot illustrating reproducibility for 3 independent biological replicates of 5 min pSILAC labeling. Numbers correspond to PCC. (H) Number of M/L ratio counts vs Intensity Based Absolute Quantification (IBAQ) as measure of protein abundance of preexisting proteins (Schwanhausser et al., 2011). (I) log2 ratios of constitutive axonal NSPs over pre- existing proteins vs IBAQ of preexisting proteins (Schwanhausser et al., 2011) reveals a negative correlation. (L) STRING-based interactome of the basal NSPs belonging to enriched KEGG metabolic pathways. Nodes represent NSPs acting in the histidine metabolism, selenoamino acid metabolism, biosynthesis of amino acids and glycolysis/gluconeogenesis pathways; ‘mt’ indicates proteins belonging to the GO cellular composition categories ‘mitochondrion’ and ‘mitochondrial matrix’; light blue lines indicate interactions known from databases, purple lines indicate interactions experimentally determined. RGC: Retinal ganglion cell; ONH: Optic Nerve Head; IPL: Inner Plexiform Layer; OPL: Outer Plexiform Layer. Scale bar Figure S1A-C: 25 μm, S1D-E: 50 μm. |
|
|
Figure S2. Analysis of the cue-induced newly synthesized proteome – Related to Figure 2 (A) Protein size distribution of the axonal proteome and of NSPs up-regulated in response to 5 min cue stimulation. The NSPs up-regulated within 5 min stimulation are shifted slightly towards the shorter size end (Kolmogorov-Smirnov test). (B) Analysis of the transcriptome abundance previously detected in Xenopus stage 32 growth cones (Zivraj et al., 2010) versus the cue-induced IBAQ (Schwanhausser et al., 2011) shows significant positive correlation (Spearman’s rank correlation coefficient ρ = 0.33). |
|
|
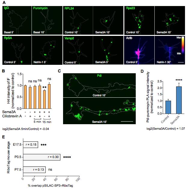
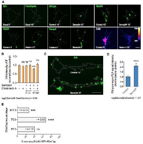
Figure S3. Validation of the pSILAC-SP3 approach – Related to Figure 3 (A) puro-PLA and IF representative images. (B) Growth cones were stimulated with Sema3A and co-treated with Ciliobrevin A, stained for Histone H4, and IF was measured. H4 total protein level does not change following 5 min Sema3A stimulation and decreases following 15 min Sema3A stimulation. This decrease is blocked by Ciliobrevin A (Mann-Whitney test and one-way ANOVA with Bonferroni’s Multiple Comparison test). (C-D) Pdi puro-PLA in response to 15 min Sema3A stimulation measured along 20 μm of the axon proximal to the growth cone. Sema3A increases Pdi axonal translation. The outcome perfectly correlates with the pSILAC outcome (Table S1) and the puro-PLA measurement in growth cones (Figure 3F) (Mann- Whitney test). (E) Percentage of overlap and abundance correlation (r) between the pSILAC- SP3 outcome in response to cues and the mRNAs detected to be associated with ribosomes in the RiboTag at different developmental stages in vivo (Chi-square test). Scale bars 5 μm. |
|
|
Figure S4. Functional enrichment analysis of the cue-induced newly synthesized proteomes after different stimulation times – Related to Figure 4 Enriched GO terms in the biological process, molecular function and cellular composition categories (category count > 15). Rectangles indicate significantly enriched GO terms (p-value < 0.05). |
|
|
Figure S5. RpSA/67lr activation promotes increase in F-actin and cell adhesion – Related to Figure 6 (A-B) Growth cones were treated with EGCG for 20 min, stained for F-actin and IF was measured. EGCG induced an increase in F-actin signal (Unpaired t-test). (C) EGCG induced an increase in the number of filopodia (Paired t-test). (D) EGCG was added at T0 and live imaging was carried out on growth cones. EGCG did not affect the number of filopodia added but decreased the number of filopodia retracted (Two-way ANOVA). (E) EGCG decreased the growth cone speed (Paired t-test). Scale bar 5 μm. Error bars s.e.m. |
|
|
Figure S6. Analysis of the nascent axonal proteome in repulsive vs attractive conditions – Related to Figure 7 (A) Principal Component Analysis (PCA) based on the common subset of NSPs identified in response to both repulsive (three time points) and attractive Netrin-1, BDNF, Sema3A. Data were plotted using the first two PCs. (B) Repulsive and attractive BDNF ratios were plotted. Dot size correlates to count number, colored dots indicate ‘commonly regulated NSPs’ (count > 50%, average ratio > |0.30|). Blue indicates NSPs undergoing opposite change, red indicates NSPs undergoing same change. Examples of NSP changes are labeled with protein name (for complete list see Table S5). Specifically, protein names indicated in blue or red indicate respectively NSPs undergoing opposite or same change in response to at least two distinct attractive cue stimulations among the three investigated. (C) Repulsive and attractive Sema3A ratios were plotted. Dot size correlates to count number, colored dots indicate ‘commonly regulated NSPs’ (count > 50%, average ratio > |0.30|). Blue indicates NSPs undergoing opposite change, red indicates NSPs undergoing same change. Examples of NSP changes are labeled with protein name (for complete list see Table S5). Specifically, protein names indicated in blue or red indicate respectively NSPs undergoing opposite or same change in response to at least two distinct attractive cue stimulations among the three investigated. (D) Common NSP changes after converting BDNF and Sema3A repulsion into attraction (count > 50%, average ratio > |0.30|). (E) Network-based cluster analysis of the enriched BDNF-induced NSP changes in common between repulsion and attraction, and their associated functional classes (p-value < 0.1). Blue nodes indicate NSPs undergoing opposite change, red nodes indicate NSPs undergoing same change, light blue lines indicate interactions known from databases, purple lines indicate interactions experimentally determined. Disconnected nodes are not shown. (F) Network-based cluster analysis of the enriched Sema3A-induced NSP changes in common between repulsion and attraction, and their associated functional classes (p-value < 0.1). Blue nodes indicate NSPs undergoing opposite change, red nodes indicate NSPs undergoing same change, light blue lines indicate interactions known from databases, purple lines indicate interactions experimentally determined. Disconnected nodes are not shown, i.e. more components for each enriched functional cluster have been detected (see also Figure S7). |
|
|
Figure S7. Network-based functional overview of cue-induced NSP changes shared between repulsion and attraction – Related to Figure 7 Network-based cluster analysis of the enriched cue-induced NSP changes in common between repulsion and attraction and their associated functional classes (p-value < 0.1). Light blue nodes indicate NSPs regulated by Netrin-1, green nodes indicate NSPs regulated by BDNF, yellow nodes indicate NSPs regulated by Sema3A, light blue lines indicate interactions known from databases, purple lines indicate interactions experimentally determined. Disconnected nodes are not shown. |
|
|
|
|
|
Figure 1. pSILAC-SP3 Detects the Axonal Newly Synthesized Proteome within 5 min(A) Intact whole-eye primordia were cultured in compartmentalized Boyden chambers. Only the axons of RGCs exit the eyeâvia optic nerve head (ONH)âand extend through the 1 μm pores to grow on the laminin-coated underside of the transfilter. Cell bodies and dendrites remain in the eye on the upper surface and are removed immediately prior the experiment, leaving pure somaless axons.(B) RT-PCR confirms the purity of the axonal compartment. Actb (positive control; Leung et al., 2006), but not Actg or Brn3 (negative controls; Willis and Twiss, 2011, Yoon et al., 2012), mRNAs were detected.(C) Schematic representation of the pSILAC-SP3 methodology applied to somaless retinal axons. Axons are exposed to vehicle or cue in pSILAC medium containing either âmediumâ or âheavyâ isotope-coded Arg and Lys.(D) Proteins identified in axons derived from 100 eye explants and NSPs identified in axons after 5 min of pSILAC. Error bars, SEM.(E) Density distribution of basal NSPs per minute relative to total protein amount. Red line indicates the median.(F) Enriched GO terms in the biological process, molecular function, and cellular composition categories for constitutive axonal NSPs (p < 0.1).(G) Enriched KEGG pathways for constitutive axonal NSPs (p < 0.1). Circle size and numbers indicate NSP counts.See also Figure S1. |
|
|
Figure 2. Guidance Molecules Trigger Rapid and Wide-Scale Up/Down Remodeling of the Nascent Axonal ProteomeHierarchical clustering of cue-induced NSP changes (log2(H/M)) at different time points (5â², 15â², 30â²) derived from â¥3 independent biological replicates per each cue stimulation (derived from 5, 5, and 3 independent biological replicates for stimulation with BDNF, Netrin-1, and Sema3A, respectively). Red indicates upregulation, blue indicates downregulation, and dark gray indicates NSP quantified in <50% of biological replicates. Proteins not annotated in Xenopus laevis were blasted against Xenopus tropicalis (identity ⥠90%, indicated in gray). See also Figure S2. |
|
|
Figure 3. Validation of the pSILAC-SP3 Approach in Axonal Growth Cones(A) Images of puro-PLA for negative controls (Figure 1B).(B and C) Puro-PLA quantification (B) and representative images (C) to validate NSPs across different functional categories, conditions, and time points (Table S1; Mann-Whitney test and one-way ANOVA with Bonferroniâs multiple comparisons test).(D and E) IF representative images (D) and quantification (E) to validate NSPs across different functional categories, conditions, and time points (Table S1; Mann-Whitney test and one-way ANOVA with Bonferroniâs multiple comparisons test).(F) Direct comparison of pSILAC and IF-derived detection of NSPs reveals excellent correlation with r = 0.81 (rpuro-PLA = 0.87; rqIF = â0.41).Error bars, SEM. Scale bars, 5 μm. See also Figure S3. |
|
|
Figure 4. Nascent Axonal Proteome Changes Dynamically over the Duration of Cue Stimulation(A) Overlap of the NSP changes among different times of stimulation in response to each cue. Both common (i.e., the same NSP undergoes similar directional change with log2(H/M) ratio > |0.3|) and different (i.e., a new NSP exhibits change with log2(H/M) ratio > |0.3| or the same NSP undergoes opposite directional change) NSP changes were detected among different cue stimulation periods. Rectangles with solid lines outline KEGG pathway analysis for the NSP changes unique for each time point, and rectangles with dashed lines outline KEGG pathway analysis for the NSP changes constant among different time points (cutoff ≥ 3 proteins per pathway). Red indicates upregulated pathways, and blue indicates downregulated pathways.(B) Enriched GO terms in the biological process, molecular function, and cellular composition categories of selected categories (category count > 15; for complete table, see Figure S4). Rectangles indicate significantly enriched GO terms (p < 0.05).See also Figure S4. |
|
|
Figure 5. Different Guidance Molecules Induce Both Common and Distinct NSP Signatures(A) Principal component analysis (PCA) based on the NSP changes identified in response to the three cue stimulations and time points.(B) Hierarchical clustering of the NSP changes (averaged over the three time points) exhibiting similarity (SD < 0.5) among different cue stimulations.(C) Hierarchical clustering of the NSP changes (averaged over the three time points) exhibiting diverging behavior (SD > 0.5) among different cue stimulations. Proteins not annotated in Xenopus laevis were blasted against Xenopus tropicalis (identity ≥ 90%, indicated in gray).(D) Overlap of the three cue-induced NSP changes (averaged over the three time points). Rectangles outline the NSP changes unique per cue stimulation and their enriched GO terms in the biological process, molecular function, and cellular composition categories (p < 0.1). |
|
|
Figure 6. Repulsive Cue Gradient Elicits Proteomic Changes in RpSA and β-actin with Opposite Spatial Polarity within the Growth Cone(A) Growth cone stained for β-actin with a line dividing the near and far sides. Arrow indicates the 90° polarized gradient.(B) Asymmetric decrease of β-actin assessed by the near/far ratio method (unpaired t test).(C) Asymmetric decrease of β-actin assessed by âcenter of massâ method (unpaired t test).(D) Growth cone stained for RpSA with a line dividing near and far sides. Arrow indicates the 90° polarized gradient.(E) Asymmetric decrease of RpSA assessed by near/far ratio method (unpaired t test).(F) Asymmetric decrease of RpSA assessed by center of mass method (unpaired t test).(G) Repulsive model: β-actin decreases on the near-stimulus side, helping cytoskeleton deconstruction and growth cone collapse, whereas RpSA/67lr increases on the far-stimulus side, thus increasing F-actin and cell adhesion.Error bars, SEM. Scale bars, 5 μm. See also Figure S5. |
|
|
Figure 7. Opposite Regulation of Shared NSPs Underlies Conversion of Netrin-1 Repulsion to Attraction(A) PCC correlation values among the different cue-induced axonal nascent proteomes.(B) Overlap of the three attractive cue-induced NSP changes following 15 min stimulation. Solid rectangles outline the NSP changes unique for each cue stimulation, and dashed rectangles outline the NSP changes in common between Sema3A and BDNF and their related enriched GO terms in the biological process, molecular function, and cellular composition categories (p < 0.1).(C) Plot showing repulsive and attractive Netrin-1 ratios. Circle size correlates with count number, and colored dots indicate commonly regulated NSPs (count > 50%, average ratio > |0.30|). Blue indicates NSPs undergoing opposite change, and red indicates NSPs undergoing the same change. Examples of NSP changes are labeled with protein name (for complete list, see Table S5).(D) Common NSP changes after converting Netrin-1 repulsion into attraction (count > 50%, average ratio > |0.30|).(E) Network-based cluster analysis of the enriched Netrin-1-induced NSP changes and their associated functional classes (p < 0.1). Blue nodes indicate NSPs undergoing opposite change, red nodes indicate NSPs undergoing same change, light blue lines indicate interactions known from databases, and purple lines indicate interactions experimentally determined. Disconnected nodes are not shown (i.e., more NSPs for each enriched functional cluster have been detected).See also Figures S6 and S7. |
External Resources: Proteomic dataset PXD005469 on PRIDE
References [+] :
Aguado,
BDNF regulates spontaneous correlated activity at early developmental stages by increasing synaptogenesis and expression of the K+/Cl- co-transporter KCC2.
2003, Pubmed
Aguado, BDNF regulates spontaneous correlated activity at early developmental stages by increasing synaptogenesis and expression of the K+/Cl- co-transporter KCC2. 2003, Pubmed
Atkinson-Leadbeater, EGCG stabilizes growth cone filopodia and impairs retinal ganglion cell axon guidance. 2016, Pubmed , Xenbase
Baleriola, Axonally synthesized ATF4 transmits a neurodegenerative signal across brain regions. 2014, Pubmed
Batista, Intra-axonal Synthesis of SNAP25 Is Required for the Formation of Presynaptic Terminals. 2017, Pubmed
Bellon, miR-182 Regulates Slit2-Mediated Axon Guidance by Modulating the Local Translation of a Specific mRNA. 2017, Pubmed , Xenbase
Biederer, SynCAM, a synaptic adhesion molecule that drives synapse assembly. 2002, Pubmed
Blichenberg, Identification of a cis-acting dendritic targeting element in MAP2 mRNAs. 1999, Pubmed
Campbell, Chemotropic responses of retinal growth cones mediated by rapid local protein synthesis and degradation. 2001, Pubmed , Xenbase
Campbell, Semaphorin 3A elicits stage-dependent collapse, turning, and branching in Xenopus retinal growth cones. 2001, Pubmed , Xenbase
Cheng, Self-amplifying autocrine actions of BDNF in axon development. 2011, Pubmed
Cohen-Cory, Effects of brain-derived neurotrophic factor on optic axon branching and remodelling in vivo. 1995, Pubmed , Xenbase
Cox, MaxQuant enables high peptide identification rates, individualized p.p.b.-range mass accuracies and proteome-wide protein quantification. 2008, Pubmed
Deglincerti, Coupled local translation and degradation regulate growth cone collapse. 2015, Pubmed
Demyanenko, The L1 cell adhesion molecule is essential for topographic mapping of retinal axons. 2003, Pubmed
Dieterich, Selective identification of newly synthesized proteins in mammalian cells using bioorthogonal noncanonical amino acid tagging (BONCAT). 2006, Pubmed
Eichelbaum, Rapid temporal dynamics of transcription, protein synthesis, and secretion during macrophage activation. 2014, Pubmed
Eng, Synthesis of beta-tubulin, actin, and other proteins in axons of sympathetic neurons in compartmented cultures. 1999, Pubmed
Firestone, Small-molecule inhibitors of the AAA+ ATPase motor cytoplasmic dynein. 2012, Pubmed
Gale, Nuclear-Encoded Mitochondrial mRNAs: A Powerful Force in Axonal Growth and Development. 2018, Pubmed
Grooms, Activity bidirectionally regulates AMPA receptor mRNA abundance in dendrites of hippocampal neurons. 2006, Pubmed
Gumy, Transcriptome analysis of embryonic and adult sensory axons reveals changes in mRNA repertoire localization. 2011, Pubmed
Gumy, The role of local protein synthesis and degradation in axon regeneration. 2010, Pubmed
Gygi, Correlation between protein and mRNA abundance in yeast. 1999, Pubmed
Harris, Retinal axons with and without their somata, growing to and arborizing in the tectum of Xenopus embryos: a time-lapse video study of single fibres in vivo. 1987, Pubmed , Xenbase
He, Src and cortactin promote lamellipodia protrusion and filopodia formation and stability in growth cones. 2015, Pubmed
Hengst, Axonal elongation triggered by stimulus-induced local translation of a polarity complex protein. 2009, Pubmed
Hinckelmann, Self-propelling vesicles define glycolysis as the minimal energy machinery for neuronal transport. 2016, Pubmed
Höpker, Growth-cone attraction to netrin-1 is converted to repulsion by laminin-1. 1999, Pubmed , Xenbase
Huang, Neuronal growth and survival mediated by eIF5A, a polyamine-modified translation initiation factor. 2007, Pubmed
Hughes, Ultrasensitive proteome analysis using paramagnetic bead technology. 2014, Pubmed
Igarashi, Mediation by G proteins of signals that cause collapse of growth cones. 1993, Pubmed
Jain, Netrin-1 induces local translation of down syndrome cell adhesion molecule in axonal growth cones. 2016, Pubmed
Jamieson, Crystal structure of the human laminin receptor precursor. 2008, Pubmed
Jang, Glycolytic Enzymes Localize to Synapses under Energy Stress to Support Synaptic Function. 2016, Pubmed
Kastenhuber, Netrin-DCC, Robo-Slit, and heparan sulfate proteoglycans coordinate lateral positioning of longitudinal dopaminergic diencephalospinal axons. 2009, Pubmed
Kessler, Distribution of AMPA receptor subunits GluR1-4 in the dorsal vagal complex of the rat: a light and electron microscope immunocytochemical study. 1999, Pubmed
Kim, Cyclic AMP controls mTOR through regulation of the dynamic interaction between Rheb and phosphodiesterase 4D. 2010, Pubmed
Kondrashov, Ribosome-mediated specificity in Hox mRNA translation and vertebrate tissue patterning. 2011, Pubmed
Lastick, Exchange and stability of HeLa ribosomal proteins in vivo. 1976, Pubmed
Lepelletier, Sonic Hedgehog Guides Axons via Zipcode Binding Protein 1-Mediated Local Translation. 2017, Pubmed
Leung, Asymmetrical beta-actin mRNA translation in growth cones mediates attractive turning to netrin-1. 2006, Pubmed , Xenbase
Lin, Local translation and directional steering in axons. 2007, Pubmed
Litman, Subcellular localization of tau mRNA in differentiating neuronal cell culture: implications for neuronal polarity. 1993, Pubmed
Lyles, Synapse formation and mRNA localization in cultured Aplysia neurons. 2006, Pubmed
Manitt, Netrin participates in the development of retinotectal synaptic connectivity by modulating axon arborization and synapse formation in the developing brain. 2009, Pubmed , Xenbase
McConnell, A requirement for filopodia extension toward Slit during Robo-mediated axon repulsion. 2016, Pubmed
Mishra, Functional role of the interaction between polysialic acid and extracellular histone H1. 2010, Pubmed
Moretti, Growth Cone Localization of the mRNA Encoding the Chromatin Regulator HMGN5 Modulates Neurite Outgrowth. 2015, Pubmed
Murakami, ALS/FTD Mutation-Induced Phase Transition of FUS Liquid Droplets and Reversible Hydrogels into Irreversible Hydrogels Impairs RNP Granule Function. 2015, Pubmed
Nadal-Nicolás, Brn3a as a marker of retinal ganglion cells: qualitative and quantitative time course studies in naive and optic nerve-injured retinas. 2009, Pubmed
Nakaya, Olfactomedin 1 interacts with the Nogo A receptor complex to regulate axon growth. 2012, Pubmed
Nicolaï, Genetically encoded dendritic marker sheds light on neuronal connectivity in Drosophila. 2010, Pubmed
Padmanabhan, Assembly of an Evolutionarily Conserved Alternative Proteasome Isoform in Human Cells. 2016, Pubmed
Piper, Signaling mechanisms underlying Slit2-induced collapse of Xenopus retinal growth cones. 2006, Pubmed , Xenbase
Ponomareva, Charcot-Marie-Tooth 2b associated Rab7 mutations cause axon growth and guidance defects during vertebrate sensory neuron development. 2016, Pubmed
Preitner, APC is an RNA-binding protein, and its interactome provides a link to neural development and microtubule assembly. 2014, Pubmed
Pulk, Ribosome reactivation by replacement of damaged proteins. 2010, Pubmed
Rajasundaram, Co-ordination and divergence of cell-specific transcription and translation of genes in arabidopsis root cells. 2014, Pubmed
Ritchie, limma powers differential expression analyses for RNA-sequencing and microarray studies. 2015, Pubmed
Schanzenbächer, Nascent Proteome Remodeling following Homeostatic Scaling at Hippocampal Synapses. 2016, Pubmed
Schwanhäusser, Global quantification of mammalian gene expression control. 2011, Pubmed
Schwanhäusser, Global analysis of cellular protein translation by pulsed SILAC. 2009, Pubmed
Shen, Growth-associated protein-43 is required for commissural axon guidance in the developing vertebrate nervous system. 2002, Pubmed
Shigeoka, Dynamic Axonal Translation in Developing and Mature Visual Circuits. 2016, Pubmed
Song, cAMP-induced switching in turning direction of nerve growth cones. 1997, Pubmed , Xenbase
Song, Conversion of neuronal growth cone responses from repulsion to attraction by cyclic nucleotides. 1998, Pubmed , Xenbase
Surgucheva, Gamma-synuclein as a marker of retinal ganglion cells. 2008, Pubmed
Szklarczyk, The STRING database in 2017: quality-controlled protein-protein association networks, made broadly accessible. 2017, Pubmed
Tachibana, A receptor for green tea polyphenol EGCG. 2004, Pubmed
Takahashi, Protein tyrosine phosphatases PTPδ, PTPσ, and LAR: presynaptic hubs for synapse organization. 2013, Pubmed
Tanaka, The proteasome: from basic mechanisms to emerging roles. 2013, Pubmed
Taylor, Axonal translation of β-catenin regulates synaptic vesicle dynamics. 2013, Pubmed
Tischfield, Distinct alpha- and beta-tubulin isotypes are required for the positioning, differentiation and survival of neurons: new support for the 'multi-tubulin' hypothesis. 2010, Pubmed
tom Dieck, Direct visualization of newly synthesized target proteins in situ. 2015, Pubmed
Umeda, Green tea polyphenol epigallocatechin-3-gallate signaling pathway through 67-kDa laminin receptor. 2008, Pubmed
Vidaki, A Requirement for Mena, an Actin Regulator, in Local mRNA Translation in Developing Neurons. 2017, Pubmed
Villarin, Local synthesis of dynein cofactors matches retrograde transport to acutely changing demands. 2016, Pubmed
Vizcaíno, 2016 update of the PRIDE database and its related tools. 2016, Pubmed
Wen, A CaMKII/calcineurin switch controls the direction of Ca(2+)-dependent growth cone guidance. 2004, Pubmed , Xenbase
Willis, Profiling axonal mRNA transport. 2011, Pubmed
Wong, RNA Docking and Local Translation Regulate Site-Specific Axon Remodeling In Vivo. 2017, Pubmed , Xenbase
Wu, Local translation of RhoA regulates growth cone collapse. 2005, Pubmed
Yao, An essential role for beta-actin mRNA localization and translation in Ca2+-dependent growth cone guidance. 2006, Pubmed , Xenbase
Yoon, Local translation of extranuclear lamin B promotes axon maintenance. 2012, Pubmed , Xenbase
Zielinski, In vivo identification of ribonucleoprotein-RNA interactions. 2006, Pubmed
Zivraj, Subcellular profiling reveals distinct and developmentally regulated repertoire of growth cone mRNAs. 2010, Pubmed , Xenbase
Zylbersztejn, The vesicular SNARE Synaptobrevin is required for Semaphorin 3A axonal repulsion. 2012, Pubmed
